
HỆ ĐIỀU HÀHH
Quản lý tiến trình

Quaûn lyù quaù trình
Khaùi nieäm cô baûn
Ñ
ò
nh thôøi CPU
ò
Caùc taùc vuï cô baûn: taïo/keát thuùc quaù trình
Sö coäng ta
ù
cgiö
õ
aca
ù
c qua
ù
trình
Sö
ï
coäng
tac
giöa
cac
qua
trình
Giao tieáp giöõa caùc quaù trình
-9.2-

Khaùi nieäm cô baûn
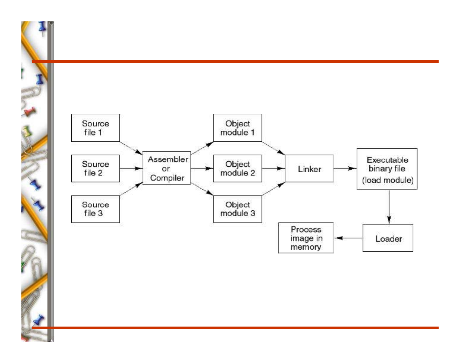
Heä thoáng maùy tính thöïc thi nhieàu chöông trình khaùc
nhau
Batch system: jobs
–
Batch
system:
jobs
– Time-shared systems: user programs, tasks
–Job process
Quaù trìn
h
(process)
–moät
chöông trình
ñang thöïc thi
Moät qua
ù
trình bao go
à
m
Moät
qua
trình
bao
gom
–
Text section
(program code), data section (chöùa global
variables)
– Hoaït ñoäng hieän thôøi: program counter (PC), process status
word (PSW), stack pointer (SP), memory management
registers
-9.3-

Khaùi nieäm cô baûn
-9.4-

Khôûi taïo quaù trình
Caùc böôùc heä ñieàu haønh khôûi taïo quaù trình
– Caáp phaùt moät
ñònh danh
duy nhaát (process number hay
p
rocess
id
entifier pid) cho qua
ù
trình
p
rocess
id
entifier
,
pid)
cho
qua
trình
– Caáp phaùt khoâng gian nhôù ñeå naïp quaù trình
– Khôûi taïo khoái döõ lieäu
process control block
(PCB) cho quaù
trình
trình
PCB laø nôi heä ñieàu haønh löu caùc thoâng tin veà quaù trình
– Thieát laäp caùc moái lieân heä caàn thieát (vd: saép PCB vaøo haøng ñôïi
ñò h h øi )
ñò
n
h
t
h
ô
øi
,…
)
-9.5-

