
BAØI GIAÛNG NGN Chöông 5: Dòch vuï trong NGN
- 116 -
CHÖÔNG 5:
DÒCH VUÏ TRONG MAÏNG
NGN
----WX----
I. GIÔÙI THIEÄU
Söï caïnh tranh gay gaét trong lónh vöïc maïng thoâng tin cuõng nhö maïng vieãn
thoâng ñang dieãn ra trong nhöõng naêm gaàn ñaây. Khi söï caïnh tranh gia taêng, ñieàu
ñaëc bieät quan troïng ñoái vôùi caùc coâng ty laø xaùc ñònh vò trí thích hôïp ñeå mang laïi
thuaän lôïi cho baûn thaân mình, vaø ñeå chuaån bò cho moâi tröôøng truyeàn thoâng môùi
ñang noåi leân. Trong moâi tröôøng naøy, söï hoøa nhaäp, lieân keát vaø caïnh tranh cuûa
caùc thaønh vieân môùi tham gia vaøo thò tröôøng phaûi hoaït ñoäng tích cöïc ñeå tìm ra
phöông thöùc môùi, nhaèm giöõ vaø thu huùt haàu heát caùc khaùch haøng coù tieàm naêng.
Caùc nhaø cung caáp dòch vuï hieän nay ñang coá gaéng tìm ra loái ñi rieâng cho mình
ñeå taïo ra söï khaùc bieät vôùi caùc nhaø cung caáp khaùc, chaúng haïn nhö tìm kieám
phöông thöùc môùi ñeå ñoùng nhaõn vaø ñoùng goùi dòch vuï, thöïc hieän giaûm caùc chi
phí hoaït ñoäng,…
Maïng theá heä môùi NGN laø böôùc keá tieáp cuûa theá giôùi vieãn thoâng, coù theå
ñöôïc hieåu laø maïng döïa treân coâng ngheä chuyeån maïch goùi, nôi maø caùc chuyeån
maïch vaø caùc phaàn töû truyeàn thoâng (nhö caùc boä ñònh tuyeán, caùc boä chuyeån
maïch vaø gateway) ñöôïc phaân bieät moät caùch luaän lyù vaø vaät lyù theo khaû naêng
ñieàu khieån thoâng minh dòch vuï hoaëc cuoäc goïi. Khaû naêng ñieàu khieån thoâng
minh naøy thöôøng hoã trôï cho taát caû caùc loaïi dòch vuï treân maïng truyeàn thoâng, töø
dòch vuï thoaïi cô baûn (Basic Voice Telephony Services) cho ñeán caùc dòch vuï döõ
lieäu, hình aûnh, ña phöông tieän, baêng roäng tieân tieán (Advanced Broadband), vaø
caùc öùng duïng quaûn lyù (Management Application).

BAØI GIAÛNG NGN Chöông 5: Dòch vuï trong NGN
- 117 -
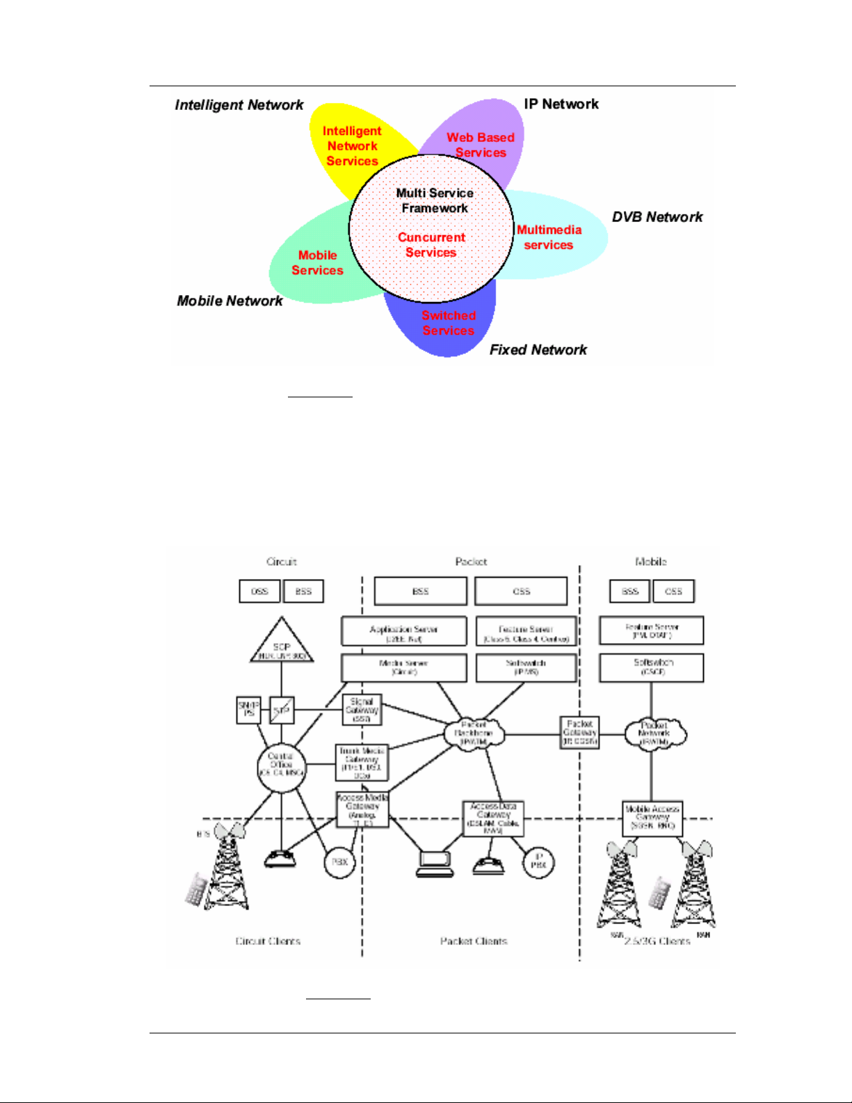
Hình 5-1 Maïng ña dòch vuï (goùc ñoä dòch vuï)
Nhö ñaõ ñeà caäp ôû caùc phaàn tröôùc, NGN laø söï taäp trung cuûa ba loaïi maïng
chính: maïng thoaïi PSTN, maïng di ñoäng vaø maïng chuyeån maïch goùi (maïng
Internet). Caáu truùc naøy phaân phoái toaøn boä caùc phöông thöùc truy nhaäp, haàu heát
caùc coâng ngheä vaø öùng duïng môùi. Töø ñoù taïo ra nhieàu dòch vuï môùi.
Hình 5-2 Caáu truùc NGN daïng module

BAØI GIAÛNG NGN Chöông 5: Dòch vuï trong NGN
- 118 -
Coù ba loaïi dòch vuï chuû yeáu trong NGN: dòch vuï thôøi gian thöïc vaø thôøi
gian khoâng thöïc, dòch vuï noäi dung, dòch vuï quaûn lyù. Caùc dòch vuï naøy giuùp cho
caùc nhaø khai thaùc coù söï ñieàu khieån, baûo maät vaø ñoä tin caäy toát hôn ñoàng thôøi
giaûm chi phí vaän haønh. Nhôø ñoù, caùc nhaø cung caáp dòch vuï coù theå nhanh choùng
coù nguoàn thu môùi.
Xaây döïng treân caùc thaønh phaàn môû vaø ñöôïc module hoùa, treân caùc giao
thöùc chuaån vaø caùc giao dieän môû, NGN ñaõ trôû thaønh moät phöông tieän thöïc hieän
muïc ñích laø cho pheùp keát noái giöõa con ngöôøi vaø maùy moùc ôû baát cöù khoaûng
caùch naøo. Noùi caùch khaùc, NGN coù khaû naêng cung caáp caùc yeâu caàu ñaëc bieät cuûa
taát caû khaùch haøng coâng ty, vaên phoøng ôû xa, vaên phoøng nhoû, nhaø rieâng,… Noù
hôïp nhaát thoaïi höõu tuyeán vaø voâ tuyeán, döõ lieäu, video,… baèng caùch söû duïng
chung moät lôùp truyeàn taûi goùi. Caùc lôùp dòch vuï cuûa NGN linh hoaït, chi phí hieäu
quaû vaø coù khaû naêng môû roäng hôn ñoái vôùi caùc dòch vuï tröôùc ñaây.
II. NHU CAÀU NGN ÑOÁI VÔÙI CAÙC NHAØ CUNG CAÁP DÒCH VUÏ
Maïng Internet ñang xöû lyù khaù toát taát caû caùc dòch vuï chuùng ta yeâu caàu.
Giaûi phaùp cuûa maïng Internet ñôn giaûn laø söû duïng caùc thieát bò ñaàu cuoái thueâ
bao CPE (Customer Premise Equipment) tieân tieán nhö PC, smart phone, set-
top-box,… Dòch vuï ñöôïc thöïc hieän taïi caùc heä thoáng ñaàu cuoái. Caùc xí nghieäp,
caùc coâng ty phaàn meàm vaø moät soá tröôøng Ñaïi hoïc, trung hoïc seõ phaùt trieån caùc
öùng duïng vaø taûi chuùng töø maïng Internet ñeán caùc thieát bò CPE. Caùc yeâu caàu ñoái
vôùi maïng truyeàn taûi coâng coäng laø tính tin caäy vaø baêng thoâng truyeàn daãn cao.
Nhö vaäy taïi sao caùc nhaø cung caáp dòch vuï laïi quan taâm ñeán dòch vuï NGN?
Taïi sao hoï khoâng theo phöông thöùc kinh doanh cuõ? Sau ñaây laø moät soá lyù do
tieâu bieåu:
Nhaø cung caáp coù theå toàn taïi vôùi phöông thöùc cuõ (neáu hoï may maén), tuy
nhieân chaéc chaén hoï seõ khoâng thaønh coâng. Caùc nhaø cung caáp ñang baét buoäc
caïnh tranh veà giaù ñeå ñaûm baûo thu nhaäp. Trong luùc ñoù, caùc ñoái thuû caïnh
tranh ñöa ra caùc dòch vuï haáp daãn ñeå ñöôïc caùc khaùch haøng “beùo bôû” nhaát.
Do ñoù neáu nhaø cung caáp dòch vuï muoán thaønh coâng trong thôøi ñaïi môùi, hoï
buoäc phaûi theâm giaù trò vaøo caùc dòch vuï truyeàn thoáng cuûa mình. NGN hoã trôï
caùc dòch vuï môùi tieân tieán neân cho pheùp hoï giöõ ñöôïc caùc khaùch haøng quan
troïng vaø môû roäng thò tröôøng trong nhieàu khu vöïc môùi.
Maïng löôùi hieän nay khoâng theå cung caáp taát caû caùc yeâu caàu cuûa khaùch haøng.
Moät ñieàu khoâng theå nghi ngôø laø caùc dòch vuï cuûa moät vaøi khaùch haøng ñang
chuyeån daàn ra bieân maïng. Nhaø cung caáp maïng coâng coäng khoâng theå choáng
laïi khuynh höôùng naøy. Tuy nhieân hoï khoâng chaáp nhaän thaát baïi. Kinh doanh

BAØI GIAÛNG NGN Chöông 5: Dòch vuï trong NGN
- 119 -
caùc dòch vuï thoâng tin môùi trôû thaønh moät ngaønh coâng nghieäp coù theå thu veà
haøng tyû ñoâ la. Cuoái cuøng coù moät thöïc teá laø moät soá ngöôøi muoán söû duïng caùc
dòch vuï môùi treân neàn CPE, trong khi soá khaùc laïi thích dòch vuï treân neàn
maïng.
Caùc dòch vuï treân neàn maïng coù nhieàu öu ñieåm. Vôùi moät soá nhoû caùc dòch vuï
ñôn giaûn khoâng yeâu caàu laøm vieäc giöõa khaùch haøng vôùi nhau, caùc dòch vuï
treân neàn CPE coù theå hieäu quaû. Tuy nhieân, khi soá löôïng khaùch haøng laøm
vieäc vôùi nhau taêng, caùc dòch vuï treân neàn maïng toû ra coù nhieàu lôïi theá hôn.
Ví duï, caùc öùng duïng treân neàn maïng linh hoaït hôn vaø coù khaû naêng môû roäng
hôn so vôùi caùc dòch vuï treân neàn CPE. Vôùi caùc öùng duïng treân neàn CPE, thieát
bò CPE caàn phaûi tinh vi, phöùc taïp hôn (vaø do ñoù, ñaét tieàn hôn) ñeå ñaûm baûo
caùc yeâu caàu veà caùc öùng duïng tieân tieán hôn. Giaûi phaùp treân neàn maïng cho
pheùp chia seû taøi nguyeân vaø deã daøng môû roäng ñeå ñaùp öùng caùc yeâu caàu ñoù.
Thöù hai, dòch vuï treân neàn CPE khoù khaên trong vieäc cung caáp caùc dòch vuï
ñoái vôùi thueâ bao di ñoäng. Neáu khaùch haøng muoán truy nhaäp vaøo caùc dòch vuï
cuûa hoï taïi nhöõng ñòa ñieåm khaùc nhau, hoï caàn phaûi mang thieát bò CPE theo
hay taûi phaàn meàm töø vò trí môùi, laõng phí thôøi gian vaø taøi nguyeân maïng. Vôùi
caùc dòch vuï treân neàn maïng, khaùch haøng coù theå truy nhaäp vaøo caùc dòch vuï
cuûa hoï baát keå töø vò trí naøo. Cuoáâi cuøng, caùc vaán ñeà khaùch haøng quan taâm
nhö tính cöôùc, quaûn lyù caáu hình, döï phoøng vaø caùc daïng quaûn lyù khaùc ñöôïc
xöû lyù deã daøng hôn ñoái vôùi caùc dòch vuï treân neàn maïng.
NGN seõ cho pheùp caùc nhaø khai thaùc cung caáp vôùi chi phí hieäu quaû cuûa
caùc dòch vuï môùi phöùc taïp hôn baèng caùch xaây döïng moät loõi lieân heä vôùi caùc dòch
vuï truyeàn taûi truyeàn thoáng. Theâm vaøo ñoù, vieäc hôïp nhaát caùc öùng duïng NGN
laøm giaûm chi phí baèng caùch loaïi boû caùc nhöôïc ñieåm cuûa caùc dòch vuï rieâng leû
hieän nay. NGN coøn giaûm thôøi gian thöông maïi hoùa vaø xoay voøng voán nhanh
hôn khi cung caáp caùc dòch vuï môùi. Vaø sau cuøng, NGN môû roäng caùc dòch vuï
tieân tieán, taêng khaû naêng caïnh tranh vaø môû roäng khaû naêng thaâm nhaäp thò tröôøng
cuûa hoï.
III. YEÂU CAÀU CUÛA KHAÙCH HAØNG
Sau ñaây laø phaân tích yeâu caàu cuûa moät soá khaùch haøng ñaëc tröng:
Coâng ty lôùn:
- Dòch vuï VPN cho keát noái noäi boä, vaø dòch vuï truyeàn daãn (chaúng haïn nhö
leased line) keát noái vôùi beân ngoaøi. Coù nhu caàu quaûn lyù dòch vuï vaø
maïng.

BAØI GIAÛNG NGN Chöông 5: Dòch vuï trong NGN
- 120 -
- Dung löôïng baêng thoâng lôùn, phaân phoái baêng thoâng linh hoaït.
- Yeâu caàu QoS laø baét buoäc, coù söï döï phoøng.
Coâng ty trung bình:
- Dòch vuï VPN cho keát noái noäi boä vaø caùc dòch vuï vaên phoøng keát noái vôùi
beân ngoaøi nhö: thoaïi, Internet, fax,…
- Dung löôïng baêng thoâng trung bình.
- QoS: quan troïng
Coâng ty nhoû, vaên phoøng ñaët taïi nhaø:
- Dòch vuï keát noái töø xa, dòch vuï vaên phoøng nhö thoaïi, fax, döõ lieäu,
Internet,..
- Dung löôïng baêng thoâng trung bình.
- QoS: ít quan troïng.
Thueâ bao taïi nhaø
- Dòch vuï keát noái töø xa vaø caùc dòch vuï taïi nhaø nhö thoaïi, Internet, di ñoäng,
giaûi trí, ñieàu khieån caùc thieát bò trong nhaø,…
- Dung löôïng baêng thoâng nhoû.
- QoS: ít quan trong.
IV. DÒCH VUÏ NGN
1. Xu höôùng caùc dòch vuï trong töông lai
Ñeå xaùc ñònh ñöôïc caùc dòch vuï trong maïng theá heä sau cuõng nhö chieán
löôïc ñaàu tö cuûa caùc coâng ty, xu höôùng phaùt trieån caùc dòch vuï trong töông lai
laø vaán ñeà raát caàn xem xeùt.
Tröôùc heát chuùng ta caàn quan taâm ñeán xu höôùng cuûa dòch vuï thoaïi. Ñaây
laø dòch vuï phoå bieán, laâu ñôøi vaø thu nhieàu lôïi nhuaän nhaát töø nhöõng ngaøy
ñaàu cho ñeán nay. Do ñoù, dòch vuï thoaïi truyeàn thoáng seõ tieáp tuïc toàn taïi
trong thôøi gian daøi. Sau ñoù, moät phaàn dòch vuï truyeàn thoáng naøy chuyeån
sang thoâng tin di ñoäng vaø thoaïi qua IP.
Ñoái vôùi dòch vuï truyeàn thoâng ña phöông tieän, hieän nay H.323 ñaõ laø moâi
tröôøng cho giaûi phaùp thoaïi qua giao thöùc IP vaø caùc dòch vuï ña phöông
tieän töông ñoái ñôn giaûn. Tuy nhieân, sau ñoù SIP seõ thay theá cho H.232 do
SIP coù nhieàu öu ñieåm hôn vaø thích hôïp vôùi caùc dòch vuï truyeàn thoâng ña
phöông tieän phöùc taïp.

