logo
Mạng xã hội chia sẻ tài liệu
Upload
Nâng cấp VIP
Trang chủ » Kỹ Thuật - Công Nghệ » Hóa – Môi trường – Thực phẩm
19 trang
237 lượt xem
22
0

Bài thuyết trình Hóa phân tích 1: Do và Bod

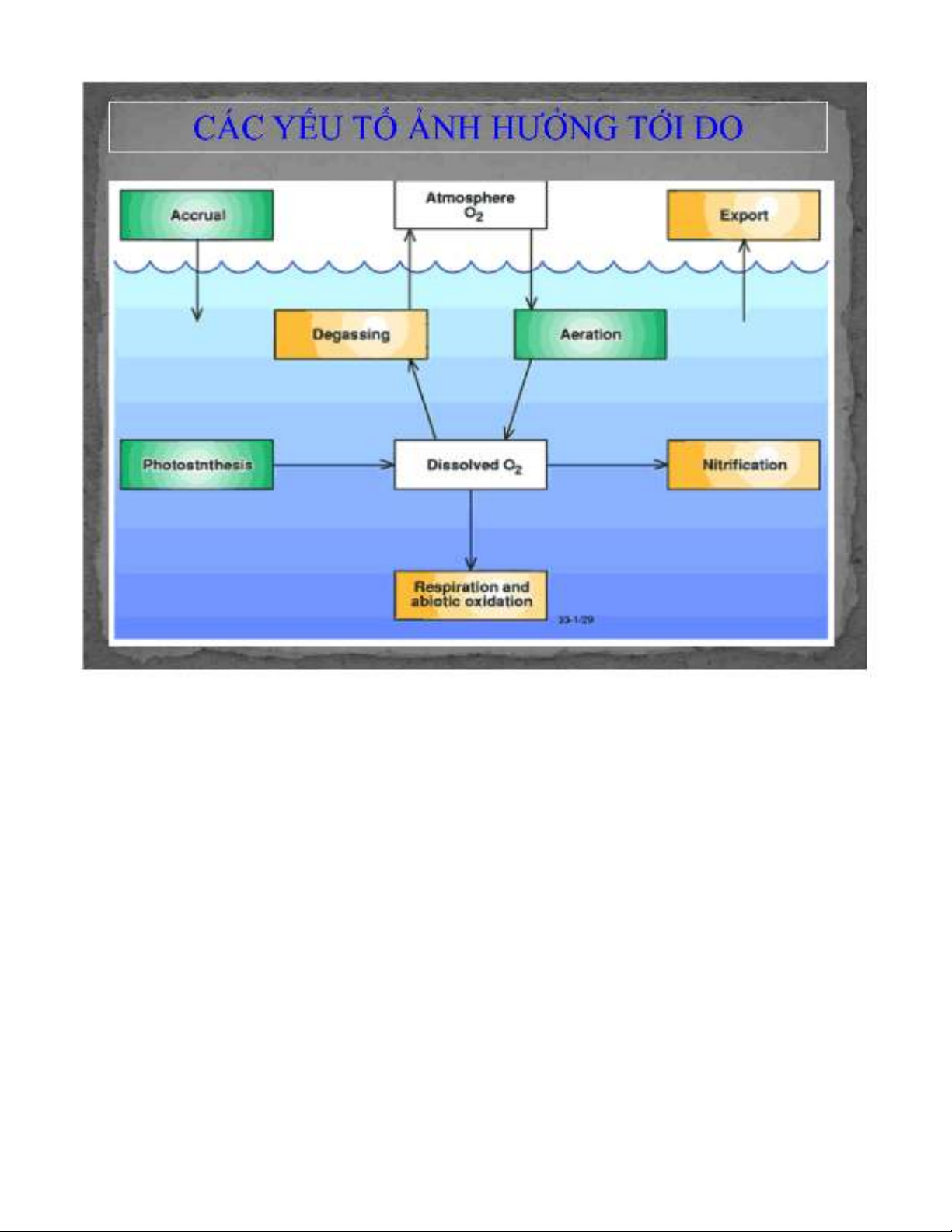
Bài thuyết trình Hóa phân tích 1 với đề tài "Do và Bod" có các nội dung trình bày sau: định nghĩa Do, vai trò của Do, các yếu tố ảnh hưởng đến Do, cách xác định Do, định nghĩa Bod, vai trò của Bod, các yếu tố ảnh hưởng đến Bod, cách xác định Bod.

Chủ đề:

quachhuuthe

Kỹ thuật phân tích hóa học

Project Kỹ thuật phân tích hóa học

Share
/
19

Tài liệu liên quan

Vật liệu MnO₂/Graphene composite: Nghiên cứu chế tạo và ứng dụng làm điện cực dương cho pin kim loại Zn

Nghiên cứu chế tạo vật liệu MnO₂/Graphene composite và khả năng ứng dụng làm vật liệu điện cực dương cho pin kim loại Zn

6 trang
Nghiên cứu so sánh các kỹ thuật tẩy keo lụa tơ tằm khác nhau trên các giống lụa

Comparative study of degumming of silk varieties by different techniques

10 trang
Định lượng chì trong hải sản khô bằng phương pháp hấp thụ nguyên tử lò graphite

Định lượng chì trong hải sản khô bằng phương pháp hấp thụ nguyên tử sử dụng lò graphite

5 trang
Nhận dạng mẫu đậu tương: Đặc điểm hình thái và mã vạch ADN

Nhận dạng các mẫu đậu tương dựa trên đặc điểm hình thái và mã vạch ADN

9 trang
Chẩn đoán chất lượng rượu vang: Ứng dụng bộ phân loại cây quyết định thích ứng cho dữ liệu truyền trực tuyến

Diagnosing the quality of wine using an adapting decision tree classifier for streaming data

12 trang
Tinh sạch Acid Chlorogenic từ cà phê xanh: Thử nghiệm sắc ký lọc gel Sephadex LH-20

Thử nghiệm tinh sạch acid chlorogenic từ dịch chiết cà phê xanh bằng sắc ký lọc gel Sephadex LH-20

8 trang
Giáo trình Thực hành Phân tích hóa định lượng Trường Cao đẳng Sài Gòn Gia Định

Giáo trình Thực hành Phân tích hóa định lượng - Trường Cao đẳng Sài Gòn Gia Định

38 trang
Bài giảng Đại cương hóa phân tích (57 trang): Tài liệu chi tiết

Bài giảng Đại cương hóa phân tích (57 trang)

57 trang
Xác định tiêu hóa chất hữu cơ, năng lượng trao đổi, axit béo mạch ngắn của vỏ quả chanh leo ủ chua nuôi bê sữa tại Mộc Châu bằng phương pháp in vitro gas production

Sử dụng phương pháp (in vitro gas production) để xác định tiêu hóa chất hữu cơ, năng lượng trao đổi và axit béo mạch ngắn của vỏ quả chanh leo ủ chua nuôi bê sữa tại Mộc Châu

8 trang
Bài giảng Phương pháp điện thế kế chuẩn nhất

Bài giảng Phương pháp điện thế kế

87 trang

Tài liêu mới

Câu hỏi và đáp án kiểm tra kiến thức chung về An toàn thực phẩm

Câu hỏi và đáp án kiểm tra kiến thức chung về An toàn thực phẩm

17 trang
Quy định pháp luật xử phạt vi phạm hành chính về an toàn thực phẩm: Tìm hiểu chi tiết

Tìm hiểu một số quy định của pháp luật xử phạt vi phạm hành chính về an toàn thực phẩm

W 38 trang
Giải pháp kiểm soát ô nhiễm vi nhựa mới nổi trong môi trường: Đề xuất chi tiết

Đề xuất một số giải pháp kiểm soát ô nhiễm mới nổi - vi nhựa trong môi trường

4 trang
Đánh giá tiềm năng xử lý chất ô nhiễm vi lượng trong nước thải bằng thực vật

Đánh giá tiềm năng xử lý các chất ô nhiễm vi lượng trong nước thải bằng thực vật

4 trang
Kiểm soát ô nhiễm không khí: Vì sức khỏe cộng đồng và phát triển bền vững

Kiểm soát ô nhiễm không khí vì sức khỏe cộng đồng và phát triển bền vững

4 trang
Chất ô nhiễm không khí trong công trình dân dụng và quy định Tiêu chuẩn Việt Nam về chất lượng không khí trong nhà

Các chất ô nhiễm không khí trong công trình dân dụng và quy định Tiêu chuẩn Việt Nam về chất lượng không khí trong nhà

5 trang
Bài giảng Chế biến khoáng sản vô cơ [Mới nhất]

Bài giảng Chế biến khoáng sản vô cơ

81 trang
Phần mềm quản lý nghiệp vụ môi trường: Tài liệu hướng dẫn sử dụng cho người dùng cấp xã

Tài liệu Hướng dẫn sử dụng đối với người dùng cấp xã - Hạng mục: Phần mềm quản lý nghiệp vụ môi trường

213 trang
Tăng cường quản lý nhà nước về chất lượng môi trường không khí: Giải pháp và biện pháp

Tăng cường công tác quản lý nhà nước về chất lượng môi trường không khí

4 trang
Định hướng nghiên cứu khoa học công nghệ, đổi mới sáng tạo và chuyển đổi số lĩnh vực môi trường, tài nguyên nước

Định hướng nghiên cứu khoa học công nghệ, đổi mới sáng tạo và chuyển đổi số trong lĩnh vực môi trường, tài nguyên nước

6 trang
Phương pháp luận kế toán khí nhà kính cho nhà máy xử lý nước thải: Tổng quan đánh giá

Greenhouse gas accounting methodologies for wastewater treatment plants: A review

17 trang
Giải pháp tăng hiệu quả sử dụng nước trong ngành dệt may: Tài liệu hướng dẫn chi tiết

Tài liệu hướng dẫn Các giải pháp tăng hiệu quả sử dụng nước trong ngành dệt may

82 trang
Hướng dẫn Kiểm kê khí nhà kính cho ngành dệt nhuộm: Sổ tay chi tiết

Sổ tay hướng dẫn Kiểm kê khí nhà kính cho ngành dệt nhuộm

43 trang
Sổ Tay Hướng Dẫn Tái Chế Rác Hữu Cơ Tại Nguồn Chuẩn Nhất

Sổ tay Hướng dẫn tái chế rác hữu cơ tại nguồn

76 trang
Mô hình hóa tác động môi trường tiềm ẩn của quá trình tổng hợp vật liệu C₃N₄/carbon chấm lượng tử từ chitosan

Mô hình hóa các tác động tiềm ẩn đến môi trường của quá trình tổng hợp vật liệu C₃N₄ mang các-bon chấm lượng tử từ chitosan

6 trang

AI tóm tắt

- Giúp bạn nắm bắt nội dung tài liệu nhanh chóng!

Giới thiệu tài liệu

Đối tượng sử dụng

Từ khoá chính

Nội dung tóm tắt

Giới thiệu

Về chúng tôi

Việc làm

Quảng cáo

Liên hệ

Chính sách

Thoả thuận sử dụng

Chính sách bảo mật

Chính sách hoàn tiền

DMCA

Hỗ trợ

Hướng dẫn sử dụng

Đăng ký tài khoản VIP

Zalo/Tel:

093 303 0098

Email:

support@tailieu.vn

Phương thức thanh toán

Theo dõi chúng tôi

Facebook

Youtube

TikTok

chứng nhận
Chịu trách nhiệm nội dung: Nguyễn Công Hà
Doanh nghiệp quản lý: Công ty TNHH Tài Liệu trực tuyến Vi Na - GCN ĐKDN: 0307893603
Địa chỉ: 54A Nơ Trang Long, P. Bình Thạnh, TP.HCM - Điện thoại: 0283 5102 888 - Email: info@tailieu.vn
Giấy phép Mạng Xã Hội số: 670/GP-BTTTT cấp ngày 30/11/2015