
Câu h i ôn t p M ng C m Bi n - WSNỏ ậ ạ ả ế
Câu 1: Phân tích đ c đi m c a m ng c m bi n không dây.ặ ể ủ ạ ả ế
•Các node kích th c nh , gi i h n v công su t, kh năng tính toán vàướ ỏ ớ ạ ề ấ ả
b nh . ộ ớ
•Các node gi i h n v ngu n năng l ng, băng thông ớ ạ ề ồ ượ
•Các node phân b dày đ c ố ặ
•Các node d b h h ng ễ ị ư ỏ
•Giao th c m ng thay đ i th ng xuyên, qu n lý ph c t pứ ạ ổ ườ ả ứ ạ
Câu 2: Hãy so sánh MANET và WSN.
-MANET: là m ng di đ ng ad hoc v i k t n i các node không có h t ng m ng,ạ ộ ớ ế ố ạ ầ ạ
đ nh tuy n thay đ i l n,… ị ế ổ ớ
+Laptop, máy di đ ng k t n i v i nhau t o ra m t m ng. ộ ế ố ớ ạ ộ ạ
-WSN: là m t m ng ad hoc di đ ng đ c t o nên t các b c m bi n.ộ ạ ộ ượ ạ ừ ộ ả ế
Gi ng nhau (s t ng đ ng)ố ự ươ ồ
•T t ch c: t tính toán c u hình (đ a ch , đ nh tuy n, đk NL,…) ự ổ ứ ự ấ ị ỉ ị ế
•Tính đa ch ng ặ
•Nhi u: Môi tr ng m a, gió, v t c n,… ễ ườ ư ậ ả
•B o m t: R t khó do không khíả ậ ấ
Khác nhau
•Tính di đ ng: node MANET di đ ng, th ng WSN c đ nh (di đ ng ộ ộ ườ ố ị ộ ở
node, di đ ng b thu)ộ ộ
•Năng l ng: WSN có các yêu c u v năng l ng và các v n đ b oượ ầ ề ượ ấ ề ả
d ng ch t ch h n. ưỡ ặ ẽ ơ
•Ph m vi: WSN có th l n h n nhi u (m c dù còn đang tranh cãi) ạ ể ớ ơ ề ặ
•ng d ng: WSN có ng d ng t ng tác môi tr ng l u l ng khácỨ ụ ứ ụ ươ ườ ư ượ
nhau(ngh ). ỉ
•Đ tin c y và ch t l ng d ch v QoS: WSN các nút cá th có th bộ ậ ấ ượ ị ụ ể ể ị
b qua (v n đ m ng), QoS khác nhau do các ng d ng khác nhau. ỏ ấ ề ạ ứ ụ
1

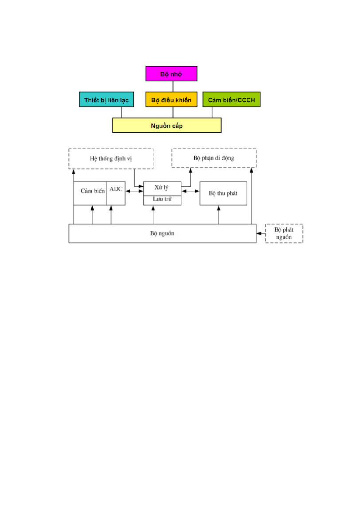
Câu 3: V c u trúc trong ph n c ng c a node c m bi n và nêu ch c năng c a các bẽ ấ ầ ứ ủ ả ế ứ ủ ộ
ph n c u thành m t node c m bi n?ậ ấ ộ ả ế
1. B đi u khi nộ ề ể
•N i thu nh n dl t các sensor, quy t đ nh th i gian g i dl (gt liên l c), ra l nhơ ậ ừ ế ị ờ ử ạ ệ
cho các c c u ch p hành.ơ ấ ấ
•N i l u tr các d li u trung gian ơ ư ữ ữ ệ
•Là lõi c a nút, s d ng các b vi đk (FPGA, ASIC) ủ ử ụ ộ
2. Thi t b liên l cế ị ạ
•M i node s có c b thu và phát sóng đ k t n i v i nhau ỗ ẽ ả ộ ể ế ố ớ
•Là b ph n truy n thông các nút, bi n đ i các dòng dl t b đk thành sóngộ ậ ề ế ổ ừ ộ
radio
•Các node m ng s d ng sóng radio b i kh năng truy n đi xa, truy n d li uạ ử ụ ở ả ề ề ữ ệ
v i t l l i ch p nh n đ c. T n s sóng radio th ng dùng: t 433MHz t iớ ỉ ệ ỗ ấ ậ ượ ầ ố ườ ừ ớ
2.4GHz.
Các tr ng thái ho t đ ng c a b thu phát ạ ạ ộ ủ ộ
•Truy n: Là ph n phát đ c kích ho t, anten b c x năng l ng ề ầ ượ ạ ứ ạ ượ
2

•Nh n: Là ph n thu đ c kích ho t. ậ ầ ượ ạ
•Ngh : Là tr ng thái thu d li u và t t ch đ theo dõi ỉ ạ ữ ệ ắ ế ộ
•Ng : Các ph n quang tr ng đ c t t. Liên quan th i gian h i ph c và NLủ ầ ọ ượ ắ ờ ồ ụ
kh i đ ng ở ộ
•Ti t ki m NL th c ch thông tin. Lãng phí NL kh i t o hđ (không truy n,ế ệ ứ ờ ở ạ ề
nh n). Đi u khi n NL ph c t p.ậ ề ể ứ ạ
Đ c đi m c a b thu phát ặ ể ủ ộ
•Cung c p gd cho l p MAC b t đ u truy n d n khung, truy n gói tin đ n bấ ớ ắ ầ ề ẫ ề ế ộ
nh trong nó. ớ
•ĐK công su t tiêu th , s d ng hi u qu NL, thi t l p th i gian phù h pấ ụ ử ụ ệ ả ế ậ ờ ợ
trong tr ng thái ng , ngh . ạ ủ ỉ
•M i máy có t n s sóng mang (kênh) khác nhau nh m gi i quy t v n đ t cỗ ầ ố ằ ả ế ấ ề ắ
ngh n (l p MAC: FDMA, đa kênh CSMA/ALOHA)ẽ ớ
Ki n trúc c a b thu phátế ủ ộ
3. C m bi n/c c u ch p hànhả ế ơ ấ ấ
C m bi n chia 3 nhóm ả ế
•C m bi n th đ ng, đa h ng: nh m xác đ nh s bi n đ i c a các đ iả ế ụ ộ ướ ằ ị ự ế ổ ủ ạ
l ng v t lý t i các v trí xác đ nh. ượ ậ ạ ị ị
3

oC m bi n nhi t đ , ánh sáng, đ m, c m bi n chuy n đ ng, áp su t,ả ế ệ ộ ộ ẩ ả ế ể ộ ấ
hóa h c... ọ
oPhát hi n các hóa ch t đ c h i b rò r t i các nhà máy, kho ch a ệ ấ ộ ạ ị ỉ ạ ứ
•C m bi n th đ ng, đ n h ng: C m bi n theo m t h ng nh t đ nh, tuyả ế ụ ộ ơ ướ ả ế ộ ướ ấ ị
nhiên v n có th thay đ i h ng c m bi n n u c n thi t. (Camera) ẫ ể ổ ướ ả ế ế ầ ế
•C m bi n ch đ ng: Ch đ ng thăm dò, tìm ki m trong môi tr ng. ả ế ủ ộ ủ ộ ế ườ
oH th ng đ nh v v t d i n c b ng siêu âm ệ ố ị ị ậ ướ ướ ằ
oCác radar c m bi n ả ế
oC m bi n đ ng đ t (t o ra sóng có biên đ r ng khi có các v nả ế ộ ấ ạ ộ ộ ụ ổ
nh )ỏ
4. Ngu n cung c pồ ấ
•Cung c p NLcho các node m ng, qđ s s ng node ấ ạ ự ố
•Có kh năng tìm ki m NL môi tr ng ngoài bù ph n NL đã m t. ả ế ườ ầ ấ
•Có các lo i: ạ
oPin, c quy thông th ng ắ ườ
oChuy n đ i DC – DC ể ổ
oCác ngu n năng l ng đ c bi t khácồ ượ ặ ệ
B đ nh v : KT đ nh tuy n, các nhi m v c m ng c n đ chính xác cao vộ ị ị ị ế ệ ụ ả ứ ầ ộ ề
v trí. ị
B di đ ng: theo dõi d ch chuy n các node.ộ ộ ị ể
Câu 4: Nêu nguyên lý ho t đ ng c a m t node c m bi n?ạ ộ ủ ộ ả ế
Toàn b node c m bi n đ c nuôi b ng m t b ngu n riêng. B ngu n có nhi mộ ả ế ượ ằ ộ ộ ồ ộ ồ ệ
v cung c p toàn b năng l ng cho các kh i trong node c m bi n ho t đ ng. B đi uụ ấ ộ ượ ố ả ế ạ ộ ộ ề
khi n th c hi n 2 ch c năng chính là x lý và l u tr d li u. Theo s đ trên ta th y,ể ự ệ ứ ử ư ữ ữ ệ ơ ồ ấ
c m bi n trong node s nh n tín hi u phi đi n t môi tr ng bên ngoài,sau đó nó bi nả ế ẽ ậ ệ ệ ừ ườ ế
đ i tín hi u này thành d ng tín hi u đi n g i t i b đi u khi n. Đ ng th i, h th ngổ ệ ạ ệ ệ ử ớ ộ ề ể ồ ờ ệ ố
đ nh v và thi t b liên l c cũng g i d li u v b đi u khi n. Sau khi x lý các d li uị ị ế ị ạ ử ữ ệ ề ộ ề ể ử ữ ệ
đ c đ a v , b đi u khi n l u tr d li u này l i đ ng th i g i cho tín hi u đi uượ ư ề ộ ề ể ư ữ ữ ệ ạ ồ ờ ử ệ ề
khi n cho các thi t b liên l c và kh i c m bi n/c c u ch p hành đ th c thi.ể ế ị ạ ố ả ế ơ ấ ấ ể ự
Câu 5: Nêu các tr ng thái ho t đ ng c a b thu phát trong node c m bi nạ ạ ộ ủ ộ ả ế ?
4

Các tr ng thái ho t đ ng c a b thu phát ạ ạ ộ ủ ộ
•Truy n: Là ph n phát đ c kích ho t, anten b c x năng l ng ề ầ ượ ạ ứ ạ ượ
•Nh n: Là ph n thu đ c kích ho t. ậ ầ ượ ạ
•Ngh : Là tr ng thái thu d li u và t t ch đ theo dõi ỉ ạ ữ ệ ắ ế ộ
•Ng : Các ph n quang tr ng đ c t t. Liên quan th i gian h i ph c và NLủ ầ ọ ượ ắ ờ ồ ụ
kh i đ ng ở ộ
•Ti t ki m NL th c ch thông tin. Lãng phí NL kh i t o hđ (không truy n,ế ệ ứ ờ ở ạ ề
nh n). Đi u khi n NL ph c t p.ậ ề ể ứ ạ
Câu 6: Phân tích các lo i chuy n đ ng trong WSN.ạ ể ộ
•Nút di chuy n ể
oGiám sát chăn nuôi (nút trên súc v t) ậ
oT đ y đi ho c b ng ngo i l c; có m c đích ho c ng u nhiên ự ẩ ặ ằ ạ ự ụ ặ ẫ
•B ch a (thu) di đ ng ộ ứ ộ
•Đ i t ng di chuy nố ượ ể
•B ch a (thu) di đ ng ộ ứ ộ
oLà nút di đ ng nh ng l i không ph i là m t ph n c a WSN ộ ư ạ ả ộ ầ ủ
oNg i yêu c u thông tin qua PDA di đ ngườ ầ ộ
•Đ i t ng di chuy n (giao th c phù h p) ố ượ ể ứ ợ
oS ki n, đ i t ng đ c giám sát di chuy n xung quanh (ho c m r ng,ự ệ ố ượ ượ ể ặ ở ộ
co l i) ạ
oCác nút WSN khác nhau tr thành “có trách nhi m” giám sát m t s ki nở ệ ộ ự ệ
nh v y.ư ậ
Câu 7: So sánh m ng truy n thông đ n b c nh y và m ng đa b c nh y.ạ ề ơ ướ ả ạ ướ ả
So sánh m ng đ n và đa b c nh yạ ơ ướ ả
• M t v n đ chung: ph m vi thông tin vô tuy n b h n ch ộ ấ ề ạ ế ị ạ ế
oCh y u là do h n ch v CS truy n d n, suy hao đ ng truy n, các v tủ ế ạ ế ề ề ẫ ườ ề ậ
c n ả
5

