
CHƯƠNG 4
CÁC CẤU TRÚC ĐIỀU
KHIỂN

Nội Dung
•Giới thiệu
•Phát biểu
•Cấu trúc chọn
–if - if else
–switch/case
•Cấu trúc lặp
–for
–while - do
–do - while
NNL – Khoa Toán Tin ĐHKHTN 2

Giới thiệu
•Cấu trúc điều khiển qui định thứ tự thực hiện
thao tác hay tính toán trong chương trình.
•Có ba cấu trúc điều khiển cơ bản là cấu trúc
tuần tự, cấu trúc chọn, cấu trúc lặp.
•Cấu trúc tuần tự là cấu trúc mặc nhiên.
•Cấu trúc chọn biểu diễn các quyết định.
•Cấu trúc lặp cho phép lặp lại nhiều lần một số
thao tác.
NNL – Khoa Toán Tin ĐHKHTN 3

Phát biểu
•Một phát biểu đơn trong C là một biểu thức
bất kỳ kết thúc bởi dấu chấm phẩy (;).
•Các dấu {và }được dùng để gom nhóm các
khai báo và phát biểu thành một phát biểu
ghép hay một khối.
•Một khối, về mặt cú pháp, tương đương với
một phát biểu đơn.
NNL – Khoa Toán Tin ĐHKHTN 4

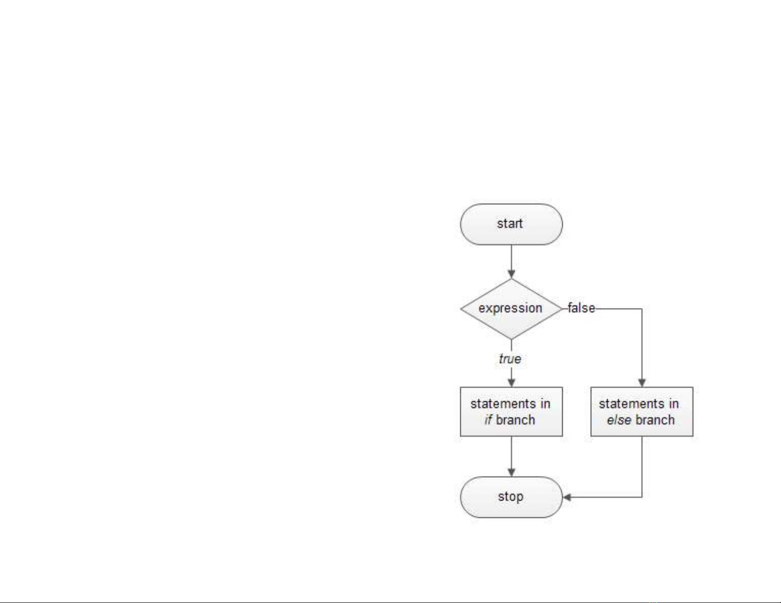
If-Else
•if – else:Phát biểu if – else
biểu diễn quyết định
if (expression)
statement1
[else
statement2]
NNL – Khoa Toán Tin ĐHKHTN 5

