
1
Chương 9: I/O System
Thi t b ph n c ng I/O ế ị ầ ứ
Giao di n I/O cho ng d ng ệ ứ ụ
Các d ch v c a I/O subsystemị ụ ủ
Hi u su t I/Oệ ấ

2
T ng quanổ
Các thi t b I/O khác bi t v ch c nế ị ệ ề ứ ăng, t c ốđ,… nên c n có ộ ầ
các phương th c qu n lý, ứ ả đi u khi n tề ể ương ng khác nhauứ
Chính là ch c nứăng c a ủI/O subsystem c a OSủ
Các trình đi u khi n thi t bề ể ế ị (device driver) cung c p cho I/O ấ
subsystem m t giao di n thu n nh t ộ ệ ầ ấ đ truy c p các thi t bể ậ ế ị

3
Thi t b ph n c ng I/Oế ị ầ ứ
K t n i v t lý gi a h th ng máy tính và các thi t b I/Oế ố ậ ữ ệ ố ế ị
Port (connection point)
USB port
Bus (daisy chain, shared direct access)
Đi u khi nề ể
Controller (device controller, SCSI host adapter)
Giao ti p gi a CPU và thi t b I/Oế ữ ế ị
I/O port: đa ch I/O ị ỉ đ l p trình.ể ậ
Dùng l nh I/O lên I/O port ệđ tác ểđng lên các thanh ghi d li u / ộ ữ ệ
tr ng thái / l nh c a controller.ạ ệ ủ
Memory-mapped I/O
Each control register is assigned a unique memory address to which no
memory is assigned.

4
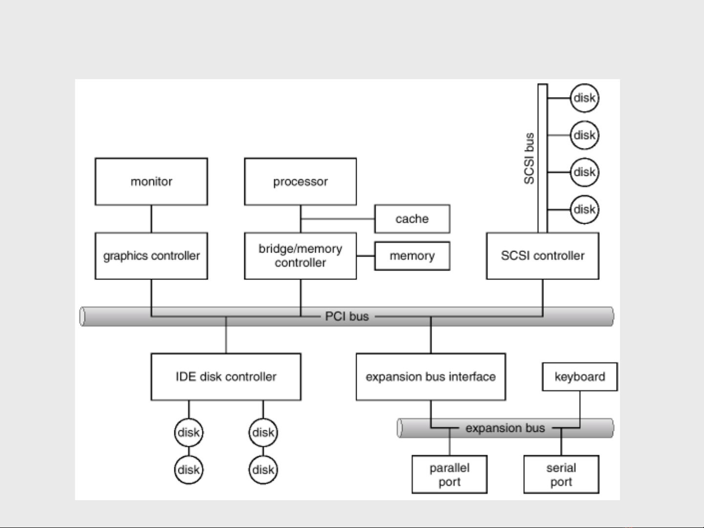
C u trúc bus trong PCấ

5
M t s I/O port trong PCộ ố
controller
controller
controller

