
Activity trong Android
Tr n Vũ T t Bìnhầ ấ

Activity?
•Activity là m t trong 4 thành ph n chính c a ộ ầ ủ
m t ng d ng Android. ộ ứ ụ
•Activity đ c dùng đ hi n th m t màn ượ ể ệ ị ộ
hình.
•Khi làm vi c v i activity c n b t đ u v i ệ ớ ầ ắ ầ ớ
m t s ki n th c c b n sau:ộ ố ế ứ ơ ả
–Lifecycle c a activityủ
–Kh i đ ng m t activity, liên l c gi a 2 activityở ộ ộ ạ ữ
–Task
–T o menu, dialogạ

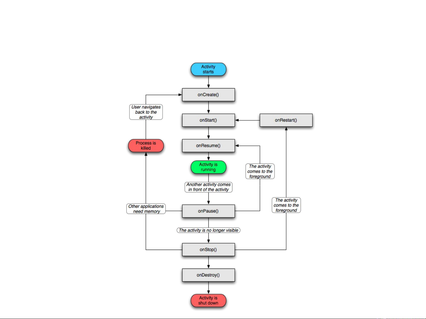
Lifecycle c a Activityủ

Kh i đ ng m t activityở ộ ộ
•Dùng Intent:
–Khai báo t ng minh: cung c p chính xác thông ườ ấ
tin c a activity c n g i (n u cùng ng d ng ch ủ ầ ọ ế ứ ụ ỉ
c n cung c p tên class, n u ng d ng khác nhau ầ ấ ế ứ ụ
thì cung c p tên package, tên class)ấ
–Khai báo không t ng minh: cung c p thao tác ườ ấ
c n làm gì, v i lo i d li u nào, thao tác thu c ầ ớ ạ ữ ệ ộ
nhóm nào… h th ng s tìm activity t ng ng ệ ố ẽ ươ ứ
đ kh i đ ng.ể ở ộ

Kh i đ ng m t activityở ộ ộ
•T ng minh: đo n code bên d i s t o ườ ạ ướ ẽ ạ
kh i đ ng Activity tên là TargetActivityở ộ
Intent intent = new Intent(getApplicationContext(),
TargetActivity.class);
startActivity(intent);

