
Autodesk Revit Architecture 2010 – Phần 1 NTTĐ-VL
1
Autodesk Revit Architecture 2010
Phần 1
Thiết kế công trình
Nguyễn Thị Tâm Đan
Ngô Gia Bảo
Vĩnh long, 2010

Autodesk Revit Architecture 2010 – Phần 1 NTTĐ-VL
2
Các bước thiết kế một công trình
A. Thiết kế sơ bộ
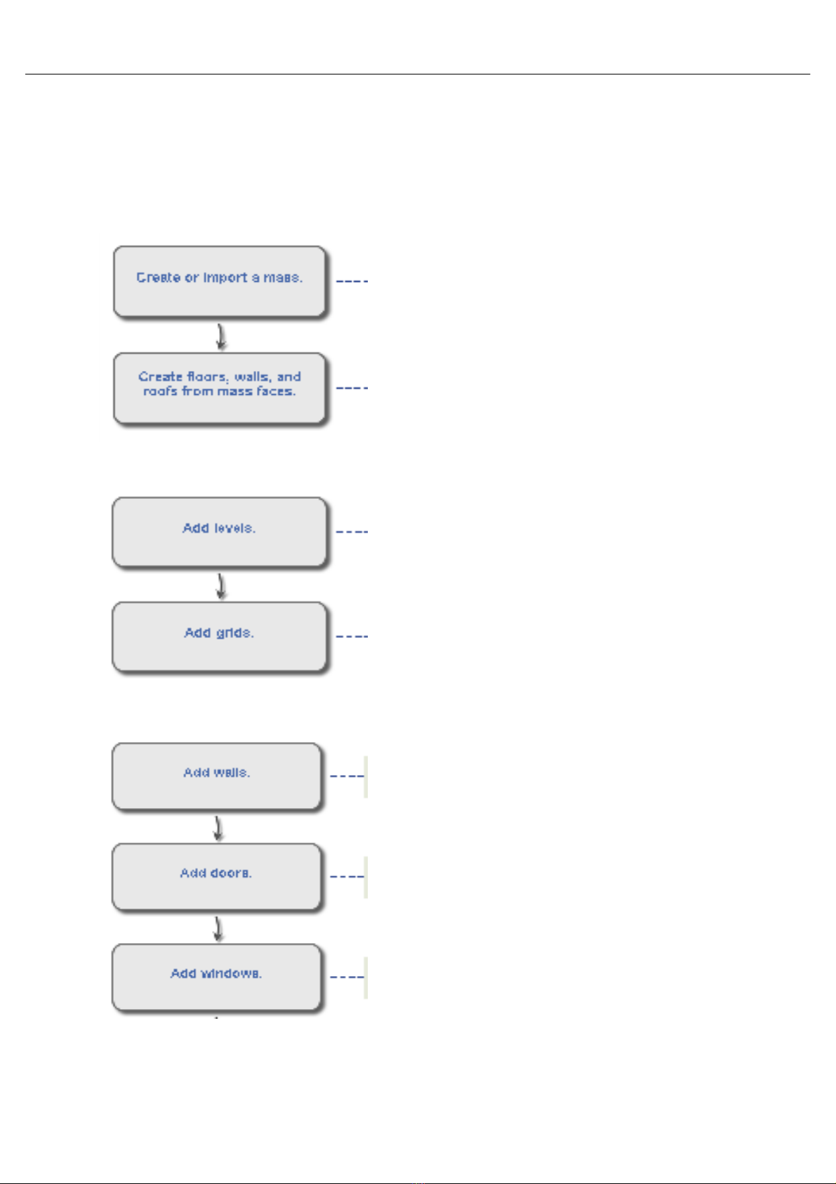
1. Thiết kế khối dáng ban đầu của công trình (bước này không bắt buộc phải thực hiện)
Tạo khối hoặc nhập vào dự án một khối đã tạo sẳn để
định nghĩa hình dáng ban đầu của công trình
Chuyển mặt của khối thành tường, sàn, vách kích, mái.
2. Thiết lập chiều cao tầng và hệ thống lưới cột
Thiết lập chiều cao tầng
Thiết lập hệ thống lưới cột
3. Thiết kế các thành phần chính của công trình
Thiết kế tường trong và ngoài của công trình
Bố trí cửa đi, xác định loại cửa và kích thước cửa
Bố trí cửa sổ, xác định loại cửa và kích thước cửa

Autodesk Revit Architecture 2010 – Phần 1 NTTĐ-VL
3
Bố trí những lỗ trống trong tường,…
Thiết kế mái cho công trình
Thiết kế sàn dựa trên tường bao (wall
boundaries) hoặc những đường phác họa
(sketching lines)
Thiết kế trần dựa trên tường bao (wall
boundaries) hoặc những đường phác họa
(sketching lines), vẽ trong Reflected Ceiling Plan
view
Bố trí hệ thống cột
Bố trí hệ thống dầm

Autodesk Revit Architecture 2010 – Phần 1 NTTĐ-VL
4
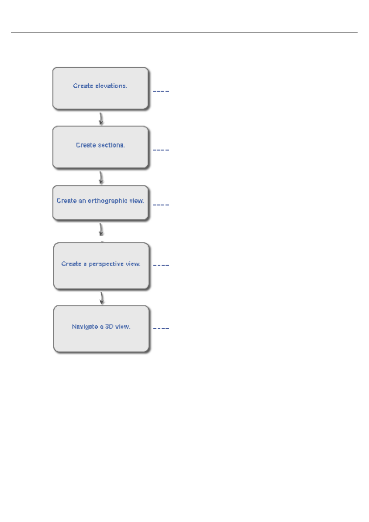
4. Thiết lập các hình chiếu của công trình
Tạo các mặt đứng cho công trình, nhìn từ các
hướng khác nhau
Tạo các mặt cắt cho công trình
Tạo hình chiếu trục đo
Tạo góc nhìn phối cảnh
Thay đổi hướng nhìn sử ViewCube hoặc
SteeringWheels

Autodesk Revit Architecture 2010 – Phần 1 NTTĐ-VL
5
B. Bổ sung thêm chi tiết để hoàn thiện công trình
1. Cầu thang/ lan can
Thiết kế cầu thang
Tạo lan can
Hiệu chỉnh chiều cao, cấu tạo lan can
2. Phòng và diện tích phòng
Tạo phòng trong một mặt bằng và gắn thẻ phòng
Sử dụng separation lines để hiệu chỉnh đường bao
quanh phòng
Tạo mặt bằng để tính diện tích
Tô màu cho phòng theo các mục đích khác nhau

