
Bộ môn Thiết bị điện
Điều khiển máy điện
-Điều khiển dòng
-Ước lượng từ thông

Bộ môn Thiết bị điện
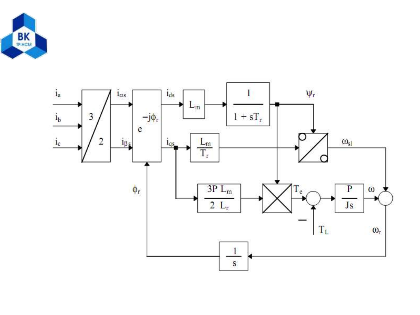
Điều khiển tiếp dòng (current-fed)
-Điều khiển sao cho dòng stator bằng với giá trị đặt (ở điều kiện
lý tưởng)
-Đơn giản hơn điều khiển tiếp áp
(không cần sử dụng các phương trình điện áp stator)
-ids* và iqs* được tính từ hai vòng điều khiển từ thông và moment

Bộ môn Thiết bị điện
Hysteresis PWM
Các dòng pha stator được hồi tiếp và so sánh với giá trị đặt, bộ
nghịch lưu được kích hoạt trực tiếp dựa vào sai số so sánh.

Bộ môn Thiết bị điện
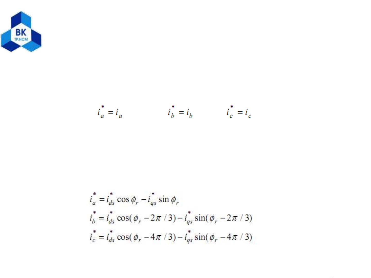
Sơ đồ điều khiển FOC: tiếp dòng
Phương trình điện áp stator có thể được bỏ qua.
Viết các phương trình liên quan???

Bộ môn Thiết bị điện
Sơ đồ điều khiển FOC: tiếp dòng
CRPWM: current regulated PWM inverter

