
Chương 01&02
TỔNG QUAN
1. SỰ GIỚI THIỆU
1.1. Kiến trúc máy tính và tổ chức máy tính
Kiến trúc máy tính đề cập đến những thuộc tính của một hệ thống hiển thị cho một lập trình
viên, hoặc nói một cách khác , các thuộc tính có ảnh hưởng trực tiếp đến việc thực hiện hợp lý
của một chương trình.
Ví dụ , bộ Hướng dẫn , số lượng bit được sử dụng cho dữ liệu đại diện , cơ chế I/O , các kỹ
thuật giải quyết .
Một vấn đề thiết kế kiến trúc cho một máy tính sẽ có một hướng dẫn
tổ chức máy tính dùng để chỉ các đơn vị hoạt động và mối liên kết của họ mà nhận ra các chi
tiết kỹ thuật kiến trúc hoặc làm thế nào tính năng này được thực hiện.
Ví dụ thuộc tính tổ chức bao gồm
Các chi tiết về những phần cứng rõ ràng đối với các lập trình viên , chẳng hạn như tín hiệu
điều khiển ; giao diện giữa máy tính và thiết bị ngoại vi ; và công nghệ bộ nhớ sử dụng.
Trong lịch sử , cho đến hôm nay , sự phân biệt giữa kiến trúc và tổ chức đã được một điều quan
trọng .
Nhiều nhà sản xuất máy tính cung cấp một gia đình của các mô hình máy tính, tất cả đều có
kiến trúc tương tự nhưng với sự khác biệt trong tổ chức .
Do đó , các mô hình khác nhau trong gia đình có đặc điểm giá cả và hiệu suất khác nhau .
Một kiến trúc đặc biệt có thể kéo dài nhiều năm và bao gồm một số mô hình máy tính khác
nhau , tổ chức của nó thay đổi với sự thay đổi công nghệ.
kiến trúc IBM System / 370 . Kiến trúc này lần đầu tiên được giới thiệu vào năm 1970 và
bao gồm một số mô hình .
Trong những năm qua , IBM đã giới thiệu nhiều mẫu mới với công nghệ cải tiến để
thay thế mô hình cũ , cung cấp tốc độ lớn hơn , chi phí thấp hơn , hoặc cả hai.Những
mô hình mới hơn giữ lại kiến trúc giống nhau
Tất cả các gia đình Intel x86 chia sẻ các kiến trúc cơ bản giống nhau .
1.2. Cấu trúc và Chức năng
Cấu trúc
là cách thức mà các thành phần liên quan đến nhau
Chức năng
là hoạt động của các thành phần cá nhân như là một phần của cấu trúc
Hệ thống máy tính sẽ được mô tả từ trên xuống. Chúng ta bắt đầu với các thành phần chính của
một máy tính , mô tả cấu trúc và chức năng của nó , và tiến tới lớp thấp hơn trong hệ thống
phân cấp .

hình.1.1 .chức năng của máy tính
Chức năng
Xử lí dữ liệu
lưu trữ dữ liệu
di chuyển dữ liệu
Điều khiển
Xử lí dữ liệu
Các dữ liệu có thể có nhiều hình thức , và một loạt các yêu cầu xử lí rất rộng. Tuy nhiên ,
chúng ta sẽ thấy rằng chỉ có một vài phương pháp cơ bản hoặc các loại xử lý dữ liệu .
lưu trữ dữ liệu
Đó cũng là điều cần thiết mà một cửa hàng máy tính dữ liệu. Ngay cả khi máy tính đang
xử lý dữ liệu nhanh chóng (ví dụ , dữ liệu đi vào và được xử lý , và kết quả đi ra ngoài
ngay lập tức) , máy tính tạm thời phải lưu trữ ít nhất là những mẩu dữ liệu đang được làm
việc tại bất kỳ lúc nào. Như vậy , có ít nhất một chức năng lưu trữ dữ liệu ngắn hạn .
Quan trọng không kém , máy tính thực hiện một chức năng lưu trữ dữ liệu lâu dài . File dữ
liệu được lưu trữ trên máy tính để thu hồi tiếp theo và cập nhật.
di chuyển dữ liệu
Các máy tính phải có khả năng di chuyển dữ liệu giữa bản thân và thế giới bên ngoài .
môi trường hoạt động của máy tính bao gồm các thiết bị phục vụ như là một trong hai
nguồn hoặc đích của dữ liệu.
Khi nhận được dữ liệu hoặc giao cho một thiết bị được kết nối trực tiếp với máy tính , quá
trình này được gọi là đầu vào - đầu ra ( I / O ) , và các thiết bị được gọi là một thiết bị
ngoại vi .
Khi dữ liệu được di chuyển trên một khoảng cách dài hơn, hoặc từ một thiết bị từ xa , quá
trình này được gọi là truyền thông dữ liệu.
Điều khiển
Cuối cùng , phải có kiểm soát của ba chức năng . Lúc đó, kiểm soát này được thực hiện bởi
các cá nhân ( những) người cung cấp máy tính với các hướng dẫn .
Trong máy tính, một đơn vị kiểm soát quản lý các nguồn tài nguyên của máy tính và tổ
chức hợp hiệu suất của các bộ phận chức năng của mình để đáp ứng với những lệnh.
Cấu trúc
Các máy tính tương tác trong một số thời trang với môi trường bên ngoài của nó .

Nói chung , tất cả các mối liên hệ của nó với môi trường bên ngoài có thể được phân loại
như các thiết bị ngoại vi hoặc đường dây thông tin liên lạc .
hình 1.2. Máy tính
Cấu trúc bên trong của máy tính riêng của nó , được thể hiện trong hình 1.3. bốn thành
phần cấu trúc chính .
đơn vị xử lý trung tâm (CPU ) : Điều khiển hoạt động của máy tính và thực hiện các
chức năng xử lý dữ liệu của nó ; thường được gọi đơn giản như bộ xử lý .
Bộ nhớ chính : Lưu trữ dữ liệu .
I / O : Di chuyển dữ liệu giữa máy tính và môi trường bên ngoài của nó .
Hệ thống kết nối: Một số cơ chế cung cấp cho truyền thông giữa CPU , bộ nhớ chính ,
và I / O . Một ví dụ phổ biến của hệ thống kết nối là bằng phương tiện của một hệ
thống Bus, bao gồm một số tiến dây mà tất cả các thành phần khác đính kèm .
Có thể có một hoặc nhiều từng thành phần nói trên . Theo truyền thống , chỉ có một bộ xử lý
duy nhất. Trong những năm gần đây , đã có gia tăng sử dụng nhiều bộ xử lý trong một máy tính
duy nhất.
hình 1.3. máy tính : Cơ cấu Top-Level
Thú vị nhất và trong một số các các thành phần phức tạp nhất là CPU . thành phần cấu trúc
chính của nó là như sau :
Control unit : Điều khiển các hoạt động của CPU .
Số học và logic đơn vị ( ALU ) : Thực hiện các chức năng xử lý dữ liệu của máy tính
Registers : Cung cấp lưu trữ nội bộ của CPU
CPU interconnection(CPU kết nối): Một số cơ chế cung cấp cho truyền thông giữa các
thiết bị điều khiển , ALU , và Registers

2.sự phát triển Máy tính và Hiệu suất
2.1. Tóm tắt lịch sử của máy tính
Tóm tắt lịch sử của máy tính Thế hệ đầu tiên: ống chân không
ENIAC : Các ENIAC (Electronic Numerical Integrator và máy tính ) , được thiết kế và xây
dựng tại Đại học Pennsylvania , là mục đích chung điện tử máy tính kỹ thuật số đầu tiên
trên thế giới .
Dự án này là một phản ứng với nhu cầu của Hoa Kỳ trong Thế chiến II .
John Mauchly và John Eckert
Bắt đầu năm 1943 và hoàn thành năm 1946. Quá muộn cho nỗ lực chiến tranh .
Được sử dụng cho đến năm 1955
Thập phân ( không phải nhị phân )
20 ắc quy của 10 chữ số
Lập trình bằng tay bằng cách
chuyển mạch và cắm và cáp rút .
18.000 ống chân không
30 tấn
15.000 feet vuông
tiêu thụ điện 140 kW
5000 bổ sung mỗi lần
thứ hai
von Neumann / Turing
chương trình làm thay đổi cho ENIAC là vô cùng tẻ nhạt
Một máy tính có thể nhận được hướng dẫn của nó bằng cách đọc chúng từ bộ nhớ và một
chương trình có thể được thiết lập hoặc thay đổi bằng cách thiết lập các giá trị của một
phần bộ nhớ .
Ý tưởng này , được biết đến như là khái niệm lưu trữ chương trình .
Ấn phẩm đầu tiên của ý tưởng là trong một đề nghị năm 1945, von Neumann cho một máy
tính mới, EDVAC (Electronic Discrete máy tính biến ) .
Alan Turing phát triển các ý tưởng tại cùng một thời điểm
Năm 1946 , von Neumann và các đồng nghiệp của ông bắt đầu thiết kế một máy tính
chương trình được lưu trữ mới , được gọi là máy tính IAS , tại Viện Princeton nghiên cứu
cao cấp .
Các máy tính IAS , mặc dù không hoàn thành cho đến năm 1952, nhưng là nguyên mẫu
của tất cả các máy tính mục đích chung sau này.
Nó bao gồm
Một bộ nhớ chính , trong đó lưu trữ dữ liệu và hướng dẫn.
Một số học và logic đơn vị ( ALU ) có khả năng hoạt động trên dữ liệu nhị phân
Một đơn vị kiểm soát, trong đó dịch các lệnh trong bộ nhớ và làm cho chúng được
thực thi.
Đầu vào và đầu ra ( I / O ) thiết bị điều hành bởi các đơn vị kiểm soát

hình 2.1 Cấu trúc của máy tính IAS
Với trường hợp ngoại lệ hiếm hoi , tất cả các máy tính ngày nay có cấu trúc này chung
giống nhau và chức năng và do đó được gọi là máy von Neumann.
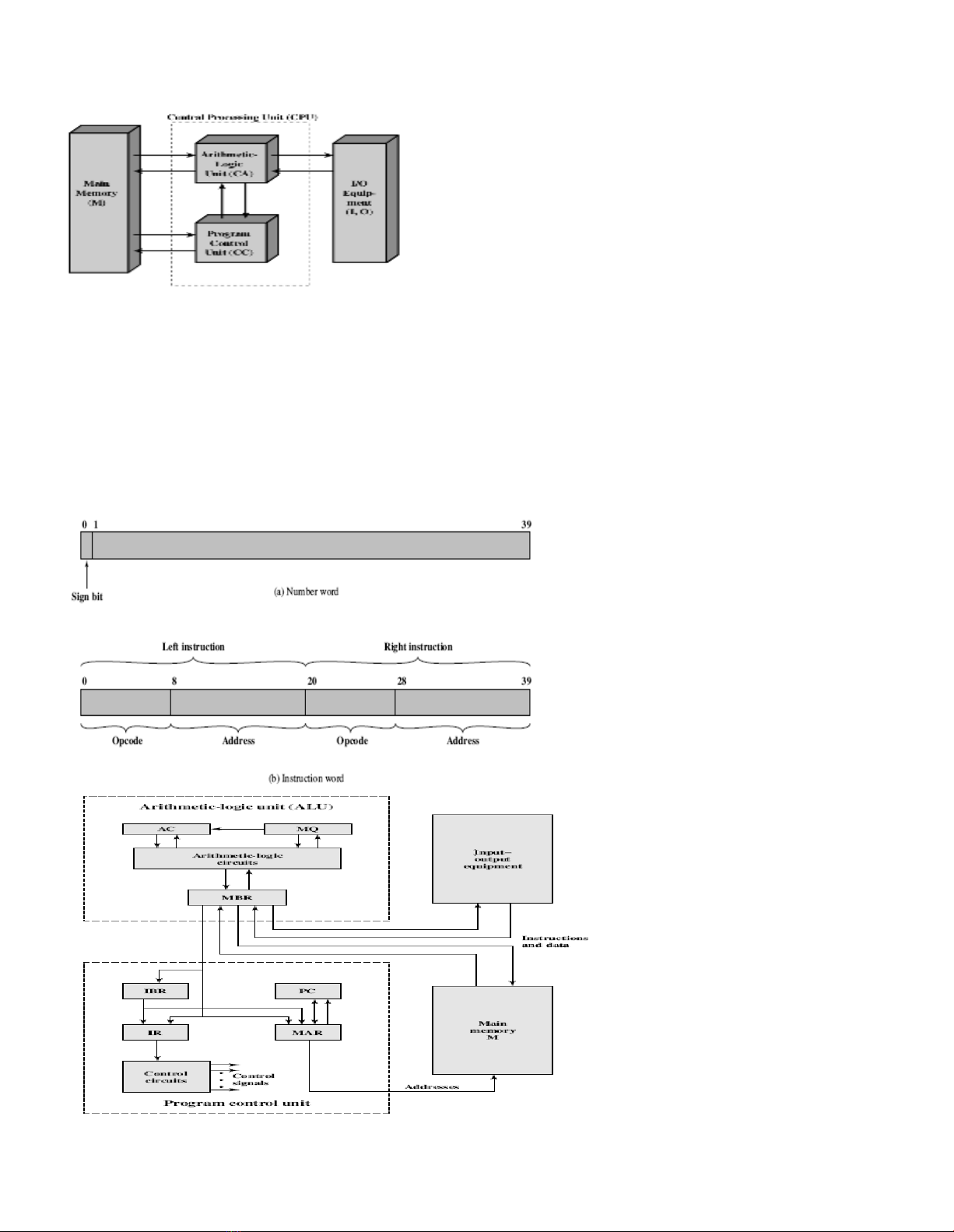
Bộ nhớ của IAS bao gồm 1.000 địa điểm lưu trữ , gọi là từ nhớ, gồm 40 chữ số nhị phân
(bit ).
Cả hai dữ liệu và hướng dẫn được lưu trữ ở đó . Các số được biểu diễn dưới dạng nhị phân ,
và mỗi lệnh là một mã nhị phân .
Mỗi số được đại diện bởi một bit dấu và một giá trị 39 -bit .
Một chữ cũng có thể chứa hai hướng dẫn 20 -bit , với mỗi chỉ dẫn bao gồm một mã hoạt
động 8 - bit ( opcode ) xác định các hoạt động được thực hiện và một địa chỉ(address) 12
-bit chỉ định một trong các từ trong bộ nhớ ( số 0-999 ) .
hình 2.2 Định dạng thẻ nhớ IAS

