
! "#$
• %&'()
• *&*)
• +,&+)
-./01*023456%+70%89*:1;+<8=*<45;3>
• *#?"
• ? ?
• *#?#?,@
• ? A "
• /@
• *,,
-./01*023456%+70*<4'<B>

2
• * C" ? ? ?,
• D # C
• E?F?G
• *F A
• <H ,
• * I
• *?#
-./01*023456%+70+45J3:1;+<8=*<45;3K8=093>
• *C"??,,@
#,H
• +,,,F?GG
• +L #
• *?# , ?& #M M FH)
?
• * #? ,"
• ? NO
• P

NQQI
*N%QQRS
!"#$%&$! '#$(!#$)
+ M # F
G " # NO
H?T
?#, #
??
+FI
T
*???,'%C
#GM$%/'R
UVVU&E*)E
#,

4
*
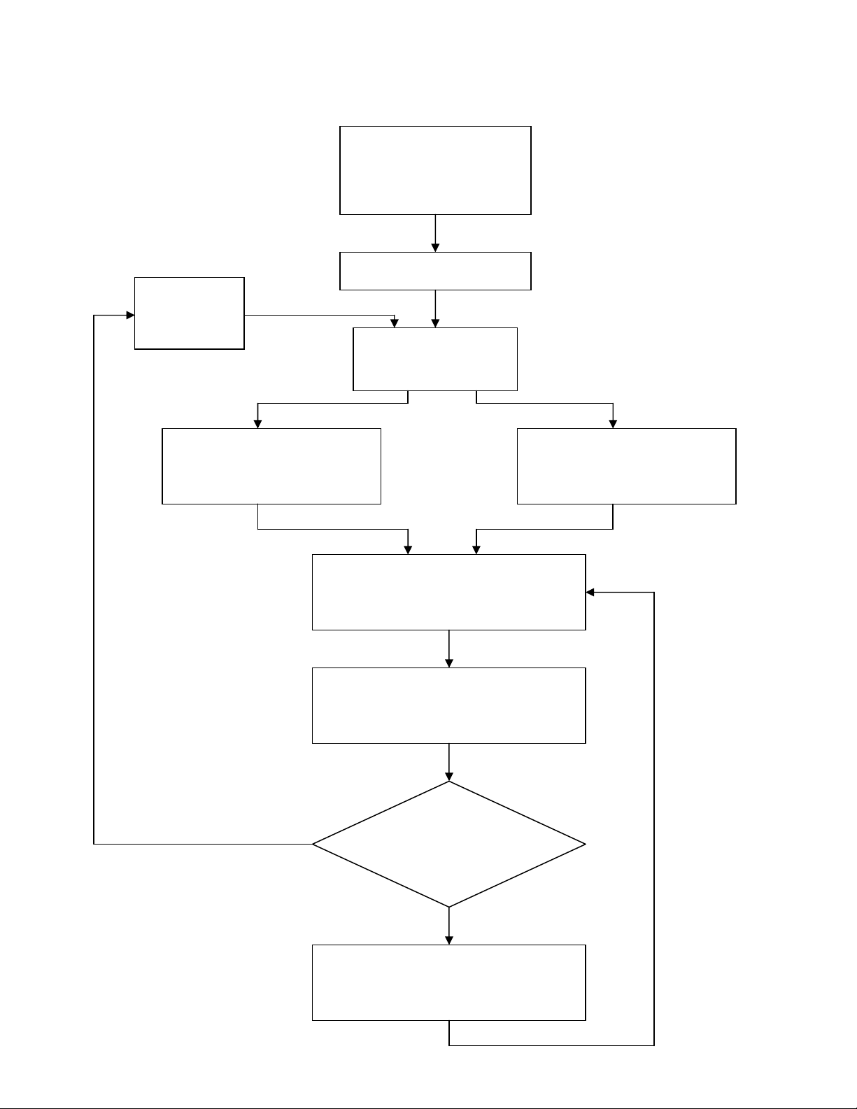
Establish
baseline plan
(schedule,
budget)
Start project
Wait
until
next During each
report period
Collect data on
actual performance
(schedule, costs)
Incorporate changes
into project plan
(scope, schedule,
bud
get)
Calculate updated project
schedule,
budget, and forecasts
Are
corrective
actions
Analyze current status
compared to plan
(schedule, budget)
Identify corrective
actions
and incorporate
associated changes
No
Yes
“Project Management
is a proactive
approach to
controlling a
project”.

5
/K0F?,,?
E# , @ F ?
*, %
G
'%#GLF
, M#,
*,#FM
#,#,
+,-
• +LL # #,
• , # ,
• *, # ,
• *#,
• +
• /, " #
3 # M # $

