
T NG QUAN V H TH NG THÔNG TIN DI Đ NG TH H BAỔ Ề Ệ Ố Ộ Ế Ệ
1. M đ uở ầ
S phát tri n nhanh chóng c a d ch v s li u mà IP đã đ t ra các yêu m i đ iự ể ủ ị ụ ố ệ ặ ớ ố
v i công ngh vi n thông di đ ng. Thông tin di đ ng th h 2 m c dù s d ng côngớ ệ ễ ộ ộ ế ệ ặ ử ụ
ngh s nh ng là h th ng băng h p và đ c xây d ng trên c ch chuy n m chệ ố ư ệ ố ẹ ượ ự ơ ế ể ạ
kênh nên không th đáp ng đ c d ch v m i này. 3G ể ứ ượ ị ụ ớ (third-generation) công nghệ
truy n thông th h th baề ế ệ ứ là giai đo n m i nh t trong s ti n hóa c a ngành vi nạ ớ ấ ự ế ủ ễ
thông di đ ng. N u 1G (the first gerneration)ộ ế c a đi n tho i di đ ng là nh ng thi t bủ ệ ạ ộ ữ ế ị
analog, ch có kh năng truy n tho i. 2G (the second ỉ ả ề ạ generation) c a ĐTDĐ g m củ ồ ả
hai công năng truy n tho i và d li u gi i h n d a trên k thu t s . Trong b i c nhề ạ ữ ệ ớ ạ ự ỹ ậ ố ố ả
đó ITU đã đ a ra đ án tiêu chu n hóa h th ng thông tin di đ ng th h th 3 v i tênư ề ẩ ệ ố ộ ế ệ ứ ớ
g i IMT – 2000. IMT – 2000 đã m r ng đáng k kh năng cung c p d ch v và choọ ở ộ ể ả ấ ị ụ
phép s d ng nhi u ph ng ti n thông tin. M c đích c a IMT – 2000 là đ a ra nhi uử ụ ề ươ ệ ụ ủ ư ề
kh năng m i nh ng cũng đ ng th i đ m b o s phát tri n liên t c c a h th ngả ớ ư ồ ờ ả ả ự ể ụ ủ ệ ố
thông tin di đ ng th h th hai (2G) vào nh ng năm 2000. 3G ộ ế ệ ứ ữ mang l i cho ng iạ ườ
dùng các d ch v giá tr gia tăng cao c p, ị ụ ị ấ giúp chúng ta th c hi n truy n thông tho i vàự ệ ề ạ
d li u (nh e-mail và tin nh n d ng văn b n), download âm thanh và hình nh v iữ ệ ư ắ ạ ả ả ớ
băng t n cao. Các ng d ng 3G thông d ng g m h i ngh video di đ ng; ch p và g iầ ứ ụ ụ ồ ộ ị ộ ụ ử
nh k thu t s nh đi n tho i máy nh; g i và nh n e-mail và file đính kèm dungả ỹ ậ ố ờ ệ ạ ả ử ậ
l ng l n; t i t p tin video và MP3; ượ ớ ả ệ thay cho modem đ k t n i đ n máy tính xách tayể ế ố ế
hay PDA và nh n tin d ng ch v i ch t l ng cao…ắ ạ ữ ớ ấ ượ
2. Th nào là công ngh 3Gế ệ
3G là thu t ng dùng đ ch các h th ng thông tin di đ ng th h th 3 (Thirdậ ữ ể ỉ ệ ố ộ ế ệ ứ
Generation). Đã có r t nhi u ng i nh m l n m t cách vô ý hoăc h u ý gi a hai kháiấ ề ườ ầ ẫ ộ ữ ữ
ni m 3G và UMTS (Universal Mobile Telecommunications Systems).ệ
Đ hi u th nào là công ngh 3G, chúng ta hãy xét qua đôi nét v l ch s phát tri n c aể ể ế ệ ề ị ử ể ủ
các h th ng đi n tho i di đ ng. M c dù các h th ng thông tin di đ ng th nghi mệ ố ệ ạ ộ ặ ệ ố ộ ử ệ
đ u tiên đ c s d ng vào nh ng năm 1930-1940 trong trong các s c nh sát Hoa Kỳầ ựơ ử ụ ữ ở ả
nh ng các h th ng đi n tho i di đ ng th ng m i th c s ch ra đ i vào kho ngư ệ ố ệ ạ ộ ươ ạ ự ự ỉ ờ ả
cu i nh ng năm 1970 đ u nh ng năm 1980. Các h th ng đi n tho i th h đ u số ữ ầ ữ ệ ố ệ ạ ế ệ ầ ử
d ng công ngh t ng t và ng i ta g i các h th ng đi n tho i k trên là các hụ ệ ươ ự ườ ọ ệ ố ệ ạ ể ệ
th ng 1G. ố
Khi s l ng các thuê bao trong m ng tăng lên, ng i ta th y c n ph i có bi nố ượ ạ ườ ấ ầ ả ệ
pháp nâng cao dung l ng c a m ng, ch t l ng các cu c đàm tho i cũng nh cungượ ủ ạ ấ ượ ộ ạ ư
c p thêm m t s d ch v b sung cho m ng. Đ gi i quy t v n đ này ng i ta đãấ ộ ố ị ụ ổ ạ ể ả ế ấ ề ườ
nghĩ đ n vi c s hoá các h th ng đi n tho i di đ ng, và đi u này d n t i s ra đ iế ệ ố ệ ố ệ ạ ộ ề ẫ ớ ự ờ
c a các h th ng đi n tho i di đ ng th h 2.ủ ệ ố ệ ạ ộ ế ệ
châu Âu, vào năm 1982 t ch c các nhà cung c p d ch v vi n thông châu ÂuỞ ổ ứ ấ ị ụ ễ
(CEPT – Conférence Européene de Postes et Telécommunications) đã th ng nh t thànhố ấ
l p m t nhóm nghiên c u đ c bi t g i là Groupe Spéciale Mobile (GSM) có nhi m vậ ộ ứ ặ ệ ọ ệ ụ

xây d ng b các ch tiêu k thu t cho m ng đi n tho i di đ ng toàn châu Âu ho tự ộ ỉ ỹ ậ ạ ệ ạ ộ ạ
đ ng d i t n 900 MHz. Nhóm nghiên c u đã xem xét nhi u gi i pháp khác nhau vàộ ở ả ầ ứ ề ả
cu i cùng đi đ n th ng nh t s d ng k thu t đa truy nh p phân chia theo mã băngố ế ố ấ ử ụ ỹ ậ ậ
h p (Narrow Band TDMA). Năm 1988 phiên b n d th o đ u tiên c a GSM đã đ cẹ ả ự ả ầ ủ ượ
hoàn thành và h th ng GSM đ u tiên đ c tri n khai vào kho ng năm 1991. K tệ ố ầ ượ ể ả ể ừ
khi ra đ i, các h th ng thông tin di đ ng GSM đã phát tri n v i m t t c đ h t s cờ ệ ố ộ ể ớ ộ ố ộ ế ứ
nhanh chóng, có m t 140 qu c gia và có s thuê bao lên t i g n 1 t . Lúc này thu tặ ở ố ố ớ ầ ỷ ậ
ng GSM có m t ý nghĩa m i đó là h th ng thông tin di đ ng toàn c u (Globalữ ộ ớ ệ ố ộ ầ
System Mobile).
Cũng trong th i gian k trên, M các h th ng đi n tho i t ng t th h th nh tờ ể ở ỹ ệ ố ệ ạ ươ ự ế ệ ứ ấ
AMPS đ c phát tri n thành các h th ng đi n tho i di đ ng s th h 2 tuân th tiêuượ ể ệ ố ệ ạ ộ ố ế ệ ủ
chu n c a hi p h i vi n thông M IS-136. Khi công ngh CDMA (Code Divisionẩ ủ ệ ộ ễ ỹ ệ
Multiple Access – IS-95) ra đ i, các nhà cung c p d ch v đi n tho i di đ ng Mờ ấ ị ụ ệ ạ ộ ở ỹ
cung c p d ch v mode song song, cho phép thuê bao có th truy c p vào c hai m ngấ ị ụ ể ậ ả ạ
IS-136 và IS-95.
Do nh n th c rõ v t m quan tr ng c a các h th ng thông tin di đ ng mà ậ ứ ề ầ ọ ủ ệ ố ộ ở
Châu Âu, ngay khi quá trình tiêu chu n hoá GSM ch a k t thúc ng i ta đã ti n hànhẩ ư ế ườ ế
d án nghiên c u RACE 1043 v i m c đích chính là xác đ nh các d ch v và công nghự ứ ớ ụ ị ị ụ ệ
cho h th ng thông tin di đ ng th h th 3 cho năm 2000. H th ng 3G c a châu Âuệ ố ộ ế ệ ứ ệ ố ủ
đ c g i là UMTS. Nh ng ng i th c hi n d án mong mu n r ng h th ng UMTSượ ọ ữ ườ ự ệ ự ố ằ ệ ố
trong t ng lai s đ c phát tri n t các h th ng GSM hi n t i. Ngoài ra ng i taươ ẽ ượ ể ừ ệ ố ệ ạ ườ
còn có m t mong mu n r t l n là h th ng UMTS s có kh năng k t h p nhi uộ ố ấ ớ ệ ố ẽ ả ế ợ ề
m ng khác nhau nh PMR, MSS, WLAN… thành m t m ng th ng nh t có kh năngạ ư ộ ạ ố ấ ả
h tr các d ch v s li u t c đ cao và quan tr ng h n đây s là m t m ng h ngỗ ợ ị ụ ố ệ ố ộ ọ ơ ẽ ộ ạ ướ
d ch v .ị ụ
Song song v i châu Âu, Liên minh Vi n thông Qu c t (ITU – Internationalớ ễ ố ế
Telecommunications Union) cũng đã thành l p m t nhóm nghiên c u đ nghiên c u vậ ộ ứ ể ứ ề
các h th ng thông tin di đ ng th h 3, nhóm nghiên c u TG8/1. Nhóm nghiên c uệ ố ộ ế ệ ứ ứ
đ t tên cho h th ng thông tin di đ ng th h th 3 c a mình là H th ng Thông tin Diặ ệ ố ộ ế ệ ứ ủ ệ ố
đ ng M t đ t T ng lai (FPLMTS – Future Public Land Mobile Telecommunicationsộ ặ ấ ươ
System). Sau này, nhóm nghiên c u đ i tên h th ng thông tin di đ ng c a mình thànhứ ổ ệ ố ộ ủ
H th ng Thông tin Di đ ng Toàn c u cho năm 2000 (IMT-2000 – International Mobileệ ố ộ ầ
Telecommunications for the year 2000). Đ ng nhiên là các nhà phát tri n UMTS (châuươ ể
Âu) mong mu n ITU ch p nh n h th ng ch p nh n toàn b nh ng đ xu t c a mìnhố ấ ậ ệ ố ấ ậ ộ ữ ề ấ ủ
và s d ng h th ng UMTS làm c s cho h th ng IMT-2000. Tuy nhiên v n đử ụ ệ ố ơ ở ệ ố ấ ề
không ph i đ n gi n nh v y, đã có t i 16 đ xu t cho h th ng thông tin di đ ngả ơ ả ư ậ ớ ề ấ ệ ố ộ
IMT-2000 (bao g m 10 đ xu t cho các h th ng m t đ t và 6 đ xu t cho các hồ ề ấ ệ ố ặ ấ ề ấ ệ
th ng v tinh).ố ệ
3. Các tiêu chí chung đ xây d ng IMT – 2000 nh sau:ể ự ư
IMT-2000 cung c p h t ng k thu t cho các d ch v gia tăng và các ng d ngấ ạ ầ ỹ ậ ị ụ ứ ụ
trên m t chu n duy nh t cho m ng thông tin di đ ng. ộ ẩ ấ ạ ộ

- S d ng d i t n quy đ nh qu c t 2GHz nh sau: Đu ng lên: 1885 – 2025ử ụ ả ầ ị ố ế ư ờ
MHz; đ ng xu ng: 2110 -2200 MHz. ườ ố IMT-2000 h tr t c đ đ ng truy n cao h n:ỗ ợ ố ộ ườ ề ơ
t c đ t i thi u là 2Mbps cho ng i dùng văn phòng ho c đi b ; 348Kbps khi diố ộ ố ể ườ ặ ộ
chuy n trên xe. Trong khi đó, h th ng vi n thông 2G ch có t c đ t 9,6Kbps t iể ệ ố ễ ỉ ố ộ ừ ớ
28,8Kbps.
- Là h th ng thông tin di đ ng toàn c u cho các lo i hình thông tin vô tuy n:ệ ố ộ ầ ạ ế
+ Tích h p các m ng thông tin h u tuy n và vô tuy n ợ ạ ữ ế ế
+ T ng tác cho m i lo i d ch v vi n thông ươ ọ ạ ị ụ ễ t c đ nh, di đ ng, tho i, d li u,ừ ố ị ộ ạ ữ ệ
Internet đ n các d ch v đa ph ng ti nế ị ụ ươ ệ
- Có th h tr các d ch v nh :ể ỗ ợ ị ụ ư
+ Các ph ng ti n t i nhà o trên c s m ng thông minh, di đ ng các nhân vàươ ệ ạ ả ơ ở ạ ộ
chuy n m ng toàn c uể ạ ầ
+ Đ m b o chuy n m ng qu c t ả ả ể ạ ố ế cho phép ng i dùng có th di chuy n đ nườ ể ể ế
b t kỳ qu c gia nào cũng có th s d ng m t s đi n tho i duy nh t. ấ ố ể ử ụ ộ ố ệ ạ ấ
+ Đ m b o các d ch v đa ph ng ti n đ ng th i cho ti ng, s li u chuy nả ả ị ụ ươ ệ ồ ờ ế ố ệ ể
m ch kênh và s li u chuy n m ch gói.ạ ố ệ ể ạ
- D dàng h tr các d ch v m i xu t hi n.ễ ỗ ợ ị ụ ớ ấ ệ
Môi tr ng ho t đ ng c a IMT – 2000 đ c chia thành 4 vùng v i t c đ bit Rườ ạ ộ ủ ượ ớ ố ộ
nh sau:ư
+ Vùng 1: Trong nhà, ô pico, Rb ≤ 2 Mbit/s
+ Vùng 2: thành ph , ô macrô, R ốb ≤ 384 kbit/s
+ Vùng 2: ngo i ô, ô macrô, Rạb ≤ 144 kbit/s
+ Vùng 4: toàn c u, Rầb = 9,6 kbit/s.
IMT-2000 có nh ng đ c đi m chính: ữ ặ ể
3.1 Tính linh ho t:ạ
V i s l ng l n các v sáp nh p và h p nh t trong ngành công nghi p đi nớ ố ượ ớ ụ ậ ợ ấ ệ ệ
tho i di đ ng và kh năng đ a d ch v ra th tr ng ngoài n c, nhà khai thác khôngạ ộ ả ư ị ụ ị ườ ướ
mu n ph i h tr giao di n và công ngh khác. Đi u này ch c ch n s c n tr số ả ỗ ợ ệ ệ ề ắ ắ ẽ ả ở ự
phát tri n c a 3G trên toàn th gi i. IMT-2000 h tr v n đ này, b ng cách cung c pể ủ ế ớ ỗ ợ ấ ề ằ ấ
h th ng có tính linh ho t cao, có kh năng h tr hàng lo t các d ch v và ng d ngệ ố ạ ả ỗ ợ ạ ị ụ ứ ụ

cao c p. IMT-2000 h p nh t 5 k thu t (IMT-DS, IMT-MC, TMT-TC, IMT-SC, IMT-ấ ợ ấ ỹ ậ
FT) v giao ti p sóng d a trên ba công ngh truy c p khác nhau (FDMA - Đa truy c pề ế ự ệ ậ ậ
phân chia theo t n s , TDMA - Đa truy c p phân chia theo th i gian và CDMA - Đaầ ố ậ ờ
truy c p phân chia theo mã). D ch v gia tăng trên toàn th gi i và phát tri n ng d ngậ ị ụ ế ớ ể ứ ụ
trên tiêu chu n duy nh t v i 5 k thu t và 3 công ngh .ẩ ấ ớ ỹ ậ ệ
3.2. Tính kinh t :ế
S h p nh t gi a các ngành công nghi p 3G là b c quan tr ng quy t đ nh giaự ợ ấ ữ ệ ướ ọ ế ị
tăng s l ng ng i dùng và các nhà khai thác. .ố ượ ườ
3.3. Tính t ng thích:ươ
Các d ch v trên IMT-2000 có kh năng t ng thích v i các h th ng hi n có.ị ụ ả ươ ớ ệ ố ệ
Ch ng h n, m ng 2G chu n GSM s ti p t c t n t i m t th i gian n a và kh năngẳ ạ ạ ẩ ẽ ế ụ ồ ạ ộ ờ ữ ả
t ng thích v i các h th ng này ph i đ c đ m b o hi u qu và li n m ch qua cácươ ớ ệ ố ả ượ ả ả ệ ả ề ạ
b c chuy n. ướ ể
3.4. Thi t k theo modul:ế ế
Chi n l c c a IMT-2000 là ph i có kh năng m r ng d dàng đ phát tri nế ượ ủ ả ả ở ộ ễ ể ể
s l ng ng i dùng, vùng ph sóng, d ch v m i v i kho n đ u t ban đ u th pố ượ ườ ủ ị ụ ớ ớ ả ầ ư ầ ấ
nh t.ấ
Phân lo i các d ch v c a IMT-2000ạ ị ụ ủ
Ki uểPhân lo iạD ch v chi ti tị ụ ế
D ch v diị ụ
đ ngộ
D ch v di đ ngị ụ ộ - Di đ ng đ u cu i/di đ ng cá nhân/di đ ng d ch vộ ầ ố ộ ộ ị ụ
D ch v thông tinị ụ
đ nh vị ị - Theo dõi di đ ng/theo dõi di đ ng thông minhộ ộ
D ch vị ụ
vi n thôngễ
D ch v âm thanhị ụ - D ch v âm thanh ch t l ng cao(16 – 64 kbit/s)ị ụ ấ ượ
- D ch v âm thanh AM (32 –64 kbit/s)ị ụ
- D ch v truy n thanh FM (64 – 384kbit/s)ị ụ ề
D ch v s li uị ụ ố ệ - D ch v s li u t c đ trung bình (64 – 144 kbit/s)ị ụ ố ệ ố ộ
- D ch v s li u t c đ t ng đ i cao (144 – 2ị ụ ố ệ ố ộ ươ ố
Mbit/s)
- D ch v s li u t c đ cao (≥ 2Mbit/s)ị ụ ố ệ ố ộ
D ch v đa ph ngị ụ ươ
ti nệ- D ch v Video (384kbit/s)ị ụ
- D ch v hình chuy n đ ng (384kbit/s - 2Mbit/s)ị ụ ể ộ
- D ch v hình chuy n đ ng th i gian th c (≥ị ụ ể ộ ờ ự
2Mbit/s)
D ch vị ụ
Internet
D ch v Internet đ nị ụ ơ
gi nả- D ch v truy nh p Web (384kbit/s - 2Mbit/s)ị ụ ậ
D ch v Internet th iị ụ ờ
gian th cự- D ch v Internet (384kbit/s - 2Mbit/s)ị ụ
D ch v internet đaị ụ
ph ng ti nươ ệ - D ch v Website đa ph ng ti n th i gian th c (≥ị ụ ươ ệ ờ ự
2Mbit/s)
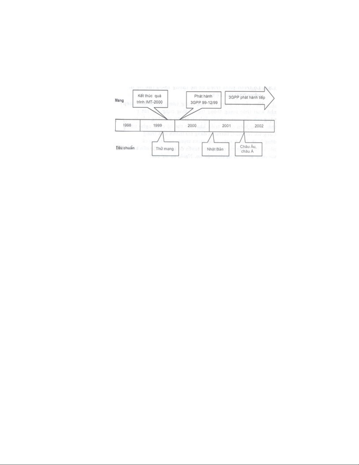
4. L trình phát tri n t các h th ng th h hai đ n th h 3 ộ ể ừ ệ ố ế ệ ế ế ệ
4.1. L ch trình nghiên c u phát tri n h th ng thông tin di đ ng th h ba.ị ứ ể ệ ố ộ ế ệ

Công trình nghiên c u c a các n c Châu Âu cho W-CDMA đã b t đ u t cácứ ủ ướ ắ ầ ừ
đ án CDMT (Code Division Multiple Testbed): Phòng thí nghi m đa truy nh p theoề ệ ậ
mã) và FRAMES (Future Radio Multiple Access Scheme: S đ đa truy nh p vô tuy nơ ồ ậ ế
t ng lai) t đ u th p niên 90. Các d án này cũng ti n hành th c nghi m các hươ ừ ầ ậ ự ế ự ệ ệ
th ng W-CDMA đ đánh giá ch t l ng đ ng truy n. Công tác tiêu chu n hoá chiố ể ấ ưọ ườ ề ẩ
ti t đ c th c hi n 3GPP. L ch trình tri n khai W-CDMA đ c cho hình v .ế ượ ự ệ ở ị ể ượ ẽ
L ch trình nghiên c u và đ a m ng W-CDMA vào khai thácị ứ ư ạ
Châu Âu và Châu Á, h th ng W-CDMA đ c đ a ra khai thác vào đ u nămỞ ệ ố ượ ư ầ
2002
L ch trình nghiên c u phát tri n c a cdma2000/3GPP2 chia thành 2 pha: ị ứ ể ủ
- Pha 1: (1997 – 1999)
+ Nghiên c u phát tri n m u đ u tiên c a h th ng;ứ ể ẫ ầ ủ ệ ố
+ Năm 1997: Xây d ng tiêu chu n , xây d ng c u trúc m u đ u tiên h th ng vàự ẩ ụ ấ ẫ ầ ệ ố
thi t k các ph ng ti n th nghi m chung.ế ế ươ ệ ử ệ
+Năm 1998: Ti p t c xây d ng m u th đ u tiên c a h th ng và các ph ngế ụ ự ẫ ử ầ ủ ệ ố ươ
ti n th nghi m chung;ệ ử ệ
+ Năm 1999: Ki m tra k t n i cho mô hình đ u tiên c a h th ng.ể ế ố ầ ủ ệ ố
- Pha 2: (2000 -2002)
+ Phát tri n h th ng v i m c tiêu th ng m i các nhà s n xu t hàng đ u ; ể ệ ố ớ ụ ươ ạ ở ả ấ ầ
+ Năm 2002: B t đ u d ch v th ng m iắ ầ ị ụ ươ ạ
4.2. L trình phát tri n t h th ng IS-95 th h hai đ n cdma 2000 th h baộ ể ừ ệ ố ế ệ ế ế ệ
M c dù m ng cdma One (IS-95) không ph i là các m ng đ u tiên cung c p truyặ ạ ả ạ ầ ấ
nh p s li u, nh ng đây là các m ng đ c thi t k duy nh t đ truy n s li u .ậ ố ệ ư ạ ượ ế ế ấ ể ề ố ệ
Tr c h t chúng x lý truy n d n s li u và ti ng theo cách r t gi ng nhau. kh năngướ ế ử ề ẫ ố ệ ế ấ ố ả
truy n d n t c đ thay đ i có s n trong cdmaOne cho phép quy t đ nh l ng thông tinề ẫ ố ộ ổ ẵ ế ị ượ
c n phát, vì th cho phép ch s d ng ti m năng m ng theo nhu c u. Vì các h th ngầ ế ỉ ử ụ ề ạ ầ ệ ố
cdmaOne s d ng truy n ti ng đóng gói trên đ ng tr c (các đ ng truy n d n tử ụ ề ế ườ ụ ườ ề ẫ ừ
BTS đ n MSC), nên kh năng truy n s li u gói đã có s n trong thi t b . Công nghế ả ề ố ệ ẵ ế ị ệ
truy n d n s li u gói c a cdmaOne s d ng ngăn x p giao th c s li u gói s t ongề ẫ ố ệ ủ ử ụ ế ứ ố ệ ố ổ
(CDPD: Cellular Digital Packet Data) phù h p v i TCP/IP.ợ ớ

