
Đồng mô phỏng nhiệt - cơ
cho cảm biến gia tốc ba
chiều

Tóm tắt:
Trong quy trình thiết kế chế tạo cảm biến gia tốc kiểu áp điện
trở thì việc xác định vị trí các áp điện trở cần dùng phân tích
cơ trong ANSYS và các áp điện trở này kết nối thành ba
mạch cầu Wheastone tương ứng sao cho khuếch đại tối đa tín
hiệu mong muốn và giảm thiểu nhiễu pháp tuyến.
Bài toán đồng mô phỏng giữa các trường nhiệt - cơ cũng cần
được giải quyết cho phép đánh giá chính xác hơn hoạt động
của cảm biến.
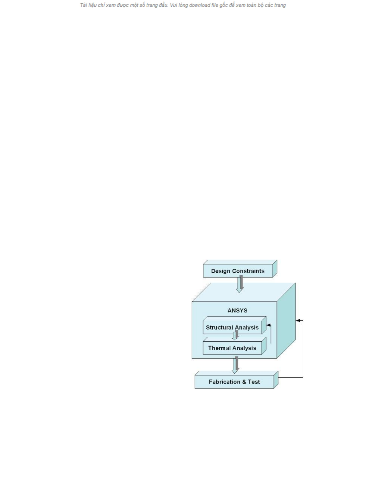
Hình 1. Lưu đồ chương trình

1. GIỚI THIỆU
Thập kỷ vừa qua, công
nghệ vi cơ điện tử (MEMS) đã đạt được những thành tựu
đáng kể mà ở đó các linh kiện vi điện tử được tích hợp với
các cấu trúc cơ kích thước rất nhỏ. Trong các loại linh kiện
MEMS thì vi cảm biến gia tốc được sử dụng rất rộng rãi, chỉ
sau cảm biến áp suất. Yêu cầu hiện nay với các cảm biến gia
tốc là phải có đáp ứng tuyến tính và tỷ số tín hiệu trên tạp
phải lớn. Cảm biến gia tốc kiểu áp điện trở tuy có nhược
điểm là chịu ảnh hưởng bởi nhiệt độ nhưng lại có những ưu
điểm vượt trội như đáp ứng điện một chiều tốt, mạch điện
đơn giản, độ nhạy và độ tin cậy cao. Hơn nữa, công nghệ chế
tạo cảm biến gia tốc kiểu áp trở lại rẻ và cho phép chế tạo các
cảm biến với nhiều bậc tự do.
2. THIẾT LẬP
Cảm biến gia tốc kiểu áp trở là loại cảm biến vòng hở tiêu
biểu được chế tạo trên cơ sở vật liệu silic. Sử dụng vật liệu
silic, ngoài tận dụng được tính chất cơ rất tốt thì hiệu ứng áp
mô phỏng

