
BÀI 5: ĐẾM SỬ DỤNG VI MẠCH
HỆ THỐNG TRANG TRÍ ĐƠN GIẢN
1. Khảo sát các vi mạch thông dụng:
Khảo sát vi mạch 74LS90:
Mạch khảo sát chức năng:
• Đưa xung clock vào CKA, quan sát ngõ ra. Nhận xét?
• Đưa xung clock vào CKB, quan sát ngõ ra. Nhận xét?
• Đưa chân R0(1) lên mức cao, các chân còn lại mức thấp, nhận xét?
• Đưa chân R0(1) và R0(2) lên mức cao, các chân còn lại mức thấp, nhận xét?
• Đưa chân R9(1) lên mức cao, các chân còn lại mức thấp, nhận xét?
• Đưa chân R9(1) và R9(2) lên mức cao, các chân còn lại mức thấp, nhận xét?
• Kết luận chức năng của vi mạch 74LS90.
CKA
14 Q0 12
CKB
1Q1 9
Q2 8
Q3 11
R0(1)
2
R0(2)
3
R9(1)
6
R9(2)
7
74LS90
D0
D1
D2
D3
CLK
CLOCK=1Hz
OFF ON
1
2
3
4
8
7
6
5
R1
1k
R2
1k
R3
1k
R4
1k
R5
100
R6
100
R7
100
R8
100
1
2
3
CKA
14 Q0 12
CKB
1Q1 9
Q2 8
Q3 11
R0(1)
2
R0(2)
3
R9(1)
6
R9(2)
7
74LS90
D0
D1
D2
D3
CLK
CLOCK=1Hz
OFF ON
1
2
3
4
8
7
6
5
R1
1k
R2
1k
R3
1k
R4
1k
R5
100
R6
100
R7
100
Mạch đếm thập phân:
Mạch đếm với modul bất kỳ:
R8
100

D0
D1
D2
D3
CLK
C
LOCK=1Hz
OFF ON
1
2
3
4
8
7
6
5
R1
1k
R2
1k
R3
1k
R4
1k
R5
100
R6
100
R7
100
R8
100
D0
15 Q0 3
D1
1Q1 2
D2
10 Q2 6
D3
9Q3 7
RCO 13
CLK
14
E
4
D/U
5
PL
11
TC 12
74LS190
OFF ON
1
2
3
4
8
7
6
5
R9
1k
R10
1k
R11
1k
R12
1k
CLK
V=IHI
Q0
V=3.5215
Q1
V=3.5215
Q2
V=0
Q3
V=0
TC
RCO
RCO
V=SHI
TC
V=SLO
Khảo sát vi mạch 74LS190/191:
• Kiểm tra chức năng các chân E, D/U, PL. Cho biết chức năng của chúng?
• Vẽ dạng sóng ở các chân CLK, Q0, Q1, Q2, Q3, TC, RCO (ở hai chế độ đếm
lên và đếm xuống). Rút ra nhận xét:
9 Xung Clock tác động loại nào?
9 Chức năng hai chân RCO và TC?
9 Tại sao phải tạo hai chân RCO và TC?
• Kết luận về vi mạch 74LS190.
• Bài thực hành mở rộng:
9 Thực hiện mạch đếm thuận modul M=6 (0-5) dùng 74LS190.
9 Thực hiện mạch đếm nghịch modul M=4 (7-4) dùng 74LS190.
Thực hiện tương tự với 74LS191. Cho biết sự khác biệt giữa 74LS191 với
74LS190?
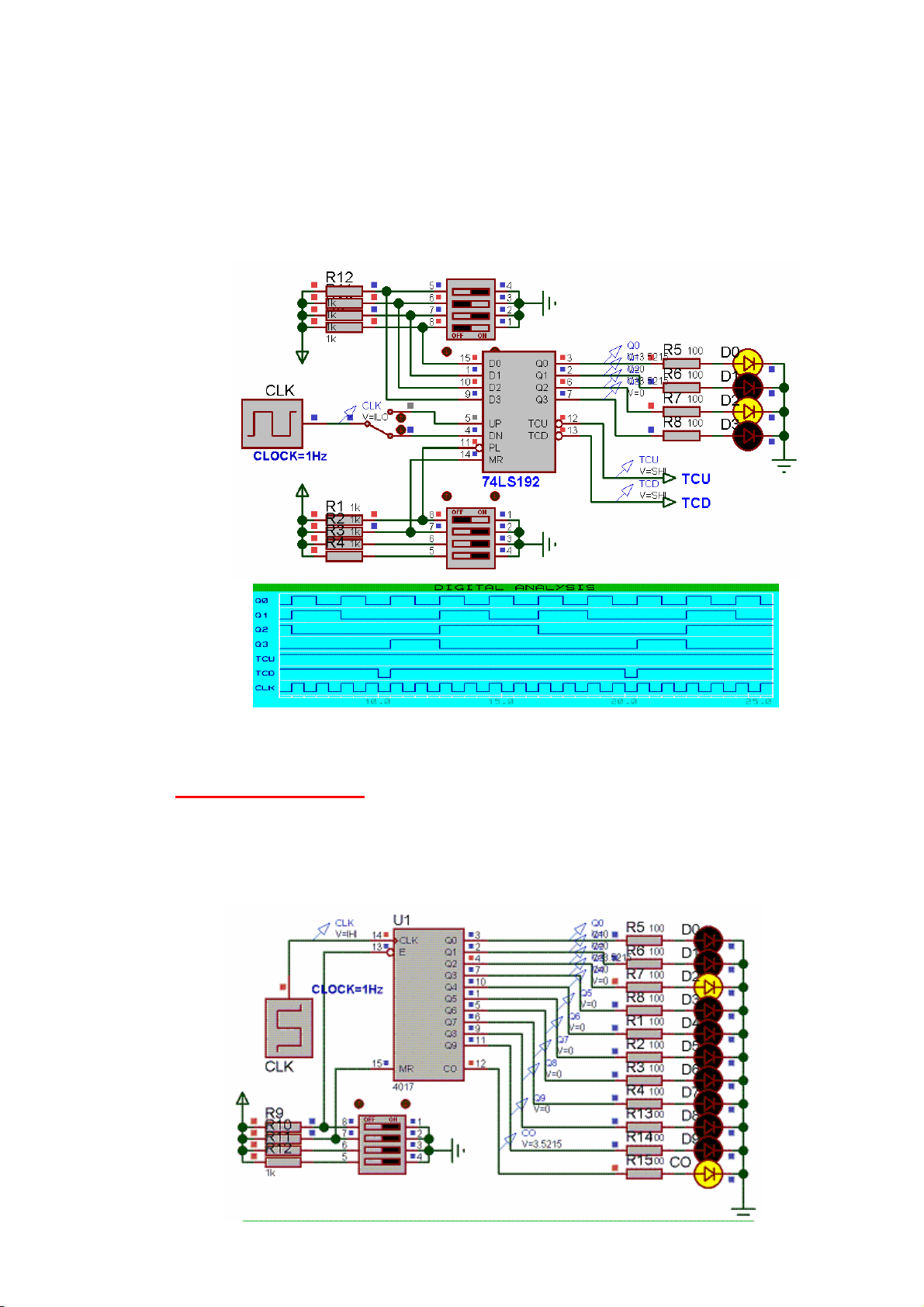
Khảo sát vi mạch 74LS192/193:
• Kiểm tra chức năng các chân UP, DOWN; PL và MR. Cho biết chức năng
của chúng?
• Vẽ dạng sóng ở các chân CLK, Q0, Q1, Q2, Q3, TCU, TCD (ở hai chế độ đếm
lên và đếm xuống). Rút ra nhận xét:

9 Xung Clock tác động loại nào?
9 Chức năng hai chân TCU và TCD?
9 Tại sao phải tạo hai chân TCU và TCD?
• Kết luận về vi mạch 74LS192.
• Bài thực hành mở rộng:
9 Thực hiện mạch đếm thuận modul M=6 (0-5) dùng 74LS192.
9 Thực hiện mạch đếm nghịch modul M=4 (7-4) dùng 74LS192.
Thực hiện tương tự với 74LS193. Cho biết sự khác biệt giữa 74LS193 với
74LS192?
Khảo sát vi mạch 4017:
• Kiểm tra chức năng các chân E, MR. Cho biết chức năng của chúng?
• Vẽ dạng sóng ở các chân CLK và các chân ngõ ra. Rút ra nhận xét:
9 Xung Clock tác động loại nào?
9 Chức năng hai chân CO?

7147
a0 a0
a1 a1
a2 a2
a3 a3
b0 b0
b1 b1
b2 b2
b3 b3
81 92 103114125136
1
2
3
4
5
6
14
8
9
10
11
12
13 b1
b2
D0
15 Q0 3
D1
1Q1 2
D2
10 Q2 6
D3
9Q3 7
RCO 13
CLK
14
E
4
D/U
5
PL
11
TC 12
U14
74LS190
D0
15 Q0 3
D1
1Q1 2
D2
10 Q2 6
D3
9Q3 7
RCO 13
CLK
14
E
4
D/U
5
PL
11
TC 12
U15
74LS190
A
7QA 13
B
1QB 12
C
2QC 11
D
6QD 10
BI/RBO
4QE 9
RBI
5QF 15
LT
3QG 14
U16
74LS247
A
7QA 13
B
1QB 12
C
2QC 11
D
6QD 10
BI/RBO
4QE 9
RBI
5QF 15
LT
3QG 14
U17
74LS247
13
12 11
U5:D
74LS00
354235
e0 e0
e1 e1
e2 e2
e3 e3
f0 f0
f1 f1
f2 f2
f3 f3
3629 3730 3831 3932 4033 4134
29
30
31
32
33
34
42
36
37
38
39
40
41 f1
e2
D0
15 Q0 3
D1
1Q1 2
D2
10 Q2 6
D3
9Q3 7
RCO 13
CLK
14
E
4
D/U
5
PL
11
TC 12
U18
74LS190
D0
15 Q0 3
D1
1Q1 2
D2
10 Q2 6
D3
9Q3 7
RCO 13
CLK
14
E
4
D/U
5
PL
11
TC 12
U19
74LS190
A
7QA 13
B
1QB 12
C
2QC 11
D
6QD 10
BI/RBO
4QE 9
RBI
5QF 15
LT
3QG 14
U20
74LS247
A
7QA 13
B
1QB 12
C
2QC 11
D
6QD 10
BI/RBO
4QE 9
RBI
5QF 15
LT
3QG 14
U21
74LS247
1
23
U22:A
74LS00
2. Mạch ứng dụng:
Mạch đồng hồ thời gian (giờ, phút, giây)
Mạch đếm từ 00-59:
Mạch đếm từ 00-23:
Bài tập mở rộng, tự giải quyết ở nhà: kết hợp các mạch, tạo ra bộ đếm thời gian
giờ, phút, giây.

0
1
2
3
4
5
6
7
8
9
0
1
2
a
4
5
6
b
7
c
x1
3
a
x1
b
x2
d2
c
d1
3
x1
d2
8
x2
x2
8
d1
9
CLK
CLOCK=0.33Hz
R16
100
R17
100
R18
100
R19
100
D10
D11
D12
D13
R16
100
R17
100
R18
100
R19
100
CLK
14
E
13
MR
15 CO 12
Q0 3
Q1 2
Q2 4
Q3 7
Q4 10
Q5 1
Q6 5
Q7 6
Q8 9
Q9 11
U2
4017
D14
D15
D16
D17
R24
100
R25
100
R26
100
R27
100
D18
R28
100
R29
100
D19
CLK
14
E
13
MR
15 CO 12
Q0 3
Q1 2
Q2 4
Q3 7
Q4 10
Q5 1
Q6 5
Q7 6
Q8 9
Q9 11
U2
4017
Mạch đèn giao thông đơn giản
R24
100
R25
100
V1
1
23
4
56
X1
D1
9
10 8
12
13 11
V2
X2
D2
1
23
4
56
9
10 8
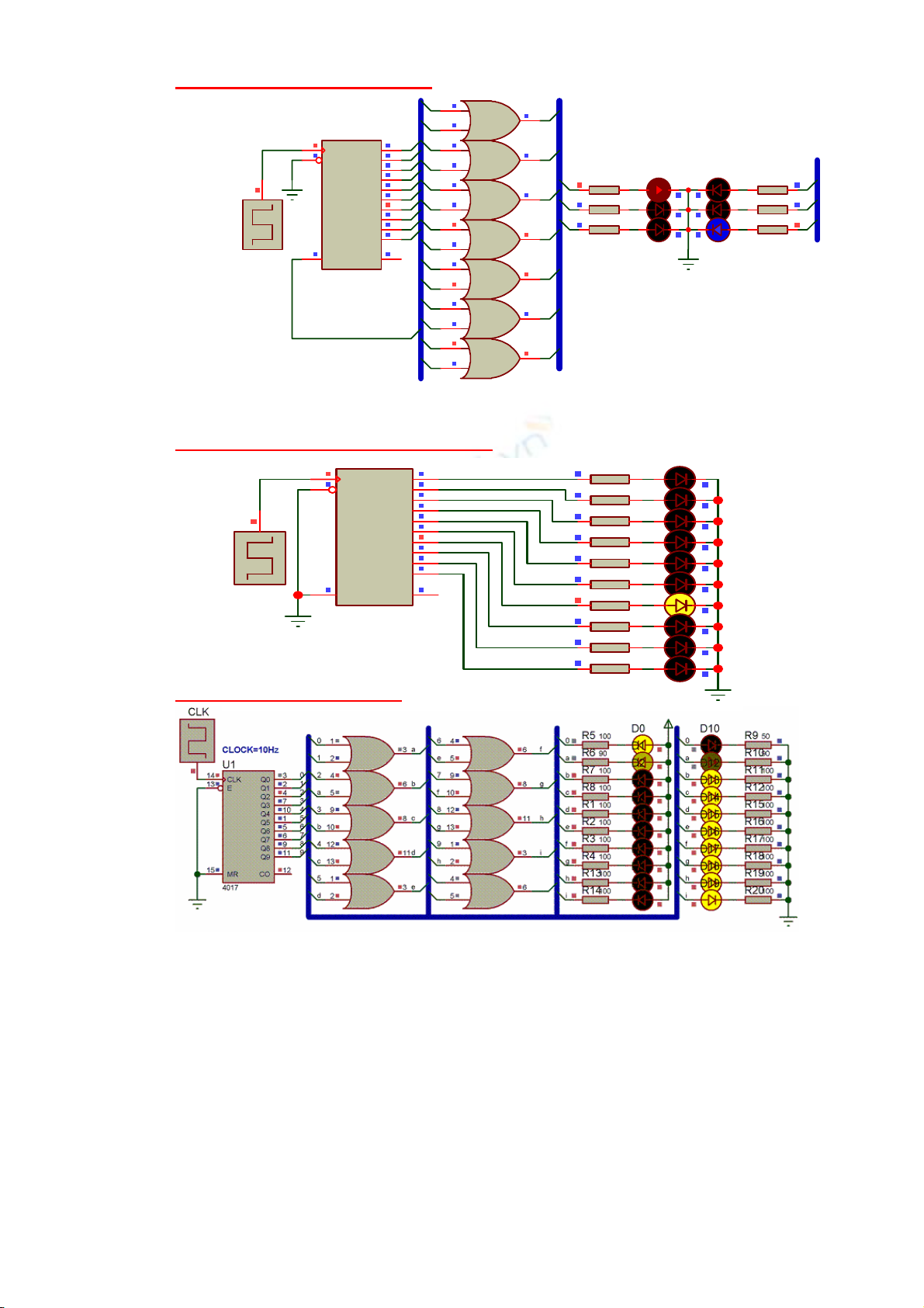
3. Thiết kế mạch trang trí đơn giản:
Mạch 8 LED đơn một bóng sáng chạy
Mạch 8 LED đơn sáng dần

