
Chương III: TRUYỀN HÌNH KỸ THUẬT SỐ
Bài 1: Đặc điểm truyền hình số
1. Giới thiệu chung
✓TH số là hệ thống truyền hình mà tất cả các thiết bị từ tạo nguồn, lưu
trữ, xử lý, truyền dẫn, thu tín hiệu truyền hình đều dựa trên công nghệ
kỹ thuật số. Trong đó, tín hiệu TH là các dãy xung vuông ứng với các
chuỗi bít dữ liệu nhị phân 0, 1.
✓Công nghệ truyền hình số đang bộc lộ thế mạnh tuyệt đối so với công
nghệ tương tự. Trong tương lai gần, truyền hình thế giới sẽ tiến tới số
hóa hoàn toàn.
✓TH số ra đời có tính kết hợp với truyền hình tương tự:có thể sử dụng
các thiết bị đầu cuối tương tự sẵn có.
✓Ưu điểm của TH số:
•Tín hiệu số ít nhạy cảm với các dạng méo xảy ra trên đường truyền.
•Có khả năng phát hiện lỗi và sửa sai.

•Tính đa năng và linh hoạt trong quá trình xử lý tín hiệu.
•Hiệu quả sử dụng tài nguyên tần số và có khả năng truyền nhiều chương
trình trên một kênh RF.
•Tính phân cấp:có thể được truyền một chương trình có độ phân giải cao
duy nhất hoặc một vài chương trình có độ phân giải tiêu chuẩn.
•Khả năng tải nhiều dạng thôngtin khác nhau.
•Tiết kiệm năng lượng, với cùng một công suất phát, diện phủ sóng lớn hơn
công nghệ tương tự. Công suất máy phát số chỉ bằng 1/4 công suất máy
phát tương tự.
•Truyền hình số với công nghệ mạng đơn tần (SFN) có thể tiết kiệm được
tài nguyên tần số.
•Dễ dàng thích nghi với các bước phát triển tiếp theo sang truyền hình độ
phân giải cao hoặc phát thanh với chất lượng CD trong tương lai.
•Thị trường đa dạng, có khả năng cung cấp nhiều loại hình dịch vụ. Hoàn
toàn có khả năng hoà nhập vào xa lộ thôngtin.

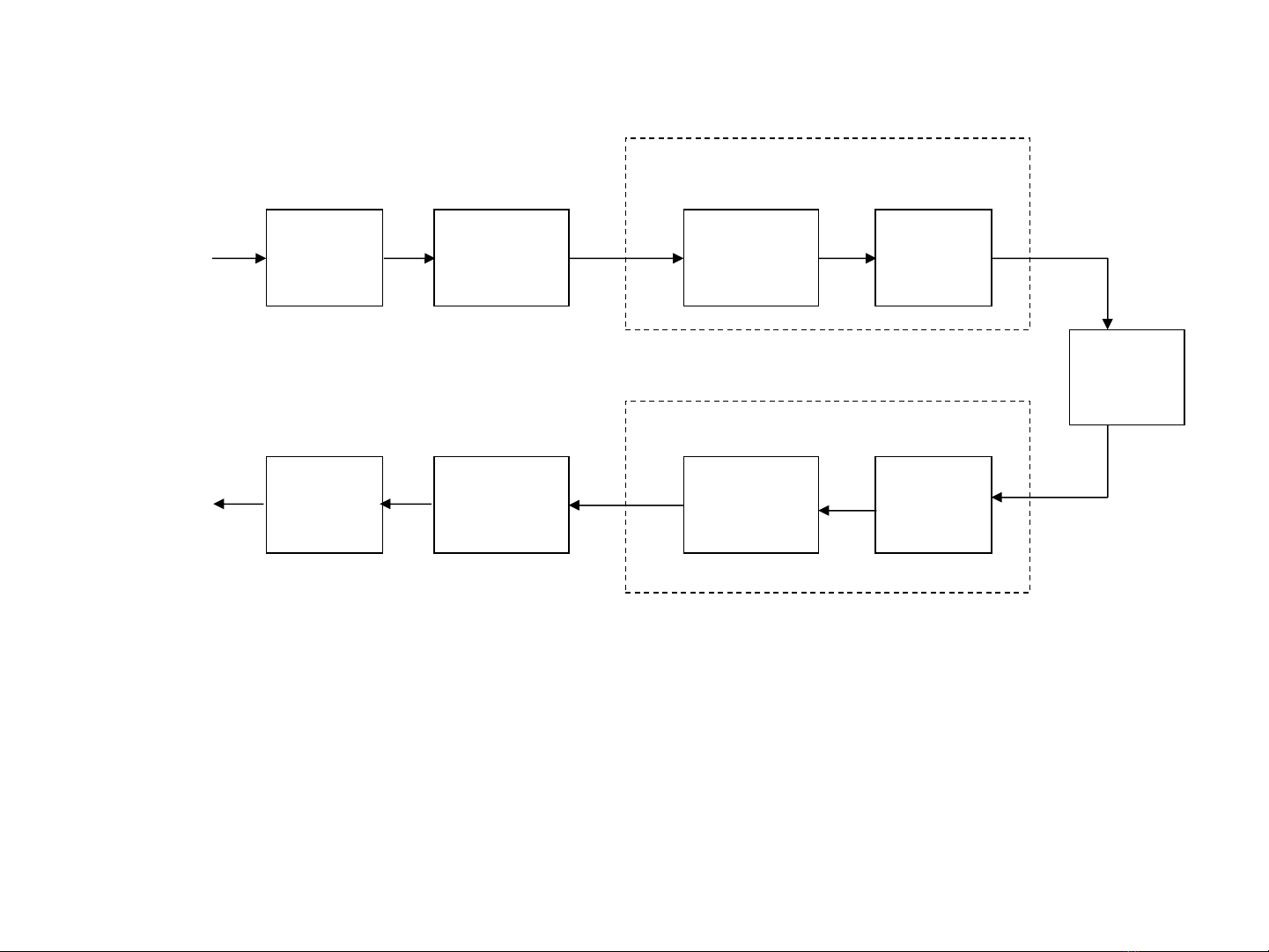
✓Sơ đồ khối
•Biến đổi AD, DA.
•Nén và giải nén.
•Mã hóa và giải mã hóa kênh
•Điều chế và giải điều chế số.
•Kênh thông tin: Vô tuyến và hữu tuyến.
BiÕn
®æi
A/D
BiÕn
®æi
D/A
NÐn
GhÐp
kªnh
T¸ch kªnh
gi¶i nÐn
M· hãa
kªnh
Gi¶i m·
hãa kªnh
§iÒu
chÕ
Gi¶i
®iÒu
chÕ
Kªnh
th«ng
tin
ThiÕt bÞ ph¸t
ThiÕt bÞ thu
TÝn hiÖu
truyÒn h×nh
analog
TÝn hiÖu
truyÒn h×nh
analog

2. Đặc điểm của TH số
✓Yêu cầu về băng tần lớn hơn:Ví dụ hệ NTSC tín hiệu tổng hợp có băng
tần 4.2 MHz, khi số hóa tần số lấy mẫu 4fSC:14,4 MHz x 8bit/mẫu =
115,2 Mbit/s, độ rộng bằng tần khoảng 58 MHz. Biện pháp khắc phục nén
tín hiệu số.
✓Tỷ lệ tín hiệu trên tạp âm S/N: cao hơn nhiều so với tín hiệu tương tự.Đối
với tín hiệu số nhiễu là các bit lỗi được khắc phục bằng mạch sửalỗi. Khi
có quá nhiều bit lỗi, sự ảnh hưởng của nhiễu được làm giảm bằng cách
che lỗi, tỷ số S/N của hệ thống sẽ giảm rất ít hoặc không đổi. Ý nghĩa:đặc
điểm có ích cho việc sản xuất chương trình truyền hình với các chức năng
biên tập phức tạp, cần nhiều lần đọc và ghi, việc truyền tín hiệu qua nhiều
chặng cũng được thực hiện rất thuận lợi với tín hiệu số mà không làm suy
giảm chất lượng tín hiệu hình.
✓Méo phi tuyến:Tín hiệu số không bị ảnh hưởng bởi méo phi tuyến trong
quá trình xử lý và truyền dẫn.

✓Giá thành và độ phức tạp:với sự phát triển của nghành công nghiệp
truyền thông số và công nghiệp máy tính và công nghệ mạch tích hợp. Giá
thành rẻ hơn và độ phức tạp giảm dần.
✓Xử lý tín hiệu số:dung lượng lưu trữ lớn, tốc độ chíp xử lý tăng, dựng
chương trình truyền hình, nén, mã hóa bảo mật, chuyển đổi chuẩn…
✓Khoảng cách giữa các trạm đồng kênh: Tín hiệu số cho phép các trạm
truyền hình đồng kênh thực hiện ở một khoảng cách gần nhau hơn nhiều
so với hệ thống tương tự mà không bị nhiễu.Một phần vì tín hiệu số ít
chịu ảnh hưởng của nhiễu đồng kênh, một phần là do khả năng thay thế
xung hoá và xung đồng bộ bằng các từ mã, nơi mà hệ thống tương tự gây
ra nhiễu lớn nhất.
✓Hiện tượng Ghosts (bóng ma):Hiện tượng này xảy ra trong hệ thống
tương tự do tín hiệu truyền đến máy thu theo nhiều đường.Việc tránh
nhiễu đồng kênh của hệ thống số cũng làm giảm đi hiện tượng này trong
truyền hình số.

