
BÀI GI NG S 6Ả Ố S TI T : 04Ố Ế
I. TÊN BÀI GI NG : CH NG 6Ả ƯƠ
CAÙC PH NG PHÁP THI T K M CH ĐI N - KHÍ NÉNƯƠ Ế Ế Ạ Ệ
II. M C TIÊU :Ụ
- SV hi u đ c ph ng pháp thi k m ch Đi n - khí nén đi u khi n theoể ượ ươ ế ế ạ ệ ề ể
nh p và theo t ng.ị ầ
III. Đ DÙNG VÀ PH NG TI N D Y H CỒ ƯƠ Ệ Ạ Ọ
- Giáo trình Khí nén - Đi n khí nén ĐHCNTPHCMệ
- Giáo trình H th ng đi u khi n b ng khí nén - Nguy n Ng c Ph ngệ ố ề ể ằ ễ ọ ươ
- Máy chi u projectorế
IV.N I DUNG BÀI GI NG.Ộ Ả
6.1 PH NG PHÁP THI T K M CH ĐI N - KHÍ NÉN ĐI U KHI N THEOƯƠ Ế Ế Ạ Ệ Ề Ể
NH PỊ
6.1.1 Nguyên lý đi u khi n theo nh p :ề ể ị
Trong k thu t đi u khi n theo nh p, thì tín h u s đ c th c hi n trong nh p đó, khiỹ ậ ề ể ị ệ ẽ ượ ự ệ ị
nh p ti p theo đ c th c hi n thì nh p tr c đó ph i đ c xóa và ph i có tín hi uị ế ượ ự ệ ị ướ ả ượ ả ệ
thông báo g i t i nh p ti p sau.ử ớ ị ế
6.1.2 Các b c th c hi nướ ự ệ
B1 : L p bi u đ tr ng thái, xác đ nh s nh p.ậ ể ồ ạ ị ố ị
B2 : L p b ng đi u khi nậ ả ề ể
B3 : V s đ :ẽ ơ ồ
- V m ch đ ng l c – M ch khí nénẽ ạ ộ ự ạ
- V m ch đi u khi n – M ch đi nẽ ạ ề ể ạ ệ
VD: Cho bi u đ tr ng thái. Thi t k m ch khí nén đi u khi n theo nh p.ể ồ ạ ế ế ạ ề ể ị
B1 : l p bi u đ tr ng thái, xác đ nh các CTHT.ậ ể ồ ạ ị
M ch đi u khi n 4 nh pạ ề ể ị
B2 : L p b ng đi u khi n.ậ ả ề ể
Nh p th c hi nị ự ệ 1 2 3 4
Xy lanh A+ B+ B- A-
Nh n tín hi uậ ệ START S0 S1 S2
Cu n dây đi u khi nộ ề ể Y1 Y3 Y4 Y2
B3 : V s đ ẽ ơ ồ
+
+
_
_
START
1234
A
B
S0
S1
S2
S3

4 2
5
1
3
Y1 Y2
4 2
5
1
3
Y3 Y4
50%
50%
S0 S1S2
+24V
START
K4
K2
K1
0V
K1 S0
K1
K3
K2
K2 S1
K2
K4
K3
K3 S2
K3
K1
K4
K4 SET
Y1 Y3 Y4 Y2
K1 K2 K3 K4
1 2 3 4 5 6 7 8 9 10 11 12 13
2
3
10
7 4
5
11
1 6
7
12
3 1
8
13
5
6.1.3. Bài t pậ :
Thi t k m ch Đi n - khí nén đi u khi n theo nh p :ế ế ạ ệ ề ể ị
1.Cho bi u đ t ng thái :ể ồ ạ
Xóa nh p tr c : ị ướ
Chu n b nh p sau : ẩ ị ị
+
+
_
_
START
1234
A
B

2. Cho bi u đ t ng thái :ể ồ ạ
3. Moät cô caáu maùy hoaït ñoäng nhö sau:
Moät chi tieát caàn khoan moät loå khoan vaø ñöôïc ñieàu khieån bôûi
heä thoáng ñieàu khieån sau:
Caùc chi tieát ñöôïc ñaët trong moät giaù ñôõ, nhaán moät nuùt nhaán
xy lanh taùc ñoäng keùp A ñi ra ñaåy chi tieát vaøo vò trí gia coâng
ñoàng thôøi cuõng keïp chaët chi tieát, sau ñoù xy lanh taùc ñoäng keùp
B ñöôïc gaén vôùi ñaàu khoan ñi ra chaäm ñeå thöïc hieän coâng vieäc
chuyeån ñoäng chaïy dao; cuoái haønh trình xy lanh B töï quay veà
nhanh; sau ñoù xy lanh A quay veà ñeå thaùo keïp; cuoái cuøng xy lanh
taùc ñoäng ñôn C seõ ñi ra ñaåy chi tieát vöøa thöïc hieän xong vaøo
thuøng ñaët keá beân vaø l p t c quay v ậ ứ ề hoaøn taát moät chu trình.
4. : moät cô caáu maùy hoaït ñoäng nhö sau:
Taám theùp X ñöôïc uoán caùc goùc 900 baèng heä thoáng ñieàu khieån
sau:
Taám theùp ñöôïc ñöa vaøo baèng tay, sau khi nhaán nuùt Start, xy lanh
taùc ñoäng ñôn A keïp taám theùp, xy lanh B ñi ra uoán chi tieát goùc
900 vaø laäp töùc quay trôû veà, xy lanh C ñi ra uoán tieáp ñeå hoaøn
taát, cuoái cuøng laàn löôït xy lanh C vaø A quay trôû veà, chi tieát
ñöïôc laáy ra baèng tay.
5. : Moät cô caáu maùy hoaït ñoäng nhö sau:
Chi tieát caàn khoan 2 loå gioáng nhau, ñöôïc ñieàu khieån bôûi heä
thoáng sau:
Chi tieát ñöôïc ñöïng trong giaù ñôû; sau khi nhaán nuùt Start xy lanh
taùc ñoäng keùp A ñi ra ñaåy chi tieát vaøo vò trí gia coâng, ñoàng thôøi
chi tieát cuõng ñöïôc keïp chaët, xy lanh B ñöôïc gaén vôùi ñaàu khoan
ñi ra ñeå thöïc hieän chuyeån ñoäng chaïy dao, cuoái haønh trình töï
quay trôû veà; sau ñoù xy lanh C ñi ra ñeå di chuyeån chi tieát sang vò
trí thöù 2; luùc naøy xy lanh B laïi ñi ra ñeåû khoan loå thöù 2, cuoái
+
+
_
_
th i gian ờ
trễ
1234
A
B
Start

haønh trình xy lanh B quay veà; cuoái cuøng xy lanh C roài xylanh A
laàn löôït ñi vaøo hoaøn taát 1 chu trình.
6.2 PH NG PHÁP THI T K M CH ĐI N - KHÍ NÉN ĐI U KHI N THEOƯƠ Ế Ế Ạ Ệ Ề Ể
T NG.Ầ
Nguyên t c thi t k m ch theo t ng là chia các b c th c hi n có cùng ch c năngắ ế ế ạ ầ ướ ự ệ ứ
thành t ng t ng riêng bi t, nh v y khi ho t đ ng thì ngu n cung caapscho h đ oừ ầ ệ ư ậ ạ ộ ồ ệ ả
t ng ch có t ng đang th c hi n các chuy n đ ng, còn các t ng khác thì không cóầ ỉ ở ầ ự ệ ể ộ ầ
ngu n. ph n t c b n c a đi u khi n theo t ng là ph n t nh - van đ o chi u 4/2ồ ầ ử ơ ả ủ ề ể ầ ầ ử ớ ả ề
ho c 5/2. đi u khi n theo t ng là b c hoàn thi n c a đi u khi n tùy đ ng theo hànhặ ề ể ầ ướ ệ ủ ề ể ộ
trình.
6.2.1. Bi u di n h đ o t ng.ể ễ ệ ả ầ
Khi s đ hành trình b c đã đ c chia ra làm n t ng, thì s có ( n-1 ) ph n t nh ( n-ơ ồ ướ ượ ầ ẽ ầ ử ớ
1 RELAY TRUNG GIAN )
Ký hi u e1 là tín hi u vào t ng 1, T1 là tín hi u ra t ng 1, t ng t e2 là tín hi u váoệ ệ ầ ệ ầ ươ ự ệ
t ng 2, T2 là tín hi u ra t ng 2……..ầ ệ ầ
Ta có m ch ạ
S t ng n=2ố ầ
0V
K
STATR-E1 K
E2
K
+24V
K
T 1 T 2
1 2 3 4
2
3
4
S t ng n = 3ố ầ

0V
K1
STATR-E1 K1
E3
K1
+24V
K1
T 1 T 2
K2
E2 K2 K2K2
T 1 T 2 T 3
1 2 3
45
7
2
3
7 4
6
5
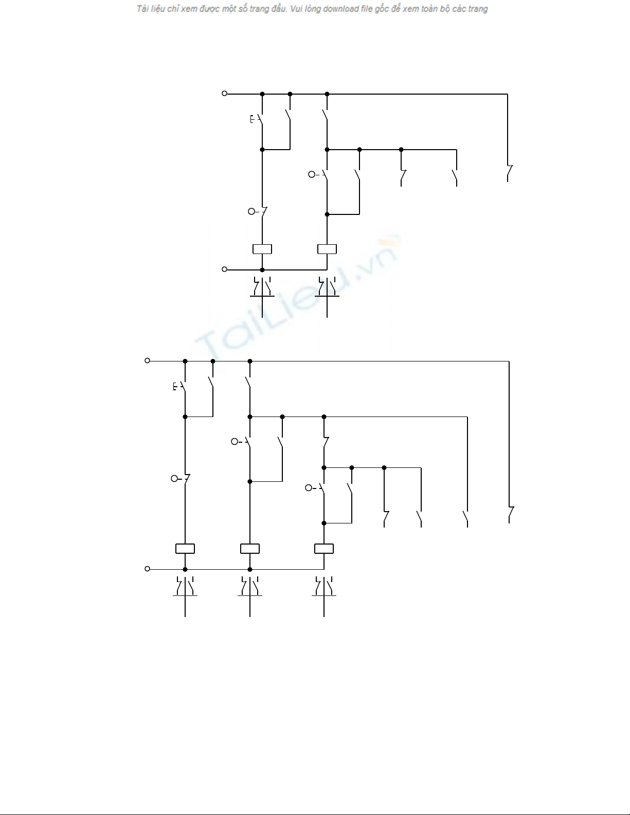
S t ng n = 4ố ầ
0V
K1
STATR-E1 K1
E4
K1
+24V
K1
T 1 T 2
K2
E3 K2
K2
K2
T 1 T 2 T 3
E2
K3
K3
K3 K3
T 4
1 2 3
4
5
6 7
10
2
3
10 4
9
5 6
8
7
6.2.2 Các b c th c hi n :ướ ự ệ
B1. l p bi u đ tr ng thái và chia t ng.ậ ể ồ ạ ầ
B2. Xác đ nh các tín h u đi u khi n, các công t c hành trìnhị ệ ề ể ắ
B3. V s đ m ch:ẽ ơ ồ ạ
- M ch đ ng l c.- M ch khí nénạ ộ ự ạ

