
L I M ĐUỜ Ở Ầ
Trong đi u ki n chuy n sang n n kinh t th tr ng, cùng v i s c nhề ệ ể ề ế ị ườ ớ ự ạ
tranh kh c li t, m c tiêu hàng đu cũng là đi u ki n t n t i c a m i ho tố ệ ụ ầ ề ệ ồ ạ ủ ọ ạ
đng SXKD đó là sinh l i. Đ th c hi n m c tiêu đó, các doanh nghi p ph iộ ợ ể ự ệ ụ ệ ả
không ng ng v n đng, phát tri n, đi m i ph ng th c qu n lý, cách th cừ ậ ộ ể ổ ớ ươ ứ ả ứ
s n xu t phù h p đem l i hi u qu kinh t cao nh t .ả ấ ợ ạ ệ ả ế ấ
Do v y, s ra đi và phát tri n c a k toán g n li n v i s phát tri nậ ự ờ ể ủ ế ắ ề ớ ự ể
c a n n kinh t s n xu t xã h i. N n kinh t s n xu t xã h i ngày càng phátủ ề ế ả ấ ộ ề ế ả ấ ộ
tri n, k toán ngày càng tr nên quan tr ng và là m t công c không th thi uể ế ở ọ ộ ụ ể ế
đc trong qu n lý kinh t c a nhà n c và c a doanh nghi p.ượ ả ế ủ ướ ủ ệ
Không n m ngoài quy lu t chung c a s phát tri n đó, Công ty TNHHằ ậ ủ ự ể
WORLD MOLD TECH đã, đang tìm ra và hoàn thi n h n n a mô hình s nệ ơ ữ ả
xu t kinh doanh c a mình, h th ng cung c p thông tin k toán tài chính saoấ ủ ệ ố ấ ế
cho đt hi u qu cao nh t nh m cung c p nh ng thông tin th c s b ích choạ ệ ả ấ ằ ấ ữ ự ự ổ
vi c tìm ra nh ng quy t đnh đi u hành công ty c a giám đc công ty.ệ ữ ế ị ề ủ ố
Trong th i gian th c t p , em đã đc s ch d n, giúp đ c a m iờ ự ậ ượ ự ỉ ẫ ỡ ủ ọ
ng i trong công ty TNHH WORLD MOLD TECH. Nh ng do kh năng nh nườ ư ả ậ
th c, trình đ kinh nghi m còn h n ch nên bài báo cáo c a em ch c ch nứ ộ ệ ạ ế ủ ắ ắ
còn nhi u đi m thi u sót. Kính mong đc s quan tâm ch b o c a th y côề ể ế ượ ự ỉ ả ủ ầ
giáo cũng nh quý công ty đ bài báo cáo c a em hoàn thi n h n.ư ể ủ ệ ơ
Em xin c m n cô giáo Nguy n Ng c Tú Anh và giám đc công tyả ơ ễ ọ ố
TNHH WORLD MOLD TECH cùng toàn th nhân viên phòng k toán c aể ế ủ
công ty đã giúp em hoàn thi n bài k toán này.ệ ế

CH NG I. T NG QUAN V C S TH C T PƯƠ Ổ Ề Ơ Ở Ự Ậ
1.1. Khái quát chung v công ty TNHH WORLD MOLD TECHề
1.1.1. L ch s hình thành và phát tri n c a công tyị ử ể ủ
Tên giao d ch là: CÔNG TY TNHH WORLD MOLD TECHị
Tên vi t t t là: WORLD MOLD TECH CO.,LTD.ế ắ
Đa ch tr s chính c a Công ty đt t i: Đng B2, khu B,Khu công nghi pị ỉ ụ ở ủ ặ ạ ườ ệ
Ph N i A, Văn Lâm, H ng yên.ố ố ư
Tr s chính cách qu c l : 5A kho ng 2km v phía Tây.ụ ở ố ộ ả ề
Đi n tho i : 0321 3967782~3ệ ạ
Fax : 0321 3967784
Công ty có MST Là: 0900255547
S tài kho n ngân hàng là: 0591000200202 Công ty giao d ch v i khách hàngố ả ị ớ
qua Ngân hàng Vietconbank Chi nhánh H ng Yên .ư
Công ty TNHH World Mold Tech là Công ty TNHH m t thành viên, ho tộ ạ
đng theo Gi y phép đu t s 14/GP-KCN-Hy ngày 28 tháng 6 năm 2006 ,Gi yộ ấ ầ ư ố ấ
ch ng nh n đu t s : 052043000055 ngày 10 tháng 4 năm 2008 do Ban qu n lý cácứ ậ ầ ư ố ả
khu công nghi p H ng Yên c p. Công ty TNHH World Mold Tech v i v n đu tệ ư ấ ớ ố ầ ư
21,6 t đng.ỷ ồ
Trong quá trình ho t đng Gi y ch ng nh n đu t đã đc s a đi nhạ ộ ấ ứ ậ ầ ư ượ ử ổ ư
sau:Gi y ch ng nh n đu t đi u ch nh s 052043000055 ngày 30/09/2009 n iấ ứ ậ ầ ư ề ỉ ố ộ
dung thay đi v n đu t . S 052043000055 ngày 07/12/2010 thay đi ngành nghổ ố ầ ư ố ổ ề
kinh doanh.
1.1.2. Đc đi m ho t đng s n xu t kinh doanh c a Công ty TNHH World Mold ặ ể ạ ộ ả ấ ủ
Tech.
1.1.2.1. Ch c năng, nhi m v c a công tyứ ệ ụ ủ
Ngành ngh kinh doanh:ề
- Phun ép, s n xu t, l p ráp các s n ph m nh aả ấ ắ ả ẩ ự
- S n xu t khuôn ả ấ
- Gia công c khíơ
-S a ch a b o trì, b o d ng khuôn m uử ữ ả ả ưỡ ẫ
- Xây d ng nhà x ng cho thuêự ưở

Nhi m v c a Công ty TNHH World Mold Tech. Tr c s c ép c nh tranhệ ụ ủ ướ ứ ạ
trong n n kinh t th tr ng, vi c tìm ra cho mình m t h ng đi đúng đn trong s nề ế ị ườ ệ ộ ướ ắ ả
xu t kinh doanh là vô cùng quan tr ng, nó quy t đnh tr c ti p đn s s ng còn c aấ ọ ế ị ự ế ế ự ố ủ
m t doanh nghi p và có quan h r t ch t ch v i quá trình phát tri n c a n n kinhộ ệ ệ ấ ặ ẽ ớ ể ủ ề
t qu c dân.ế ố
T nh ng ngày đu m i thành l p, Công ty TNHH World Mold Tech v iừ ữ ầ ớ ậ ớ
nh ng máy móc thi t b còn thô s , công ngh s n xu t còn l c h u, c s v t ch tữ ế ị ơ ệ ả ấ ạ ậ ơ ở ậ ấ
còn nghèo nàn nên t p th cán b công nhân lao đng đã quy t tâm tìm hi u v lĩnhậ ể ộ ộ ế ể ề
v c c khí v i h th ng máy móc đn gi n, thu n ti n cho nhu c u chung c a xăự ơ ớ ệ ố ơ ả ậ ệ ầ ủ
h i. Công ty TNHH World Mold Tech thu c lo i hnh Công ty s n xu t v i r tộ ộ ạ ả ấ ớ ấ
nhi u lo i s n ph m đa d ng nh ng ch y u là s n xu t khuôn đúc.ề ạ ả ẩ ạ ư ủ ế ả ấ
1.1.2.2. Đc đi m quy trình công ngh s n xu t s n ph m c a Công ty TNHH ặ ể ệ ả ấ ả ẩ ủ
World Mold Tech.
* Công nghê san xuât cua khuôn ' ( ( WMV 14011
S đô 1-1:ơ S đô quy trinh san xuât khuôn ơ WMV 14011
(Ngu n: Phòng k thu t Công ty TNHH World Mold Tech)ồ ỹ ậ
- Bô phân CAD thiêt kê va ra ban ve khuôn ' ' ( WMV 14011 đông th i đăt hang ơ '
nguyên liêu va đa DATA cho CAM.' ư

- CAM in ban ve chuyên sang cho Milling phay mai tao phôi ban đâu hinh ( ( '
thanh vo khuôn. Đông th i luc nay CAM chuân bi ch ng trinh đa ra ( ơ ( ' ươ ư NC đê gia(
công điên c c.' ư'
- Milling phay tao phôi ban đâu xong chuyên sang W/C va NC. ' (
- W/C tao chi tiêt nh insert, core, cavity, căt biên dang san phâm, khi W/C ' ư ' ( (
xong se chuyên sang NC.(
- NC gia công core, cavity, insert xong chuyên chi tiêt va điên c c sang EDM ( ' ư'
đê gia công tiêp.(
- EDM dung điên c c (co thê băng đông hoăc than chi) đê gia công nh ng phân ' ư' ( ' ( ư
con lai không căt đc cua bên NC. ' ươ' (
- POL nhân chi tiêt va đanh bong chi tiêt xong chuyên sang Assy. ' (
- Assy nhân t POL lăp rap tât ca cac chi tiêt lai thanh khuôn m i hoan chinh ' ư ( ' ơ (
WMV 14011.
- Assy chuyên khuôn cho phong quan ly san xuât đê đi TEST lây mâu va kiêm ( ( ( ( (
tra khuôn.
1.1.3. T ch c b máy qu n lý ho t đng s n xu t - kinh doanh c a Công tyổ ứ ộ ả ạ ộ ả ấ ủ
TNHH World Mold Tech
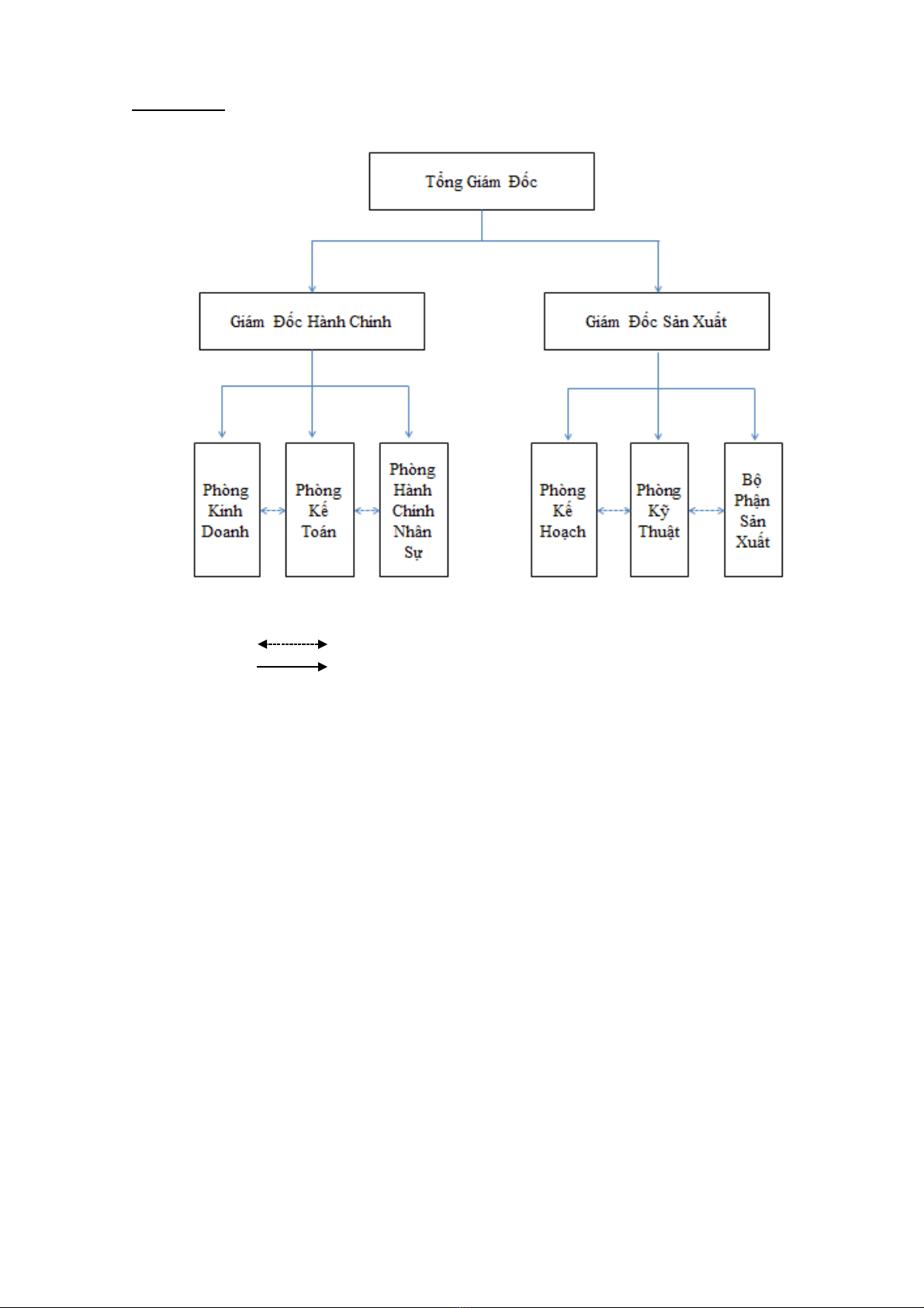
1.1.3.1. S đô c câu tô ch c cua Công ty ơ ơ ư
Hi n nay v i quy mô ho t đng đc m r ng c a Công ty thì vi c t ch cệ ớ ạ ộ ượ ở ộ ủ ệ ổ ứ
b máy qu n lý v i ch c năng nhi m v rõ ràng, h p lý là vi c h t s c c n thi t.ộ ả ớ ứ ệ ụ ợ ệ ế ứ ầ ế
Cách th c s p x p và các m i quan h gi a các b ph n trong b máy qu n lý c aứ ắ ế ố ệ ữ ộ ậ ộ ả ủ
Công ty đc th hi n qua s đ sau:ượ ể ệ ơ ồ

S đ 1-2:ơ ồ T ch c b máy qu n lý ổ ứ ộ ả Công ty TNHH World Mold Tech
Ghi chú:
Quan h ch c năngệ ứ
Quan h tr c tuy nệ ự ế
(Ngu n: Phòng hành chính nhân s Công ty TNHH World Mold Tech)ồ ự
1.1.3.2. Ch c năng nhi m v c a t ng b ph n ứ ệ ụ ủ ừ ộ ậ
+ T ng Giám đc công ty: Là ng i đng đu Công ty, qu n lý và làm điổ ố ườ ứ ầ ả ạ
di n pháp nhân c a Công ty tr c pháp lu t. T ng giám đc gi vai trò ch đoệ ủ ướ ậ ổ ố ữ ủ ạ
chung, đng th i là ng i ch u trách nhi m tr c pháp lu t v ho t đng s n xu tồ ờ ườ ị ệ ướ ậ ề ạ ộ ả ấ
kinh doanh c a Công ty. Là ng i đi di n cho quy n l i c a toàn b cán b côngủ ườ ạ ệ ề ợ ủ ộ ộ
nhân viên trong Công ty.
+ Giám Đc hành chính: V ch ra ph ng h ng kinh doanh và m r ng thố ạ ươ ướ ở ộ ị
tr ng. Qu n lý t ch c m i ho t đng c a phòng kinh doanh. N m b t và qu nườ ả ổ ứ ọ ạ ộ ủ ắ ắ ả
lý t t c các thông tin v kinh doanh gi a Công ty v i khách hàng, cung c p cácấ ả ề ữ ớ ấ
thông tin v tình hình bán hàng, qu ng cáo, gi i thi u s n ph m, cung c p s li uề ả ớ ệ ả ẩ ấ ố ệ
liên quan đn tình hình kinh doanh c a Công ty cho T ng giám đc khi c n, qu n lýế ủ ổ ố ầ ả
nhân s công ty.ự

