
Bài 4: Transistor lưỡng cực BJT
29
B
NPN
C
E
E
PNP
CB
Baøi 4:
TRANSISTOR LÖÔÕNG CÖÏC BJT
I.THIEÁT BÒ SÖÛ DUÏNG:
- Đồng hồ đo VOM
- Caùc loaïi BJT.
II.MUÏC TIEÂU:
- Nhaän daïng, ño thöû BJT.
- Khaûo saùt ñaëc tuyeán ngoõ vaøo cuûa BJT.
- Khaûo saùt ñaëc tuyeán ngoõ ra cuûa BJT.
III.NOÄI DUNG:
3.1 Caáu taïo – kyù hieäu:
3.2 Nhaän daïng :
a) T092–T018 b)T0218-TO220 c) T025– T28
Coâng suaát nhoû Coâng suaát trung bình Coâng suaát lôùn (soø)
Caùc loaïi transistor: coâng suaát lôùn (coù IC lôùn ) gheùp song song 2 transistor
+ Cao taàn: C535
+ Trung taàn: C1815 (NPN), A1015 (PNP)
+ Haï taàn coâng suaát thaáp (IC < 250mmA), C2383(NPN), C828(NPN),
A564(PNP).
+ Haï taàn coâng suaát trung bình: D468(NPN), A1013(PNP), B562(PNP),
B564(PNP). (IC <1A), C1061(NPN), A671(PNP), B633(PNP): IC < 3A
+ Haï taàn coâng suaát lôùn: IC < 7A: 2N3055 (NPN), MJ2955(PNP)
Hình daïng thöïc teá:

Bài 4: Transistor lưỡng cực BJT
30
3.3 Ño -kieåm tra:
3.3.1 Kieåm tra caùc caëp chaân cuûa BJT:
Caëp chaân
Thuaän
Nghòch
E-C
B-C
Vaøi traêm -> vaøi K
Vaøi traêm K ->
B-E
-nt-
-nt-
3.3.2 Xaùc ñònh chaân cuûa BIT:
- Tìm chaân B: duøng VOM Rx100 (Rx1K) ño laàn löôït caùc caëp chaân vaø ñoái
chieáu que. Caëp naøo caû 2 laàn kim khoâng leân thì ñoù laø C, E; chaân coøn laïi laø B.
- Khi ñaõ bieát cöïc B roài ño B vaø 1 trong 2 chaân coøn laïi. Neáu kim leân: que ñen
noái cöïc B → NPN ngöôïc laïi que ñoû noái cöïc B -> PNP.
- Tìm cöïc E vaø C: ño hai chaân C vaø E roài thöû noái taét vôùi B chaân (C hoaëc E).
Neáu khi noái taét B vôùi chaân naøo maø kim nhaûy leân gaàn hoaëc quaù nöõa thang ño thì
chaân naøy laø C, chaân coøn laïi laø E. Neáu kim khoâng leân hoaëc leân raát ít ta ñoåi ñaàu hai
que ño vaø thöû laïi nhö vöøa noùi.
Thöû T toát: Rx1 que ñen ôû C, ñoû ôû E vôùi loaïi PNP thì ngöôïc laïi kim chæ . Duøng
ngoùn tay chaïm noái vaøo 2 cöïc B & C neáu kim ñoàng hoà voït leân → BJT coøn toát.
3.4 Caùc ñaëc tröng cuûa BJT:
- Ñaëc tröng ngoõ vaøo IB = f (UBE)
- Ñaëc tröng ngoõ ra IC = f(UCE)* IB = const

Bài 4: Transistor lưỡng cực BJT
31
- Ñaëc tröng IS & IC: IC = f(IB)
IV.CAÙC BAØI THÖÏC TAÄP
4.1 Nhaän daïng vaø ño kieåm tra caùc BJT:
Baûng 4.1: Nhaän daïng vaø ño kieåm tra caùc BJT.
Maõ soá
B-E
B-C
C-E
Kyù hieäu
Hình daïng vaø chaân
BJT1
BJT2
BJT3
BJT4
4.2 Xaùc ñònh ñaëc tröng ngoõ vaøo:
15
C1815
VCC
10K
A
A
9V-12V
V
4.7K
Hình 4.2: khaûo saùt ñaëc tröng ngoõ vaøo cuûa BJT
- Raùp maïch hình 4.2 treân Testboard.
- Caáp nguoàn cho maïch.
- Ñieàu chænh bieán trôû ñeå IB = 0, UBE = 0.
- Thay ñoåi bieán trôû laáy töøng caëp giaù trò treân 2 ñoàng hoà ghi vaøo baûng 4.1 theo
từng caëp.
- Veõ ñaëc tröng ngoõ vaøo cuûa BJT C1815:

Bài 4: Transistor lưỡng cực BJT
32
Nhaän xeùt:
----------------------------------------------------------------------------------------------------
----------------------------------------------------------------------------------------------------
----------------------------------------------------------------------------------------------------
----------------------------------------------------------------------------------------------------
----------------------------------------------------------------------------------------------------
4.3 Xaùc ñònh ñaëc tröng ngoõ ra:
- Giöõ ñoàng hoà IB. Thay ñoåi VCC
- Chænh bieán trôû sao cho IB = 20 A, ño caùc giaù trò IC vaø UCE töông öùng vôùi VCC,
baûng 4.2.
Baûng 4.2 : thoâng soá UCE vaø IC khi IB = 20 A.
VCC
3V
4.5V
6V
7.5V
9V
12V
UCE
IC
- Chænh bieán trôû sao cho IB = 50 A laøm laïi nhö treân, baûng 4.3:
Baûng 4.3 : thoâng soá UCE vaø IC khi IB = 50 A.
VCC
3V
4.5V
6V
7.5V
9V
12V
UCE
IC
- Veõ ñaëc tröng ngoõ ra cuûa BJT C1815:
Nhaän xeùt:
----------------------------------------------------------------------------------------------------
----------------------------------------------------------------------------------------------------
----------------------------------------------------------------------------------------------------
----------------------------------------------------------------------------------------------------
---------------------------------------------------------------------------------------------------

Bài 4: Transistor lưỡng cực BJT
33
4.4 ÖÙng duïng:
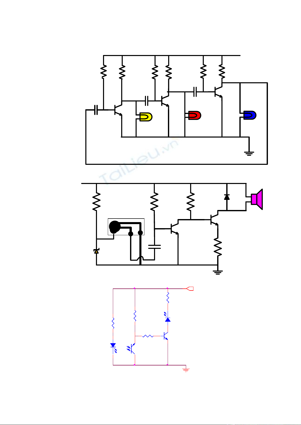
4.4.1 Maïch dao ñoäng 3 trang thaùi:
680Ω680Ω
680Ω
47K 47K
C1815
C1815
C1815
3v-9v
+
+
+
47µF
47µF
47µF
Rc2Rb2 Rb3 Rc3
Rc1
Rb1
led1 led2 led3
47K
4.4.2 Maïch KÑ ñôn giaûn(Maïch nhaïc ñôn giaûn):
+
IC nhac
3v- 9v
+
330Ω
1µF/16V
LOA 8Ω/2W
Zenner 3V
1N4007
1K
1Ω/1W
22K
C1815
D468
4.4.3 Maïch choáng troäm duøng photo
Q1
0
Q2
C1815
39K
470
HI
LED
22K
+12V
1K
IR

