
36
TẠP CHÍ KHOA HỌC VÀ CÔNG NGHỆ TRƯỜNG ĐẠI HỌC HÙNG VƯƠNG Nguyễn Thị Lộc và Nguyễn Thị Hồng
*Email: ntloc@ued.udn.vn
TẠP CHÍ KHOA HỌC VÀ CÔNG NGHỆ
TRƯỜNG ĐẠI HỌC HÙNG VƯƠNG
Tập 11, Số 2 (2025): 36 - 45
HUNG VUONG UNIVERSITY
JOURNAL OF SCIENCE AND TECHNOLOGY
Vol. 11, No. 2 (2025): 36 - 45
Email: tapchikhoahoc@hvu.edu.vn Website: www.jst.hvu.edu.vn
HÀNH VI CÓ TRÁCH NHIỆM VỚI MÔI TRƯỜNG TẠI CÁC ĐIỂM ĐẾN
DU LỊCH Ở VIỆT NAM CỦA KHÁCH DU LỊCH THẾ HỆ Z
TRONG BỐI CẢNH DU LỊCH BỀN VỮNG: TIẾP CẬN TỪ LÝ THUYẾT
HÀNH VI CÓ KẾ HOẠCH (TPB)
Nguyễn Thị Lộc1*, Nguyễn Thị Hồng1
1Khoa Sử - Địa - Chính trị, Trường Đại học Sư phạm, Đại học Đà Nẵng
Ngày nhận bài: 27/03/2025; Ngày chỉnh sửa: 12/05/2025; Ngày duyệt đăng: 19/05/2025
DOI: https://doi.org/10.59775/1859-3968.266
Tóm tắt
Hành vi có trách nhiệm với môi trường của khách du lịch, bao gồm khách du lịch thế hệ Z, đóng vai trò ngày
càng quan trọng trong phát triển du lịch bền vững. Nghiên cứu này phân tích các yếu tố thúc đẩy thế hệ Z
thực hiện hành vi có trách nhiệm với môi trường tại các điểm đến du lịch dựa trên Lý thuyết hành vi có kế hoạch
(TPB). Thông qua khảo sát, nghiên cứu thu thập dữ liệu từ 386 khách du lịch thế hệ Z và kiểm định các giả
thuyết bằng mô hình cấu trúc tuyến tính (SEM). Kết quả cho thấy tất cả các yếu tố của TPB, bao gồm thái độ,
chuẩn mực chủ quan và nhận thức kiểm soát hành vi có ảnh hưởng tích cực đến ý định hành vi có trách nhiệm
với môi trường của họ. Đồng thời, nhận thức kiểm soát hành vi và ý định hành vi cũng ảnh hưởng tích cực đến
hành vi có trách nhiệm với môi trường. Những phát hiện của nghiên cứu là nguồn tư liệu tham khảo cho các nhà
quản lý trong việc thực hiện các chiến lược quản trị điểm đến bằng cách quan tâm đến nhân tố có thể tác động
tới hành vi vì môi trường của khách du lịch thế hệ Z, từ đó thúc đẩy phát triển du lịch bền vững.
Từ khóa: Du lịch bền vững, hành vi môi trường, khách du lịch thế hệ Z, lý thuyết hành vi có kế hoạch.
1. Đặt vấn đề
Du lịch phát triển mang lại nhiều lợi ích
như tạo việc làm, nâng cao thu nhập và cải
thiện cơ sở hạ tầng [1]. Tuy nhiên, du lịch
cũng gây ra tác động tiêu cực đến môi trường
như ô nhiễm, suy giảm tài nguyên và mất cân
bằng sinh thái [2, 3]. Do đó, phát triển du
lịch bền vững đang trở thành xu hướng quan
trọng [4], trong đó hành vi của khách du lịch
- những người trực tiếp tương tác với môi
trường - đóng vai trò then chốt.
Thực tế cho thấy hành vi thiếu trách
nhiệm của du khách góp phần làm gia tăng
áp lực quản lý và ảnh hưởng tiêu cực đến môi
trường [5], từ đó thúc đẩy sự quan tâm nghiên
cứu về hành vi môi trường có trách nhiệm
[6, 7]. Thế hệ Z (Gen Z), trưởng thành trong
bối cảnh biến đổi môi trường, ngày càng thể

37
TẠP CHÍ KHOA HỌC VÀ CÔNG NGHỆ TRƯỜNG ĐẠI HỌC HÙNG VƯƠNG Tập 11, Số 2 (2025): 36 - 45
hiện xu hướng hành động xanh như tiêu dùng
bền vững, lan tỏa thông tin môi trường qua
mạng xã hội và đánh giá cao các trải nghiệm
thân thiện với thiên nhiên tại điểm đến du
lịch Việt Nam. Việc hiểu rõ các yếu tố thúc
đẩy hành vi môi trường của họ là cơ sở quan
trọng để định hướng chính sách và quản trị
điểm đến bền vững.
Dựa trên lý thuyết hành vi có kế hoạch
(TPB) của Ajzen (1991) [8], nghiên cứu này
phân tích các yếu tố ảnh hưởng đến hành vi
môi trường có trách nhiệm của du khách thế
hệ Z trong bối cảnh phát triển du lịch bền
vững. Khác với các nghiên cứu trước tập
trung vào khách du lịch nói chung, nghiên
cứu này làm rõ hành vi đặc thù của Gen Z,
góp phần mở rộng lý thuyết và hỗ trợ xây
dựng chiến lược thúc đẩy du lịch bền vững.
2. Phương pháp nghiên cứu
2.1. Cơ sở lý thuyết
2.1.1. Khách du lịch thế hệ Z và hành vi có
trách nhiệm với môi trường
Thế hệ Z được định nghĩa là những người
sinh ra trong khoảng thời gian từ năm 1997
đến 2012 [9]. Thế hệ Z ngày nay sinh ra và
lớn lên trong “thời đại số” do đó được đặc
trưng bởi một cuộc sống gắn liền với công
nghệ [10]. Thế hệ Z được mô tả là những
người có trình độ học vấn cao, sáng tạo và
đổi mới, cởi mở cũng như nhạy cảm với các
vấn đề xã hội [11].
Theo Hungerford và Volk (1990), hành
vi có trách nhiệm với môi trường (ERB) đề
cập đến hành vi của cá nhân hoặc tổ chức
hướng đến sự phát triển bền vững hoặc giảm
thiểu việc sử dng tài nguyên thiên nhiên hay
bao gồm mối quan tâm về môi trường, cam
kết và kiến thức sinh thái [12]. Hành vi có
trách nhiệm với môi trường mang lại lợi ích
và/hoặc giảm tác hại đối với môi trường tự
nhiên, xác định giá trị văn hóa, hạn chế tác
động tiêu cực đến môi trường địa phương,
tái chế chất thải và quản lý năng lượng [13].
Thế hệ Z được cho là có đóng góp lớn cho
môi trường. Kaplan (2020) khẳng định rằng
thế hệ Z coi định hướng phát triển bền vững
là thuận lợi, tập trung vào bảo vệ môi trường,
bảo tồn tài nguyên, phúc lợi của nhân viên
và sự tham gia của cộng đồng [14]. Tương
tự, Prayag và cộng sự (2022) cũng nhận
định khách du lịch thế hệ Z quan tâm việc
bảo tồn tài nguyên, các hoạt động xây dựng
cộng đồng, mua thực phẩm địa phương và
các sản phẩm thân thiện với môi trường khi
đi du lịch [11].
2.1.2. Lý thuyết hành vi có kế hoạch (TPB)
Lý thuyết hành vi có kế hoạch (TPB) do
Ajzen (1991) đề xuất nhằm giải thích và dự
đoán hành vi con người, trong đó “ý định
hành vi” là yếu tố trung tâm dẫn đến hành vi
c thể [8, 15]. Ý định này bị chi phối bởi ba
yếu tố: thái độ đối với hành vi (ATT), chuẩn
mực chủ quan (SNs) và nhận thức kiểm soát
hành vi (PBC). TPB đã được áp dng hiệu
quả trong nhiều nghiên cứu về hành vi, bao
gồm cả lĩnh vực du lịch [15, 16]. Trong bối
cảnh du lịch, TPB được dùng để dự đoán
hành vi viếng thăm điểm đến [17], hành vi
trách nhiệm với môi trường [18], hoặc lựa
chọn khách sạn xanh [19]. Nhiều nghiên cứu
cho thấy mô hình TPB có hiệu quả trong việc
giải thích và dự đoán hành vi thân thiện môi
trường của du khách [20]. Nghiên cứu này
sử dng TPB để phân tích hành vi có trách
nhiệm với môi trường của khách du lịch
thế hệ Z tại Việt Nam. TPB phù hợp hơn so
với các lý thuyết khác vì nó bao gồm yếu tố
kiểm soát hành vi - đặc biệt quan trọng với
thế hệ Z, những người du lịch độc lập, năng
động trên mạng xã hội và chịu ảnh hưởng
nhiều từ các chuẩn mực xã hội trong quyết
định du lịch.

38
TẠP CHÍ KHOA HỌC VÀ CÔNG NGHỆ TRƯỜNG ĐẠI HỌC HÙNG VƯƠNG Nguyễn Thị Lộc và Nguyễn Thị Hồng
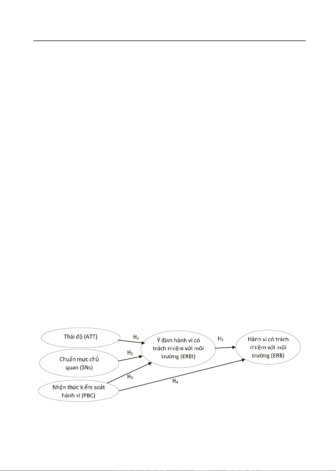
2.2. Giả thuyết và mô hình nghiên cứu
Thái độ hướng tới hành vi (ATT) phản ánh
mức độ cá nhân đánh giá tích cực hoặc tiêu
cực đối với một hành vi c thể [8, 21]. Trong
nghiên cứu này, ATT được hiểu là thái độ của
du khách đối với hành vi bảo vệ môi trường
tại điểm đến. Nhiều nghiên cứu đã chứng minh
ATT ảnh hưởng tích cực đến ý định hành vi
môi trường của du khách [22-24]. Salem và
cộng sự (2021) cũng khẳng định thái độ tích
cực thúc đẩy ý định bảo vệ môi trường trong du
lịch [18]. Do đó, nghiên cứu đề xuất giả thuyết:
H1: Thái độ hướng tới hành vi vì môi trường
tác động tích cực đến ý định thực hiện hành
vi có trách nhiệm với môi trường của khách
du lịch thế hệ Z.
Chuẩn mực chủ quan (SNs) phản ánh áp
lực xã hội mà cá nhân cảm nhận khi thực hiện
hành vi, bao gồm sự mong đợi từ bạn bè, gia
đình hoặc cộng đồng [8, 25]. Trong du lịch,
các nghiên cứu cho thấy hành vi của nhóm
tham khảo ảnh hưởng đến ý định hành vi của
du khách [24]. D’Arco và cộng sự (2023) chỉ
ra tác động đáng kể của chuẩn mực xã hội
đến hành vi du lịch bền vững của thế hệ Z
[26]. Do đó, giả thuyết được đề xuất:
H2: Chuẩn mực chủ quan tác động tích cực
đến ý định thực hiện hành vi có trách nhiệm
với môi trường của khách du lịch thế hệ Z.
Nhận thức kiểm soát hành vi (PBC) là
mức độ cá nhân cảm nhận về khả năng kiểm
soát hành vi, bao gồm việc đánh giá sự thuận
lợi hay khó khăn khi thực hiện hành vi đó
[8, 21]. PBC ảnh hưởng đến hành vi thông
qua việc thúc đẩy ý định cũng như khả năng
dự đoán hành vi thực tế [20, 27]. Wang và
cộng sự (2021) cho rằng việc thiết kế cơ sở
vật chất thân thiện có thể nâng cao nhận thức
kiểm soát và thúc đẩy hành vi môi trường tại
điểm đến [28]. Do đó, nghiên cứu đề xuất:
H3: Nhận thức kiểm soát hành vi tác động
tích cực đến ý định thực hiện hành vi có
trách nhiệm với môi trường của khách du
lịch thế hệ Z.
H4: Nhận thức kiểm soát hành vi tác động
tích cực đến hành vi có trách nhiệm với môi
trường của khách du lịch thế hệ Z.
Ý định hành vi (BI) thể hiện mức độ sẵn
sàng của cá nhân trong việc thực hiện hành vi
c thể [29]. Trong bối cảnh nghiên cứu này,
đó là sự sẵn sàng của du khách thế hệ Z thực
hiện các hành vi thân thiện với môi trường tại
điểm đến, như tuân thủ biển báo hoặc giảm
rác thải [24]. Saleem và cộng sự (2021) cho
thấy ý định hành vi có ảnh hưởng trực tiếp
đến hành vi thực tế bảo vệ môi trường [18].
Vì vậy, nghiên cứu đề xuất giả thuyết:
H5: Ý định hành vi tác động tích cực đến
hành vi có trách nhiệm với môi trường của
khách du lịch thế hệ Z.
Từ những giả thuyết được đưa ra, nghiên
cứu đề xuất mô hình sau:
Hình 1. Mô hình nghiên cứu
H2
H1
H3
H4
H5

39
TẠP CHÍ KHOA HỌC VÀ CÔNG NGHỆ TRƯỜNG ĐẠI HỌC HÙNG VƯƠNG Tập 11, Số 2 (2025): 36 - 45
2.3. Phương pháp nghiên cứu
2.3.1. Thiết kế bảng câu hỏi và mẫu
Bảng câu hỏi có tổng số 24 câu bao gồm
20 biến quan sát của 5 thang đo liên quan
đến 5 nhóm nhân tố đề xuất nhằm phân tích
các nhân tố ảnh hưởng đến ý định và hành
vi có trách nhiệm với môi trường của khách
du lịch thế hệ Z và 4 biến liên quan thông tin
nhân khẩu của các đáp viên (gồm tuổi, giới
tính, tình trạng hôn nhân và trình độ học
vấn) và được đánh giá bằng thang Likert từ
1 đến 5, tương ứng với các mức đánh giá từ
Hoàn toàn không đồng ý (1) đến Hoàn toàn
đồng ý (5). Các biến quan sát của 5 thang đo
được điều chỉnh từ thang đo của các nghiên
cứu và được sửa đổi phù hợp, bao gồm thái
độ hướng tới hành vi môi trường từ Wang
và cộng sự (2019) [24] và Wang và cộng sự
(2020) [30], chuẩn mực chủ quan từ Wang
và cộng sự (2019) [24] và Wang và cộng
sự (2020) [30], nhận thức kiểm soát hành
vi từ các nghiên cứu của Wang và cộng sự
(2019) [24] và Fenitra và cộng sự (2021)
[31], ý định hành vi có trách nhiệm với môi
trường từ Wang và cộng sự (2019) [24] và
hành vi có trách nhiệm với môi trường từ
Wang và cộng sự (2020) [30] và He và cộng
sự (2018) [32].
Đáp viên trong nghiên cứu này thỏa mãn
điều kiện là khách du lịch thuộc thế hệ Z.
Nghiên cứu sử dng phương pháp lấy mẫu
thuận tiện (phi xác suất). Phương pháp này
lấy mẫu dựa trên sự thuận lợi hay dựa trên
tính dễ tiếp cận của đối tượng, ở những nơi
mà nhân viên điều tra có nhiều khả năng
gặp được đối tượng. Theo Bollen (1986)
kích cỡ mẫu hợp lý là mẫu có 5 đáp viên
cho 1 biến quan sát và tốt nhất là 10 đáp
viên cho 1 biến quan sát [33]. Mẫu được thu
thập trực tiếp tại các điểm du lịch nổi tiếng
ở Việt Nam, c thể như Huế, Hội An, Đà
Nẵng, Quảng Bình, Hà Nội và TP. Hồ Chí
Minh, với sự hỗ trợ của các cộng tác viên.
Tại mỗi địa phương, các điểm khảo sát được
lựa chọn dựa trên mức độ phổ biến và lượng
khách tham quan thực tế. Việc chọn lựa các
điểm đến này nhằm đảm bảo sự đa dạng về
loại hình du lịch (văn hóa, nghỉ dưỡng, giải
trí) cũng như tính đại diện của mẫu đối với
nhóm khách du lịch thế hệ Z.
Quá trình khảo sát được thực hiện từ ngày
15 tháng 7 đến ngày 15 tháng 8 năm 2024.
Tổng cộng, 386 bảng khảo sát hợp lệ đã được
thu thập và sử dng trong phân tích. Để đảm
bảo độ tin cậy và tính khách quan của dữ
liệu, trước khi khảo sát chính thức, bảng câu
hỏi cũng được thử nghiệm để điều chỉnh các
nội dung chưa phù hợp nhằm đảm bảo người
tham gia hiểu rõ và trả lời chính xác. Phương
pháp lấy mẫu thuận tiện có thể làm giảm tính
đại diện do không đảm bảo tính ngẫu nhiên,
do vậy nghiên cứu đã áp dng một số biện
pháp nhằm hạn chế ảnh hưởng tiêu cực. Việc
lựa chọn các điểm khảo sát đa dạng, có lưu
lượng khách cao và thuộc nhiều loại hình du
lịch khác nhau giúp tăng khả năng bao quát
nhiều nhóm khách du lịch thế hệ Z. Ngoài ra,
kích thước mẫu tương đối lớn cũng góp phần
nâng cao độ tin cậy và khả năng khái quát
hóa của kết quả nghiên cứu.
2.3.2. Kỹ thuật phân tích
Để phân tích dữ liệu thu thập được, nghiên
cứu đã sử dng công c SPSS 26 và AMOS
24. Các bước tiến hành c thể gồm (1) Phân
tích nhân tố khám phá (EFA) để tổng hợp biến
quan sát của các thang đo và kiểm tra độ tin
cậy của thang đo (hệ số tin cậy Cronbach’s
Alpha); (2) Kiểm tra các mô hình thang đo
Hình 1. Mô hình nghiên cứu
H2
H1
H3
H4
H5

40
TẠP CHÍ KHOA HỌC VÀ CÔNG NGHỆ TRƯỜNG ĐẠI HỌC HÙNG VƯƠNG Nguyễn Thị Lộc và Nguyễn Thị Hồng
chung (measurement models) dựa trên phân
tích nhân tố khẳng định CFA; (3) Kiểm tra
mô hình đề nghị nghiên cứu cùng với các giả
thuyết thông qua phương pháp phân tích mô
hình cấu trúc tuyến tính (SEM).
3. Kết quả nghiên cứu và thảo luận
3.1. Thông tin nhân khẩu của các đáp viên
Trong tổng số 386 đáp viên có 209 nữ,
chiếm 54,1% và 177 nam, chiếm 45,9%.
Các đáp viên có độ tuổi dưới 18 là 113 đáp
viên, chiếm 29,3%; từ 18 - 22 là 158 đáp
viên, chiếm 40,9% và trên 22 tuổi tuổi chiếm
29,8% với 115 đáp viên. Về tình trạng hôn
nhân, phần lớn các đáp viên độc thân, chiếm
tỷ lệ 88,9% với 343 đáp viên và đã kết hôn
chiếm 11,1% với 43 đáp viên. Liên quan đến
trình độ học vấn, kết quả cho thấy các đáp
viên đang học các cấp trung cấp/cao đẳng/
đại học chiếm tỷ trọng cao nhất với 42,7%
(165 đáp viên); đáp viên đang học trung học
phổ thông chiếm tỷ lệ 28,8% (111 đáp viên);
đã tốt nghiệp đại học chiếm 26,2% với 101
đáp viên; và dưới trung học phổ thông chiếm
tỷ lệ thấp nhất với 2,3% (9 đáp viên).
3.2. Kiểm định thang đo với phân tích nhân
tố khám phá (EFA) và Cronbach’s Alpha
Phân tích nhân tố khám phá được thực
hiện cho toàn bộ các biến quan sát. Kết
quả rút trích được 5 nhân tố tại Eigenvalue
là 1,390, tổng phương sai trích là 72,153%
(> 50%) cho thấy mô hình EFA là phù hợp,
hệ số KMO là 0,870 (> 0,5); ý nghĩa thống
kê của kiểm định Bartlett với Sig. = 0,000
(< 0,05). Hệ số tải nhân tố của các biến khác
đều lớn hơn 0,5 nên được giữ lại cho phân
tích kế tiếp.
Kết quả cho thấy các thang đo đều đảm
bảo tính nhất quán nội tại do có Cronbach’s
alpha lớn hơn 0,7. C thể, Cronbach’s alpha
của thái độ hướng tới hành vi môi trường
(ATT) là 0,934, chuẩn mực chủ quan (SNs)
là 0,899, nhận thức kiểm soát hành vi (PBC)
là 0,903, ý định hành vi có trách nhiệm với
môi trường (ERBI) là 0,853 và hành vi có
trách nhiệm với môi trường (ERB) là 0,939.
Ngoài ra, các hệ số tương quan biến tổng của
các biến quan sát trong từng thang đo đều
cao hơn mức giới hạn 0,3. Do đó, các biến
quan sát của các thang đo được giữ cho phân
tích nhân tố khẳng định.
3.3. Kiểm định thang đo với phân tích nhân
tố khẳng định (CFA)
Đánh giá độ phù hợp của toàn bộ mô
hình: Kết quả kiểm định mô hình thang đo
chung của toàn bộ mô hình thông qua CFA
cho thấy mô hình có giá trị chi - bình phương
tương đối theo bậc tự do (cmin/df = 3,354 < 5).
Các chỉ tiêu đo lường mức độ phù hợp khác
đều đạt yêu cầu IFI = 0,938 (>0,9); CFI =
0,937 (>0,9); PNFI = 0,769 (>0,5); PCFI
= 0,789 (>0,5); GFI = 0,880 (>0,8); TLI =
0,926 (>0,9) và RMSEA = 0,078 (<0,08). Do
vậy, mô hình thang đo chung thích hợp với
bộ dữ liệu thực.
Kết quả kiểm tra giá trị hội t: Bảng 1 thể
hiện kết quả kiểm tra giá trị hội t của 5 mô
hình thang đo chung ATT, SNs, PBC, ERBI
và ERB. Kết quả kiểm định các giá trị hội t
cho thấy giá trị phương sai trích trung bình
được trích (AVE) lớn hơn 0,50 và hệ số tin
cậy tổng hợp (CR) lớn hơn 0,70, điều này
khẳng định tính giá trị hội t. Kết quả cho
thấy, độ tin cậy của các biến quan sát thỏa
mãn yêu cầu của kiểm định độ hội t nên các
biến quan sát là đáng tin cậy.

