
BỘ THÔNG TIN VÀ TRUYỀN THÔNG
CỤC AN TOÀN THÔNG TIN
[TÀI LIỆU]
CHƯƠNG TRÌNH ĐÀO TẠO TRỰC TUYẾN
VỀ AN TOÀN THÔNG TIN CƠ BẢN CHO CƠ QUAN NHÀ NƯỚC
Hà Nội, năm 2024

2
Mục lục
PHẦN 1: TỔNG QUAN VỀ AN TOÀN THÔNG TIN .......................................................... 4
I. CHÍNH SÁCH QUY ĐỊNH PHÁP LUẬT ...................................................................... 4
1. Bộ máy quản lý nhà nước về an toàn, an ninh mạng ...................................................... 4
2. Trách nhiệm cơ bản của mỗi cá nhân: ............................................................................ 5
3. Trách nhiệm cơ bản của mỗi cơ quan, tổ chức ............................................................... 6
4. Một số hành vi bị nghiêm cấm đối với các cơ quan, tổ chức, cá nhân ........................... 6
II. TÌNH HÌNH AN TOÀN THÔNG TIN MẠNG ............................................................. 7
III. CÁC HÌNH THỨC TẤN CÔNG MẠNG PHỔ BIẾN .............................................. 10
1. Tấn công bằng phần mềm độc hại (Malware) .............................................................. 10
2. Tấn công từ chối dịch vụ (Dos và DDoS) .................................................................... 10
3. Tấn công giả mạo (Phishing) ........................................................................................ 10
4. Khai thác lỗ hổng bảo mật ............................................................................................ 12
5. Tấn công trung gian (Man-in-the-middle attack) ......................................................... 12
6. Tấn công cơ sở dữ liệu.................................................................................................. 13
7. Tấn công chuỗi cung ứng ............................................................................................. 13
8. Một số hình thức tấn công khác .................................................................................... 13
PHẦN 2: KỸ NĂNG CƠ BẢN BẢO ĐẢM AN TOÀN THÔNG TIN ............................... 14
I. BẢO ĐẢM AN TOÀN KHI SỬ DỤNG MÁY TÍNH ................................................... 14
1. Thiết lập mật khẩu an toàn ........................................................................................... 14
2. Kích hoạt chức năng tường lửa ..................................................................................... 15
3. Gỡ bỏ các chương trình không cần thiết....................................................................... 15
4. Cập nhật phần mềm và hệ điều hành ............................................................................ 16
5. Cài đặt phần mềm phòng chống mã độc....................................................................... 17
6. Mã hóa và sao lưu dữ liệu quan trọng định kỳ, thường xuyên ..................................... 19
7. Sử dụng USB, thiết bị lưu trữ di động an toàn ............................................................. 20
II. BẢO VỆ THÔNG TIN, DỮ LIỆU CÁ NHÂN AN TOÀN ......................................... 21
1. Cách thức thông tin, dữ liệu cá nhân bị phát tán .......................................................... 23
2. Bảo vệ thông tin, dữ liệu cá nhân an toàn .................................................................... 23
III. SỬ DỤNG THƯ ĐIỆN TỬ VÀ GIAO DỊCH TRỰC TUYẾN AN TOÀN ............. 24
1. Sử dụng thư điện tử an toàn .......................................................................................... 24
2. Giao dịch trực tuyến an toàn ......................................................................................... 26
IV. PHÒNG CHỐNG MÃ ĐỘC ........................................................................................ 28
1. Nguy cơ mất an toàn thông tin khi thiết bị bị nhiễm mã độc ....................................... 28
2. Một số nguồn lây nhiễm mã độc .................................................................................. 28
3. Dấu hiệu khi bị nhiễm mã độc ...................................................................................... 28
4. Hướng dẫn phòng chống mã độc .................................................................................. 29

3
V. BẢO ĐẢM AN TOÀN THÔNG TIN KHI SỬ DỤNG THIẾT BỊ ĐẦU CUỐI
THÔNG MINH ................................................................................................................... 30
1. Điện thoại sử dụng hệ điều hành Android .................................................................... 30
2. Điện thoại sử dụng hệ điều hành IOS ........................................................................... 36
3. Sử dụng Camera giám sát an toàn ................................................................................ 42
VI. BẢO ĐẢM AN TOÀN KHI KẾT NỐI MẠNG KHÔNG DÂY ............................... 43
1. Các phương pháp thiết lập mạng không dây an toàn .................................................... 44
2. Sử dụng mạng không dây công cộng an toàn ............................................................... 46
VII. PHÒNG, CHỐNG TẤN CÔNG PHI KỸ THUẬT VÀ LỪA ĐẢO TRỰC TUYẾN 48
1. Các hình thức lừa đảo trực tuyến .................................................................................. 48
2. Đối tượng, mục tiêu ...................................................................................................... 51
3. Cách phòng tránh lừa đảo trực tuyến ............................................................................ 53

4
PHẦN 1: TỔNG QUAN VỀ AN TOÀN THÔNG TIN
I. CHÍNH SÁCH QUY ĐỊNH PHÁP LUẬT
Hiện nay, hệ thống hành lang pháp lý về an toàn không gian mạng được hoàn
thiện với Luật An toàn thông tin mạng, Luật An ninh mạng và các văn bản hướng
dẫn chi tiết cùng nhiều văn bản chủ trương, định hướng, chỉ đạo, điều hành của
Đảng và Nhà nước.
1. Bộ máy quản lý nhà nước về an toàn, an ninh mạng
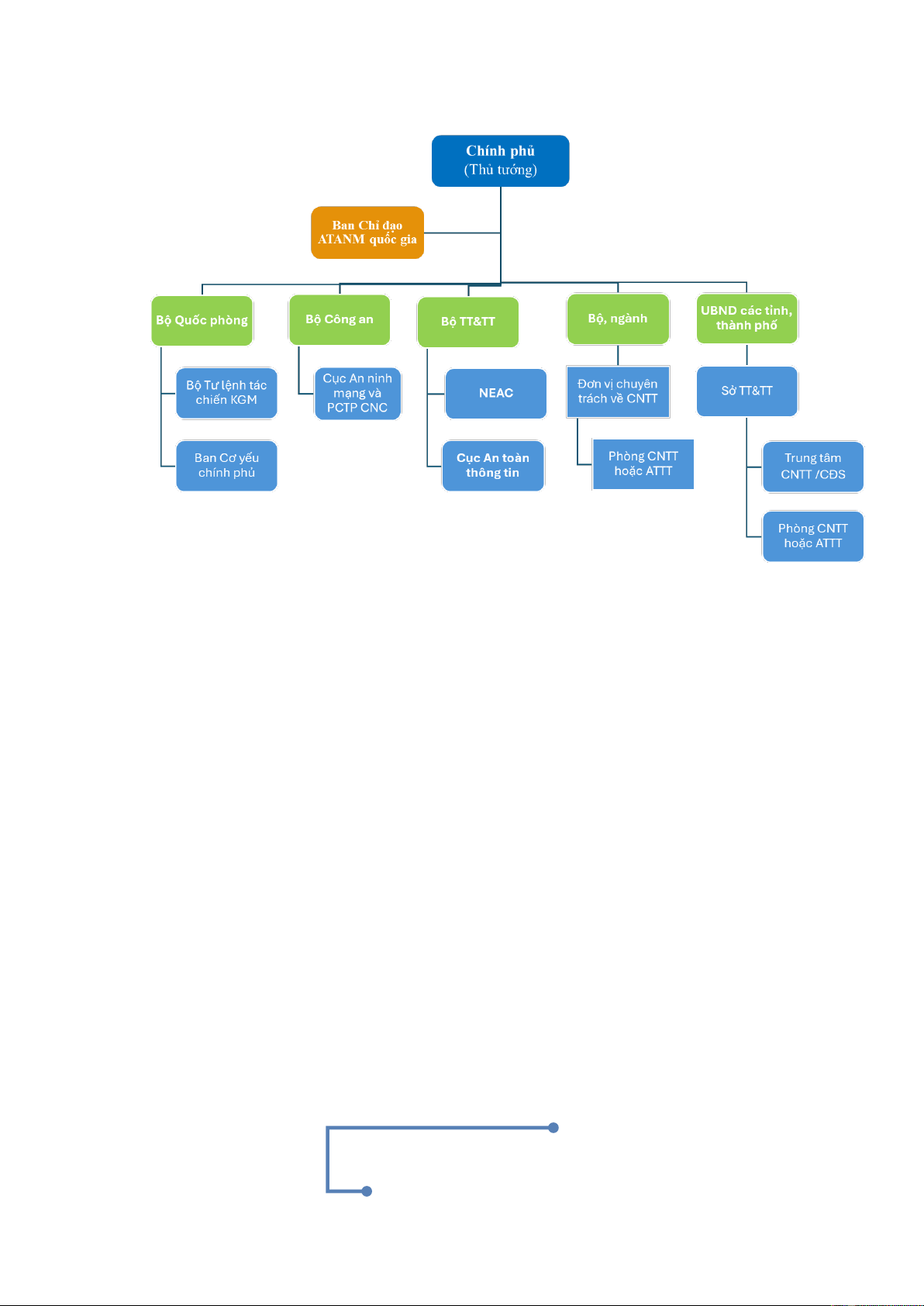
Mô hình tổ chức về an toàn, an ninh mạng từ Trung ương đến địa phương
hiện nay đã cơ bản được hình thành. Năm 2020, Ban Chỉ đạo An toàn, an ninh
mạng quốc gia được thành lập với Thủ tướng Chính phủ là Trưởng Ban Chỉ đạo.
Trong đó, Ban Chỉ đạo là cơ quan quan trọng giúp chỉ đạo, điều phối chung sự
phối hợp giữa các lực lượng an toàn, an ninh mạng.
An toàn thông tin mạng
làsựbảo vệthông n,hệthống thông n trên
mạng tránh bịtruy nhập, sửdụng, ết lộ, gián
đoạn, sửađổi hoặc pháhoại trái phép nhằm bảo
đảmnh nguyên vẹn, nh bảo mật vành khả
dụng của thông n
AN TOÀN, AN NINH MẠNG
(CYBERSECURITY)
làsựbảođảm hoạtđộng trên không gian
mạng không gâyphương hạiđến an ninh
quốc gia, trật tự, an toàn xãhội, quyền vàlợi
ích hợp pháp của cơquan, tổchức, cánhân
An ninh mạng
làviệc bảođảm thông tin trên mạng không gâyphương hạiđến an
ninh quốc gia, trật tựan toàn xãhội, bímật nhànước, quyền vàlợi
ích hợp pháp của tổchức, cánhân
An ninh thông tin
AN TOÀN THÔNG TIN MẠNG - HÀNH LANG PHÁP LÝ

5
Mô hình tổ chức bộ máy quản lý nhà nước về an toàn thông tin như sau:
2. Trách nhiệm cơ bản của mỗi cá nhân:
(1) Có trách nhiệm bảo đảm an toàn, an ninh mạng. Tuân thủ quy định pháp
luật về an toàn, an ninh mạng, bảo đảm quốc phòng, an ninh quốc gia, bí mật nhà
nước, giữ vững ổn định chính trị, trật tự, an toàn xã hội và thúc đẩy phát triển kinh
tế - xã hội.
(2) Chủ động trang bị kiến thức, kỹ năng an toàn, an ninh mạng. Không xâm
phạm an toàn thông tin mạng của tổ chức, cá nhân khác. Không sản xuất, lưu trữ,
truyền đưa, cung cấp hoặc phát tán thông tin vi phạm pháp luật.
(3) Tự bảo vệ thông tin cá nhân của mình và tuân thủ quy định của pháp luật
về cung cấp thông tin cá nhân khi sử dụng dịch vụ trên mạng. Bảo đảm an toàn
thông tin mạng đối với thông tin do mình thu thập, lưu trữ, xử lý.
(4) Không được gửi thông tin mang tính thương mại vào địa chỉ điện tử của
người tiếp nhận khi chưa được người tiếp nhận đồng ý hoặc khi người tiếp nhận
đã từ chối.
(5) Phối hợp với cơ quan nhà nước có thẩm quyền và tổ chức, cá nhân khác
trong việc bảo đảm an toàn, an ninh mạng.
(6) Thông báo kịp thời cho doanh nghiệp cung cấp dịch vụ hoặc bộ phận
chuyên trách ứng cứu sự cố khi phát hiện các hành vi phá hoại hoặc sự cố an toàn
thông tin mạng.
“Mỗi cá nhân cần tự trang bị kiến thức và
kỹ năng an toàn, an ninh mạng”

