
Tuyển tập Hội nghị Khoa học thường niên năm 2015. ISBN: 978-604-82-1710-5
59
TÍNH TOÁN ĐIỀU TIẾT LŨ CHO HỒ CHỨA KHI CÓ SỰ THAM
GIA CỦA TRÀN SỰ CỐ KIỂU ĐẬP ĐẤT TỰ VỠ
Phạm Thị Hương1, Tống Hoàng Hiệp2
1Đại học Thủy lợi; email: phamhuong@tlu.edu.vn
2Đại học Thủy lợi; email: hiepth13@wru.vn
1. GIỚI THIỆU CHUNG
Trong số những nguyên nhân gây mất an
toàn cho các công trình đầu mối có nguyên
nhân do lũ vượt thiết kế. Trường hợp này xảy
ra thường xuyên hơn trong những năm gần
đây, đặc biệt là đối với các hồ chứa thủy lợi
vừa và nhỏ.
Tràn xả lũ sự cố là công trình tháo xả lũ
khẩn cấp khi tính toán với lũ vượt tiêu chuẩn
thiết kế hoặc khi mực nước lũ tính toán trong
hồ vượt mực nước lũ thiết kế do nhiều
nguyên nhân khác nhau nhằm đảm bảo an
toàn, tránh sự cố cho hồ chứa, cũng như các
công trình trong cụm đầu mối công trình thủy
lợi, thủy điện.
Tràn sự cố kiểu nước tràn qua đỉnh đập đất
gây vỡ là hình thức có kết cấu đơn giản, giá
thành nhỏ, áp dụng được với nhiều công trình
đầu mối có điều kiện địa hình khác nhau. Đặc
biệt, khi nước tràn qua đỉnh đập đất trên
ngưỡng tràn ở một thời điểm nhất định và cột
nước tràn đủ lớn sẽ gây vỡ đập, lúc này công
trình sẽ tự động làm việc.
Đối với tính điều tiết lũ khi có sự tham gia
của tràn xả lũ sự cố, cần xác định thời điểm
và quá trình vỡ của tràn sự cố nhằm đảm bảo
lũ không vượt đỉnh đập chính gây mất an
toàn cho cụm công trình đầu mối.
2. PHƯƠNG PHÁP NGHIÊN CỨU
- Tìm hiểu, phân tích, đánh giá các phương
pháp, phần mềm tính toán trước đây về điều
tiết lũ.
- Nghiên cứu ngôn ngữ lập trình Mathcad
để xây dựng phần mềm tính toán theo nguyên
lý cơ bản của tính toán điều tiết lũ.
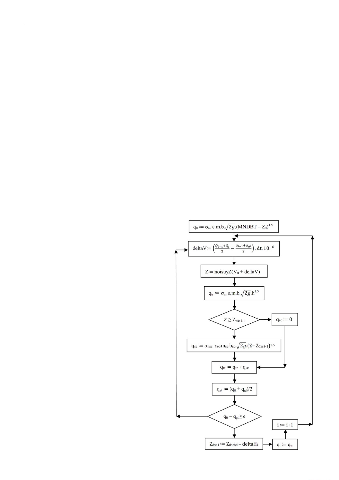
3. KẾT QUẢ NGHIÊN CỨU
Xây dựng chương trình tính toán điều tiết
lũ bằng ngôn ngữ Mathcad.
Sơ đồ khối:

Tuyển tập Hội nghị Khoa học thường niên năm 2015. ISBN: 978-604-82-1710-5
60
Chương trình tính toán quá
trình xả lũ và đường mực nước
trong hồ khi tràn sự cố bị phá vỡ
và quá trình vết vỡ biến đổi theo
thời gian.
Áp dụng tính toán điều tiết lũ
cho công trình đầu mối hồ chứa
nước Yên Lập, Quảng Ninh.
Tính toán cho trường hợp có lợi
nhất là khi nước tràn đỉnh đập đất
trên ngưỡng tràn sự cố, tràn bị vỡ
gần như tức thời (theo thí nghiệm
mô hình của một số công trình đã
được xây dựng, tràn sự cố chỉ có
thể vỡ sau một khoảng thời gian
nước tràn qua đỉnh đập nhất định,
ví dụ như hồ Sông Hinh là 12
phút) (hình 3).
Tuy nhiên theo kết quả tính
toán, với tần suất lũ p = 0,01%
(theo tiêu chuẩn của WB), mực
nước hồ Yên Lập vẫn vượt cao
trình 33,5m – cao trình đỉnh tường
chắn sóng trên đập đất chính.
Như vậy, mặc dù đã xây dựng
thêm tràn sự cố, hồ chứa nước
Yên Lập vẫn không đảm bảo tháo
được lũ cực hạn với tần suất
p = 0,01% theo yêu cầu của WB
(hình 4).
t (phút)
Hình 1. Đường quá trình lũ đến (p=0,01%) và
đường quá trình xả lũ qua tràn chính và tràn sự cố
(TH tràn sự cố bị vỡ ngay sau khi nước tràn đỉnh)
Hình 2. Đường quá trình mực nước trong hồ chứa
(TH tràn sự cố bị vỡ ngay sau khi nước tràn đỉnh)
212.35 MNL P = 0.1%
1:3
1:2.75
211.85
1:2
1:3.75
206.00
Hình 3. Cơ chế vỡ của tràn sự cố hồ Sông Hinh – Phú Yên
(theo tài liệu thí nghiệm – Viện Năng lượng)

Tuyển tập Hội nghị Khoa học thường niên năm 2015. ISBN: 978-604-82-1710-5
61
Hình 4. Đường quá trình lũ đến (p=0,01%) và đường
quá trình xả lũ qua tràn chính và tràn sự cố
(TH mở rộng tràn thành 108m và hạ thấp ngưỡng tràn
xuống cao trình 31,6m)
Hình 5. Đường quá trình mực nước trong hồ chứa
(TH mở rộng tràn thành 108m và hạ thấp ngưỡng tràn
xuống cao trình 31,6m)
Để đảm bảo cho hồ làm việc an toàn cần nâng cao khả
năng tháo lũ của tràn sự cố bằng cách tăng bề rộng tràn
và kết hợp hạ thấp cao trình đỉnh đập đất tự vỡ trên
ngưỡng tràn. Theo kết quả tính toán bề rộng tràn sự cố
cần tăng lên B = 108m (so với tràn hiện tại là 58m), và
hạ đỉnh đập đất tự vỡ xuống cao trình 31,6 m (cao trình
cũ là 31,8m và lớn hơn mực nước lũ kiểm tra của hồ
Yên Lập là 31,47m), theo kết quả
tính toán thì mực nước lớn nhất
trong hồ Zmax = 33.39 m < Cao
trình đỉnh đập chính là 33,5m và
hồ Yên Lập đảm bảo tháo lũ cực
hạn an toàn.
4. KẾT LUẬN
Xây dựng được một chương
trình tính toán điều tiết lũ vượt
thiết kế cho hồ chứa có sự tham
gia kết hợp của đường tràn chính
và công trình tháo lũ sự cố kiểu
đập đất tự vỡ (quá trình vết vỡ
biến đổi theo thời gian) bằng
ngôn ngữ Mathcad.
Phần mềm có thể áp dụng để
kiểm tra mực nước của các hồ
chứa trong trường hợp có lũ vượt
thiết kế, đặc biệt là với các hồ
chứa có tràn tháo lũ sự cố kiểu
đập đất tự vỡ.
5. LIỆU THAM KHẢO
[1] Đại học Thủy lợi. Năm 1993.
Giáo trình Thủy văn công trình.
Nhà xuất bản Nông nghiệp.
[2] GSTS Phạm Ngọc Quý. Năm
2008. Tràn sự cố trong đầu mối
hồ chứa nước. Nhà xuất bản
Nông nghiệp.
[3] Hoàng Văn Đặng. Năm 2002.
MATHCAD 2002 giải trình
toán học. Nhà xuất bản Trẻ.
[4] Nguyễn Viết Trung. Năm 2004.
Tính toán kỹ thuật xây dựng
trên Mathcad. Nhà xuất bản
Xây dựng.
[5] Viện Năng lượng. Năm 2003.
Nghiên cứu cơ chế thủy lực và
tính toán vỡ đập cầu chì trong
các công trình thủy điện, dự án
thủy điện Sông Hinh.

