
Nguyenvanbientbd47@gmail.com
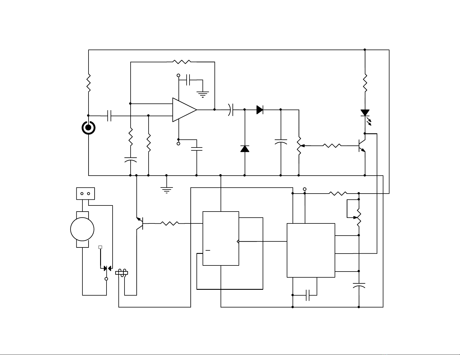
MẠCH ĐIỀU KHIỂN TẢI BẰNG ÂM THANH
U2
NE555
3
4
8
1
5
2
6
7
OUT
RST
VCC
GND
CV
TRG
THR
DSCHG
C5
1uF
Q1
C1815
R1
1K
R3 100K
+12V
+12V
VAC
MIC
Mot or
VR2
50K
-12V
C2
6,8 - 22uF
C3
0.1uF
R5
1K
C10.1uF
C6
10uF
-
+
U1
LM741
3
2
6
7
4
R7
4,7K
C710uF
C8
103
R6 1K
C4
0.1uF
VR1
25K
C1815
U3A
4013
5
3
1
2
6
4
D
CLK
Q
Q
SR
R2
100K
D2
1N4007
RELAY
3
5
1
2
4
R4
2,7K
D1
1N4007
D3
LED
RX
10K

Nguyenvanbientbd47@gmail.com
MẠCH ĐIỀU KHIỂN ĐỘNG CƠ DC
ON/OFF
C9
100uF/16V
C10
100nF
Q2
A1015
R1
100
U2
CD4017
14
13
15
3
2
4
16
8
CLK
CP1
RST
Q0
Q1
Q2
VDD
VSS
MAT TH U
R4
1M
DO
LED
C3
10uF
R8
1Ohm/1W
+6V R7 220
R3
2,2K
D1
1N4007
C9
100uF/16V
R2
1K
U1
CD4047
5
4
6
8
10
11
13
7
1
2
3
12
9
14
AST
AST
-T
+T
Q
Q
OSC
GND
CX
RX
RCC
RET
RST
VDD
C2
100nF
R6
100K
C1
100uF/16V
1N4007
C10
100nF
R5
1K
Q3
C1061
Mot or
+|

Nguyenvanbientbd47@gmail.com
MẠCH ĐÈN GIÁNG SINH
R6
10K
1N4007
Q2
C1815
MT1
1N4007
R7
10K
1N4007
MT2
R1
100
LED
BT136
R3
10K
DZ
5,6V
Q1
C1815
220Vac
C2
220uF
R4
100K
R5
100K
C1
0.1uF/250Vac
LAMP
R2
100
C4
47uF
C3
0.1uF C5
47uF
Q3
C1815
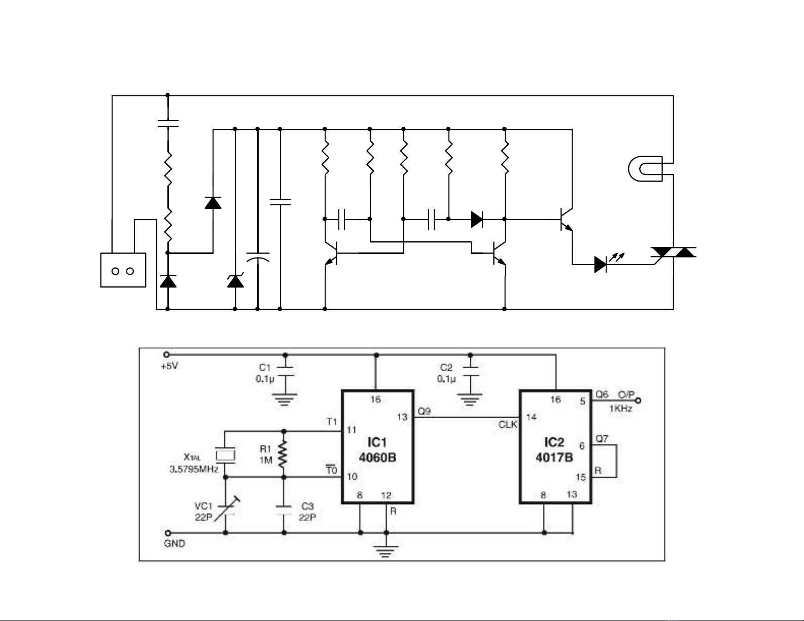
MẠCH TẠO XUNG 1KHz

Nguyenvanbientbd47@gmail.com
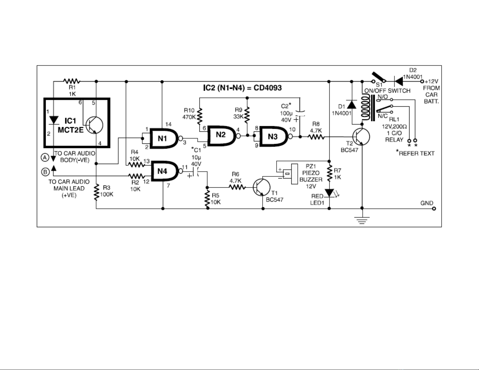
MẠCH CHỐNG TRỘM XE HƠI

Nguyenvanbientbd47@gmail.com
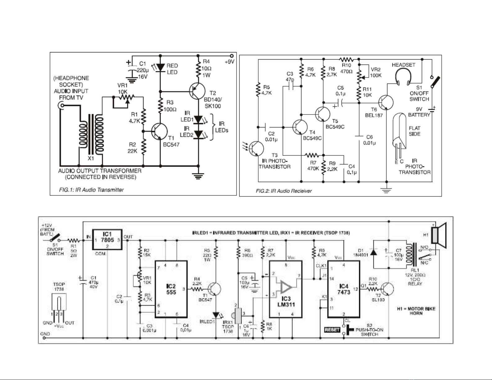
MẠCH HEADPHONE KHÔNG DÂY
MẠCH BÁO TRỘM XE

