
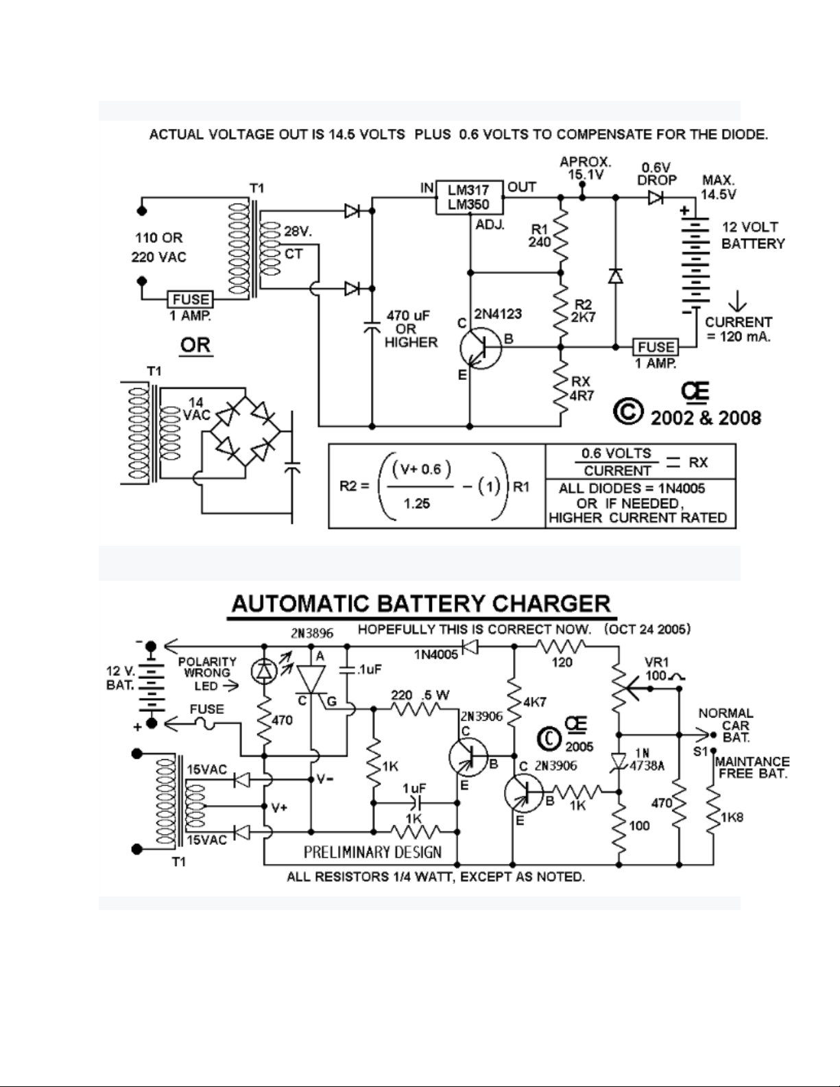
1- M ch n p c qui dùng IC LM317 ho c LM350ạ ạ ắ ặ
2- M ch n p t đng dùng Thisito và Transitorạ ạ ự ộ


3- M t s m ch đo c nh báo m c đi n cho c qui 12 VDC dùng LEDộ ố ạ ả ứ ệ ắ

4- M ch n p đi n cho Pin LITHIUM b ng ngu n c qui 12 VDCạ ạ ệ ằ ồ ắ
(Có th ng d ng đ l p m ch n p di đng b ng ngu n c qui trên xe h i)ể ứ ụ ể ắ ạ ạ ộ ằ ồ ắ ơ
5- M ch n p t ng tạ ạ ự ắ

6- M ch n p t ng t s d ng transtor NPNạ ạ ự ắ ử ụ
G m 3 transitor kênh N. 2 bi n tr và đi n tr .ồ ế ở ệ ở
Khi chi t áp P1(10k) có giá tr c c đi t c là t (6.8k đn 10k) dòng n p không có. Khi ta đi u ch nh P1 v i m t giá tr nhế ị ự ạ ứ ừ ế ạ ề ỉ ớ ộ ị ỏ
h n giá tr max thì lúc này ta có dòng n p theo ý mu n (P1 nh nh t ng v i dòng n p là l n nh t.ơ ị ạ ố ỏ ấ ứ ớ ạ ớ ấ
Hai transitor T1 và T2 lo i NPN đc m c theo ki u Darlington. Khi đi u ch nh P1 lúc này kích m hai transitor T1 và T2ạ ượ ắ ể ề ỉ ở
m cho dòng n p đi qua và acquy đc n p.ở ạ ượ ạ
Đi v i chi t áp P2 thì đi u ch nh đ kh ng ch m c n p cho acquy. Trong quá trình acquy đang n p thì T3 không làmố ớ ế ề ỉ ể ố ế ứ ạ ạ
vi c vì m c đi n áp vào c c bazo ch đ đóngệ ứ ệ ự ở ế ộ

