
22/06/2013 ------------------------------------------------------XỬ LÝ TÍN HIỆU SỐ
Bài 1. Cho hệ thống rời rạc tuyến tính bất biến theo thời gian đc mô tả bởi sđ
sau với đk đầu y(-1)=0.
a. Xác định ptsp, xét tính ổn định, xét xem hệ thống có đệ quy hay không?
b. Xác định đáp ứng tần số và đáp ứng pha của hệ thống khi a=0,8.
c. Xác định biểu diễn vẽ đáp ứng biên độ tần số | | Xác định điểm cực đại
cực tiểu của đáp ứng biên độ tần số trong khoảng (0, 2π).
GIẢI
1. PTSP: Y(n) = a.x(n) – ¾ y(n-1)
Xét tính ổn định:
Ta có hàm truyền đạt:
H(z) có điểm cực zp=-3/4 nằm trong vòng tròn đơn vị nên HT ổn định.
(điều kiện để hệ thống ổn định là các điểm cực đều nằm trong vòng tròn đơn vị)
Xét tính đệ quy:
Hệ thống đệ quy với N =1.
2.
Chú ý: ( ) | ( )|
Thì :
Đáp ứng tần số là ( )
Đáp ứng biên độ là: | ( )|
Đáp ứng pha là:
Đáp ứng tần số:
( ) |
(đk |z|<3/4)
Đáp ứng pha khi a=0,8:
x(n)
+
y(n)
-3/4
a
z-1

22/06/2013 ------------------------------------------------------XỬ LÝ TÍN HIỆU SỐ
3. Đáp ứng biên độ:
| | | |
√
Vẽ và tìm cực trị:
Bài 2: Thiết kế bộ lọc số FIR thông thấp pha tuyến tính bằng phương pháp
cửa sổ chữ nhật N=7, Wc=π/2
Cửa sổ chữ nhật:
7
1 0 6
0
R
n
wn n
π

22/06/2013 ------------------------------------------------------XỬ LÝ TÍN HIỆU SỐ
Đáp ứng xung pha 0:
Do
Nên cần dịch h(n) sang phải (N-1)/2
Ta có đáp ứng xung:
Thay số ta được :
Vẽ h(n) sau khi dịch chuyển :
1
-1 0 n
4 51 2 3 6 7
T©m ®èi xøng t¹i
pha
7
R
Wn
0
sin
cc
LP
c
n
hn n
1
2
N
1
sin 2
1
2
c
c
LP
c
N
n
hn N
n
sin 3
12
23
2
LP
n
hn
n
0
1
3
T©m ®èi xøng
n
-1-2-3-4 654321
1
5
1
h(n)
1/2
7 8 9

22/06/2013 ------------------------------------------------------XỬ LÝ TÍN HIỆU SỐ
Thực hiện nhân h(n) với cửa sổ hình chữ nhật:
Các hệ số:
Hàm truyền đạt của bộ lọc:
PT sai phân hệ thống:
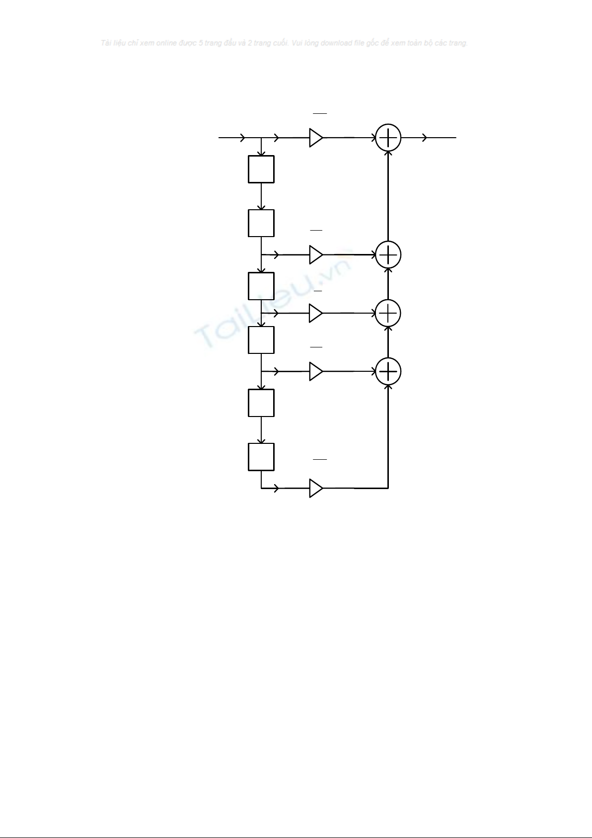
Vẽ sơ đồ bộ lọc:
1
06
3
dd
hh
1 0 5
dd
hh
1
24
dd
hh
1
32
d
h
62 3 4 6
0
1 1 1 1 1
3 2 3
n
dd
n
H z h n z z z z z
1 1 1 1 1
2 3 4 6
3 2 3
y n x n x n x n x n x n

22/06/2013 ------------------------------------------------------XỬ LÝ TÍN HIỆU SỐ
Bài 3: Thiết kế bộ lọc số FIR thông CAO pha tuyến tính bằng phương pháp
cửa sổ chữ nhật N=7, Wc=π/2
Cửa sổ chữ nhật:
X(z)
1
3
1
1
2
Y(z)
1
Z
1
Z
1
Z
1
Z
1
Z
1
Z
1
1
3
7
1 0 6
0
R
n
wn n

