
TR NG ĐHSPKT VINH L P ĐI NƯỜ Ớ Ệ
A_K3
BÁO CÁO MÔ PH NGỎ
I. CÁC M CH CH NH L U 1 PHAẠ Ỉ Ư
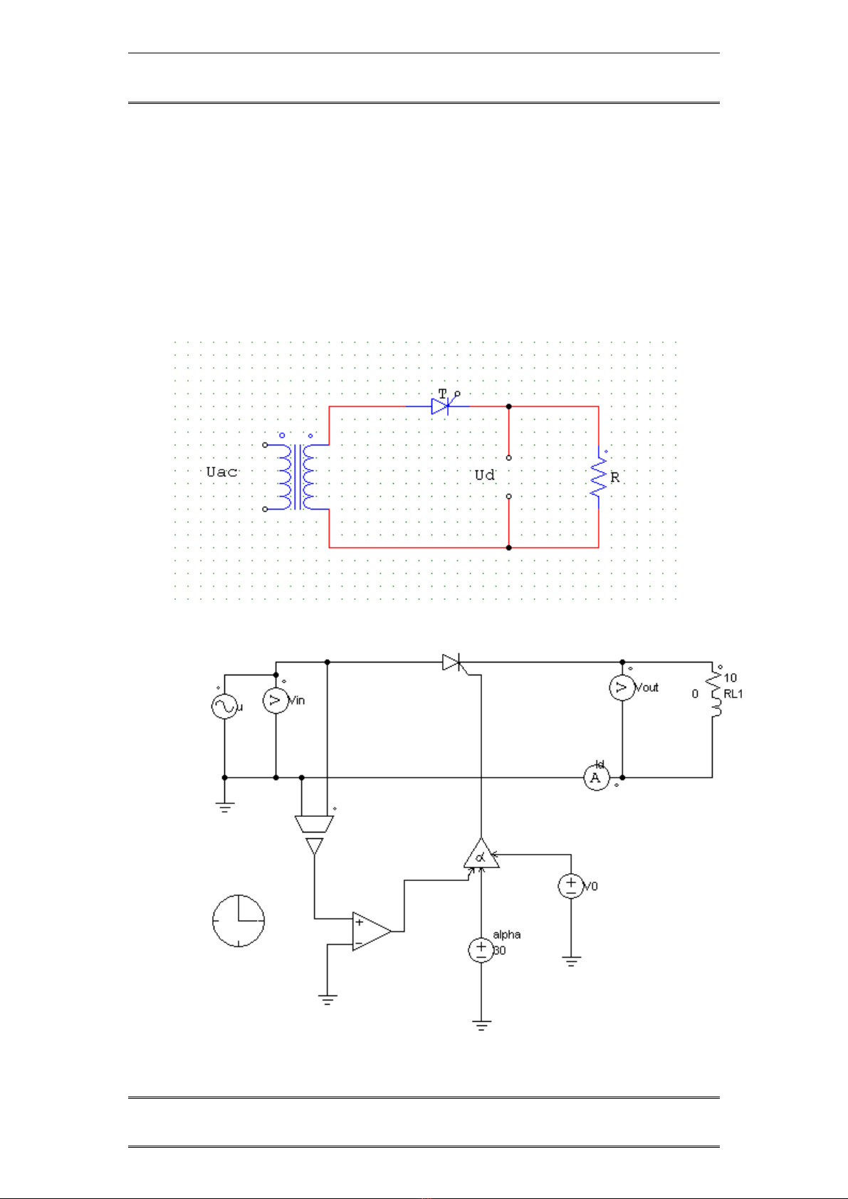
1. S đ ch nh l u 1 pha n a chu kìơ ồ ỉ ư ử :
SV: Lê Ng c Nhuọ
Trang 1

TR NG ĐHSPKT VINH L P ĐI NƯỜ Ớ Ệ
A_K3
a. Khi t i thu n tr ( L = 0 )ả ầ ở
+ Góc kích = 300
+ Góc kích = 450
SV: Lê Ng c Nhuọ
Trang 2

TR NG ĐHSPKT VINH L P ĐI NƯỜ Ớ Ệ
A_K3
+ Góc kích = 600
+ Góc kích = 900
SV: Lê Ng c Nhuọ
Trang 3

TR NG ĐHSPKT VINH L P ĐI NƯỜ Ớ Ệ
A_K3
b. Khi t i tr c m(có giá tr L):ả ở ả ị
+ Góc kích = 300
+ Góc kích = 450
SV: Lê Ng c Nhuọ
Trang 4

TR NG ĐHSPKT VINH L P ĐI NƯỜ Ớ Ệ
A_K3
+ Góc kích = 600
+ Góc kích = 900
Ta có :
U =220v/50Hz
R = 10
Ω
,
m
U
=
2
U,
=
ϕ
t
ω
:góc / Rad
Ví dụ : khi góc kích là 300
T i thu n tr :ả ầ ở
SV: Lê Ng c Nhuọ
Trang 5

