
REVIEW ARTICLE
Beacon: bentonite mechanical evolution
Patrik Sellin
1,*
, Mary Westermark
1
, Olivier Leupin
2
, Simon Norris
3
, Antonio Gens
4
, Klaus Wieczorek
5
,
Jean Talandier
6
, and Johan Swahn
7
1
Svensk Kärnbränslehantering AB (SKB), Evenemangsgatan 13, Box 3091, 169 03 Solna, Sweden
2
Nagra, Hardstrasse 73, Postfach 280, 5430 Wettingen, Switzerland
3
Radioactive Waste Management, Building 587, Curie Avenue, Harwell Oxford, Didcot, Oxfordshire OX11 0RH, UK
4
Department of Civil and Environmental Engineering, Universitat Politècnica de Catalunya (UPC) BarcelonaTech,
Jordi Girona 1-3, Edifici D-2, 08034 Barcelona, Spain
5
Gesellschaft für Anlagen- und Reaktorsicherheit (GRS) gGmbH, Abteilung Standortauswahl, Bereich Endlagerung,
Theodor-Heuss-Str. 4, 38122 Braunschweig, Germany
6
Andra, 1/7, rue Jean Monnet, Parc de la Croix-Blanche, 92298 Châtenay-Malabry Cedex, France
7
Miljöorganisationernas kärnavfallsgranskning (MKG), Första Långgatan 18, 413 28 Göteborg, Sweden
Received: 12 March 2019 / Accepted: 16 September 2019
Abstract. The aim of Beacon is to develop the understanding of fundamental processes that lead to material
homogenisation, as well as to improve capabilities for numerical modelling. In earlier assessments of bentonite
EBS, the mechanical interaction between the installed bentonite components has been neglected and an “ideal”
final state has generally been assumed. Key features of the project are (1) re-evaluation of the available
knowledge to extract the crucial data to compile the qualitative and quantitative data and to enhance the
conceptual understanding. (2) Enhanced, robust and practical numerical tools based on a good scientific
understanding, which have the expected predictive capabilities regarding the evolution of engineered barriers
and seals. (3) A developed database with experimental data needed by the quantitative models. (4) Verified
calculation tools based on experimental results in different scales. The Beacon project is required for the pan-
European objectives at building confidence amongst regulators and stakeholders regarding the performance of
the engineered barriers in a geological repository.
1 Introduction
The key objective of Beacon [1]istorefine and verify the
tools needed for the assessment of the mechanical evolution
of installed bentonite components and the eventual
performance of the barrier. The aim is to demonstrate
that the performance of present designs for buffers,
backfills, seals and plugs is appropriate. In addition, for
repository designs particularly in crystalline host rock, the
results may also be used for the evaluation of effects of mass
loss from a bentonite barrier in long term perspective.
The driver for this project is repository safety, and the
demands of waste management organizations to verify that
the material selection and initial state design fulfil the long-
term performance expectations. For this project, the initial
state refers to the period of installation of the barrier, while
long-term performance refers to the period for barrier
saturation and evolution of the hydro-mechanical state,
which could range from 10 to 1000s of years. In current and
future applications for repositories, the regulators will
expect the applicants to have a sufficient predictive
capability of the barrier evolution from the installed to
the final state.
Beacon is focused on the direct application to real
assessment cases in actual repository systems. A few cases
from relevant repository systems have therefore been
selected as test examples. The systems intended to be
evaluated in Beacon include three cases: (1) a tunnel plug
based on the ANDRA design, (2) a disposal cell from the
Nagra concept, (3) the KBS-3 deposition tunnel backfill.
These are representative of the primary areas of uncertain-
ty in density homogeneity. These examples cover a broad
range of issues and the results should be applicable to other
concepts and systems as well. The cases are illustrated in
Figures 1–3.
*e-mail: patrik.sellin@skb.se
EPJ Nuclear Sci. Technol. 6, 23 (2020)
©P. Sellin et al., published by EDP Sciences, 2020
https://doi.org/10.1051/epjn/2019045
Nuclear
Sciences
& Technologies
Available online at:
https://www.epj-n.org
This is an Open Access article distributedunder the terms of the Creative Commons Attribution License (https://creativecommons.org/licenses/by/4.0),
which permits unrestricted use, distribution, and reproduction in any medium, provided the original work is properly cited.

Beacon builds upon experience by waste management
organizations from different countries and technology
providers over the past 30+ years. Great gains have been
made in understanding individual bentonite components
through experimental and modelling work. Yet short-
comings in the state-of-the-art knowledge exist which still
inhibit confidence toward repository operation.
The sealing ability is crucial for bentonite barriers in all
geological repository concepts. Sealing is achieved by the
combination of a high swelling pressure and a low hydraulic
conductivity. The swelling pressure will impact the other
barriers in the repository as well. The mechanical
properties of the installed EBS, that will consist of a
combination of blocks, pellets and voids, will be completely
different from the final state after full saturation. It is
therefore crucial to consider:
–the mechanical evolution during the saturation phase;
–the final state at equilibrium.
Afirm understanding of the mechanical evolution is
necessary to ensure that a given design will meet the
expected performance targets.
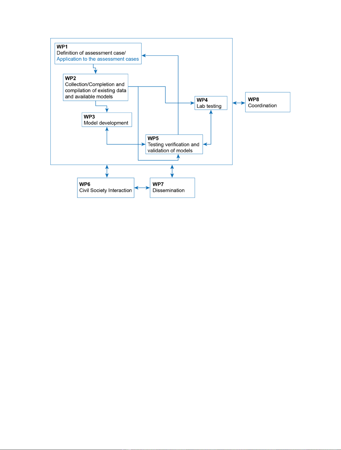
The scientific-technical work in Beacon is structured in
five work packages (WP1-5), dissemination and training is
handled in two work packages (WP6-7) while coordination
and project management is covered in one single work
package (WP8). The interconnections between the work
packages are illustrated in Figure 4.
WP1 is the main driver for the entire project. The
waste management programs involved are all represented
in WP1, through the implementer or equivalent organiza-
tion. The objective of WP1 is to define the important
issues concerning the mechanical properties of bentonite
and to define how these should be treated.
In WP2 the existing knowledge base is treated. The
key objective of WP2 is the sharing of knowledge and
experience. The partners have distributes information and
results from earlier assessments, design considerations,
experiments and modelling tasks.
A strong driver for a joint project is the current
limitations in the predictive capability in the numerical
models. The issue of homogenisation and swelling is
challenging both from a conceptual and a numerical point
of view. The purpose of WP3 is to identify and resolve the
shortcomings of current models.
Although there is a substantial experimental database
available for the project, it is necessary to perform
additional experiments to support the model development
in WP3 and the model testing in WP5. The experimental
work is coordinated in WP4. WP4 consists of experi-
enced experimental groups, which have the flexibility to
adapt the experimental work to support the needs of
WP3 and WP5.
The core component of Beacon is WP5. The main
effort is performed in this work package. The overall
objective of WP5 is to simulate the assessment cases
defined by WP1. In order to do this, the available models
have to be tested first on results from laboratory experi-
ments and later on results from large scale field tests to gain
confidence in their predictive capability. The next step is to
actually test the predictive capability, by means of “blind”
predictions of experimental results. Finally, the models will
be used to evaluate the assessment cases.
2 WP1 definition of assessment case/
application to the assessment cases
The needs in safety assessments regarding the evaluation
of heterogonous backfill properties are addressed, in
particular to what extent heterogonous material property
distributions will comply with performance targets are
addressed in WP1. The outcome of this work package
is expected to be a (hydro)-mechanical assessment
of the selected assessment case, considering a range of
Fig. 1. Tunnel plug in the ANDRA concept.
Fig. 2. Disposal cell in the Nagra concept.
Fig. 3. KBS-3 Tunnel backfill.
2 P. Sellin et al.: EPJ Nuclear Sci. Technol. 6, 23 (2020)

uncertainties in the boundary conditions that would
eventually result in a set of requirements under consider-
ation of the host rock and the repository design.
The first deliverable was a report compiled with the
answers to a questionnaire that was distributed to the
different WMOs or their representatives. The question-
naire aimed at reflecting the state-of-the-art regarding the
treatment of heterogeneous bentonite density distribution
and properties in the safety case. The questionnaire
consisted of three different parts: (1) application of
bentonite in the specific design; (2) the required perfor-
mance of bentonite; (3) detailed characterization of the
required properties of the bentonite.
The conclusions from the answers to the questionnaire
were that occurrence of heterogeneity in the repositories
could impact the safety functions of bentonite components.
Therefore, it needs to be determined to what extent this
could affect the safety case of the repositories. Heterogene-
ity can occur in the initial material, through the
emplacement or the re-saturation phase as well as on the
long term after re-saturation of all repository components.
The heterogeneities in the initial state, i.e. after installation
of the EBS, are mainly due to density differences.
Inhomogeneous saturation and swelling of bentonite could
cause irreversible damage. The role of uncertainties related
to these bentonite heterogeneities is addressed in most
repository concepts using a deterministic approach, defined
with a preferred density value. There are several natural
properties of bentonite that may impact the degree of
homogenization. Most waste management organizations
consider water content, original exchangeable cations, bulk
density, swelling pressure and hydraulic conductivity as
relevant natural properties for the bentonite regarding
heterogeneity, while organic carbon or thermal conductivi-
ty seem to be incidental to the homogenization process.
All participating waste management organizations
agree that the most valuable output from Beacon would
be material models that are accurate enough to be used as a
tool for design and engineering purposes, i.e. to assess the
behaviour and performance of the bentonite-based EBS
both on the short- and long-term under variable design and
environmental conditions. It is expected that, if prepara-
tion of the sealing material (e.g. pellets) and emplacement
method are performed properly, heterogeneity will not be
problematic for safety cases and the buffer material can be
represented in the safety assessment by a well-chosen
homogeneous material.
3 WP2 collection and compilation of existing
data and available models
The most important outcome of WP2 so far has been a
report that documents the information that has been made
available to the Beacon project by the project partners
and associated organisations. The information relates to
experiments at a number of different scales as well as
modelling studies that have been undertaken. The report
utilizes information provided by Beacon partners regarding
experiments that have been carried out in earlier projects,
with the purpose to build a database of experiments which
can be used during the Beacon project and even beyond.
Fig. 4. Interconnections between the work packages in Beacon.
P. Sellin et al.: EPJ Nuclear Sci. Technol. 6, 23 (2020) 3

The report documents the available data but does have the
purpose to propose any experiments for consideration
within the Beacon project. This objective will be handled
by the Work Package leaders, based on the information
contained in the report. The report provides clear
referencing to the underlying reports which contain further
information, to facilitate the process of selecting datasets
for modelling within Beacon. The process for collecting and
compiling information into the database involved:
–creating a designated data form to collect appropriate
information;
–requesting that Beacon partners and associated organ-
isations fill out the form for any studies that could be
relevant to Beacon;
–collation of the completed data forms into a database;
–arranging a workshop for the discussion of the database
and definition of additional fields that would aid selection
of experiments for modelling cases within Beacon;
–request for additional information to complete the new
fields in database;
–completion of the database.
The data forms entered into the database have been
divided in three categories: laboratory experiments,
mock-upexperimentsandinsituexperiments.The
laboratory experiments include both experiments with
the purpose to measure material properties, as well as
experiments that simulate repository conditions in a
smaller scale. There are many experiments listed in the
database, at a range of scales (from bench top laboratory
experiments to full scale field experiments), a small
number of these were designed specifically for studies of
bentonite homogenisation, but the majority were
originally designed for other purposes. Nevertheless, all
these experiments provide a valuable source of informa-
tion on the mechanical properties of bentonite and the
mechanical evolution of a bentonite barrier within a
repository. The database contains information on the
type of bentonite considered in the tests, the boundary
conditions and initial and final heterogeneities within the
experiments, but also the range of measurements taken
in the experiment. This will give Beacon partners and
especially Work Package leaders the opportunity to
interrogate the database and find experiments of interest
for consideration as case studies within the Beacon
project. Furthermore, knowledge about experiments that
have been undertaken previously will guide decisions on
new experiments to be undertaken.
4 WP 3 model development
Work Package 3 plays a central role in the structure of the
project as it is devoted to the development of the
constitutive models for describing the hydro-mechanical
behaviour of the bentonite in an appropriate manner. It is
recognized that current models face limitations in their
predictive capabilities and significant advances are re-
quired. The models must prove their predictive capabili-
ties, reliability and robustness and they should preferably
be grounded on a good understanding of the phenomena
involved. To this end, they will be validated using several
laboratory and field-scale tests. Ideally, those constitutive
models should consider the following cases:
–saturated and unsaturated materials;
–compacted bentonite (Blocks) and granular bentonite
(e.g. pellet-based);
–isothermal and non-isothermal conditions,
although it is recognised that not all models will necessarily
have this comprehensive level of generality.
To facilitate a more common assessment of the models,
the teams were asked explicitly what the model capabilities
were concerning a number of features of behaviour:
–dependence of swelling strain on applied stress and on dry
density;
–irreversibility of strains in wetting/drying cycles;
–behaviour during swelling stress test. Dependence of
swelling pressure on dry density;
–stress path dependence from an unsaturated to a
saturated state (Fig. 5);
–stress path dependence from a saturated to an unsatu-
rated state;
–dependence of strains developed in a temperature cycle
(increase/decrease) on OCR (Overconsolidation Ratio)
(or stress).
The first five items correspond to an isothermal
formulation whereas the sixth one requires the incorpo-
ration of temperature effects. The features selected for this
purpose are those that are deemed, in principle, most
relevant to explain the evolution of engineered barriers and
seals during the transient phase.
The model capabilities at the beginning of the project
are available as deliverable 3.1.
5 WP4 lab testing
The objectives of the Beacon experimental studies are to
provide input data and parameters for development and
validation of models and to reduce uncertainties about
conditions and phenomena influencing bentonite homoge-
nisation. Both the homogenisation of an initially inhomo-
geneous bentonite system and the persistence or
Stress
noitcuS
Fig. 5. Suggested suction-stress paths to check stress path
dependency from an unsaturated to a saturated state. Stress may
be vertical total stress (in oedometer tests) or mean total stress (in
isotropic loading tests).
4 P. Sellin et al.: EPJ Nuclear Sci. Technol. 6, 23 (2020)

development of inhomogeneities in the bentonite systems
under various mechanical and hydraulic conditions are
investigated. Eight experiment teams perform tests
involving different bentonite materials and hydraulic
and mechanical boundary conditions. As an example,
CIEMAT’s hydration tests in large-scale isochoric cells are
presented here.
The work focuses on the conceptual understanding of
the evolution of bentonite fabric and microstructure upon
hydration and the factors affecting them. To accomplish
this, hydration tests are being performed in isochoric cells
(Fig. 6) to analyse the fabric and microstructure evolution
of initially inhomogeneous FEBEX bentonite. In the tests
half of the sample was composed of bentonite pellets
(initial dry density 1.3 g/cm
3
) and the other half of a
bentonite block (initial dry density 1.6 g/ cm
3
). The two
samples were prepared in the same way, but one of them
was hydrated under a constant flow rate of 0.05 cm
3
/h
(MGR22) and the other one under a constant injection
pressure of 14 kPa (MGR23). The first boundary condi-
tion tried to simulate a host rock with limited water
availability, whereas the other one simulated a repository
with plenty of water in which the water intake is
controlled by the bentonite permeability. The axial
pressure development in the two tests is shown in Figure 6.
There was a significant difference in swelling development
kinetics, but although it took much longer to reach an
equilibrium value for the test performed under low water
inflow (MGR22), the final swelling pressure value, once
the samples were saturated, was the same in the two cases,
about 3 MPa, which is the expected value for a granular
FEBEX sample compacted to the average dry density of
the block/pellets set (1.42 g/ cm
3
).
Once the sample from test MGR22 was dismantled, its
physical state was checked by determining the water
content, dry density and pore size distribution at different
positions. The final appearance of the clay was homoge-
neous, with no discernible pellets. There was a slight
decrease of water content from the hydration surface to
the top of the sample (from 35% to 30%), while the dry
density increased in this sense (from 1.39 to 1.46 g/cm
3
).
The average dry density of the bentonite block consider-
ably decreased as a consequence of saturation and that of
the pellets part increased. The degree of saturation was
close to 100% in every position. The pore size distribution
significantly changed with respect to the original samples:
the macroporosity of the pellets decreased, whereas the
microporosity of both the pellets and of the block
increased.
6 WP5 testing verification and validation
of models
One of the objectives of Beacon project is to improve
models to simulate bentonite component evolution along
the repository life. In this context, a specific work package
is dedicated to verification and validation of models.
Based on an inventory performed within the project
identifying experiments in link with mechanical evolution
of repository bentonite barrier materials, a selection of test
cases were made. The test cases are based on experiments
performed at several scales: from lab tests (cm) to field tests
(scale 1) which are relevant in regards of the Beacon
objectives.
Partners involved in WP5 make simulations on the
chosen test cases and produce specified results. The
objective of those simulations is not only to reproduce
the experimental results which most of the time could be
done by identifying some relevant parameters but also to
detect where the difficulties in terms of modelling are. The
aim is to be able to improve our capacities of prediction of
Fig. 6. Isochoric cell for hydration tests on bentonite block/pellets and swelling pressure evolution in two tests.
P. Sellin et al.: EPJ Nuclear Sci. Technol. 6, 23 (2020) 5

