
Nguyenvanbientbd47@gmail.com
Khối quét dòng và cao áp
Nội dung : Nhiệm vụ của khối quét dòng, phân tích sơ đồ khối quét dòng, Hư hỏng thường gặp
của khối quét dòng, nguyên nhân và phương pháp kiểm tra sửa chữa
1. Nhiệm vụ của khối quét dòng
Nhiệm vụ chính của khối quét dòng là tạo ra các mmức điện áp cao phân cực cho đèn hình
hoạt động, ngoài ra khối quét dòng còn cung cấp xung dòng cho cuộn lái ngang để lái tia điện
tử quét theo chiều ngang màn hình.
2. Phân tích sơ đồ khối quét dòng .
Sơ đồ khối của khối quét dòng
•Mạch so pha : So sánh giữa hai tần số là xung H.syn từ đài phát gửi tới với xung AFC
từ cao áp hồi tiếp về để tạo ra điện áp điều khiển, nếu tần số AFC bằng H.syn thì áp
điều khiển không đổi => tần số quét dòng không đổi, nếu tần số AFC > tần số H.Syn thì
mạch so pha tạo ra điện áp điều khiển giảm => làm tần số dao đọng dòng giảm và
ngược lại. ( AFC là viết tắt của Auto Frequency Control : Tự động điều chỉnh tần số
dòng, H.syn là viết tăt của Horyontal Synsep : Xung đồng bộ dòng )
Mạch tạo dao động dòng : Tạo ra xung dòng có tần số bằng 15625Hz , tần số này được
giữ cố định nhờ điện áp điều khiển từ mạch so pha, trường hợp hỏng mạch so pha hoặc
mất xung H.syn
•hay xung AFC thì tần số dòng bi sai => sinh hiện tượng mất đồng bộ => ảnh bị đổ xiên
hoặc trôi ngang.
•Tầng kích dòng : khuếch đại xung dòng cho đủ mạnh sau đó đưa tới điều khiển đèn
công xuất đóng mở
•Tầng công xuất : Hoạt động ở chế độ ngắt mở để điều khiển biến thế cao áp hoạt
động .
•Bộ cao áp : Là biến thế hoạt động ở tần số cao 15625Hz cung cấp các mức điện áp
cao cho đèn hình, như áp HV = 10.000V, áp G2 = 110V, và cung cấp xung dòng điều
khiển cuộn lái ngang.
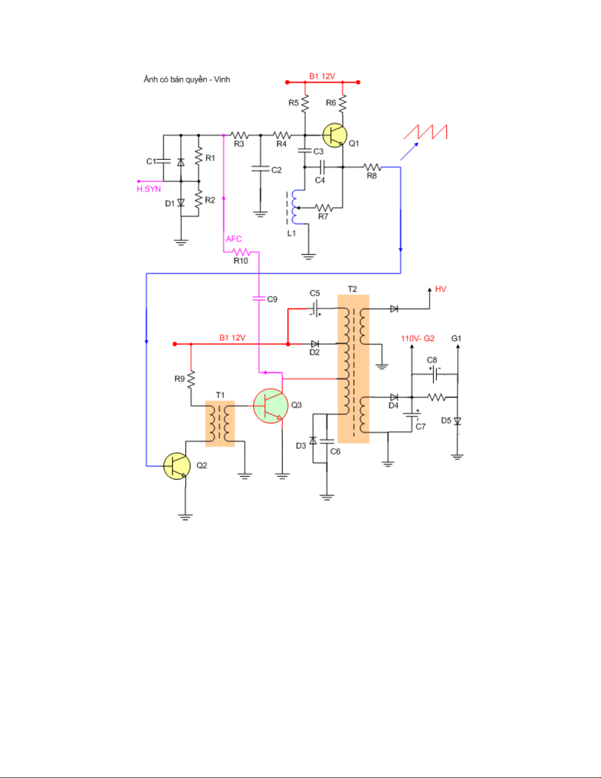
3. Sơ đồ chi tiết khối quét dòng máy Samsung 359R

Nguyenvanbientbd47@gmail.com
Sơ đồ khối quét dòng máy Samsung 359R
Phân tích sơ đồ chi tiết :
• R1, R2, D1, C1 là mạch so pha, mạch này so sánh xung H.syn và xung AFC ( mầu tím
) để tạo ra điện áp điều khiển đi qua R3 và R4 vào điều khiển đèn dao động Q1
•R3, C2 là mạch lọc tích phân loại bỏ thành phần xung xoay chiều , giữ lại thành phần
một chiều
•Q1 là đèn tạo dao động, tụ C4 và cuộn L1 tạo thành mạch dao động LC, tụ C3 hồi tiếp
dương, tần số dao động phụ thuộc vào các tụ C3, C4, và cuộn dây L1, núm chỉnh
H.Hold chính là điều chỉnh lõi cuộn dây L1 => làm cảm kháng L1 thay đổi => làm tần sô

Nguyenvanbientbd47@gmail.com
dao động thay đổi, tần số được ổn định nhờ điện áp điều khiển từ mạch so pha đưa
sang , dao động được lấy trên chân E đi qua R8 đưa sang tầng kích dòng.
•Q2 là đèn kích dòng, khuếch đại xung dòng lên đủ mạnh sau đó ghép qua biến áp kích
T1 sang điều khiển đèn công xuất Q3
•Q3 là đèn công xuất, hoạt động ngắt mở như một công tắc điện tử => tạo ra dòng điện
xoay chiều chạy qua cao áp T2, tụ C5 là tụ bù, C6 và D3 là tụ và Diode nhụt, D4 và C7
là mạch chỉnh lưu điện áp B2 =110V cung cấp cho G2, C8 và D5 tạo ra điện áp âm đưa
vào G1 khi tắt máy, điện áp HV lấy trên cuộn thứ cấp khoảng 10KV điện áp này dùng
vỏ đèn hình làm cực âm của tụ lọc vì vậy vỏ đèn hình phải luôn luôn được tiếp mass .
Tầng dao động dòng
4. Hư hỏng thường gặp của khối quét dòng.
1) Máy có vào điện nhưng không lên màn sáng .
Máy có vào điện nhưng không lên màn sáng

Nguyenvanbientbd47@gmail.com
Nguyên nhân : Có hai nguyên nhân dẫn đến hiện tượng trên là
•Hỏng khối quét dòng => cao áp không hoạt động
•Hỏng đèn hình.
Kiểm tra :
• Kiểm tra điện áp B2 ( đo áp B2 trên tụ C7 bằng 110V ) để xác định xem cao áp có hoạt
động hay không ? nếu áp B2 = 0V là cao áp không hoạt động .
•Kiểm tra điện áp cung cấp cho các tầng công xuất, tầng kích, tầng dao động xem có
không ?
•Đo chế độ điện áp UBE và UCE trên các đèn Q1 và Q2, thông thường điện áp này có
UBE ≅ 0,6V và UCE ≅ 2/3 Vcc
2) Mất đồng bộ dòng, hình ảnh bị đổ hình sọc dưa
Hình ảnh bị đổ hình sọc dưa do mất đồng bộ dòng
Nguyên nhân : Hiện tượng trên là do sai tần số dòng có thể do hỏng
•Hỏng mạch so pha
•Mất xung đồng bộ H.syn từ mạch tách xung đồng bộ đưa sang mạch so pha
•Mất xung AFC từ cao áp đưa về so pha
•Chỉnh sai núm H.Hold
Kiểm tra :
•Chỉnh lại triết áp H.Hold ( triết áp chỉnh dao động dòng )
•Kiểm tra các linh kiện trong mạch so pha R1, R2, D1, C1
•Kiểm tra mạch cung cấp xung đồng bộ H.syn
Kiểm tra tụ , trở dẫn xung dòng AFC về mạch so pha

