
Ch¬ng I
Giíi thiÖu chung
vÒ nguån æn ¸p mét chiÒu
HiÖn nay trong c«ng nghiÖp cã rÊt nhiÒu øng dông dïng ®iÖn ¸p mét chiÒu do
nh÷ng u ®iÓm vît tréi cña nã. §iÖn ¸p mét chiÒu ®îc sö dông trong c¸c m¸y
vËn chuyÓn; trong truyÒn ®éng m¸y c¾t gät, trong giao th«ng ®êng s¾t: «t« ch¹y
®iÖn, xe rïa bèc dì hµng, trong kü thuËt ®iÖn ho¸... §éng c¬ mét chiÒu cã m«men
më m¸y lín, ®iÒu chØnh tr¬n ®îc tèc ®é vµ rÊt ®a d¹ng trong viÖc lùa chän c«ng
suÊt.
Tuy nhiªn viÖc dïng ®éng c¬ ®iÖn mét chiÒu cã mét sè h¹n chÕ lµ dßng ®iÖn
mét chiÒu kh«ng sö dông réng r·i, chÕ t¹o phøc t¹p, cång kÒnh. Do ®ã ®Ó cã ®îc
dßng ®iÖn mét chiÒu ta ph¶i biÕn ®æi tõ dßng ®iÖn xoay chiÒu ®îc dïng réng r·i
nhê Nguån æn ¸p mét chiÒu.
Nguån æn ¸p mét chiÒu lµ mét m¸y ®iÖn biÕn dßng ®iÖn xoay chiÒu tÇn sè
50Hz thµnh dßng ®iÖn mét chiÒu cã ®iÖn ¸p tuú ý dùa vµo yªu cÇu cña phô t¶i.
§iÖn ¸p ®Çu ra cã thÓ gi÷a cè ®Þnh trong mét kho¶ng ®iÖn ¸p nµo ®ã nhê vµo tÝn
hiÖu xung ®iÒu khiÓn Tranzitor. M¹ch æn ¸p gåm 4 phÇn chÝnh sau:
+ BiÕn ¸p: BiÕn ®æi ®iÖn ¸p tõ líi ®iÖn 220V tÇn sè 50Hz thµnh ®iÖn ¸p thÊp
phï hîp víi ®Çu vµo cña bé chØnh lu b¸n dÉn.
+ ChØnh lu: Lµ bé biÕn ®æi ®iÖn ¸p xoay chiÒu ë ®Çu vµo thµnh ®iÖn ¸p mét
chiÒu ë ®Çu ra cã ®é nhÊp nh« phô thuéc vµo s¬ ®å chØnh lu.
+ Bé läc: lµ bé ®Ó läc bít thµnh phÇn sãng hµi bËc cao cña ®iÖn ¸p chØnh lu
nh»m môc ®Ých san ph¼ng ®iÖn ¸p chØnh lu
+ M¹ch æn ¸p: lµ m¹ch ®Ó duy tr× ®iÖn ¸p t¶i ë mét kho¶ng nhÊt ®Þnh khi phô t¶i
thay ®æi ®ét ngét.

I
T1
IT4
Ch¬ng 2
c¸c ph¬ng ¸n m¹ch chØnh lu
§Ó ®iÒu chØnh ®iÖn ¸p ra ta cã thÓ sö dông c¸c ph¬ng ¸n m¹ch nh
sau :
Víi yªu cÇu cña ®Ò tµi, m¹ch chØnh lu cÇn ph¶i cã chÊt lîng ®iÖn ¸p ra
rÊt tèt víi hÖ sè ®Ëp m¹ch rÊt nhá, v× vËy ë ®©y ta chØ xÐt ®Õn c¸c s¬ ®å
cÇu : chØnh lu ®iÒu khiÓn cÇu mét pha ®èi xøng, kh«ng ®èi xøng ; chØnh
lu ®iÒu kiÓn cÇu ba pha ®èi xøng , kh«ng ®èi xøng vµ chØnh lu cÇu
kh«ng ®iÒu khiÓn 1 pha , 3 pha kÕt hîp víi b¨m xung.
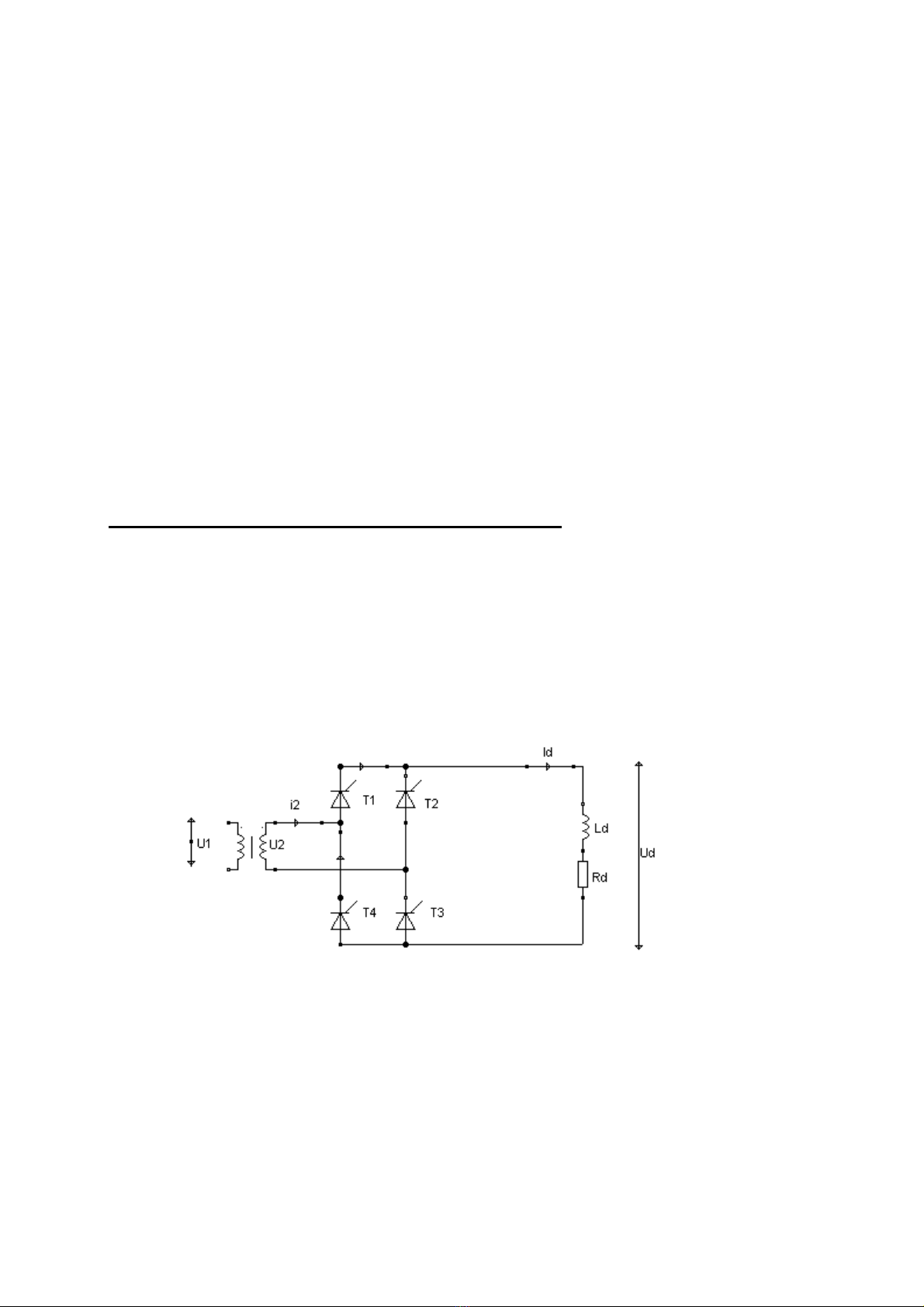
1. ChØnh lu ®iÒu khiÓn mét pha s¬ ®å cÇu :
1.1.S¬ ®å ®èi xøng :
- ta cã s¬ ®å m¹ch lùc nh h×nh vÏ sau :
a. s¬ ®å nguyªn lý ( h×nh 1.a)
b. ®å thÞ dßng ¸p (h×nh 1.b)

- ®iÖn ¸p vµo tsinU2u 22 (V) = 2f , f = 50Hz
Nguyªn t¾c ho¹t ®éng cña s¬ ®å nh sau : trong nöa chu kú ®Çu u2 > 0
T1 cã kh¶ n¨ng më, t¹i thêi ®iÓm t1 ta ®a xung më thysistor T1 vµ T3 ,
chóng më ngay vµ cho dßng ch¶y theo ®êng T1 - T¶i - T3 - Nguån , ¸p
®Æt lªn t¶i ud = u2 vµ cã chiÒu nh h×nh vÏ .T¬ng tù trong nöa chu kú sau
, t¹i t = t2 ta ®a xung vµo më thysistor T2 vµ T4, dßng sÏ ch¶y theo ®êng
T2 - T¶i - T4 - Nguån .
C . Ho¹t ®éng cña s¬ ®å: (khi kh«ng xÐt ®Õn trïng dÉn)
cÇu gåm 6 thyristor chia thµnh 2 nhãm nhãm Catèt chung :T1,, T3, T5;
nhãm Anèt chung : T2, T4, T6;
®iÖn ¸p c¸c pha thø cÊp m¸y biÕn ¸p lÇn lît lµ: Ua= 2
2 sin
U
;
Ub= 2
2 sin( 2 )
3
U
;
H×nh 1.b_®å thÞ dßng ¸p _s¬
®å cÇu
®iÒu khiÓn mét pha ®èi xøng
u
d
i
d
i
1
i
4
i
2
t
t
t
t
t
2
I
d
Id
I
d
I
d
-
I
d

Uc= 2
2 sin( 4 )
3
U
;
Gãc më
®îc tÝnh tõ ®iÓm chuyÓn m¹ch tù nhiªn( giao ®iÓm cña c¸c
nöa h×nh sin).
Gi¶ thiÕt T5 , T6 ®ang dÉn cho dßng ch¶y qua VF = Vc ; VG= Vb;
* Khi
=
1 =
6
+
cho xung ®iÒu khiÓn më T1 .thyristor nµy ®îc më v×
Va>0 sù më cña T1 lµm cho T5 bÞ kho¸ l¹i mét c¸ch tù nhiªn v× Va> Vc .
Lóc nµy T6 vµ T1 cho dßng ch¶y qua, vµ ®iÖn ¸p trªn t¶i lµ:
Ud=Uab=Va-Vb;
Khi
=
2 = 3
6
+
cho xung ®iÒu khiÓn më T2 khi T2 më nã lµm cho
T6 bÞ khãa l¹i t¬ng tù trªn .
Qu¸ tr×nh cø tiÕp tôc nh vËy, mçi van ®îc ®a xung vµo më sau
1
3
T ;
Ta cã biÓu thøc tÝnh to¸n sau:
®iÖn ¸p trung b×nh trªn t¶i : Ud=
5
6
2
6
6 3 6
2 sin cos
2U d
®iÖn ¸p ngîc lín nhÊt ®Æt lªn van: Unmax=
2
6
U
;
dßng ®iÖn ch¶y qua c¸c van lµ : IT = Id/ 3;
2. S¬ ®å chØnh lu cÇu 3 fa ®iÒu khiÓn :
a. s¬ ®å:( H×nh 2a)
H×nh 2a_s¬ ®å chØnh ®iÒu khiÓn cÇu 3 fa
IT4
I
T1
I
6

b. §å thÞ dßng ¸p m¹ch chØnh lu cÇu 3 fa §K( H×nh
2b )
uA
uB uC
t1
t2
t3
t4
t5
t6
t7
0
t
uf
Ud
I
1
I
6
I
d
Ungmax
t
t
t
t
t
i
T1
i
T6
uT1
2
t
i
a
0
0
0
0
0
0

