
11/23/12FPGA Class 1
T NG QUAN V THI T K S Ổ Ề Ế Ế Ố
TRÊN FPGA
(FIELD-FROGRAMMABLE GATE ARRAY)
BÀI 1:

N i dung chínhộ
Lu ng thi t k c b nồ ế ế ơ ả
Các ph n m m s d ngầ ề ử ụ
Ngôn ng mô t ph n c ngữ ả ầ ứ
Khái quát v lý thuy t thi t k sề ế ế ế ố
KIT DE1
C u trúc FPGAấ
M t ví d thi t k (phân tích, t ng h p, mô ộ ụ ế ế ổ ợ
ph ng và n p KIT)ỏ ạ 11/23/12FPGA Class 2

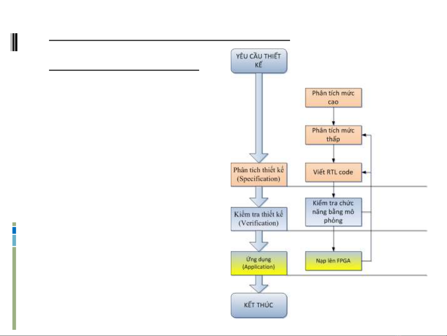
Lu ng thi t k c b nồ ế ế ơ ả
(Design Flow)
S đ kh i, s đ chân.ơ ồ ố ơ ồ
Thi t k m c c ng logicế ế ứ ổ
Vi t RTL (Register Transfer Level) ế
code
11/23/12FPGA Class 3
T ng h p và ki m tra l i.ổ ợ ể ỗ
Mô ph ng thi t k .ỏ ế ế
Gán chân tín hi u và biên d ch file ệ ị
n p.ạ
Ch y ki m tra ch c năng trên ạ ể ứ
FPGA

Lu ng thi t k c b nồ ế ế ơ ả
11/23/12FPGA Class 4
module MUX2 (input SEL,
A, B, output F);
input SEL, A, B;
output F;
INV G1 (SEL, SELB);
AOI G2 (SELB, A, SEL, B,
FB);
INV G3 (.A(FB), .F(F));
endmodule

Mi n thi t kề ế ế
11/23/12FPGA Class 5
Circuit Gate
Silicon
(Physical)

