
Chương 5 : Đo điện trở
Chöông 5
ÑO ÑIEÄN TRÔÛ
5.1 Ño ñieän trôû baèng volt keá vaø ampe keá:
Ñaây laø phöông phaùp ño “noùng” ñieän trôû ñang hoaït ñoäng.
Coù hai caùch maéc:
A
V Ux
+
-
UA+UxRx
IL
5.1.1 Caùch maéc Volt keá tröôùc-Ampe keá sau:
Giaù trò cuûa U cho bôûi soá chæ treân volt keá:
U=UA+Ux
Giaù trò cuûa I cho bôûi soá chæ treân ampe keá.
R
Hình 5.1: Caùch maéc V-A
Giaù trò Rx ñöôïc xaùc ñònh bôûi: I
U
Rx=
#
Nhaän xeùt: sai soá cho vieäc xaùc ñònh Rx phuï thuoäc ñieän trôû noäi cuûa ampe keá, neáu
RA<<Rx thì VX>>VA; Neáu aûnh höôûng cuûa ñieän trôû noäi ampe keá khoâng ñaùng keå, pheùp
ño caøng chính xaùc.
A
VRx
IV IxL
+
-
I=IV+Ix
5.1.2 Caùch maéc ampe keá tröôùc volt keá sau:
Hình 5.2: Caùch maéc A-V
Giaù trò cuûa U cho bôûi soá chæ treân volt keá.
Giaù trò cuûa I cho bôûi soá chæ treân ampe keá: I=IV+Ix
44

Chương 5 : Đo điện trở
#
Nhaän xeùt: sai soá cho vieäc xaùc ñònh Rx phuï thuoäc ñieän trôû noäi cuûa volt keá, neáu
Rv>>Rx thì Ix>>Iv; neáu ñieän trôû noäi cuûa volt keá caøng lôùn thì pheùp ño caøng chính xaùc.
5.2 Ño ñieän trôû baèng Ohm keá:
Trong caùc VOM coù phaàn ño ñieän trôû ñöôïc kí hieäu:
Ω
. Ño ñieän trôû baèng caùch naøy
goïi laø phöông phaùp ño “nguoäi”.
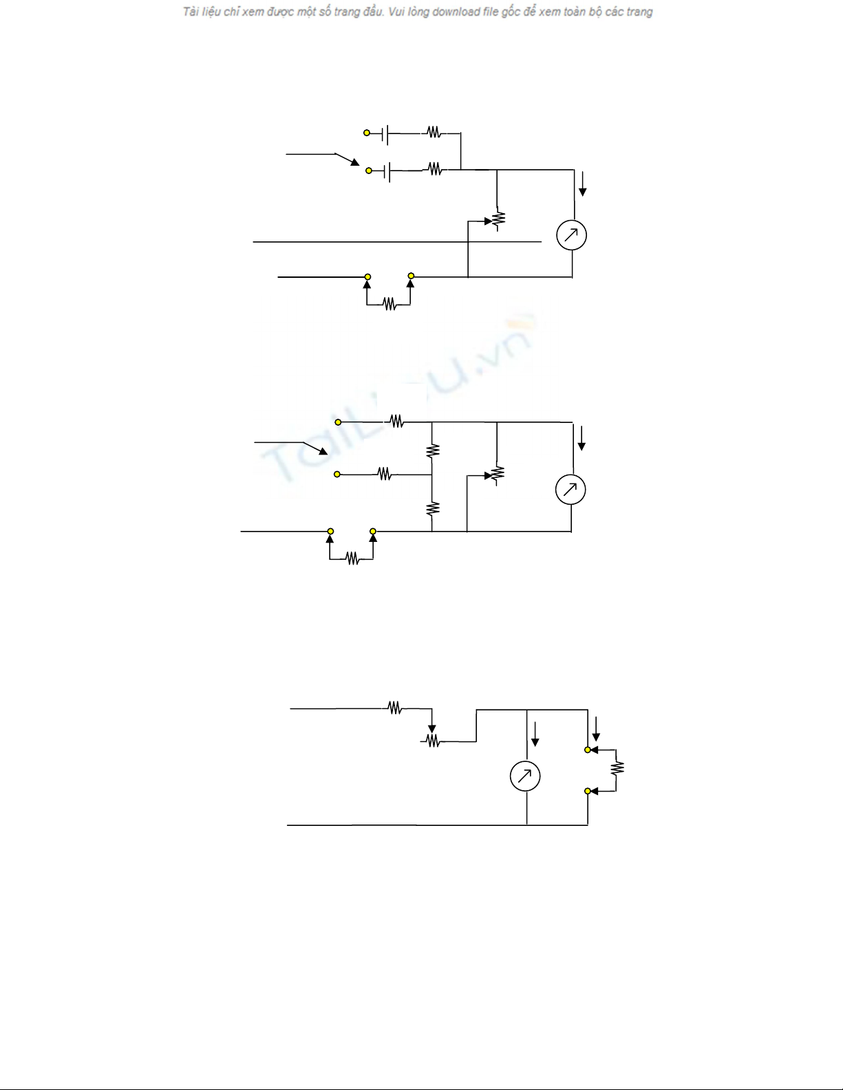
5.2.1 Ohm keá vôùi sô ñoà noái tieáp:
Neáu giöõ ñieän aùp U khoâng thay ñoåi maø chæ döïa vaøo söï thay ñoåi doøng ñieän qua maïch
khi ñieän trôû thay ñoåi, ngöôøi ta ño doøng ñieän ñeå khaéc ñoä theo ñieän trôû R vaø coù theå ño
tröïc tieáp ñieän trôû R.
Rm G
Rx
E
Rp
Hình 5.3: Ohm keá vôùi sô ñoà noái tieáp.
Theo sô ñoà naøy Rx maéc noái tieáp vôùi cô caáu ño.
Rp duøng ñeå ñaûm baûo sao cho khi Rx=0 thì doøng ñieän qua cô caáu ño laø lôùn nhaát
(nghóa laø leäch heát thang ño) vaø baûo veä cô caàu ño.
Khi Rx=0
pm
mRR
E
I+
=→ max
Khi Rx 0≠
xpm
mRRR
E
I++
=→
Khi Rx∞→ 0→→ m
I
#
Nhaän xeùt: thang ño cuûa Ohm keá ngöôïc vôùi thang ño cuûa Volt keá.
Ohm keá coøn phuï thuoäc raát nhieàu vaøo nguoàn cung caáp (pin acquy) vì E thöôøng bò
thay ñoåi vaø seõ gaây sai soá lôùn. Caùch khaéc phuïc: maéc theâm moät chieát aùp hoaëc bieán trôû
RN ñeå ñieàu chænh 0 (Rx=0).
45

Chương 5 : Đo điện trở
Rm G
Rx
E
RN Rp
Hình 5.4: Ohm keá vôùi sô ñoà maéc noái tieáp bieán trôû chænh.
Ñieän trôû vaøo :
Ω
RmNp RRRR
+
+
=
Ω
Rm G
Rx
E
R
N
Rp
Hình 5.5: Ohm keá vôùi sô ñoà maéc song song bieán trôû chænh.
Ñieän trôû vaøo :
Ω
R
mN
mN
pRR
RR
RR +
+=
Ω
mNpx RRRR
E
I//++
=
Neáu (RN//Rm) <<Rp thì
px RR
E
I+
=, khi Rx0→ thì
p
R
E
I=
m
mN
m
m
mR
RRI
R
U
I)//(
==
Trong thöïc teá, tröôùc moãi laàn ño cho Rx0→, ñieàu chænh RN:
max
)//(
m
m
mN
p
mI
R
RR
R
E
I==
#
YÙ nghóa: ñeå khi nguoàn cung caáp E thay ñoåi nhöng Rx vaãn khoâng bò thay ñoåi.
Ngoaøi ra, ñeå môû roäng giôùi haïn ño cuûa Ohm keá baèng caùch duøng nhieàu nguoàn cung
caáp hoaëc moät nguoàn cung caáp vôùi caùc ñieän trôû phaân doøng.
46

Chương 5 : Đo điện trở
Rx
Rm G
Rp1
E
R
N
Rp2
Im
Hình 5.6: Caùch môû roäng taàm ño baèng caùch duøng nguoàn E
R2
R1
Rx
Rm G
Rp1
E
R
N
Rp2
Im
Hình 5.7: Caùch môû roäng taàm ño baèng caùch duøng ñieän trôû phaân doøng.
5.2.2 Ohm keá vôùi sô ñoà song song:
Ix
Im
RN Rx
Rm G
Rp
E
Hình 5.8: Ohm keá maéc song song.
Theo sô ñoà maïch Rx maéc song song vôùi cô caáu ño. Ohm keá loaïi naøy duøng ñeå ño
ñieän trôû töông ñoái nhoû (<KΩ).
Ñieän trôû vaøo cuûa Ohm keá:
mNp RRRR //)(
+
=
Ω
47

Chương 5 : Đo điện trở
Ñaëc tính khaéc ñoä cuûa Ohm keá vôùi sô ñoà song song ñöôïc xaùc ñònh:
Ω
Ω
Ω+
=
+
=
R
R
R
R
RR
R
I
I
X
X
X
X
m
X
1
Khi RX =thì
Ω
R2
1
=
m
X
I
I töùc laø ñieåm giöõa thang chia ñoä töông öùng vôùi giaù trò RX baèng
ñieän trôû vaøo cuûa Ohm keá.
Khi RX >thì caùc giaù trò chaïy veà phía phaûi thang ño (
Ω
R
∞
).
Khi RX <thì caùc giaù trò chaïy veà phía traùi thang ño (0).
Ω
R
Ñeå ñieàu chænh thang ño khi nguoàn cung caáp thay ñoåi cho RX vaø söû duïng chieát
aùp R
∞→
N.
5.3 Ño ñieän trôû baèng caàu Wheastone:
5.3.1 Caàu Wheastone caân baèng:
Sô ñoà maïch:
A
R2
Rx
R1
E
G
R3
B
Hình 5.9: Caàu Wheastone.
Khi caàu caân baèng doøng ñieän qua chæ thò G baèng 0, luùc naøy: U1=U2
U
X=U3
Giaû söû doøng ñieän ñi qua R1, RX laø I1; qua R2, R3 laø I2.
Khi ñoù: I1RX=I2R3
2
3
1R
R
R
RX=⇒ hay
2
3
1R
R
RRX=
#
Nhaän xeùt: RX ñöôïc xaùc ñònh khi bieát chính xaùc R1, R2 vaø R3.
Keát quaû ño RX khoâng phuï thuoäc vaøo nguoàn cung caáp E, khi E thay ñoåi khoâng aûnh
höôûng keát quaû ño.
48

