
§å ¸n tèt nghiÖp TrÇn V¨n Quúnh - §iÖn 46
Khoa C¬ §iÖn – Tr−êng §HNNI-Hµ Néi 7
Më ®Çu
1/ §Æt vÊn ®Ò
Ngµy nay, hÇu nh− ho¹t ®éng cña con ng−êi trong mäi lÜnh vùc ®Òu kh«ng
thÓ t¸ch khái nguån n¨ng l−îng ®iÖn, ë n−íc ta ®iÖn n¨ng hÇu hÕt ®−îc s¶n xuÊt
ë nh÷ng nhµ m¸y nhiÖt ®iÖn, thñy ®iÖn cã c«ng suÊt lín nh−: Thñy ®iÖn Hßa
B×nh, thñy ®iÖn §a Nhim, thñy ®iÖn TrÞ An, nhiÖt ®iÖn Phó Mü, nhiÖt ®iÖn Ph¶
L¹i vv…
C¸c nhµ m¸y thñy ®iÖn th× ®−îc x©y dùng ë nh÷ng vïng cã vÞ trÝ ®Þa lý
thuËn lîi cho viªc x©y dùng nhµ m¸y thñy ®iÖn, cßn c¸c nhµ m¸y nhiÖt ®iÖn th×
®−îc x©y dùng ë nh÷ng n¬i gÇn nguån nhiªn liÖu, nh−ng hé tiªu thô th× kh«ng
chØ nh÷ng hé ë xung quanh nhµ m¸y. VÊn ®Ò ®Æt ra lµ lµm sao truyÒn t¶i ®−îc
®iÖn n¨ng tõ c¸c nhµ m¸y ®Õn c¸c hé tiªu thô mét c¸ch liªn tôc, an toµn vµ kinh
tÕ nhÊt.
§Ó ®¶m b¶o s¶n l−îng vµ chÊt l−îng ®iÖn n¨ng cÇn thiÕt, t¨ng c−êng ®é tin
cËy cung cÊp ®iÖn cho c¸c hé tiªu thô, ®¶m b¶o an toµn cho thiÕt bÞ vµ sù lµm
viÖc æn ®Þnh trong toµn hÖ thèng cÇn ph¶i sö dông mét c¸ch réng r·i cã hiÖu qu¶
c¸c ph−¬ng tiÖn b¶o vÖ, th«ng tin ®o l−êng, ®iÒu chØnh vµ ®iÒu khiÓn tù ®éng
trong hÖ thèng ®iÖn. Trong sè c¸c ph−¬ng tiÖn nµy r¬le vµ c¸c thiÕt bÞ b¶o vÖ
b»ng r¬le ®ãng vai trß hÕt søc quan träng.
Cïng víi sù ph¸t triÓn cña kü thuËt ®iÖn nãi chung vµ hÖ thèng ®iÖn lùc
nãi riªng, kü thuËt b¶o vÖ r¬le trong mÊy m−¬i n¨m gÇn ®©y ®· cã nh÷ng biÕn
®æi vµ tiÕn bé rÊt to lín. Nh÷ng thµnh tùu cña kü thuËt b¶o vÖ r¬le hiÖn ®¹i cho
ph¸p chÕ t¹o nh÷ng lo¹i b¶o vÖ phøc t¹p víi nh÷ng ®Æc tÝnh kü thuËt kh¸ hoµn
h¶o nh»m n©ng cao ®é nh¹y cña c¸c b¶o vÖ vµ tr¸nh kh«ng cho c¸c b¶o vÖ lµm
viÖc nhÇm lÉn khi cã nh÷ng ®ét biÕn cña phô t¶i, khi cã nh÷ng h− háng trong
m¹ch ®iÖn hoÆc khi cã dao ®éng ®iÖn, nh»m hoµn thiÖn c¸c ph−¬ng ph¸p dù
phßng trong c¸c hÖ thèng khi cã h− háng trong c¸c s¬ ®å b¶o vÖ vµ s¬ ®å ®iÒu
khiÓn m¸y c¾t ®iÖn còng nh− khi b¶n th©n m¸y c¾t ®iÖn bÞ trôc trÆc vv…hiÖn nay
ng−êi ta ®· chÕ t¹o ®−îc c¸c thiÕt bÞ b¶o vÖ r¬le ngµy cµng gän nhÑ, ho¹t ®éng
chÝnh x¸c, t¸c ®éng nhanh, ®é an toµn vµ tin cËy rÊt cao.
V× vËy, ®Ó ®¸p øng mét phÇn yªu cÇu nµy t«i quyÕt ®Þnh nghiªn cøu ®Ò tµi:
“B¶o vÖ so lÖch m¸y biÕn ¸p sö dông r¬le so lÖch sè 7UT51*”
Click to buy NOW!
P
D
F
-
X
C
h
a
n
g
e
V
i
e
w
e
r
w
w
w
.
d
o
c
u
-
t
r
a
c
k
.
c
o
m
Click to buy NOW!
P
D
F
-
X
C
h
a
n
g
e
V
i
e
w
e
r
w
w
w
.
d
o
c
u
-
t
r
a
c
k
.
c
o
m
Click to buy NOW!
P
D
F
-
X
C
h
a
n
g
e
V
i
e
w
e
r
w
w
w
.
d
o
c
u
-
t
r
a
c
k
.
c
o
m
Click to buy NOW!
P
D
F
-
X
C
h
a
n
g
e
V
i
e
w
e
r
w
w
w
.
d
o
c
u
-
t
r
a
c
k
.
c
o
m
.
Giáo trình hình thành hệ thống điều chỉnh tổng quan
về role điện áp thấp

§å ¸n tèt nghiÖp TrÇn V¨n Quúnh - §iÖn 46
Khoa C¬ §iÖn – Tr−êng §HNNI-Hµ Néi 9
Ch−¬ng 1
Tæng quan vÒ r¬le thuËt sè
1/ Kh¸i niÖm vÒ r¬le b¶o vÖ.
1.1/ Kh¸i niÖm
§èi víi c¸c tr¹m biÕn ¸p cao thÕ, còng nh− trong qu¸ tr×nh vËn hµnh hÖ
thèng ®iÖn nãi chung, cã thÓ xuÊt hiÖn t×nh tr¹ng sù cè thiÕt bÞ ®−êng d©y hoÆc
do chÕ ®é lµm viÖc bÊt th−êng cña c¸c phÇn tö trong hÖ thèng. C¸c sù cè nµy
th−êng kÌm theo c¸c hiÖn t−îng dßng ®iÖn t¨ng lªn kh¸ cao vµ ®iÖn ¸p gi¶m
thÊp, g©y h− háng thiÕt bÞ vµ cã thÓ lµm mÊt æn ®Þnh hÖ thèng. C¸c chÕ ®é lµm
viÖc kh«ng b×nh th−êng lµm cho ®iÖn ¸p vµ tÇn sè lÖch khái giíi h¹n cho phÐp.
NÕu t×nh tr¹ng lµm viÖc kÐo dµi th× cã thÓ sÏ xuÊt hiÖn sù cè lan réng.
Muèn duy tr× ho¹t ®éng b×nh th−êng cña hÖ thèng vµ c¸c hé tiªu thô ®iÖn
khi xuÊt hiÖn sù cè, cÇn ph¶i ph¸t hiÖn cµng nhanh cµng tèt chç sù cè vµ c¸ch ly
nã ra khái phÇn bÞ h− háng. Nhê vËy c¸c phÇn cßn l¹i sÏ duy tr× ®−îc ho¹t ®éng
b×nh th−êng, ®ång thêi còng gi¶m møc ®é h− h¹i cña phÇn tö bÞ sù cè. Lµm ®−îc
®iÒu nµy chØ cã c¸c thiÕt bÞ tù ®éng míi thùc hiÖn ®−îc. C¸c thiÕt bÞ nµy gäi
chung lµ r¬le b¶o vÖ.
Trong hÖ thèng ®iÖn r¬le b¶o vÖ sÏ theo dâi mét c¸ch liªn tôc t×nh tr¹ng vµ
chÕ ®é lµm viÖc cña tÊt c¶ c¸c phÇn tö trong hÖ thèng ®iÖn. Khi xuÊt hiÖn sù cè
r¬le b¶o vÖ sÏ ph¸t hiÖn vµ c« lËp phÇn tö bÞ sù cè nhê m¸y c¾t ®iÖn th«ng qua
m¹ch ®iÖn kiÓm so¸t. Khi xuÊt hiÖn chÕ ®é lµm viÖc kh«ng b×nh th−êng r¬le b¶o
vÖ sÏ ph¸t tÝn hiÖu vµ tïy theo yªu cÇu cµi ®Æt cã thÓ t¸c ®éng kh«i phôc chÕ ®é
lµm viÖc b×nh th−êng hoÆc b¸o ®éng cho nh©n viªn v©n hµnh.
Tïy theo c¸ch thiÕt kÕ vµ l¾p ®Æt mµ ph©n biÖt r¬le b¶o vÖ chÝnh, r¬le b¶o
vÖ dù phßng:
• B¶o vÖ chÝnh trang thiÕt bÞ lµ b¶o vÖ thùc hiÖn t¸c ®éng nhanh khi cã sù cè
x¶y ra trong ph¹m vi giíi h¹n ®èi víi trang thiÕt bÞ ®−îc b¶o vÖ.
• B¶o vÖ dù phßng ®èi víi cïng trang thiÕt bÞ nµy lµ b¶o vÖ thay thÕ cho b¶o
vÖ chÝnh trong tr−êng hîp b¶o vÖ chÝnh kh«ng t¸c ®éng hoÆc trong t×nh
tr¹ng söa ch÷a nhá. B¶o vÖ dù phßng cÇn ph¶i t¸c ®éng víi thêi gian lín
h¬n thêi gian t¸c ®éng cña b¶o vÖ chÝnh, nh»m ®Ó cho b¶o vÖ chÝnh lo¹i
phÇn tö bÞ sù cè ra khái hÖ thèng tr−íc tiªn (khi b¶o vÖ nµy t¸c ®éng
®óng).
Click to buy NOW!
P
D
F
-
X
C
h
a
n
g
e
V
i
e
w
e
r
w
w
w
.
d
o
c
u
-
t
r
a
c
k
.
c
o
m
Click to buy NOW!
P
D
F
-
X
C
h
a
n
g
e
V
i
e
w
e
r
w
w
w
.
d
o
c
u
-
t
r
a
c
k
.
c
o
m
Click to buy NOW!
P
D
F
-
X
C
h
a
n
g
e
V
i
e
w
e
r
w
w
w
.
d
o
c
u
-
t
r
a
c
k
.
c
o
m
Click to buy NOW!
P
D
F
-
X
C
h
a
n
g
e
V
i
e
w
e
r
w
w
w
.
d
o
c
u
-
t
r
a
c
k
.
c
o
m
.

§å ¸n tèt nghiÖp TrÇn V¨n Quúnh - §iÖn 46
Khoa C¬ §iÖn – Tr−êng §HNNI-Hµ Néi 10
1.2/ C¸c yªu cÇu ®èi víi r¬le b¶o vÖ.
R¬le b¶o vÖ ph¶i b¶o ®¶m c¸c yªu cÇu c¬ b¶n sau ®©y:
• TÝnh chän läc.
Lµ kh¶ n¨ng ph©n biÖt c¸c phÇn tö h− háng vµ b¶o vÖ b»ng c¸ch chØ c¾t (c«
lËp) c¸c phÇn tö ®ã.
TÝnh chän läc lµ yªu cÇu c¬ b¶n nhÊt cña b¶o vÖ r¬le ®Ó b¶o vÖ ®Ó cung
cÊp ®iÖn an toµn liªn tôc. NÕu b¶o vÖ t¸c ®éng kh«ng chän läc, sù cè cã thÓ lan
réng.
CÇn ph©n biÖt 2 kh¸i niÖm c¾t chän läc:
Chän läc t−¬ng ®èi: Theo nguyªn t¾c t¸c ®éng cña m×nh, b¶o vÖ cã thÓ
lµm viÖc nh− lµ b¶o vÖ dù tr÷ khi ng¾n m¹ch phÇn tö l©n cËn.
Chän läc tuyÖt ®èi: B¶o vÖ chØ lµm viÖc trong tr−êng hîp ng¾n m¹ch ë
chÝnh phÇn tö ®−îc b¶o vÖ.
• T¸c ®éng nhanh:
Yªu cÇu nµy chØ cÇn ®¸p øng ®èi víi sù cè ng¾n m¹ch. B¶o vÖ ph¶i t¸c
®éng nhanh ®Ó kÞp thêi c« lËp c¸c phÇn tö h− háng thuéc ph¹m vi b¶o vÖ nh»m:
§¶m b¶o tÝnh æn ®Þnh cña hÖ thèng.
Gi¶m t¸c h¹i cña dßng ®iÖn ng¾n m¹ch ®èi víi thiÕt bÞ.
Gi¶m ¶nh h−ëng cña ®iÖn ¸p thÊp khi ng¾n m¹ch lªn c¸c phô t¶i.
B¶o vÖ t¸c ®éng nhanh ph¶i cã thêi gian t¸c ®éng nhá h¬n 0,1 gi©y.
• §é nh¹y:
B¶o vÖ cÇn t¸c ®éng kh«ng chØ víi c¸c tr−êng hîp ng¾n m¹ch trùc tiÕp mµ
c¶ khi ng¾n m¹ch qua ®iÖn trë trung gian. Ngoµi ra b¶o vÖ ph¶i t¸c ®éng khi
ng¾n m¹ch x¶y ra trong lóc hÖ thèng lµm viÖc ë chÕ ®é cùc tiÓu tøc lµ mét sè
nguån ®−îc c¾t ra nªn dßng ng¾n m¹ch nhá.
§é nh¹y ®−îc ®¸nh gi¸ b»ng hÖ sè nh¹y:
KD
N
nh I
I
Kmin
=
(1-1)
I
Nmin: Dßng ®iÖn ng¾n m¹ch nhá nhÊt.
§èi víi c¸c b¶o vÖ t¸c ®éng theo gi¸ trÞ cùc tiÓu (vÝ dô nh− b¶o vÖ thiÕu ®iÖn
¸p) hÖ sè nh¹y ®−îc x¸c ®Þnh ng−îc l¹i: trÞ sè khëi ®éng chia cho trÞ sè cùc tiÓu.
Click to buy NOW!
P
D
F
-
X
C
h
a
n
g
e
V
i
e
w
e
r
w
w
w
.
d
o
c
u
-
t
r
a
c
k
.
c
o
m
Click to buy NOW!
P
D
F
-
X
C
h
a
n
g
e
V
i
e
w
e
r
w
w
w
.
d
o
c
u
-
t
r
a
c
k
.
c
o
m
Click to buy NOW!
P
D
F
-
X
C
h
a
n
g
e
V
i
e
w
e
r
w
w
w
.
d
o
c
u
-
t
r
a
c
k
.
c
o
m
Click to buy NOW!
P
D
F
-
X
C
h
a
n
g
e
V
i
e
w
e
r
w
w
w
.
d
o
c
u
-
t
r
a
c
k
.
c
o
m
.

§å ¸n tèt nghiÖp TrÇn V¨n Quúnh - §iÖn 46
Khoa C¬ §iÖn – Tr−êng §HNNI-Hµ Néi 11
• §é tin cËy:
B¶o vÖ ph¶i t¸c ®éng ch¾c ch¾n khi x¶y ra sù cè trong vïng ®−îc giao vµ
kh«ng ®−îc t¸c ®éng sai ®èi víi c¸c tr−êng hîp mµ nã kh«ng cã nhiÖm vô t¸c
®éng.
Mét b¶o vÖ kh«ng t¸c ®éng hoÆc t¸c ®éng sai cã thÓ dÉn ®Õn hËu qu¶ lµ
mét sè lín phô t¶i bÞ mÊt ®iÖn hoÆc sù cè lan réng trong hÖ thèng.
1.3/ C¸c chØ danh cña r¬le ®ang sö dông trong hÖ thèng ®iÖn.
- 21: R¬ le kho¶ng c¸ch
- 25: R¬le ®ång bé
- 26: R¬le nhiÖt ®é
- 27: R¬le ®iÖn ¸p thÊp
- 32: R¬le ®Þnh h−íng c«ng suÊt
- 33: R¬le møc dÇu
- 49: R¬le qu¸ t¶i
- 50,51: R¬le qu¸ dßng tøc th×, ®Þnh th×
- 55: R¬le hÖ sè c«ng suÊt
- 59: R¬le qu¸ ¸p
- 62: R¬le thêi gian
- 63: R¬le ¸p suÊt
- 64: R¬le ch¹m ®Êt
- 67: R¬le qu¸ dßng cã h−íng
- 79: R¬le tù ®ãng l¹i (m¸y c¾t ®iÖn)
- 81: R¬le tÇn sè
- 85: R¬le so lÖch cao tÇng
- 87: R¬le so lÖch däc
- 96: R¬le h¬i (m¸y biÕn ¸p)
Tïy theo ph¹m vi, møc ®é vµ ®èi t−îng ®−îc b¶o vÖ chØ danh r¬le cã thÓ
cã phÇn më réng. Sau ®©y lµ mét sè chØ danh r¬le cã phÇn më réng th«ng dông:
- 26.W: R¬le nhiÖt ®é cuén d©y m¸y biÕn ¸p
- 26.O: R¬le nhiÖt ®é dÇu (m¸y biÕn ¸p, bé ®æi nÊc m¸y biÕn ¸p)
- 51P, 51S: R¬le qu¸ dßng ®iÖn ®Þnh th× phÝa s¬ cÊp, thø cÊp m¸y biÕn ¸p
- 50REF: R¬le qu¸ dßng tøc th× chèng ch¹m ®Êt trong thiÕt bÞ (MBA).
- 67N: R¬le qu¸ dßng ch¹m ®Êt cã h−íng
- 87B: R¬le so lÖch däc b¶o vÖ thanh c¸i
- 87T: R¬le so lÖch däc b¶o vÖ m¸y biÐn ¸p
Click to buy NOW!
P
D
F
-
X
C
h
a
n
g
e
V
i
e
w
e
r
w
w
w
.
d
o
c
u
-
t
r
a
c
k
.
c
o
m
Click to buy NOW!
P
D
F
-
X
C
h
a
n
g
e
V
i
e
w
e
r
w
w
w
.
d
o
c
u
-
t
r
a
c
k
.
c
o
m
Click to buy NOW!
P
D
F
-
X
C
h
a
n
g
e
V
i
e
w
e
r
w
w
w
.
d
o
c
u
-
t
r
a
c
k
.
c
o
m
Click to buy NOW!
P
D
F
-
X
C
h
a
n
g
e
V
i
e
w
e
r
w
w
w
.
d
o
c
u
-
t
r
a
c
k
.
c
o
m
.

§å ¸n tèt nghiÖp TrÇn V¨n Quúnh - §iÖn 46
Khoa C¬ §iÖn – Tr−êng §HNNI-Hµ Néi 12
- 96-1: R¬le h¬i cÊp mét
- 96-2: R¬le h¬i cÊp 2 (t¸c ®éng c¾t m¸y c¾t ®iÖn)
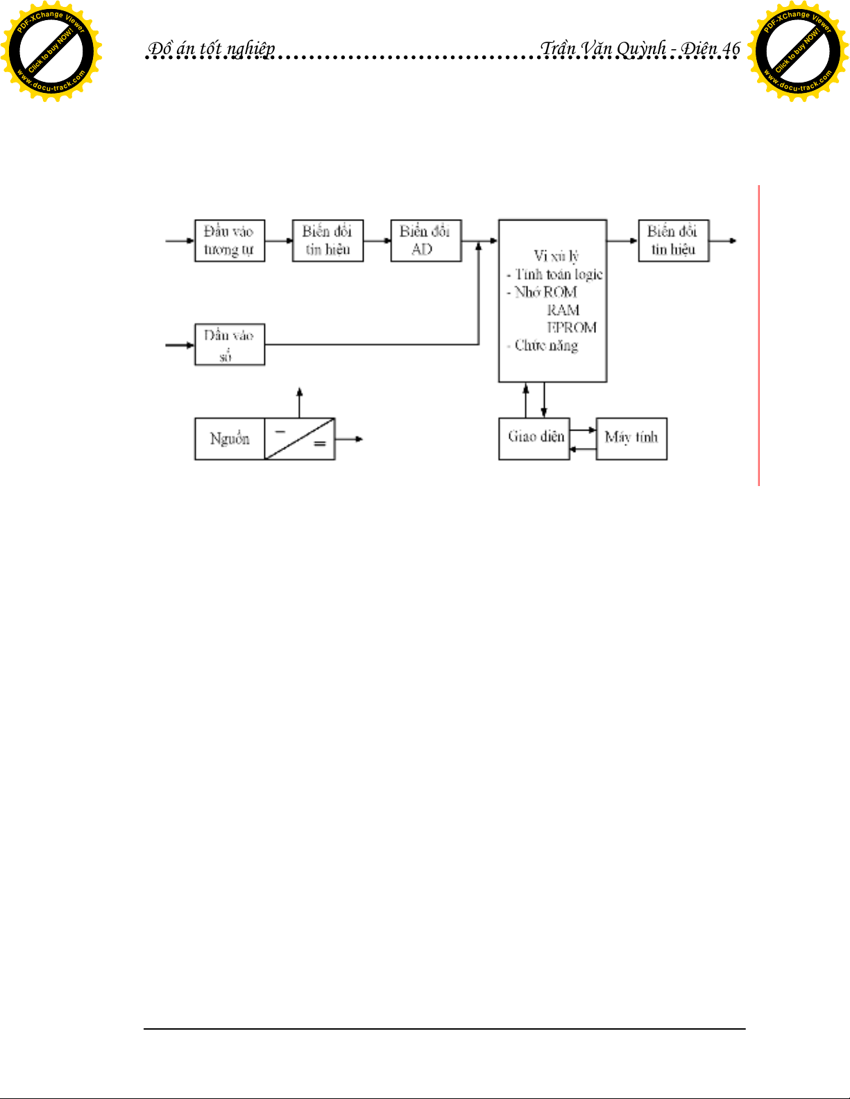
2/ CÊu t¹o chung cña r¬le sè sö dông bé vi xö lý.
2.1/ S khi ca rle s s dng b vi x lý
Hình 1-1: S khi ca 1 rle s s dng b vi x lý
Thông tin v i tng bo v s c a vào rle qua u vào tng t
và u vào s. B phn bin i u vào s lc và khuch i tín hiu tng t
thành i lng phù hp vi u vào ca b chuyn i tng t - s. Ti ây
tín hiu tng t s c chuyn i thành giá tr t l vi thông tin u vào.
B vi x lý s làm vic theo chng trình cha trong b nh lp trình c
EPROM hoc ROM. Nó so sánh thông tin u vào vi giá tr t chøa trong b
nh xóa ghi bng in EEPROM. Các phép tính trung gian c lu gi tm
thi trong b nh RAM.
• Khi có s c xy ra, b vi x lý s phát tín hiu s iu khin các rle
u ra b phn vào/ra s óng hoc khép mch.
• Ngi s dng có th trao i thông tin vi rle thông qua bàn phím và
màn hình mt trc rle. Trng thái làm vic ca rle có th hin th
trên các èn LED ti ây. Rle liên lc vi bên ngoài hoc trung tâm
iu qua cng thông tin tun t.
Toàn b phn cng ca rle c cung cp bi b chuyn i ngun
1chiu/1chiu vi các cp in áp khác nhau. Ngun cung cp 1 chiu bên ngoài
Click to buy NOW!
P
D
F
-
X
C
h
a
n
g
e
V
i
e
w
e
r
w
w
w
.
d
o
c
u
-
t
r
a
c
k
.
c
o
m
Click to buy NOW!
P
D
F
-
X
C
h
a
n
g
e
V
i
e
w
e
r
w
w
w
.
d
o
c
u
-
t
r
a
c
k
.
c
o
m
Click to buy NOW!
P
D
F
-
X
C
h
a
n
g
e
V
i
e
w
e
r
w
w
w
.
d
o
c
u
-
t
r
a
c
k
.
c
o
m
Click to buy NOW!
P
D
F
-
X
C
h
a
n
g
e
V
i
e
w
e
r
w
w
w
.
d
o
c
u
-
t
r
a
c
k
.
c
o
m
.

