
Ki m th tích h pể ử ợ Integration testing
Bài t p l n mônậ ớ
NH P MÔN CÔNG NGH PH N M MẬ Ệ Ầ Ề
Đ tài s ề ố 22:
KI M TH TÍCH H P Ể Ử Ợ
( Integration testing )
Giáo viên b môn :Vũ Th D ngộ ị ươ
L pớ : KHMT 1 K2
Nhóm s 3ố : Đào Đ c Anhứ
Nguy n Th L Chiễ ị ệ
Tr n Trung Hi uầ ế
Lê Thái Hoàng
1 Nhóm3

Ki m th tích h pể ử ợ Integration testing
I. L i m đ uờ ở ầ
Trong ngành k ngh ph n m m, năm 1979, có m t quy t c n i ti ng là: “Trongỹ ệ ầ ề ộ ắ ổ ế
m t d án l p trình đi n hình, thì x p x 50% th i gian và h n 50% t ng chi phí đ cộ ự ậ ể ấ ỉ ờ ơ ổ ượ
s d ng trong ki m th các ch ng trình hay h th ng đã đ c phát tri n”. Và cho đ nử ụ ể ử ươ ệ ố ượ ể ế
nay, sau g n m t ph n 3 th k , quy t c đó v n còn đúng. Đã có r t nhi u ngôn ng , hầ ộ ầ ế ỷ ắ ẫ ấ ề ữ ệ
th ng phát tri n m i v i các công c tích h p cho các l p trình viên s d ng phát tri nố ể ớ ớ ụ ợ ậ ử ụ ể
ngày càng linh đ ng. Nh ng ki m th v n đóng vai trò h t s c quan tr ng trong b t kỳộ ư ể ử ẫ ế ứ ọ ấ
d án phát tri n ph n m m nào.ự ể ầ ề
R t nhi u các giáo s , gi ng viên đã t ng than phi n r ng: “ Sinh viên c a chúngấ ề ư ả ừ ề ằ ủ
ta t t nghi p và đi làm mà không có đ c nh ng ki n th c th c t c n thi t v cách đố ệ ượ ữ ế ự ự ế ầ ế ề ể
ki m th m t ch ng trình. H n n a, chúng ta hi m khi có đ c nh ng l i khuyên bể ử ộ ươ ơ ữ ế ượ ữ ờ ổ
ích đ cung c p trong các khóa h c m đ u v cách m t sinh viên nên làm v ki m thể ấ ọ ở ầ ề ộ ề ể ử
và g l i các bài t p c a h ”. ỡ ỗ ậ ủ ọ
Các tác gi c a cu n sách n i ti ng “The Art of Software Testing” – Ngh thu tả ủ ố ổ ế ệ ậ
ki m th ph n m m, Glenford J. Myers, Tom Badgett, Todd M. Thomas, Corey Sandlerể ử ầ ề
đã kh ng đ nh trong cu n sách c a mình r ng: “ H u h t các thành ph n quan tr ngẳ ị ố ủ ằ ầ ế ầ ọ
trong các th thu t c a m t nhà ki m th ch ng trình là ki n th c v cách đ vi t cácủ ậ ủ ộ ể ử ươ ế ứ ề ể ế
ca ki m th có hi u qu ”. Vi c ki m th ph n m m th t s quan tr ng trong “dâyể ử ệ ả ệ ể ử ầ ề ậ ự ọ
chuy n” s n xu t ph n m m. Đây cũng chính là lý do đ nhóm em nghiên c u v đ tàiề ả ấ ầ ề ể ứ ề ề
này, và chính xác h n là v ki m th tích h p mà chúng em s trình bày d i đây. Doơ ề ể ử ợ ẽ ướ
còn nhi u khó khăn trong vi c thu th p và d ch tài li u nên chúng em s còn nhi u thi uề ệ ậ ị ệ ẽ ề ế
sót trong khi trình bày, v y kính mong cô giáo xem xét và giúp đ thêm cho chúng em.ậ ỡ
Chúng em xin chân thành c m n !ả ơ
2 Nhóm3

Ki m th tích h pể ử ợ Integration testing
M cụ l cụ
Bài t p l n mônậ ớ ........................................................................................................ 1
NH P MÔN CÔNG NGH PH N M MẬ Ệ Ầ Ề ............................................................... 1
Đ tài s 22:ề ố .............................................................................................................. 1
KI M TH TÍCH H P Ể Ử Ợ .......................................................................................... 1
( Integration testing ) ................................................................................................. 1
II. Gi i thi u chung v ki m th tích h pớ ệ ề ể ử ợ
M t nhân viên m i ch p ch ng b c vào gi i ph n m m có th s đ t ra m tộ ớ ậ ữ ướ ớ ầ ề ể ẽ ặ ộ
câu h i sau khi t t c các Mô đun đã đ c ki m th “N u t t c các Mô đun đ u đỏ ấ ả ượ ể ử ế ấ ả ề ể
riêng l , t i sao b n l i nghi ng r ng chúng s phát huy tác d ng khi đ c đ t cùngẻ ạ ạ ạ ờ ằ ẽ ụ ượ ặ
nhau?”. T t nhiên, v n đ là ch đ a chúng vào m t giao di n “cùng nhau”. B n cóấ ấ ề ở ỗ ư ộ ệ ạ
th b m t d li u trong giao di n; mô đun này vô ý có nh ng nh h ng tiêu c c t iể ị ấ ữ ệ ệ ữ ả ưở ự ớ
mô đun khác; các ch c năng con khi k t h p cùng v i nhau có th không t o ra đ cứ ế ợ ớ ể ạ ượ
ch c năng mong mu n; s sai l ch m c có th ch p nh n đ c b phóng lên thànhứ ố ự ệ ở ứ ể ấ ậ ượ ị
m c không th ch p nh n đ c; c u trúc d li u toàn c u có th g p ph i nhi u v nứ ể ấ ậ ượ ấ ữ ệ ầ ể ặ ả ề ấ
đ . Th t không may là danh sách này còn r t là dài.ề ậ ấ
3 Nhóm3

Ki m th tích h pể ử ợ Integration testing
Có m t ph ng pháp ki m th có h th ng đ xây d ng c u trúc ch ng trìnhộ ươ ể ử ệ ố ể ự ấ ươ
trong khi đó ti n hành các bài ki m th đ phát hi n ra l i liên quan đ n l p giao di n.ế ể ử ể ệ ỗ ế ậ ệ
M c tiêu là đ ki m th các b ph n và xây d ng m t c u trúc ch ng trình đã đ cụ ể ể ử ộ ậ ự ộ ấ ươ ượ
ki m th chính t khi thi t k .ể ử ả ế ế
Th ng có xu h ng c g ng th c hi n tích h p không theo trình t t ng b c;ườ ướ ố ắ ự ệ ợ ự ừ ướ
có nghĩa là đ xây d ng m t ch ng trình s d ng ph ng pháp ti p c n “t c th i/đ tể ự ộ ươ ử ụ ươ ế ậ ứ ờ ộ
ng t”. T t c các b ph n đ c k t h p tr c v i nhau. Toàn b ch ng trình đ cộ ấ ả ộ ậ ượ ế ợ ướ ớ ộ ươ ượ
ki m th d i d ng t ng th . K t qu là th ng x y ra s l n x n! B n g p ph iể ử ướ ạ ổ ể ế ả ườ ả ự ộ ộ ạ ặ ả
hàng lo t l i. Vi c s a l i là r t khó vì vi c cô l p các nguyên nhân r t ph c t p doạ ỗ ệ ử ỗ ấ ệ ậ ấ ứ ạ
ch ng trình quá r ng. M t khi đã s a đ c các l i này, các l i khác s l i xu t hi nươ ộ ộ ử ượ ỗ ỗ ẽ ạ ấ ệ
và quá trình c ti p di n liên t c nh th .ứ ế ễ ụ ư ế
Tích h p theo trình t t ng b c mâu thu n v i ph ng pháp ti p c n “t cợ ự ừ ướ ẫ ớ ươ ế ậ ứ
th i”. Ch ng trình đ c thi t l p và ki m th trong các gia l ng nh , n i d tách vàờ ươ ượ ế ậ ể ử ượ ỏ ơ ễ
s a l i h n; giao di n có kh năng đ c ki m th toàn b h n; và có th áp d ng m tử ỗ ơ ệ ả ượ ể ử ộ ơ ể ụ ộ
ph ng pháp ki m th có h th ng.ươ ể ử ệ ố
Ph ng pháp ki m th đ c nói đ n đây là ph ng pháp ki m th tích h p.ươ ể ử ượ ế ở ươ ể ử ợ
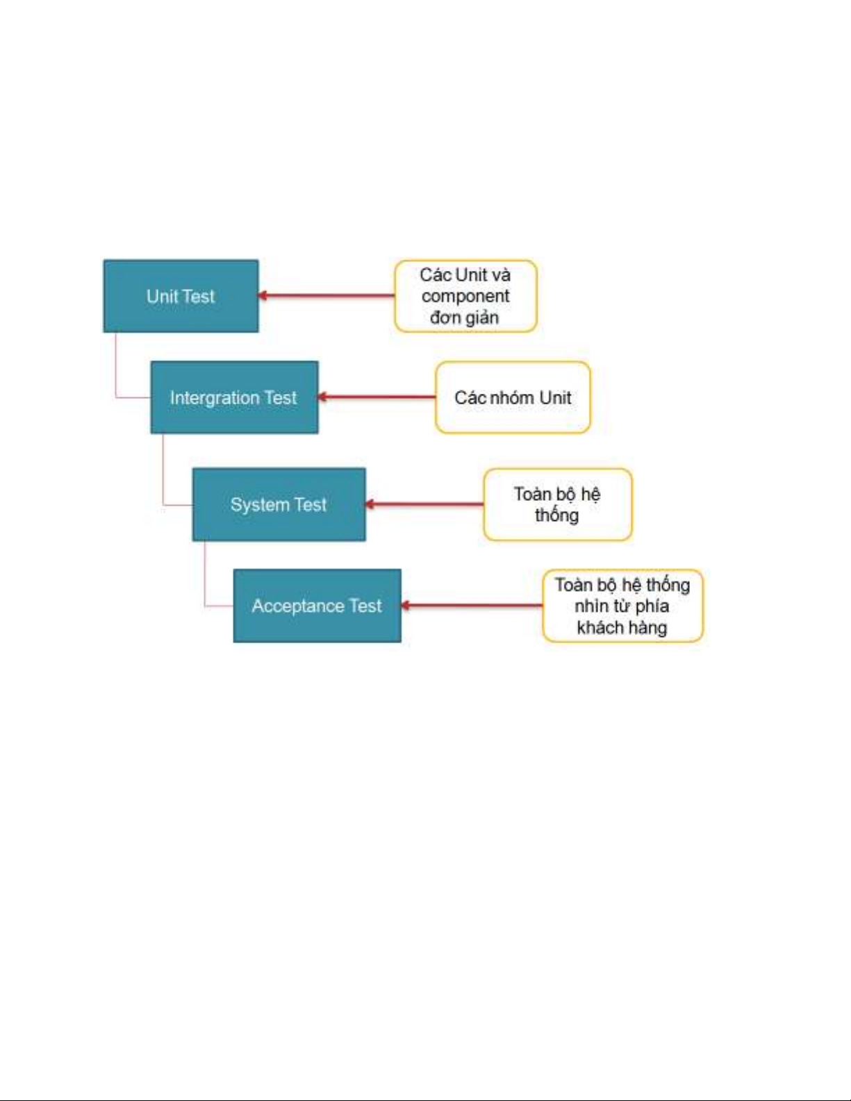
1. Đ c đi m c a ki m th tích h p:ặ ể ủ ể ử ợ
•Là m t ki u ki m th cao c p h n ki m th đ n v (Unit testing) nh ngộ ể ể ử ấ ơ ể ử ơ ị ư
l i đ c x p th p h n ki m th h th ng (System testing) và ki m thạ ượ ế ấ ơ ể ử ệ ố ể ử
ng i dùng (User Acceptance Testing)ườ
4 Nhóm3

Ki m th tích h pể ử ợ Integration testing
•Đ c th c hi n sau ki m th đ n v nh ng tr c ki m th h th ngượ ự ệ ể ử ơ ị ư ướ ể ử ệ ố
•Th ng xuyên phát hi n đ c l h ng cũng nh các l i c a h th ngườ ệ ượ ỗ ổ ư ỗ ủ ệ ố
•Có th áp d ng cho vi c phát tri n t doể ụ ệ ể ự
Hình 1. S đ các c p đ ki m thơ ồ ấ ộ ể ử
2. Khi nào thì s d ng ki m th tích h p?ử ụ ể ử ợ
•Khi h th ng là r t l n (“500K + LOC”)ệ ố ấ ớ
•Khi h th ng là c ph n m m và ph n c ngệ ố ả ầ ề ầ ứ
•Khi có quá nhi u l i trong giai đo n ki m th h th ng và ki m thề ỗ ạ ể ử ệ ố ể ử
ng i dùngườ
•Khi b n có quá nhi u các t ng tác gi a các ph n m mạ ề ươ ữ ầ ề
•Khi h th ng thi t k là m t h th ng th i gian th cệ ố ế ế ộ ệ ố ờ ự
•Khi ban có yêu c u cao h n v h th ng c a mìnhầ ơ ề ệ ố ủ
5 Nhóm3

