
1

2

3

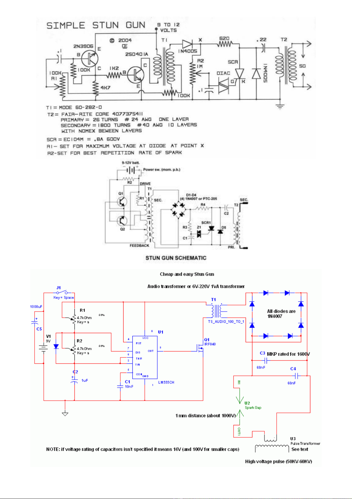
STUN GUN
This circuit produces a very high voltage and care must be used to prevent
getting a nasty shock. The transformer can produce over 1,000v and the 8-stage
multiplier can produce up to 20,000v
4

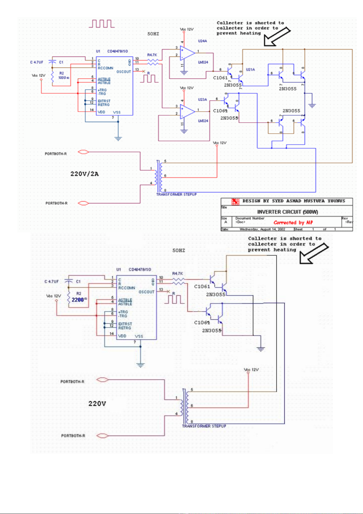
12v to 240v INVERTER
This circuit will produce 240v at 50Hz. The wattage will depend on the
driver transistors and transformer.
170v SUPPLY FOR NIXIE TUBES
This circuit produces approx 170v for Nixie tubes and other neon tubes.
It is a switch-mode boost circuit.
5

