
1
LOGO
PH NG PHÁP ƯƠ KÍCH HO T NEUTRONẠ
GVHD: PH M NGUY N THÀNH VINHẠ Ễ
SVTH: L U VĂN BÁNƯ
L NG H I D NGƯƠ Ả ƯƠ
NGUY N TH HUÊỄ Ị
ĐOÀN NG C HI NỌ Ề

2LOGO
N I DUNGỘ
Phân tích kích ho t t đ ngạ ự ộ
1
Ph ng pháp đ c bi tươ ặ ệ
2
Phân tích phóng x xung neutron.ạ
Phân tích phóng x b c x nhanhạ ứ ạ
2.1
2.3
2.2
Phân tích kích ho t neutron phi nhi tạ ệ

3LOGO
Phân tích kích ho t t đ ngạ ự ộ
Phân tích kích ho t t đ ng có th t đ ng c quá ạ ự ộ ể ự ộ ả
trình đo chi u xế ạ.
Ý t ng cho h th ng t đ ngưở ệ ố ự ộ :
Đ a m u kho ng cáchư ẫ ở ả v iớ th i gian đ c đ nh ờ ượ ị
tr c ướ chi uế x m u chi u ạ ẫ ế
xạ
m t h th ng đo ph b c xộ ệ ố ổ ứ ạ
m t chu kỳ làm tr thích h pộ ễ ợ
M t máy tính s đ c dùng đ ch yộ ẽ ượ ể ạ ch ng ươ
trình chi u xế ạ Đ a ra k t qu s li uư ế ả ố ệ

4LOGO
Phân tích kích ho t t đ ngạ ự ộ
H th ng phân tích kích ho t t đ ng Mark ệ ố ạ ự ộ
II tr ng đ i h c Texas A&Mườ ạ ọ
H th ng này đ c ệ ố ượ
dùng đ đo phóng x ể ạ
gây ra t các m u ừ ẫ
đ c chi u x ượ ế ạ
M u chi u x :ẫ ế ạ
Dùng h t tích đi n ạ ệ
trong máy gia t cố
Dùng neutron trong
lò ph n ng h t nhânả ứ ạ

5LOGO
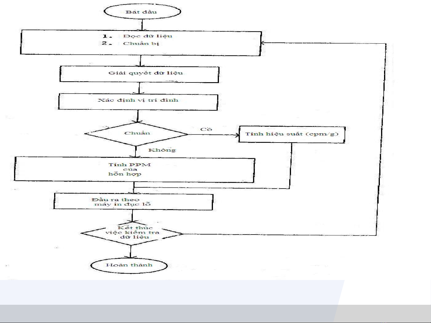
Quá trình ho t đ ng c a máy tính phân tích kích ho tạ ộ ủ ạ
“ Hevesy”

