
§å ¸n tèt nghiÖp NguyÔn Th¸i Häc - Líp T§H 46
Khoa C¬ §iÖn Tr−êng §HNN I - Hμ Néi
- 89 -
4.2. Ph©n c«ng tÝn hiÖu ®iÒu khiÓn
Stt Chøc n¨ng Ch©n chip Ký hiÖu
TÝn hiÖu ®Çu vµo
1 C¶m biÕn nhiÖt ®é Ta P0.7 CBN
2 C¶m biÕn ¸p suÊt P P0.6 CBS
3 Ap suÊt ®Æt ASD
4 C¶m biÕn bøc x¹ Qs P0.3 CBB
5 Nót Ên SET P1.6 SET
6 Nót Ên CANCEL P1.4 CANCEL
7 Nót Ên DOWN P1.3 DOWN
8 Nót Ên UP P1.2 UP
TÝn hiÖu ®Çu ra
1 Van lµm viÖc (R¬ le cho ®éng c¬ b−íc) P0.1 VLV
2 Van tho¸t hiÓm (R¬ le) P0.2 VTH
3 §éng c¬ b¬m (R¬ le) P0.4 DCB
4 §Ìn b¸o HT lµm viÖc b×nh th−êng (Led) P0.0 D0
5 §Ìn b¸o HT èng bÞ t¾c (Led) P1.5 DT
6 §Ìn b¸o HT èng bÞ vì (Led) P1.7 DV
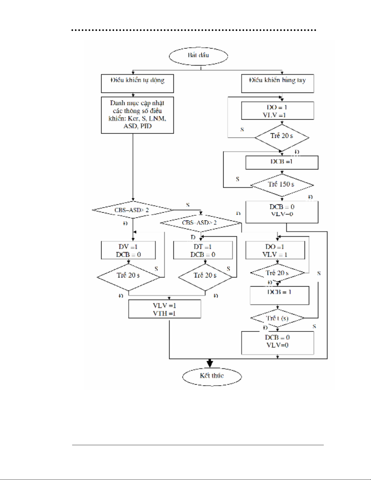
4.3. ThuËt to¸n ®iÒu khiÓn
Ta cã s¬ ®å thuËt to¸n nh− sau:

§å ¸n tèt nghiÖp NguyÔn Th¸i Häc - Líp T§H 46
Khoa C¬ §iÖn Tr−êng §HNN I - Hμ Néi
- 90 -

§å ¸n tèt nghiÖp NguyÔn Th¸i Häc - Líp T§H 46
Khoa C¬ §iÖn Tr−êng §HNN I - Hμ Néi
- 91 -
H×nh 4 – 4 : S¬ ®å thuËt to¸n ®iÒu khiÓn ng¾t.

§å ¸n tèt nghiÖp NguyÔn Th¸i Häc - Líp T§H 46
Khoa C¬ §iÖn Tr−êng §HNN I - Hμ Néi
- 92 -
24VDC
24VDC
24VDC
J1 Dong_co_bom
1
2
J2 VLV
1
2
J3 VTH
1
2
10K
10K
C8281
23
C8281
23
C8281
23
K1
RELAY Dong_co
3
4
5
6
8
7
1
2
K2
RELAY Van_lam_v iec
3
4
5
6
8
7
1
2
K3
RELAY Van_thoat_hiem
3
4
5
6
8
7
1
2
D1
D3
D2
Dong co bom
1 2
Van lam v iec
1 2
Van thoat hiem
1 2
J4
220VAC
1
2
10K
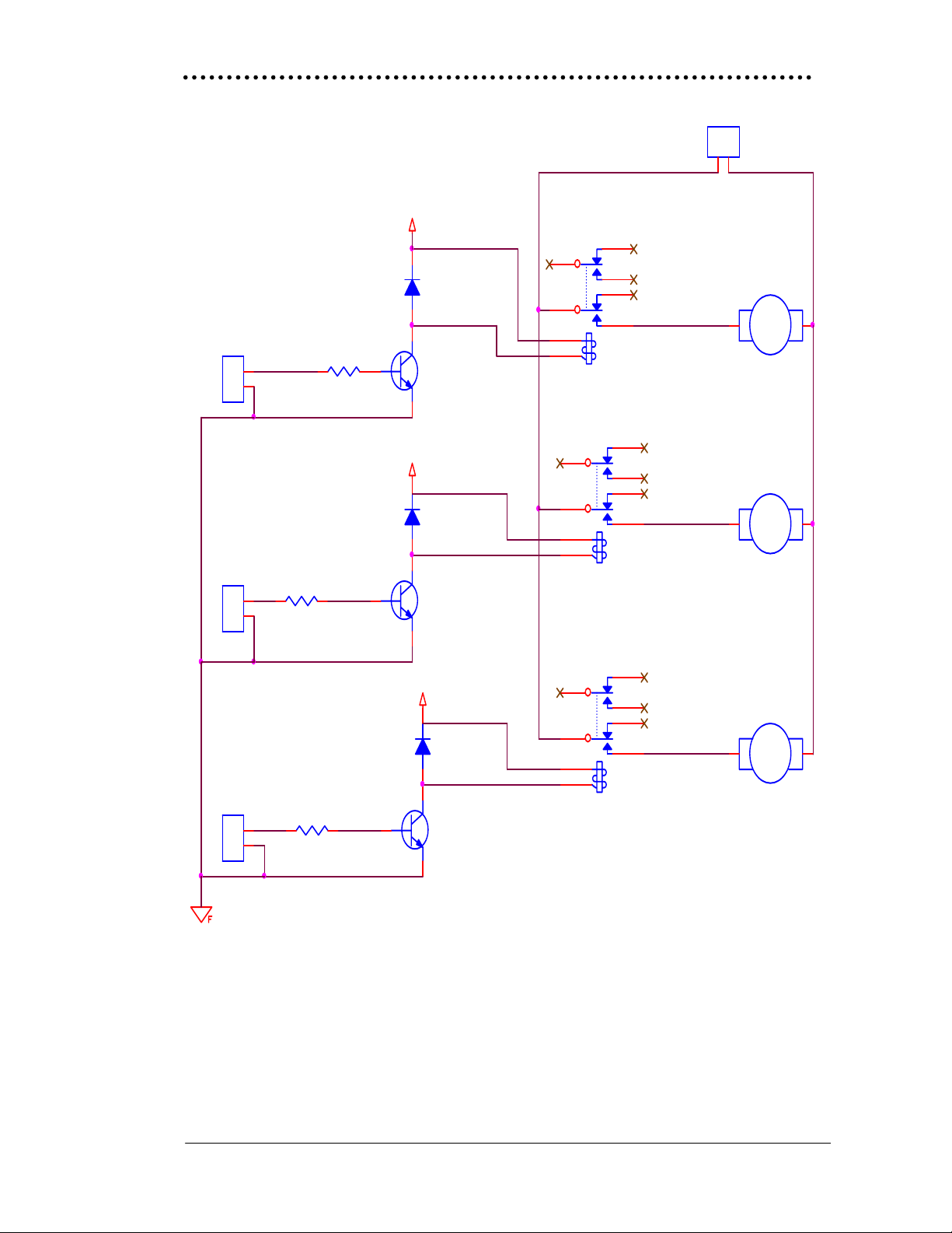
H×nh 4 - 6: S¬ ®å m¹ch lùc

§å ¸n tèt nghiÖp NguyÔn Th¸i Häc - Líp T§H 46
Khoa C¬ §iÖn Tr−êng §HNN I - Hμ Néi
- 93 -
4.4.ThuyÕt minh s¬ ®å
• M¹ch ®iÒu khiÓn
Trong s¬ ®å m¹ch ®iÒu khiÓn cã mµn h×nh hiÓn thÞ kÕt qu¶ LCD ®−îc nèi víi
c¸c ch©n chip cña cæng P2, c¸c tÝn hiÖu vµo ra t−¬ng tù ®−îc nèi vµo c¸c ch©n
cña cæng P0, P1. N¨m nót nhÊn bµn phÝm SET, CANCEL, DOWN, UP,
RESET ®−îc nèi víi c¸c ch©n: P1.6, P1.4, P1.3, P1.2 vµ ch©n XRES ngoµi ra
cæng kÕt nèi m¸y tÝnh qua cæng COM vµo IC MAX 232 ®−a tÝn hiÖu vµo ch©n
P1.0 vµ P1.1. Khi ®ã phô thuéc vµo c¸c tÝn hiÖu ®Çu vµo lµ c¸c c¶m biÕn mµ
ch−¬ng tr×nh xö lý kÝch ho¹t hoÆc kh«ng kÝch c¸c ch©n chip, ®−a hiÓn thÞ c¸c
bé th«ng sè ®iÒu khiÓn lªn LCD ®Ó dÔ quan s¸t trong qu¸ tr×nh ®iÒu khiÓn.
Trong qu¸ tr×nh ®iÒu khiÓn ta ®· tiÕn hµnh cµi ®Æt c¸c th«ng sè cÊu h×nh cho
chip vi ®iÒu khiÓn. C¸c tÝn hiÖu t−¬ng tù tõ c¶m biÕn ®−îc ®−a vµo ch©n chip
th«ng qua c¸c bé biÕn ®æi ADC vµ c¸c kh©u khuyÕch ®¹i Gain ®Ó chip xö lý.
TÝn hiÖu ra tõ chip ®−îc ®−a tíi m¹ch lùc ®Ó kÝch ®ãng më c¸c r¬ le.
• M¹ch lùc
TÝn hiÖu ra tõ chip lµ kho¶ng 2 - 5 VDC vµ dßng kho¶ng 50 - 100 mA do
®ã ta kh«ng thÓ dïng nguån nµy trùc tiÕp ®ãng më c¸c r¬ le hay vËn hµnh c¸c
®éng c¬ do ®ã ta ph¶i ®−a vµo ch©n baz¬ cña c¸c Tranzitor. Khi cã tÝn hiÖu tõ
chip ra lµm cho c¸c Tranzitor nµy më vµ khi ®ã sÏ cho nguån 24VDC bªn
ngoµi truyÒn qua cuén d©y lµm viÖc cña c¸c r¬ le 24VDC ®Ó ®ãng më c¸c tiÕp
®iÓm nèi m¸y b¬m vµ c¸c van ®iÒu khiÓn víi nguån xoay chiÒu. C¸c diode
D1,D2, D3 lµm nhiÖm vô chèng dßng ng−îc.
4.5. Lùa chän thiÕt bÞ
* C¸c ®Çu vµo cho bé ®iÒu khiÓn
- §Çu vµo Analog [0 - 5 V] t−¬ng øng víi tÝn hiÖu cña c¶m biÕn nhiÖt.
Do ®iÒu kiÖn kh«ng cho phÐp cho nªn t«i kh«ng chÕ t¹o ra c¸c c¶m biÕn ®é
Èm, c¶m biÕn ¸p suÊt, c¶m biÕn bøc x¹ mµ thay vµo ®ã lµ ®−a tÝn hiÖu analog
tõ 0 ®Õn 5 VDC vµo ch©n chip thay cho c¶m biÕn. Riªng víi c¶m biÕn nhiÖt
chóng t«i dïng lo¹i c¶m biÕn LM335.

