
Quyt đnh lựa chọn dch v kho lạnh
ca các doanh nghip Thành ph H Chí Minh
Nguyễn Th Thy Loan1,*, Phạm Ngọc Hạnh2
1Trường Đi học Trà Vinh, Việt Nam
2Công ty Cổ phn Gii php thương mi ABA, Việt Nam
TỪ KHÓA TÓM TẮT
TẠP CHÍ PHÁT TRIỂN VÀ HỘI NHẬP
Số 82 (2025) 26-33 jdi.uef.edu.vn
Với sự pht trin ca ngành thực phẩm, dch vụ kho lnh ở Việt Nam cũng không ngừng pht
trin c về s lượng và cht lượng. Việc nghiên cứu cc yu t nh hưởng đn quyt đnh lựa
chọn nhà cung cp dch vụ kho lnh đóng vai trò quan trọng nhm gip cc doanh nghiệp
trong ngành có th ti ưu hóa hiệu sut và đp ứng tt hơn nhu cu ca khch hàng. Nghiên
cứu s dụng phương php phân tích nhân t khm ph và hi quy nh phân (Binary Logistic)
trên dữ liệu được kho st từ 200 doanh nghiệp ở Thành ph H Chí Minh. Kt qu nghiên
cứu cho thy có su yu t chính nh hưởng đn quyt đnh lựa chọn gm phương tiện hữu
hình, sự tin cậy, kh năng đp ứng, sự đm bo, gi c và mi quan hệ với nhà cung cp. Đng
thời, nghiên cứu cũng đề xut su hàm ý qun tr tương ứng với kt qu nghiên cứu nhm gip
doanh nghiệp kho lnh có th nâng cao dch vụ cung cp trong thời gian tới.
Dch vụ kho lnh,
Hi quy nh phân,
Phân tích nhân t
khm ph,
Thành ph H Chí Minh,
Quyt đnh lựa chọn.
1. Gii thiu
Nhu cu thực phẩm, nhu yu phẩm tăng cao đòi hỏi
sn xut và dch vụ kho lnh pht trin nhanh chóng đ
đp ứng. Trong giai đon 2019-2021, d kinh t gặp
khó khăn do dch Covid-19, nhu cu về vắc xin, dược
phẩm và thực phẩm đông lnh vn gia tăng mnh m.
Theo bo co Trin vọng th trường chui lnh Việt
Nam đn năm 2026, th trường kho lnh Việt Nam từ
2021 đn 2023 có tc đ tăng trưởng kép hàng năm
(CAGR) 8,6%, với lnh vực thy sn và tht chim 6%,
sữa chim 1,8%. Đn năm 2026, doanh thu ngành này
dự kin đt 14,8% tổng th trường, tương đương 295
triệu USD (Shukla & cng sự, 2023). Đp ứng nhu cu
bo qun thực phẩm lnh, nhiều kho lnh lớn ở miền
Nam như ABA Cooltrans, Meito, Lineage, ... đã hình
thành, chim hơn 80% công sut kho lnh toàn quc,
trong khi miền Bắc và miền Trung chim 9% và 3%
(Phm Th Lan Hương, 2023). Dự kin, tc đ tăng
trưởng CAGR cho ngành này s đt 22,5% đn năm
2026, khi cc nhà đu tư mở thêm nhiều kho lnh công
sut lớn (Shukla & cng sự, 2023).
D th trường chui lnh Việt Nam đang pht trin
với nhiều kho lnh mới, việc chọn nhà cung cp dch
vụ ph hợp vn rt quan trọng đ đp ứng nhu cu
khch hàng và đm bo an toàn, cht lượng hàng hóa.
Nghiên cứu cc yu t quyt đnh đn việc s dụng
dch vụ kho lnh có vai trò quan trọng trong việc gip
doanh nghiệp kho lnh hiu rõ nhu cu và mong đợi
ca khch hàng, từ đó ci thiện cht lượng dch vụ và
xây dựng chin lược pht trin ph hợp. Theo nghiên
cứu ca Shukla và cng sự (2023), việc phân tích cc
yu t như chi phí lưu trữ, v trí kho và công nghệ bo
qun có th gip doanh nghiệp ti ưu hóa hiệu sut vận
*Tc gi liên hệ. Email: nttloan@tvu.edu.vn
https://doi.org/10.61602/jdi.2025.82.04
Ngày np bài: 01/11/2024; Ngày chnh sa: 22/11/2024; Ngày duyệt đăng: 05/12/2024; Ngày online: 23/4/2025
ISSN (print): 1859-428X, ISSN (online): 2815-6234
Tạp chí Phát triển và Hội nhập s 82 (2025)
26

hành và gia tăng sự hài lòng ca khch hàng. Bo co
ca Mordor Intelligence (2021) cũng ch ra rng cc
doanh nghiệp kho lnh đp ứng tt cc yu t này có
kh năng tăng 30% t lệ khch hàng quay li s dụng
dch vụ, đng thời mở rng mng lưới khch hàng tiềm
năng. Ti Việt Nam, cc nghiên cứu về dch vụ kho
lnh còn hn ch, gn đây nht có th k đn nghiên
cứu ca Nguyn Th Thu Hà và Ngô Th Bo Ngọc
(2022) cũng xc đnh yu t về hiệu qu hot đng, đ
tin cậy, gi c, cht lượng dch vụ và yu t hữu hình
có nh hưởng đn quyt đnh lựa chọn dch vụ kho
lnh ca cc doanh nghiệp F&B. Nghiên cứu trên tập
trung ở nhóm khch hàng là cc doanh nghiệp F&B
nên chưa th đi diện cho cc loi hình doanh nghiệp
khc, đặc biệt ở cc mặt hàng đang chim t trọng cao
trong doanh thu kho lnh hiện nay như nông sn, thy
sn,.. Do đó, nghiên cứu này thực hiện xem xét cc yu
t: phương tiện hữu hình, đ tin cậy, kh năng đp ứng,
sự đm bo, gi c, mi quan hệ với nhà cung cp có
nh hưởng như th nào đn quyt đnh lựa chọn nhà
cung cp dch vụ kho lnh ca cc doanh nghiệp ti
Thành ph H Chí Minh?
2. Mô hnh l thuyt – Phương pháp nghiên cu
2.1. Mô hnh l thuyt
2.1.1. Mô hình nghiên cứu
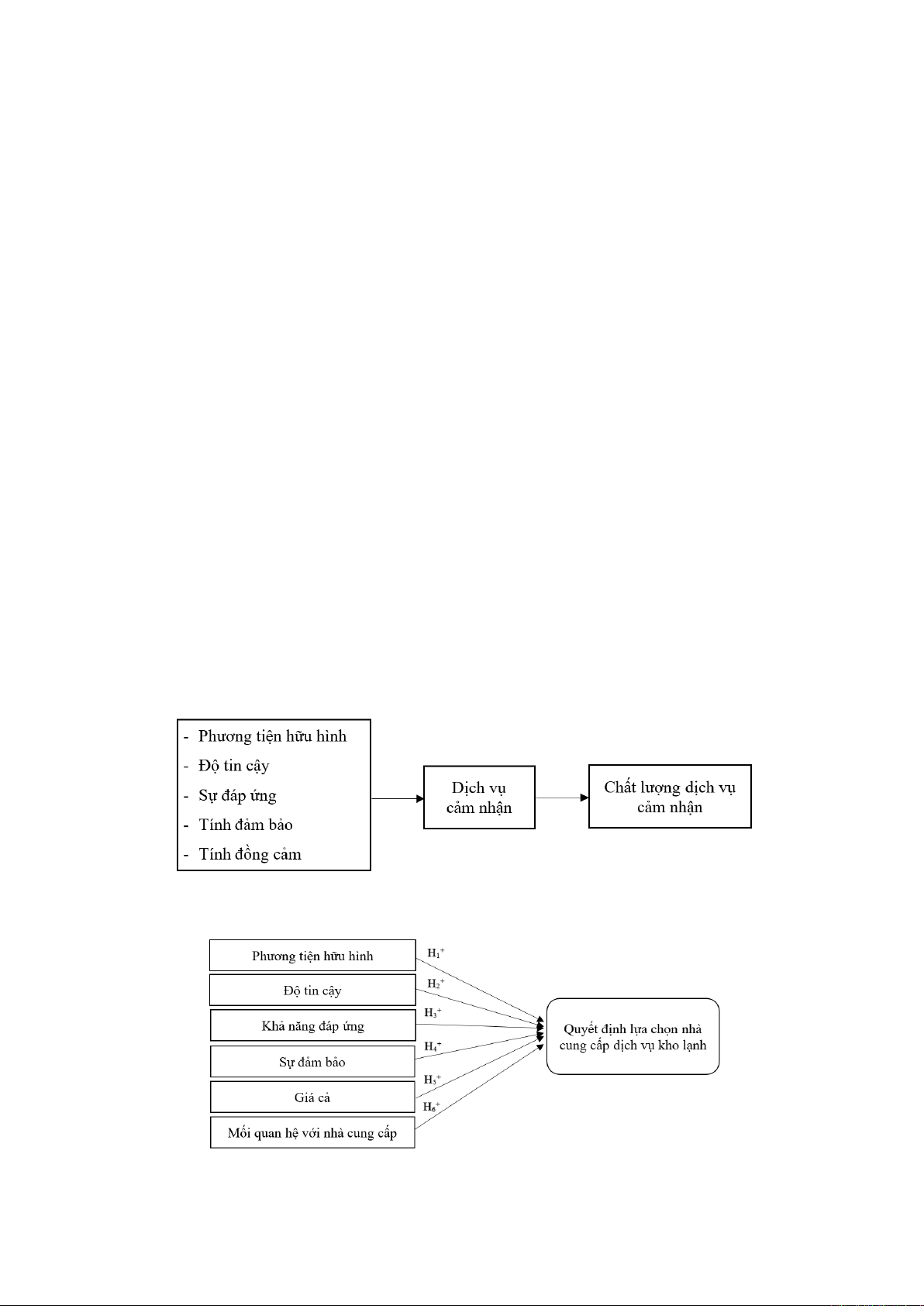
Hnh 1. Mô hnh SERVPERF (Cronin & Taylor, 1992)
Hnh 2. Mô hnh nghiên cu đề xut
Dch vụ kho lnh là mt phn quan trọng ca ngành
công nghiệp logistics, nhm đm bo việc lưu trữ và
bo qun hàng hóa có điều kiện nhiệt đ cn thit đ
duy trì cht lượng và an toàn. Dch vụ này cung cp mt
lot cc tiện ích như kho bo qun có điều kiện, kim
sot nhiệt đ, giữ lnh và dch vụ đóng gói hàng hóa
ph hợp. Đ đnh gi cc yu t nh hưởng đn quyt
đnh s dụng dch vụ, nghiên cứu s dụng nền tng lý
thuyt về cht lượng dch vụ (SERVPERF) ca Cronin
và Taylor (1992). Ưu đim ca mô hình tập trung đo
lường cht lượng dch vụ dựa trên kt qu thực t cm
nhận ca khch hàng đi với dch vụ thay vì sự k
vọng ca khch hàng như mô hình đnh gi cht lượng
dch vụ (SERVQUAL) trước đây ca Parasuraman và
cng sự (1988). Cht lượng dch vụ được xc đnh bởi
sự khc nhau giữa k vọng ca khch hàng đi với dch
vụ và những gì họ thực sự cm nhận sau khi s dụng
dch vụ đó (Parasuraman & cng sự, 1988). Do vậy mô
hình SERVPERF ca Cronin và Taylor (1992) có th
gọi là mô hình lý thuyt tiền đề cho cc nghiên cứu về
đnh gi cht lượng dch vụ cũng như về ý đnh hoặc
quyt đnh s dụng dch vụ.
Mô hình SERVPERF xc đnh có năm yu t tc
đng đn dch vụ cm nhận và cht lượng dch vụ cm
nhận gm phương tiện hữu hình, đ tin cậy, sự đp
ứng, tính đm bo và tính đng cm. Phương tiện hữu
hình (Tangibles) là bao gm cơ sở vật cht, thit b, tài
liệu hướng dn, cch phục vụ và hệ thng thông tin liên
lc. Đ tin cậy (Reliability) là sự đm bo cung cp
Tạp chí Phát triển và Hội nhập s 82 (2025) 27
Nguyn Th Thy Loan và Phm Ngọc Hnh

dch vụ chính xc, đng hẹn và đng tin cậy, thực hiện
đng cam kt. Sự đp ứng (Responsiveness) th hiện
sự chuyên nghiệp, kin thức vững vàng, và kh năng
giao tip hiệu qu, to sự yên tâm cho khch hàng.
Tính đm bo (Assurance) là kh năng x lý nhanh
cc tình hung, gii quyt khiu ni và đp ứng tt nhu
cu khch hàng. Tính đng cm (Empathy) bao gm sự
quan tâm, chăm sóc chu đo, to cm gic được chào
đón và thu hiu trong mọi tình hung.
Nghiên cứu k thừa mô hình SERVPERF ca
Cronin và Taylor (1992) và bổ sung thêm mt s yu
t gm gi c, mi quan hệ với nhà cung cp từ cc
nghiên cứu có liên quan như Laoprawatchai và cng
sự (2021), Nguyn Th Thu Hà và Ngô Th Bo Ngọc
(2022), Wiangkam và cng sự (2022), Sakas và cng
sự (2023). Mô hình nghiên cứu đề xut gm 6 yu t:
phương tiện hữu hình, đ tin cậy, kh năng đp ứng, sự
đm bo, gi c và mi quan hệ với nhà cung cp.
2.1.2. Giả thuyết nghiên cứu
Phương tiện hữu hình: yu t phương tiện hữu
hình gm cc yu t vật lý như hình nh nhân viên, cơ
sở vật cht và trang thit b, gip to n tượng đu tiên
và nh hưởng đn nhận thức dch vụ ca khch hàng.
Phương tiện hữu hình không ch nh hưởng đn cm
nhận khch hàng mà còn tc đng đn sự hài lòng và
hiệu qu làm việc ca nhân viên, từ đó ci thiện cht
lượng dch vụ (Yuen, 2017). Nghiên cứu ca Nguyn
Th Thu Hà và Ngô Th Bo Ngọc (2022) cho thy
phương tiện hữu hình có tc đng tích cực đn quyt
đnh lựa chọn nhà cung cp dch vụ.
Giả thuyết H1: Phương tiện hữu hình có tác đng
cùng chiều đến quyết định lựa chọn dịch vụ kho lạnh
của các doanh nghiệp.
Đ tin cậy: Đ tin cậy là kh năng ca nhà cung
cp trong việc thực hiện dch vụ đng cam kt và duy
trì cht lượng đng nht (Parasuraman và cng sự và
cng sự, 1985). Đây là yu t quan trọng trong mô hình
SERVPERF, nh hưởng lớn đn sự hài lòng ca khch
hàng (Cronin và Taylor, 1992) và quyt đnh lựa chọn
nhà cung cp. Nghiên cứu ca Nguyn Th Thu Hà và
Ngô Th Bo Ngọc (2022), Laoprawatchai và cng sự
(2021), Sakas và cng sự (2023),… cũng khng đnh
rng đ tin cậy có tc đng tích cực đn quyt đnh
chọn nhà cung cp dch vụ.
Giả thuyết H2: Đ tin cậy có tác đng cùng chiều
đến quyết định lựa chọn dịch vụ kho lạnh của các
doanh nghiệp.
Nhận thức khả năng đáp ứng: Kh năng đp ứng
là sự sẵn sàng và kp thời ca nhân viên trong cung cp
dch vụ, bao gm x lý yêu cu và gii quyt vn đề
nhanh chóng (Parasuraman & cng sự, 1988). Khch
hàng mong đợi sự phn hi nhanh và h trợ khi cn
thit, điều này góp phn xây dựng lòng tin. Nghiên cứu
ca Hà Minh Hiu (2020), Laoprawatchai và cng sự
(2021),… cho thy kh năng đp ứng có nh hưởng
tích cực đn quyt đnh chọn lựa nhà cung cp dch vụ.
Giả thuyết H3: Khả năng đáp ứng có tác đng
cùng chiều đến quyết định lựa chọn dịch vụ kho lạnh
của các doanh nghiệp.
Sự đảm bảo: Sự đm bo là kh năng to ra lòng
tin và sự an tâm cho khch hàng thông qua chuyên môn
và thi đ chuyên nghiệp ca nhân viên (Parasuraman
và cng sự, 1988). Yu t này là chìa khóa xây dựng
niềm tin và cam kt dài hn, nh hưởng tích cực đn
ý đnh hành vi ca khch hàng (German & cng sự,
2022).
Giả thuyết H4: Sự đảm bảo có tác đng cùng
chiều đến quyết định lựa chọn dịch vụ kho lạnh của
các doanh nghiệp.
Giá cả: Gi c là yu t quan trọng nh hưởng đn
quyt đnh lựa chọn nhà cung cp dch vụ logistics,
đặc biệt khi ph hợp với cht lượng và có tính cnh
tranh. Nghiên cứu ca Nguyen và Simkin (2017) cho
thy gi c là yu t chính, nhưng cn xem xét cng
với cht lượng dch vụ và đ tin cậy. Nghiên cứu ca
Suriyajaroen và cng sự (2018), Nguyn Th Thu Hà
và Ngô Th Bo Ngọc (2022) khng đnh rng gi c
có tc đng tích cực đn quyt đnh chọn nhà cung cp.
Giả thuyết H5: Giá cả có tác đng cùng chiều đến
quyết định lựa chọn dịch vụ kho lạnh của các doanh
nghiệp.
Mối quan hệ với nhà cung cấp: yu t này có nh
hưởng tích cực đn quyt đnh chọn nhà cung cp dch
vụ logistics và ci thiện hiệu sut dch vụ. Quan hệ tt
dn đn sự tin cậy và hợp tc, gip nâng cao hiệu qu
dch vụ. Mi quan hệ lâu dài gip tăng sự hài lòng và
hiệu qu (Rajesh & cng sự, 2011; Wiangkam & cng
sự, 2022).
Giả thuyết H6: Mối quan hệ với nhà cung cấp có
tác đng cùng chiều đến quyết định lựa chọn dịch vụ
kho lạnh của các doanh nghiệp.
2.2. Phương php nghiên cu
Nghiên cứu s dụng kt hợp phương php đnh
tính (phỏng vn chuyên gia) và đnh lượng (kim đnh
thang đo Cronbach’s Alpha, phân tích nhân t khm
ph EFA và phân tích hi quy Binary Logistic). Với
cc thang đo tổng hợp từ cc nghiên cứu có liên quan,
tc gi thực hiện điều chnh câu từ và tin hành phỏng
vn cc chuyên gia là đi diện ban lãnh đo cc doanh
nghiệp cung cp kho lnh, doanh nghiệp s dụng dch
vụ, nhà khoa học đ hiệu chnh ni dung cc thang đo
cho ph hợp với bi cnh nghiên cứu về dch vụ kho
lnh ti Việt Nam.
Sau khi thang đo hoàn chnh, nghiên cứu thực hiện
gi phiu điều tra trực tuyn đn hơn 230 doanh nghiệp
đã và chưa s dụng dch vụ kho lnh ở Thành ph H
Chí Minh và kt qu thu về được 200 phiu kho st
đt yêu cu. Theo Hair và cng sự (1998), cỡ mu ti
thiu đ đm bo tính tin cậy ca phương php phân
tích nhân t khm ph là gp 5 ln s bin quan st, cụ
Tạp chí Phát triển và Hội nhập s 82 (2025)
28
Nguyn Th Thy Loan và Phm Ngọc Hnh

th là 140 quan st (nghiên cứu có 28 bin). Do đó, dữ
liệu kho st ca nghiên cứu là 200 doanh nghiệp lớn
hơn s lượng mu ti thiu. Mu nghiên cứu được chọn
theo phương php chọn mu ngu nhiên đơn gin. Đi
tượng kho st ca nghiên cứu là những doanh nghiệp
đã và chưa s dụng dch vụ kho lnh ở thành ph H
Chí Minh.
Dựa vào kt qu mu đã thu thập, có 172/200
doanh nghiệp quyt đnh lựa chọn s dụng dch vụ,
Bng 1. Thang đo nghiên cu
Tên bin Ni dung ca thang đo Ngun
Phương tiện hữu hình
HH1 V trí kho lnh có thuận tiện với cc tuyn đường kinh doanh ca khch hàng.
Yuen (2017),
Nguyn Th Thu
Hà và Ngô Th Bo
Ngọc (2022)
HH2 Không gian kho lnh có thuận tiện cho cc mục đích phụ h trợ việc lưu trữ hàng ho.
HH3 Hệ thng cơ sở vật cht ca kho lnh bao gm ca sàn tường trn thit k có đ tiêu chuẩn.
HH4 Kho lnh có trang b đy đ cc trang thit b hiện đi đ phục vụ cho việc lưu trữ hàng ho.
HH5 Kho lnh có giữ gìn vệ sinh sch s c trong và ngoài kho đ to sự thoi mi cho khch hàng khi tham quan.
HH6 Nhân viên kho lnh có tc phong chuẩn mực và to hình gọn gàng lch sự khi trao đổi dch vụ với khch hàng.
Đ tin cậy
TC1 Chứng từ chính xc và luôn gi đng hn trong mi giao dch như đã cam kt với khch hàng. Hà Minh
Hiu (2020),
Laoprawatchai và
cng sự (2021),
Sakas và cng sự
(2023)
TC2 Nhân viên kho lnh luôn thực hiện đng như lời đã hứa với khch hàng.
TC3 Nhân viên kho lnh luôn quan tâm và x lý những sự c mà khch hàng gặp phi.
TC4 Kho lnh luôn ch ý không đ xy ra mt sai sót nào trong qu trình vận hành hàng ho.
TC5 Kho lnh luôn minh bch và trung thực trong quy trình vận hành hàng ho.
Kh năng đp ứng
DU1 Kho lnh có kh năng tip nhận thông tin và đp ứng kp thời nhu cu ca khch hàng.
Hà Minh Hiu (2020)
DU2 Kho lnh luôn đp ứng đy đ ngun nhân lực đ hoàn thành tt dch vụ cung cp cho khch hàng.
DU3 Nhân viên kho lnh luôn sẵn sàng phục vụ khi khch hàng có nhu cu.
DU4 Kho lnh cung cp dch vụ trọn gói theo nhu cu ca khch hàng.
DU5 Nhân viên kho lnh linh hot trong việc điều chnh k hoch vận hành lưu trữ hàng hóa dựa trên cc yêu cu
thay đổi ca khch hàng.
Sự đm bo
DB1 Nhân viên kho lnh đm bo trang b đy đ những kin thức chuyên môn khi trao đổi và cung cp dch vụ
cho khch hàng. Laoprawatchai và
cng sự (2021),
German và cng sự
(2022)
DB2 Kh năng đm bo hàng ho không b mt mt, hư hỏng trong qu trình vận hành ti kho lnh.
DB3 Kho lnh có chính sch đm bo bo mật an toàn thông tin ca hàng ho và khch hàng.
DB4 Kho lnh đm bo nhân viên luôn có thi đ nhã nhặn, niềm nở với khch hàng.
Gi c
GC1 Gi c ph hợp với dch vụ kho lnh đã cung cp cho khch hàng.
Suriyajaroen và cng
sự (2018)
GC2 Kho lnh có quy đnh về chính sch gi dành riêng cho khch hàng thân thit.
GC3 Phương thức thanh ton ca kho lnh có thay đổi linh hot đ ph hợp với nhu cu ca khch hàng.
GC4 Gi c ca kho lnh có cnh tranh được với cc kho lnh khc trong ngành.
Mi quan hệ với nhà cung cp
MQH1 Nhân viên kho lnh có được tính tư duy dch vụ với khch hàng.
Rajesh và cng sự
(2011), Wiangkam và
cng sự (2022)
MQH2 Nhân viên kho lnh có ch đng x lý những vn đề pht sinh trong qu trình vận hành cho khch hàng.
MQH3 Nhân viên kho lnh có chia sẻ những thông tin hữu ích cho khch hàng.
MQH4 Nhân viên kho lnh có tôn trọng uy tín, danh dự, nhân phẩm ca khch hàng.
chim 86% trong tổng s doanh nghiệp đã kho st.
Trong đó, lnh vực sn xut sn xut và thương mi
chim t lệ 39,5%, còn li dch vụ là 21%. Về ngành
nghề kinh doanh, doanh nghiệp hot đng trong ngành
thực phẩm ch bin chim t lệ cao nht là 35%, nông
sn tri cây/ rau c qu chim t lệ 15%, sn phẩm tht/
cc sn phẩm từ tht và thy hi sn đều chim t lệ
14%, sn phẩm sữa chim t lệ 12% và cc mặt hàng
khc chim 10% trong tổng s phiu kho st. Kt qu
Tạp chí Phát triển và Hội nhập s 82 (2025) 29
Nguyn Th Thy Loan và Phm Ngọc Hnh

thng kê cho thy, mu nghiên cứu thu thập đm bo
sự phân bổ đa dng về lnh vực kinh doanh và ngành
nghề kinh doanh ca cc doanh nghiệp. Dữ liệu thu
thập được x lý và tin hành đưa vào thực hiện kim
đnh thang đo Cronbach’s Alpha, phân tích nhân t
khm ph EFA và phân tích hi quy Binary Logistic đ
đo lường cc yu t nh hưởng đn quyt đnh lựa chọn
dch vụ kho lnh.
Bng 2. Thng kê mô t mẫu nghiên cu
Đặc đim S lượng T lệ
phn trăm (%)
Lnh vực
kinh doanh
Sn xut 79 39,5
Thương mi 79 39,5
Dch vụ 42 21,0
Ngành nghề
kinh doanh
Tht/ cc sn phẩm từ tht 28 14,0
Thu hi sn 28 14,0
Thực phẩm ch bin 70 35,0
Sữa/ cc sn phẩm từ sữa 24 12,0
Tri cây/ rau c qu 30 15,0
Khc 20 10,0
3. Kt qu và tho luận
3.1. Kt qu nghiên cu
Kt qu kim đnh thang đo Cronbach’s Alpha ca
6 bin đc lập tương đương với 28 bin quan st cho
thy hệ s Cronbach’s Alpha tổng th đều lớn hơn 0,6
và hệ s tương quan ca cc bin đều lớn 0,3, đm bo
thang đo xây dựng ph hợp. Kt qu phân tích nhân t
khm ph EFA cũng cho thy cc gi tr KMO, kim
đnh Bartlett và tổng phương sai trích đều ph hợp.
Tt c 28 bin quan st đều có hệ s ti nhân t > 0,5
và phân thành 6 nhân t gm: Phương tiện hữu hình
(HH1, HH2, HH3, HH4, HH5, HH6), Đ tin cậy (TC1,
TC2, TC3, TC4, TC5), Kh năng đp ứng (DU1, DU2,
DU3, DU4, DU5), Sự đm bo (DB1, DB2, DB3,
DB4), Gi c (GC1, GC2, GC3, GC4) và Mi quan hệ
với nhà cung ứng (MQH1, MQH2, MQH3, MQH4).
Kt qu phân tích hi quy Binary Logistics cho
thy cc gi tr hệ s Pseudo R2, -2 Log likelihood,
kim đnh sự ph hợp tổng th ca mô hình đều đt yêu
cu. Về kt qu dự đon, nghiên cứu cho thy trong 200
quan st, có 28 trường hợp không lựa chọn dch vụ kho
lnh, mô hình đã dự đon đng 19 trường hợp không
lựa chọn, t lệ dự đon đng là 67,9%. Đi với 172
trường hợp quyt đnh lựa chọn, mô hình đã dự đon
đng 169 trường hợp, t lệ dự đon đng là 98,3%.
Kt qu ở Bng 2 cho thy cc bin đc lập nh
hưởng đn quyt đnh lựa chọn dch vụ kho lnh đều
có gi tr Sig. nhỏ hơn mức ý ngha 5%. Hay nói cch
khc, c 6 yu t đưa vào mô hình đều có nh hưởng
cng chiều đn quyt đnh lựa chọn dch vụ kho lnh
ca cc doanh nghiệp ở Thành ph H Chí Minh và kt
qu này đều ph hợp với 6 gi thuyt ban đu ca mô
hình đề xut.
Dựa trên kt qu phân tích hi quy Binary Logistic,
kt qu mô phỏng xc sut quyt đnh lựa chọn trong
điều kiện bin đc lập thay đổi 1 đơn v và xc sut ban
đu có th là từ 10% đn 50% được tính ton ở bng
3. Kt qu cho thy, yu t Sự đm bo có tc đng
lớn nht đn quyt đnh ca cc doanh nghiệp. Cụ th
nu xc sut ban đu là 10%, sự đm bo thay đổi 1
đơn v thì quyt đnh lựa chọn ca doanh nghiệp s đt
khong 48,84%. Nu xc sut ban đu là 50%, quyt
đnh có th tăng lên đn 89,58%. Yu t về Phương
tiện hữu hình có tc đng thp nht, nu xc sut ban
đu là 10% và 1 đơn v thay đổi ở Phương tiện hữu
hình s làm cho quyt đnh lựa chọn ca doanh nghiệp
dự đon đt 27,74%.
3.2. Tho lun kt qu nghiên cu
Yu t “Sự đm bo” có nh hưởng lớn nht đn
quyt đnh lựa chọn dch vụ kho lnh ca cc doanh
nghiệp. Khi công ty to được cm gic đm bo trong
qu trình tư vn và cung cp dch vụ, xc sut chọn nhà
cung cp ca doanh nghiệp tăng thêm 48,84%. Điều
này cho thy sự đm bo là yu t quyt đnh quan
trọng nht, thc đẩy mnh m sự lựa chọn ca doanh
nghiệp. Phân tích này hợp lý khi kt qu nghiên cứu
Bng 3. Kt qu kiểm đnh h s mô hnh hi quy ca từng bin độc lập
Tên bin Beta S.E. Sig. Wald Exp(B)
Phương tiện hữu hình 1,240 0,503 0,014b 6,076 3,454
Đ tin cậy 1,540 0,515 0,003c8,931 4,666
Kh năng đp ứng 1,273 0,572 0,026b4,950 3,571
Sự đm bo 2,151 0,608 0,000c12,513 8,598
Gi c 1,614 0,589 0,006c7,514 5,022
Mi quan hệ với nhà cung cp 1,546 0,668 0,021b5,358 4,691
Hng s -30,028 6,240 0,000c23,157 0,000
Ghi chú: a, b, c lần lượt có nghĩa thống kê là 10%, 5%, 1%.
Tạp chí Phát triển và Hội nhập s 82 (2025)
30
Nguyn Th Thy Loan và Phm Ngọc Hnh

