
Tác động ca lãnh đạo chia sẻ đn hiu qu hoạt động
ca doanh nghip Đng bng sông Cu Long
Nguyễn Th Đoàn, H Đại Đc*
Trường Đi học Trà Vinh, Việt Nam
TỪ KHÓA TÓM TẮT
TẠP CHÍ PHÁT TRIỂN VÀ HỘI NHẬP
Số 82 (2025) 93-101 jdi.uef.edu.vn
Nghiên cứu này thực hiện nhm mục tiêu khm ph tc đng ca Lãnh đo chia sẻ đn hiệu
qu hot đng kinh doanh ca doanh nghiệp, vai trò trung gian ca đng lực làm việc và sự
sng to ca nhân viên nghiên cứu trường hợp cc doanh nghiệp đng bng sông Cu Long.
Thực hiện điều tra 621 đp viên từ cc doanh nghiệp, s dụng CFA, SEM đ phân tích. Kt
qu pht hiện: phong cch lãnh đo đnh hướng mi quan hệ tc đng tích cực đn đng lực
làm việc, hiệu qu hot đng; lãnh đo đnh hướng tham gia tc đng tích cực đn đng lực
làm việc, sự sng to nhân viên, nhưng tc đng ngược chiều đn hiệu qu hot đng, cc tc
đng ca phong cch lãnh đo đnh hướng nhiệm vụ không có ý ngha thng kê. Đng lực
làm việc và sự sng to giữ vai trò trung gian mt phn trong mi quan hệ giữa lãnh đo chia
sẻ và hiệu qu hot đng. Cc doanh nghiệp có th vận dụng kt qu này đ hoàn thiện phong
cch lãnh đo và gia tăng hiệu qu hot đng.
Lãnh đo chia sẻ,
Đng lực làm việc,
Sự sng to ca
nhân viên,
Hiệu qu hot đng
doanh nghiệp,
Đng bng sông
Cu Long.
1. Gii thiu
Xu th toàn cu hóa, hi nhập kinh t quc t và
khu vực đang pht trin mnh m trên toàn th giới,
mang đn rt nhiều cơ hi cho doanh nghiệp trong pht
trin th trường, hợp tc kinh t, học hỏi kinh nghiệm
qun lý, đng thời cũng xut hiện không ít thch thức,
đặc biệt là sự cnh tranh giữa cc doanh nghiệp trong
nước và nước ngoài; đ hot đng kinh doanh có hiệu
qu cc doanh nghiệp phi không ngừng đổi mới về
mọi mặt; đặc biệt là phong cch lãnh đo ca nhà qun
tr. Năng lực và cch thức lãnh đo ca cc nhà qun
lý ca tổ chức giữ vai trò quyt đnh trong việc xc
đnh và đnh hình cc vn đề mở đường cho sự đổi
mới, to điều kiện thuận lợi cho sự tương tc giữa cc
nhân viên trong tổ chức và khuyn khích họ tham gia
vào cc hot đng đổi mới, cho phép nhân viên tham
gia nhiều hơn vào qu trình ra quyt đnh sự thay đổi,
to đng lực cho nhân viên thực hiên tt nhiệm vụ; mô
hình lãnh đo chia sẻ có sự tham gia lãnh đo ca cc
thành viên trong tổ chức càng gip hiệu qu hot đng
ca tổ chức, ca nhóm được ci thiện (Fransen & cng
sự, 2018), là mô hình lãnh đo ph hợp trong điều kiện
môi trường kinh doanh đy bin đng và p lực cnh
tranh gay gắt.
Nhiều tc gi nghiên cứu thành công về đề tài lãnh
đo chia sẻ (Lauren & Mathieu, 2014; Kim & Han,
2019; Saythongkeo & cng sự, 2022) khng đnh lãnh
đo chia sẻ có mi tương quan tích cực với hiệu qu
hot đng ca cc nhóm. Tuy nhiên, mt s nhà nghiên
cứu khc đã tht bi trong việc tìm kim sự ng h
cho ý tưởng rng sự lãnh đo chia sẻ dn đn hiệu sut
nhóm tt hơn (Kathleen Boies & cng sự, 2009), xc
*Tc gi liên hệ. Email: hodaiduc@tvu.edu.vn
https://doi.org/10.61602/jdi.2025.82.12
Ngày np bài: 20/12/2024; Ngày chnh sa: 09/01/2025; Ngày duyệt đăng: 15/01/2025; Ngày online: 28/4/2025
ISSN (print): 1859-428X, ISSN (online): 2815-6234
Tạp chí Phát triển và Hội nhập s 82 (2025) 93

đnh mi quan hệ giữa lãnh đo chia sẻ và hiệu qu
hot đng làm sng tỏ vai trò ca lãnh đo chia sẻ trong
hot đng ca doanh nghiệp là khong trng cn làm
rõ; mặt khc việc thực hiện phong cch lãnh đo chia
sẻ to đng lực làm việc cho nhân viên kích thích kh
năng sng to ca họ làm gia tăng hiệu qu hot đng
ca doanh nghiệp th hiện qua cc nghiên cứu ca
Zhang và Bartol (2010), Ho Dai và HuynhTan (2023).
Nghiên cứu ca chng tôi nhm mục đích lp đy
khong trng này bng cch điều tra mi quan hệ giữa
lãnh đo chia sẻ và hiệu qu ca cc doanh nghiệp,
đng thời xem xét vai trò ca đng lực làm việc và sự
sng to ca nhân viên trong mi quan hệ này đ nhìn
nhận đy đ về vai trò ca phong cch lãnh đo trong
hot đng ca doanh nghiệp, từ đó đề xut cc hàm ý
thc đẩy sự pht trin ca doanh nghiệp.
Đng bng sông Cu Long - nơi có diện tích tự
nhiên 39,7 nghìn km2 chim 12,2 % diện tích c nước,
có dân s khong 18 triệu người, chim 19% dân s c
nước; hiện đang là mt trong những vng kinh t trọng
đim ca Việt Nam, nổi bật với tiềm năng lớn trong
lnh vực nông nghiệp và thy sn. Tuy nhiên, khu vực
này đang phi đi mặt với nhiều thch thức như cơ sở
h tng chưa pht trin đng b, bin đổi khí hậu nh
hưởng mnh m đn sn xut nông nghiệp, và thiu
hụt ngun nhân lực cht lượng cao gặp khó khăn trong
việc p dụng công nghệ hiện đi và qun lý hiệu qu.
Vì vậy, việc ci thiện trong qun lý, lãnh đo và pht
trin ngun nhân lực ca đng bng Cu Long đang
trở nên cp thit.
Từ những khong trng lý thuyt và vn đề cn
gii quyt ca thực tin, nhóm nghiên cứu ca chng
tôi chọn đề tài: “Tc đng ca lãnh đo chia sẻ đn
hiệu qu hot đng kinh doanh ca doanh nghiệp đng
bng Cu Long” với k vọng khm ph đy đ tc
đng ca lãnh đo chia sẻ đn hiệu qu hot đng kinh
doanh ca doanh nghiệp.
2. Mô hnh l thuyt & Phương pháp nghiên cu
2.1. Cơ s l thuyt
2.1.1. Các l thuyết vận dụng trong nghiên cứu
L thuyt quan điểm dựa vào ngun lực
(Resource Based View - RBV)
Theo RBV, những ngun lực có gi tr, khan him,
không th bắt chước hoàn ho và không th thay
th mới là ngun to ra lợi th cnh tranh bền vững
(Barney, 1991). Gi đnh cơ bn là cc ngun lực đc
đo và kh năng liên quan s bo vệ công ty khỏi sự bắt
chước ca cc đi th cnh tranh và to cơ sở cho việc
tích lũy lợi nhuận vượt tri thông qua sự khc biệt hóa
sn phẩm và dch vụ ca công ty.
Lãnh đo chia sẻ là hành vi và phong cch lãnh đo
ca nhà qun lý là kỹ năng riêng có ca tổ chức; tương
tự, đng lực làm việc và sự sng to ca nhân viên là
ngun lực đặc biệt và riêng có ca doanh nghiệp, là
lợi th cnh tranh trên thương trường, nghiên cứu ca
chng tôi phân tích lãnh đo chia sẻ, đng lực làm việc
và sự sng to ca nhân viên như ngun lực nâng cao
hiệu qu hot đng ca doanh nghiệp.
L thuyt trao đi xã hội (Social exchange
theory-SET)
Lý thuyt trao đổi xã hi (SET) cho rng hành vi
xã hi xut pht từ mt qu trình trao đổi và mang tính
đi ứng. Mi quan hệ giữa nhân viên và qun lý tổ
chức được hình thành thông qua sự trao đổi này, đóng
vai trò quan trọng trong việc nâng cao hiệu sut và sự
hài lòng trong công việc. Do đó, lãnh đo có th nh
hưởng đn sự hài lòng, cam kt và kt qu ca nhân
viên thông qua việc vận dụng phong cch lãnh đo ph
hợp. Nghiên cứu ca chng tôi p dụng lý thuyt SET
đ nghiên cứu vai trò ca lãnh đo chia sẻ trong việc
to đng lực cho nhân viên, thc đẩy sng to, nâng
cao hiệu sut công việc và tăng hiệu qu hot đng ca
doanh nghiệp.
L thuyt về h thng hai yu t ca Frederick
Herzberg
Lý thuyt Herzberg phân chia cc yu t nh hưởng
đn đng lực làm việc ca nhân viên thành hai nhóm:
Yu t thc đẩy bao gm sự thành đt, sự công nhận,
tính cht công việc, trch nhiệm và cơ hi pht trin,
được coi là cc yu t ni ti, gip nhân viên cm thy
hài lòng và gắn bó với công việc; yu t duy trì bao
gm điều kiện làm việc, chính sch công ty, gim st,
quan hệ giữa cc c nhân, tiền lương, đa v và an toàn
công việc, là những yu t bên ngoài, gip ngăn ngừa
sự bt mãn, duy trì đng lực làm việc. Nghiên cứu ca
chng tôi phân tích lãnh đo chia sẻ như những yu t
duy trì và thc đẩy đng lực làm việc cũng như kh
năng sng to ca nhân viên, từ đó góp phn ci thiện
hiệu qu hot đng ca doanh nghiệp.
2.1.2. Giả thuyết về mối quan hệ giữa các khái niệm
Mi quan hệ giữa lãnh đo chia sẻ với đng lực
làm việc
Lãnh đo chia sẻ đã được đnh ngha theo nhiều
cch, nhưng giữa cc nhà nghiên cứu dường như có
mt thỏa thuận thng nht rng lãnh đo chia sẻ bao
gm việc cc thành viên trong nhóm phân phi trch
nhiệm lãnh đo cho nhau, mà không ph nhận kh năng
lãnh đo theo chiều dọc (Fransen & cng sự, 2018).
Nghiên cứu ca Sarin và O’Connor (2009) pht
hiện cc đặc đim lãnh đo trong nhóm, bao gm sự
tham gia, h trợ, đnh hướng thành tích và ch th, tc
đng đn đng lực ca nhóm. Tương tự, Zhang và
Bartol (2010) đã chứng minh rng trao quyền lãnh đo
có tc đng tích cực đn trao quyền tâm lý, từ đó nh
hưởng đn đng lực ni ti ca nhân viên.
Dựa trên những kt qu từ cc nghiên cứu trước,
gi thuyt H1 được đề xut:
Giả thuyết H1: Lãnh đạo chia sẻ có ảnh hưởng
Tạp chí Phát triển và Hội nhập s 82 (2025)
94
Nguyn Th Đoàn và H Đi Đức

cùng chiều với đng lực làm việc của nhân viên.
Giả thuyết H1a: Lãnh đạo định hướng nhiệm vụ
có ảnh hưởng cùng chiều với đng lực làm việc của
nhân viên.
Giả thuyết H1b: Lãnh đạo định hướng mối quan
hệ có ảnh hưởng cùng chiều với đng lực làm việc của
nhân viên.
Giả thuyết H1c: Lãnh đạo định hướng tham gia
và đại diện có ảnh hưởng cùng chiều với đng lực làm
việc của nhân viên.
Mi quan hệ giữa lãnh đo chia sẻ với sự sng to
ca nhân viên
Nghiên cứu ca Zhang và Bartol (2010) cho thy
việc trao quyền cho nhân viên trong qu trình lãnh đo
có tc đng tích cực đn sự tham gia ca họ vào cc
hot đng sng to. Nghiên cứu ca Ali và cng sự
(2022) khng đnh rng lãnh đo chia sẻ có tc đng
tích cực đn hành vi làm việc sng to ca nhân viên.
Dựa trên những bng chứng và thành tựu nghiên cứu
trước đó, gi thuyt H2 được đề xut:
Giả thuyết H2: Lãnh đạo chia sẻ có ảnh hưởng
cùng chiều với sự sáng tạo của nhân viên.
Giả thuyết H2a: Lãnh đạo định hướng nhiệm vụ có
ảnh hưởng cùng chiều với sự sáng tạo của nhân viên.
Giả thuyết H2b: Lãnh đạo định hướng mối quan hệ
có ảnh hưởng cùng chiều với sự sáng tạo của nhân viên.
Giả thuyết H2c: Lãnh đạo định hướng tham gia và
đại diện có ảnh hưởng cùng chiều với sự sáng tạo của
nhân viên.
Mi quan hệ giữa lãnh đo chia sẻ với hiệu qu
hot đng ca doanh nghiệp
Phong cch lãnh đo chia sẻ khuyn khích sự hợp
tc và phân chia trch nhiệm, to điều kiện cho cc
thành viên ch đng hơn trong công việc, từ đó tăng
cường hiệu sut làm việc. Nghiên cứu ca Lauren và
Mathieu (2014) tin hành mt phân tích meta dựa trên
mt mu gm 43 nghiên cứu về lãnh đo chia sẻ khng
đnh sự hiện diện ca lãnh đo chia sẻ có nh hưởng
tích cực đn hiệu sut ca nhóm. Kim và Han (2019),
Fransen và cng sự (2018) ch ra rng lãnh đo chia sẻ
có mi tương quan tích cực với hiệu qu hot đng ca
nhóm. Saythongkeo và cng sự (2022) cũng khng đnh
rng phong cch lãnh đo này gip ti ưu hóa năng lực
ca nhóm, nâng cao hiệu qu công việc. Dựa trên những
bng chứng này, gi thuyt H3 được đề xut:
Giả thuyết H3: Lãnh đạo chia sẻ có ảnh hưởng
cùng chiều với hiệu quả hoạt đng của doanh nghiệp.
Giả thuyết H3a: Lãnh đạo định hướng nhiệm vụ
có ảnh hưởng cùng chiều với hiệu quả hoạt đng của
doanh nghiệp
Giả thuyết H3b: Lãnh đạo định hướng mối quan
hệ có ảnh hưởng cùng chiều với hiệu quả hoạt đng
của doanh nghiệp
Giả thuyết H3c: Lãnh đạo định hướng tham gia và
đại diện có ảnh hưởng cùng chiều với hiệu quả hoạt
đng của doanh nghiệp
Mi quan hệ giữa đng lực làm việc với hiệu qu
hot đng ca doanh nghiệp
Khi nhân viên có đng lực, họ s phn đu hơn
trong công việc, dn đn kt qu tt hơn. Fahriana và
Sopiah (2022) nhận đnh rng đng lực làm việc nh
hưởng rt lớn đn hiệu sut làm việc, từ đó nâng cao
hiệu qu hot đng ca doanh nghiệp.
Dựa trên kt qu nghiên cứu này, gi thuyt H4
được đề xut:
Giả thuyết H4: Đng lực làm việc của nhân viên
tác đng cùng chiều với hiệu quả hoạt đng của doanh
nghiệp.
Mi quan hệ giữa sự sng to nhân viên với hiệu
qu hot đng ca doanh nghiệp
Nhiều nghiên cứu cho thy rng nhân viên có sự
sng to trong công việc có th gia tăng năng sut
làm việc ca họ, từ đó nâng cao hiệu sut công việc.
Nghiên cứu ca Ali và Jin (2022) đã ch ra mi quan
hệ tích cực mnh m giữa sự sng to ca nhân viên và
hiệu sut tổ chức.
Từ những kt qu nghiên cứu này, gi thuyt H5
được đề xut:
Giả thuyết H5: Sự sáng tạo của nhân viên tác đng
cùng chiều với hiệu quả hoạt đng của doanh nghiệp
Mi quan hệ giữa đng lực làm việc với sự sng
to ca nhân viên
Nghiên cứu ca Zhang và Bartol (2010) ch ra rng
khi đng lực ni ti ca nhân viên tăng lên, điều này s
tc đng tích cực đn kh năng sng to ca họ. Nghiên
cứu ca Fischer và cng sự (2019) cũng xc nhận rng
đng lực ni ti có tc đng tích cực đn hiệu sut sng
to và kh năng đổi mới. Từ những kt qu nghiên cứu
trên, gi thuyt H6 được đề xut:
Giả thuyết H6: Đng lực làm việc của nhân viên
tác đng cùng chiều với Sự sáng tạo của nhân viên.
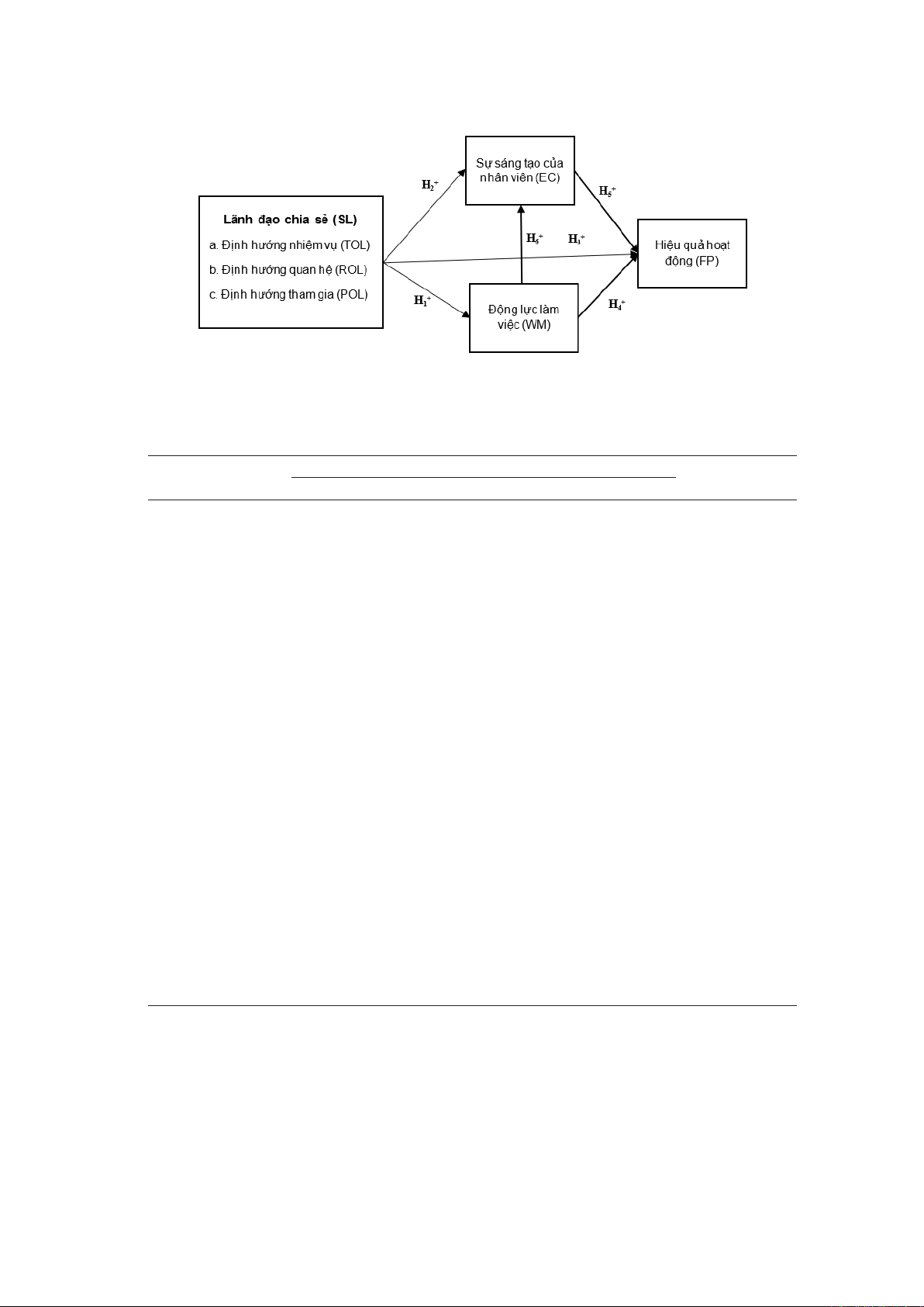
2.1.3. Mô hình nghiên cứu
Vận dụng cc lý thuyt RBV, Lý thuyt SET và Lý
thuyt hai nhân t, dựa vào mô hình nghiên cứu ca
Nwankpa và Roumani (2016) và cc nghiên cứu trước,
chng tôi đề xut mô hình nghiên cứu như Hình 1.
Với mô hình này, chng tôi k vọng với phong
cch lãnh đo chia sẻ s tc đng tích cực đn đng lực
làm việc, sự sng to ca nhân viên và gia tăng hiệu
qu hot đng ca doanh nghiệp.
2.2. Phương php nghiên cu
2.2.1. Quy trình nghiên cứu
Quy trình nghiên cứu bao gm hai bước: (1) Dựa
vào lý thuyt ca cc nghiên cứu trước đ xây dựng cc
gi thuyt, mô hình lý thuyt, thang đo cc khi niệm;
nghiên cứu đnh tính nhm khm ph, điều chnh, bổ
sung cc bin đo lường cho cc thang đo khi niệm; (2)
Nghiên cứu đnh lượng được thực hiện kim đnh đnh
gi cc thang đo bng công cụ Cronbach’s alpha, EFA,
Tạp chí Phát triển và Hội nhập s 82 (2025) 95
Nguyn Th Đoàn và H Đi Đức

CFA, kim đnh cc gi thuyt và mô hình nghiên cứu
lý thuyt bng công cụ mô hình phương trình cu trc
tuyn tính SEM.
2.2.2. Mẫu nghiên cứu
Mu thực hiện: Tổng s phiu pht ra 660 phiu cho
220 doanh nghiệp, s phiu thu về là 628 phiu trong
đó: hợp lệ là 623 phiu, không hợp lệ là 05 phiu; tuy
nhiên do có 02 doanh nghiệp mi doanh nghiệp 1 phiu
hợp lệ vì vậy ch chọn 621 phiu ca 207 doanh nghiệp
gm cc nhà qun lý, cc cn b kinh doanh trong đó:
nam chim 58%, nữ 42%; Doanh nghiệp kinh doanh
lãnh vực ICT chim 33%, doanh nghiệp sn xut chim
34%, doanh nghiệp kinh doanh thương mi dch vụ
chim 33% (thuc cc tnh thành ph: Cn Thơ, Vnh
Hnh 1. Mô hnh nghiên cu
Bng 1. Kt qu phân tích độ tin cậy và nhân t khám phá
Bin quan st Trọng s nhân t Hệ s tương quan
bin tổng
1 2 3 4 5 6
TOL1 0,933 0,913
TOL2 0,942 0,929
TOL3 0,965 0,950
TOL4 0,939 0,914
ROL1 0,747 0,678
ROL2 0,741 0,657
ROL3 0,803 0,636
POL1 0,791 0,565
POL2 0,691 0,699
POL3 0,712 0,698
POL4 0,742 0,700
WM1 0,737 0,671
WM2 0,674 0,648
WM3 0,725 0,572
WM4 0,768 0,732
EC1 0,743 0,624
EC2 0,776 0,738
EC3 0,875 0,728
EC4 0,507 0,554
FP1 0,589 0,598
FP2 0,773 0,698
FP3 0,885 0,759
FP4 0,776 0,745
Tạp chí Phát triển và Hội nhập s 82 (2025)
96
Nguyn Th Đoàn và H Đi Đức

Long, Bn Tre, Cà Mau, Đng Thp, Sóc Trăng, Hậu
Giang, An Giang, Tiền Giang, Kiên Giang); Thời gian
điều tra từ thng 8/2024 đn trung tun thng 11/2024.
Đi tượng được kho st trực tip điền tr lời vào bng
câu hỏi và gi li cho người kho st. Bng câu hỏi s
dụng thang đo Likert 7 đ (bậc 1 tương ứng hoàn toàn
phn đi, bậc 7 hoàn toàn đng ý).
2.2.3. Thang đo
Thang đo cc khi niệm được k thừa từ cc nghiên
cứu trước: Thang đo lãnh đo chia sẻ gm ba thang đo
cp hai (lãnh đo theo đnh hướng nhiệm vụ với 04
bin quan st; lãnh đo theo đnh hướng mi quan hệ
với 04 bin quan st; lãnh đo theo đnh hướng tham
gia với 05 bin quan st) dựa trên thang đo ca Ho Dai
và HuynhTan (2023); thang đo đng lực làm việc với
06 bin quan st dựa trên thang đo ca Fischer và cng
sự (2019); Zhang và Bartol (2010); thang đo sự sng
to ca nhân viên với 05 bin quan st dựa trên thang
đo ca Zhang và Bartol (2010) và thang đo hiệu qu
hot đng kinh doanh với 04 bin quan st dựa theo
thang đo ca Nwankpa và Roumani (2016).
2.2.4. Kết quả nghiên cứu định tnh
Thực hiện tho luận tay đôi với nhóm gm 12
người là chuyên gia trong lnh vực qun tr doanh
nghiệp, cc cn b qun lý, tho luận nhóm tập trung
với 15 người là nhân viên ca cc công ty nhm xây
dựng thang đo và mô hình, cc đp viên đều thng nht
mô hình và thang đo với 23 bin quan st; thng nht
đề ngh loi bin quan st ROL4, POL2, WM2, WM5
do không ph hợp với điều kiện thực t ca cc doanh
nghiệp đng bng Cu Long.
3. Kt qu và tho luận
3.1. Phân tch độ tin cy và phân tch nhân tố khm ph
Phân tích đ tin cậy Cronbach’s alpha và phân tích
nhân t khm ph EFA th hiện ở Bng 1.
Kt qu theo bng 1 cho hệ s α ca cc thang đo
có cc gi tr lớn hơn 0,7 và hệ s tương quan bin tổng
ca tt c cc thang đo trong khong (0,554 ÷ 0,950) >
0,3 cc thang đo đm bo đ tin cậy. Kt qu theo bng
1 cho: ti hệ s Eigenvalue bng 1,318 >1, trích được 6
nhân t ph hợp với mô hình, trọng s cc nhân t bin
thiên từ 0,507 đn 0,965 lớn hơn 0,5, tổng phương sai
trích bng 65,711% > 50%, kt qu cho thy cc thang
đo dm bo gi tr hi tụ và gi tr phân biệt.
3.2. Phân tch nhân tố khăng định và phân tch mô
hnh cấu trúc tuyn tnh
Cc ch s đnh gi đ ph hợp ca mô hình cho
phân tích nhân t khng đnh và phân tích mô hình cu
trc tuyn tính theo Bng 2.
Mt mô hình ph hợp khi χ2/df < 3, cc ch s
GFI, TLI, CFI > 0.9 và RMSEA < 0.08, kt qu phân
tích theo Bng 2 cho thy cc ch s đều đt yêu cu
mô hình ph hợp có th tin hành phân tích cc bước
tip theo.
Kt qu phân tích CFA theo Bng 3, với hệ s ti
nhân t ca tt c cc bin quan st đều lớn hơn 0.5
bin thiên từ 0,634- 0,917; Tt c cc gi tr CR > 0.7,
AVE > 0.5. Phương sai chia sẻ lớn nht (MSV) nhỏ
hơn AVE, gi tr căn bậc hai AVE ca cc bin (trong
bng Fornell and Larcker) lớn hơn tương quan giữa
bin đó với cc bin khc trong mô hình cho kt luận
tính đơn hướng, tính hi tụ, gi tr phân biệt và đ tin
cậy ca cc thang đo.
3.3. Phân tch mô hnh cấu trúc tuyn tnh
Kt qu đnh gi mô hình SEM theo Hình 2 cc ch
s đều đt yêu cu, với gi tr R2WM = 0,630 cho thy
63% phương sai ca WM được gii thích bởi cc bin
đc lập, R2EC = 0,653 cho thy 65,3% phương sai ca
EC được gii thích bởi cc bin đc lập và WM; R2FP
Bng 2. Đánh giá CFA độ ph hợp ca mô hnh
Ch s χ2/df GFI TLI CFI RMSEA P Kt luận
Ước lượng (CFA) 2,711 0,923 0,961 0,967 0,053 0,000 Chp nhận
Bng 3. Bng h thng kt qu CFA
CR AVE MSV MaxR(H) FP TOL EC ROL POL WM
FP 0,893 0,677 0,585 0,900 0,823
TOL 0,930 0,768 0,089 0,936 0,205 0,876
EC 0,895 0,681 0,628 0,900 0,674*** 0,245*** 0,825
ROL 0,843 0,646 0,636 0,881 0,635 0,298*** 0,661 0,804
POL 0,918 0,737 0,736 0,927 0,598 0,244 0,707 0,803 0,859
WM 0,879 0,646 0,628 0,886 0,765 0,232 0,793 0,756 0,772 0,804
Tạp chí Phát triển và Hội nhập s 82 (2025) 97
Nguyn Th Đoàn và H Đi Đức

