
22
ĐẠI HỌC ĐÀ NẴNG
TRƯỜNG ĐẠI HỌC SƯ PHẠM KỸ THUẬT
TÀI LIỆU HƯỚNG DẪN
THỰC HÀNH ĐIỀU KHIỂN ĐIỆN - KHÍ NÉN
Tài liệu lưu hành nội bộ - dành cho sinh viên
Ngành Công nghệ Kỹ thuật Điện – Điện tử
Biên
soạn
:
ThS. Nguyễn Văn Nam
Khoa
Điện – Điện tử
Bộ
môn
Tự động hóa
Đà Nẵng – Tháng 10/2020

23
MỤC LỤC
BÀI 1: GIỚI THIỆU SƠ LƯỢC CÁC PHẦN TỬ TRONG HỆ THỐNG ĐIỀU KHIỂN
ĐIỆN KHÍ NÉN ............................................................................................................ 26
1.1 Khái niệm .......................................................................................................... 26
1.2 Các phần tử khí nén .......................................................................................... 27
1.2.1 Máy nén khí ............................................................................................. 27
1.2.2 Van đảo chiều .......................................................................................... 27
1.2.3 Van đảo chiều điều khiển bằng nam châm điện ...................................... 30
1.2.4 Van một chiều ......................................................................................... 32
1.2.5 Van tiết lưu .............................................................................................. 32
1.2.6 Van điều chỉnh áp suất ............................................................................ 32
1.2.7 Rơ le áp suất ............................................................................................ 33
1.3 Các phần tử điện ............................................................................................... 33
1.3.1 Công tắc ................................................................................................... 33
1.3.2 Nút ấn ...................................................................................................... 34
1.3.3 Rơle ......................................................................................................... 34
1.3.4 Cảm biến .................................................. Error! Bookmark not defined.
1.4 Cơ cấu chấp hành .............................................................................................. 36
1.4.1 Xy lanh .................................................................................................... 36
1.5 Phần mềm mô phỏng điều khiển điện khí nén .................................................. 37
1.5.1 Giới thiệu chung ...................................................................................... 37
1.5.2 Cài đặt phần mềm festo fluidsim 3.6 ....................................................... 37
BÀI 2: GIỚI THIỆU CÁC CHỨC NĂNG CỦA MÔ HÌNH THỰC HÀNH ............... 39
2.1 Khối cơ cấu chấp hành ...................................................................................... 39
2.2 Khối đối tượng điều khiển ................................................................................ 39
2.3 Khối nguồn ........................................................................................................ 40
2.4 Khối điều khiển ................................................................................................. 40
2.5 Khối cảnh báo ................................................................................................... 40
2.6 Khối truyền tín hiệu (cảm biến) ........................................................................ 40
2.7 Khối giám sát nguồn áp suất ............................................................................. 41
2.8 Khối xử lý ......................................................................................................... 41
BÀI 3: THỰC HÀNH VỚI CÁC PHƯƠNG PHÁP ĐIỀU KHIỂN ĐIỆN KHÍ NÉN . 42

24
3.1 Các ký hiệu trong sơ đồ mạch điều khiển điện khí nén .................................... 42
3.1.1 Ký hiệu các phần tử điện ......................................................................... 42
3.1.2 Ký hiệu các phần tử khí nén .................................................................... 43
3.2 Các phương pháp điều khiển ............................................................................ 43
3.2.1 Mạch điều khiển theo nhịp ...................................................................... 43
3.2.2 Điều khiển theo tầng ................................................................................ 45
BÀI 4: CÁC BÀI THỰC HÀNH ĐIỆN KHÍ NÉN CƠ BẢN ...................................... 50
4.1 Các bài thực hành cơ bản .................................................................................. 50
4.1.1 Bài thực hành mẫu số 1 ........................................................................... 50
4.1.2 Bài thực hành mẫu số 2 ........................................................................... 52
4.2 Các bài tập thực hành ........................................................................................ 56
4.2.1 Bài tập số 1 .............................................................................................. 56
4.2.2 Bài tập số 2 .............................................................................................. 56
4.2.3 Bài tập số 3 .............................................................................................. 57
4.2.4 Bài tập số 4 .............................................................................................. 57
BÀI 5: BÀI TẬP ỨNG DỤNG ..................................................................................... 59
5.1 Bài tập số 1 ........................................................................................................ 59
5.2 Bài tập số 2 ........................................................................................................ 60
5.3 Bài tập số 3 ........................................................................................................ 61
5.4 Bài tập số 4 ........................................................................................................ 63
TÀI LIỆU THAM KHẢO ............................................................................................. 65

25
MỞ ĐẦU
Hiện nay ở Việt Nam việc ứng dụng hệ thống điều khiển bằng khí nén trong sản
xuất công nghiệp đã trở nên khá phổ biến. Vì vậy cần thiết phải đào tạo một lực lượng
lao động lành nghề về kỹ thuật điều khiển khí nén trong các cơ sở giáo giục Đại học,
Cao đẳng, Trung cấp. Trường Đại học Sư phạm Kỹ thuật là một cơ sở giáo dục đào tạo
nguồn nhân lực kỹ sư công nghệ theo định hướng thực hành ứng dụng. Là cơ sở đào
tạo ra nguồn nhân lực có chất lượng phục vụ cho nhu cầu phát triển kinh tế xã hội của
khu vực Miền trung - Tây nguyên và cả nước. Tài liệu “Hướng dẫn thực hành điều
khiển điện khí nén” trang bị cho sinh viên những kiến thức cơ bản về các thiết bị khí
nén, bổ trợ kiến thức thực tế giúp cho cho sinh viên tham gia các học phần đồ án môn
học, đồ án tổng hợp. Sinh viên sau khi tốt nghiệp có thể chế tạo những loại máy móc
có sử dụng thiết bị khí nén trong công nghiệp, có khả năng tra cứu và biết cách ứng
dụng các cơ cấu vào trong thực tiển. Đáp ứng được nguồn nhân lực đảm bảo về
chuyên môn.

26
BÀI 1: GIỚI THIỆU SƠ LƯỢC CÁC PHẦN TỬ TRONG HỆ
THỐNG ĐIỀU KHIỂN ĐIỆN KHÍ NÉN
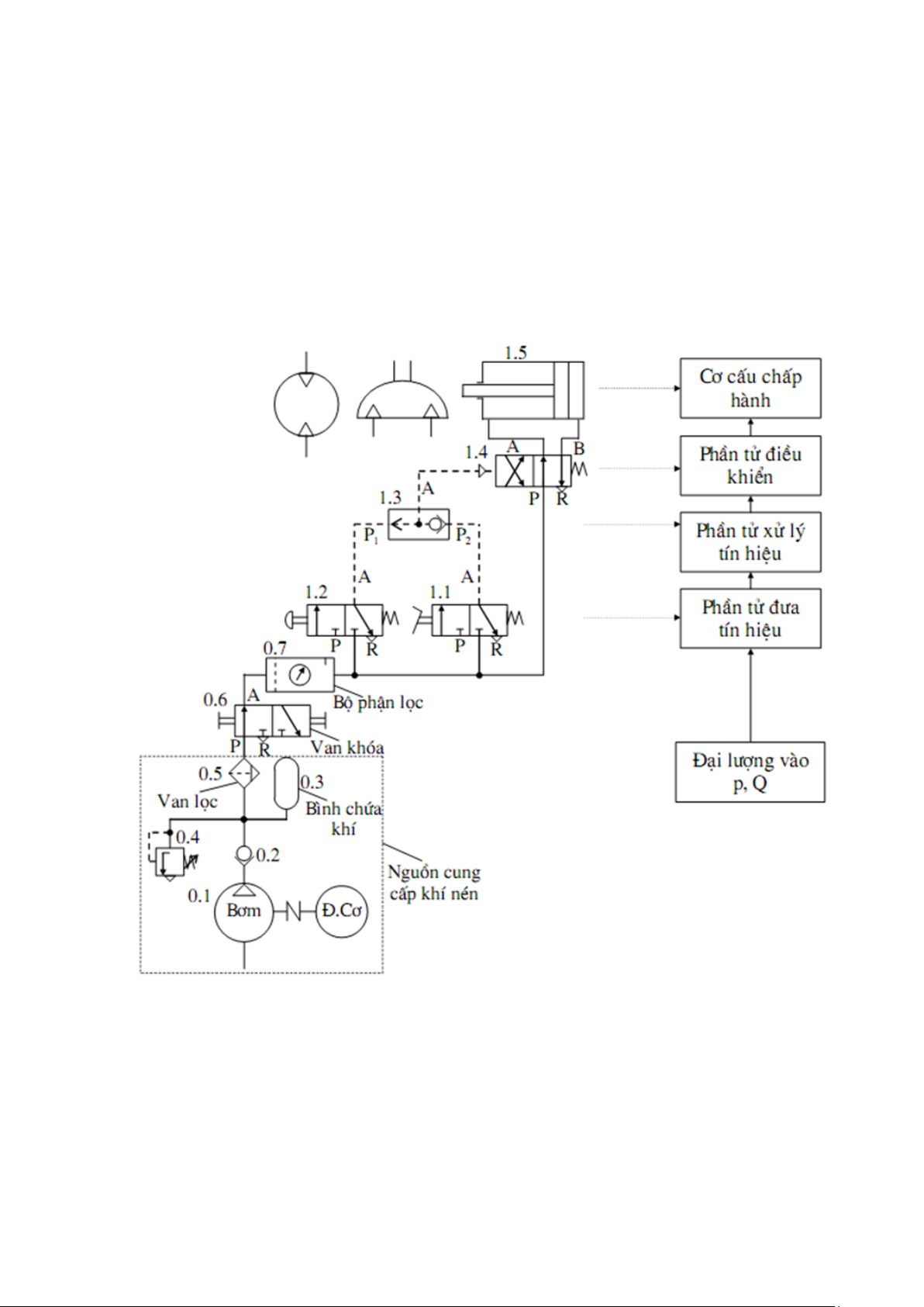
1.1. Khái niệm
Một hệ thống điều khiển bao gồm ít nhất là một mạch điều khiển, mạch điều khiển
được mô tả như hình vẽ sau:
Hình 1.1: Cấu trúc của mạch điều khiển và các phần tử
- Phần tử đưa tín hiệu: nhận những giá trị của đại lượng vật lý như đại lượng vào,
là phần tử đầu tiên của mạch điều khiển. ví dụ: van đảo chiều, van áp suất…
- Phần tử xử lý tín hiệu: xử lý tín hiệu nhận vào theo một quy tắc logic xác định,
làm thay đổi trạng thái các phần tử điều khiển. Ví dụ như: van đảo chiều, van tiết lưu,
van logic AND, van OR.

