
Giáo trình PL C

Giáo trình PL C

dieukhientudong.net
Giaùo trình PLC Boä moân Ñieàu khieån töï ñoäng
ThS. Leâ Vaên Baïn -----------S7200-S7300----------
KS. Leâ Ngoïc Bích Trang 1
Chöông 1: TOÅNG QUAN VEÀ PLC
1.1 GIÔÙI THIEÄU VEÀ PLC (Programmable Logic Control) (Boä ñieàu khieån logic khaû
trình)
Hình thaønh töø nhoùm caùc kyõ sö haõng General Motors naêm 1968 vôùi yù töôûng ban ñaàu
laø thieát keá moät boä ñieàu khieån thoûa maõn caùc yeâu caàu sau:
¾ Laäp trình deã daøng, ngoân ngöõ laäp trình deã hieåu.
¾ Deã daøng söûa chöõa thay theá.
¾ OÅn ñònh trong moâi tröôøng coâng nghieäp.
¾ Giaù caû caïnh tranh.
Thieát bò ñieàu khieån logic khaû trình (PLC: Programmable Logic Control) (hình 1.1)
laø loaïi thieát bò cho pheùp thöïc hieän linh hoaït caùc thuaät toaùn ñieàu khieån soá thoâng qua moät
ngoân ngöõ laäp trình, thay cho vieäc theå hieän thuaät toaùn ñoù baèng maïch soá.
Hình 1.1
Nhö vaäy, vôùi chöông trình ñieàu khieån trong mình, PLC trôû thaønh boä ñieàu khieån soá
nhoû goïn, deã thay ñoåi thuaät toaùn vaø ñaëc bieät deã trao ñoåi thoâng tin vôùi moâi tröôøng xung
quanh (vôùi caùc PLC khaùc hoaëc vôùi maùy tính). Toaøn boä chöông trình ñieàu khieån ñöôïc löu
nhôù trong boä nhôù PLC döôùi daïng caùc khoái chöông trình (khoái OB, FC hoaëc FB) vaø thöïc
hieän laëp theo chu kyø cuûa voøng queùt.

dieukhientudong.net
Giaùo trình PLC Boä moân Ñieàu khieån töï ñoäng
ThS. Leâ Vaên Baïn -----------S7200-S7300----------
KS. Leâ Ngoïc Bích Trang 2
Hình 1.2
Ñeå coù theå thöïc hieän ñöôïc moät chöông trình ñieàu khieån, taát nhieân PLC phaûi coù tính
naêng nhö moät maùy tính, nghóa laø phaûi coù moät boä vi xöû lyù (CPU), moät heä ñieàu haønh, boä nhôù
ñeå löu chöông trình ñieàu khieån, döõ lieäu vaø caùc coång vaøo/ra ñeå giao tieáp vôùi ñoái töôïng ñieàu
khieån vaø trao ñoåi thoâng tin vôùi moâi tröôøng xung quanh. Beân caïnh ñoù, nhaèm phuïc vuï baøi
toaùn ñieàu khieån soá, PLC coøn caàn phaûi coù theâm caùc khoái chöùc naêng ñaëc bieät khaùc nhö boä
ñeám (Counter), boä ñònh thì (Timer) … vaø nhöõng khoái haøm chuyeân duïng.
PROGRAMMABLE
CONTROLLER
Isolation
Barrier
Isolation
Barrier
Central
Processor
program
data
Low Voltage
AC Power
Output
DC Power
or
Communications
Port
Input

dieukhientudong.net
Giaùo trình PLC Boä moân Ñieàu khieån töï ñoäng
ThS. Leâ Vaên Baïn -----------S7200-S7300----------
KS. Leâ Ngoïc Bích Trang 3
Hình 1.3
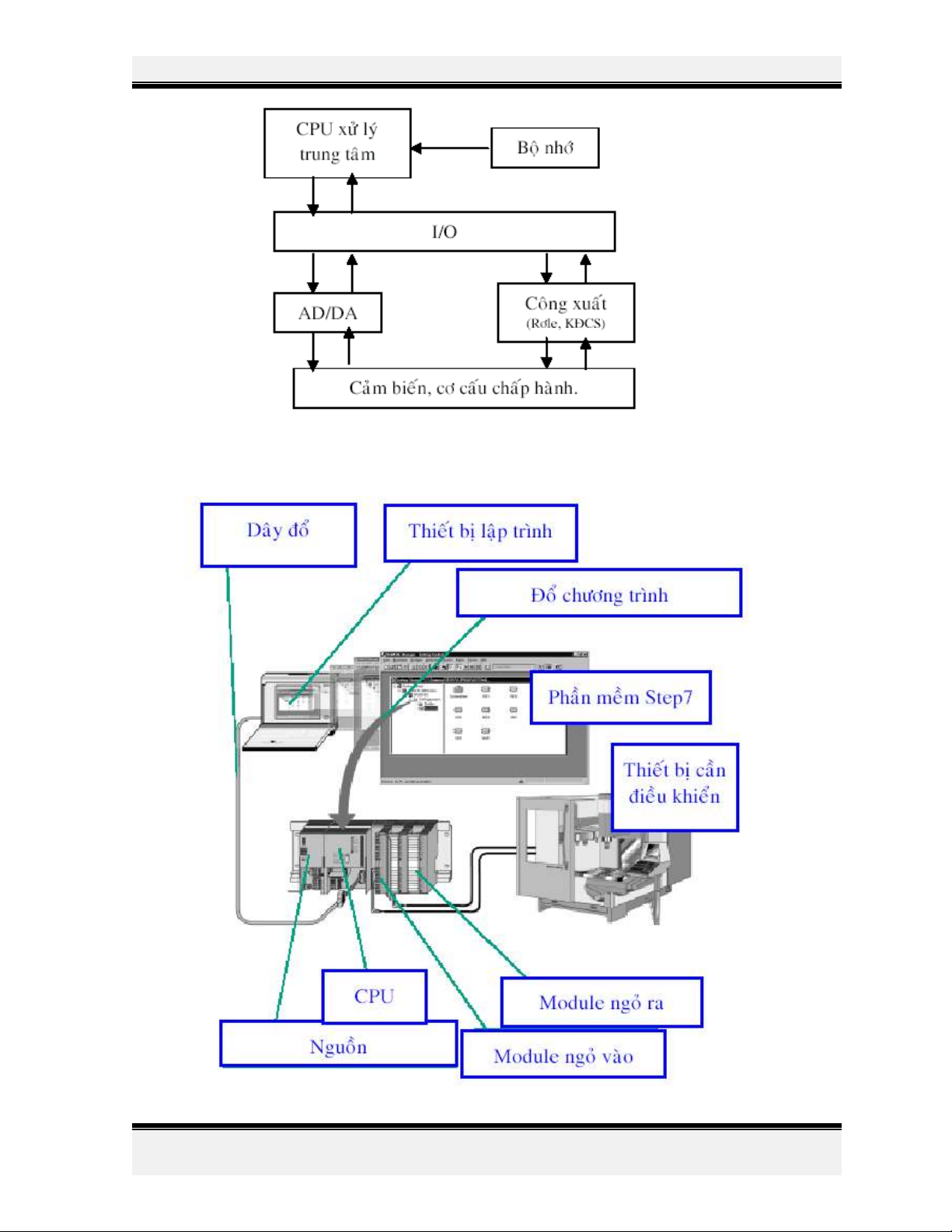
Heä thoáng ñieàu khieån söû duïng PLC
Hình 1.4 Heä thoáng ñieàu khieån duøng PLC

