
Training CAD/CAM/CAE/CNC Creo Parametric
Gv-Ks: Nguyễn Đình Thắng_0984499008 Page | 1
PHẦN 1: LẬP TRÌNH GIA CÔNG KHUÔN
I. GIỚI THIỆU CHUNG
Modul Manufacturing/ NC Assembly cho phép bạn tạo ra các giử liệu cần thiết để điều khiển
các máy CNC, có các phương pháp gia công sau.
- Lập trình gia công Phay (Mill): 3 Axis (default), 4 Axis, or 5 Axis.
- Lập trình gia công tiện (Lathe): 1 Turret (default) or 2 Turrets.
- Lập trình gia công Phay và Tiện (Mill /Turn): 2 Axis, 3 Axis, 4 Axis, or 5 Axis
(default).
- Lập trình gia công cắt dây Wire EDM: 2 Axis (default) or 4 Axis.
Với Manufacturing/ NC Assembly thực hiện các nhiệm vụ sau
-Thiết kế hoặc chèn chi tiết từ phần mềm khác.
-Thiết kế quy trình công nghệ và thông số gia công.
-Hiệu chỉnh quỷ đạo và kiển tra chạy dao.
-Mô phỏng chuyển động để kiểm tra đường chạy dao (Screen Play và NC Check)
-Hiệu chỉnh để xuất file NC phù hợp với máy CNC.
-Xuất file CNC và hiệu chỉnh chương trình.
II. Giao diện môi trƣờng Manufacturing
1. Giao diện môi trường làm việc Creo Modul NC Assembly

Training CAD/CAM/CAE/CNC Creo Parametric
Gv-Ks: Nguyễn Đình Thắng_0984499008 Page | 2
III. Quy trình làm việc với Modul NC Assembly
Các khái niệm trong Modul NC Assembly
Operation : Nguyên công, Thực hiện cho 1 lần gá
NC sequence. Bước, một phần của nguyên công
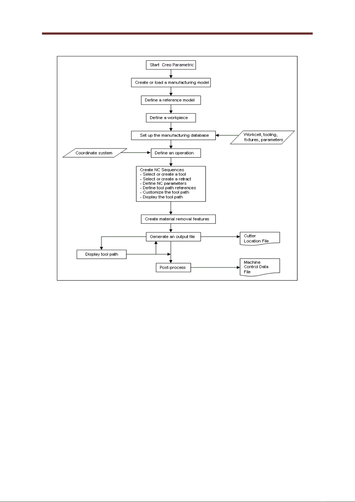
IV. Trình tự thực hiện lập trình gia công CNC
B1: Nhập chi tiết cần gia công.
B2: Nhập hoặc tạo Phôi cần gia công.
B3: Thiết lập thông số công nghệ (NC, Máy, Trục tọa độ, Đồ gá, Mặt phẳng lùi
dao…)
B4: Tạo dụng cụ cắt.
B5: Chọn phương pháp gia công.
B6: Thiết lập thông số chế độ cắt gọt.
B7: Định nghĩa đối tượng cần gia công.
B8: Mô phỏng quá trình gia công.
B9: Hiệu chỉnh lại thông số Parameter nếu cần.

Training CAD/CAM/CAE/CNC Creo Parametric
Gv-Ks: Nguyễn Đình Thắng_0984499008 Page | 3
B10: Hiệu chỉnh máy xuất chương trình CNC.
B11: Xuất chương trình gia công CNC.
B12: Hiệu chỉnh chương trình CNC.
V. Các phƣơng pháp gia công phay trong Modul NC Assembly
1. Face: Phay mặt phẳng phôi từ trên xuống.
2. Volume Rough: Phay thể tích. Phay từng lớp điều khiên 2.5 trục để cắt vật liệu từ
một thể tích.
3. Roughing: Phay tốc độ cao, tất cả lớp vật liệu được cắt nằm bên trong biên dạng Mill
Window. Gia công High-Speed.
4. Re-rough: Sử dụng gia công lại (gia công bán tinh hoặc gia công tinh) mà trước đó
phương pháp gia công Roughing hoặc Reroughing không thể đạt được. Gia công
High-Speed.
5. Finishing. Được sử dụng gia công tinh chi tiết của tham chiếu Part sau các phương
pháp gia công Roughing hoặc Reroughing. Gia công High-Speed.
6. Corner Finishing. Phay 3 trục. gia công tinh tự động các góc và rãnh nhỏ mà các
bước trước gia công không đạt được bằng dao đầu tròn.
7. Plunge Rough: Phay thô kiểu khoét 2.5 axis.
8. Local Milling: Phay các vật liệu còn sót lại NC trước Volume, Profile …(thường sử
dụng Tool nhỏ hơn).
9. Surface Milling: Phay những mặt cong, nghiên. Điều khiển 3 đến 5 trục.
10. Cutline Milling: Điều khiển 3-5Axis, gia công các bề mặt mà đường chuyển động
chạy dao giới hạn bởi các đường Cutline.
11. Swarf Milling: Điều khiển 5 Axis, chuyển động dao theo một loạt phương ngang
hoặc các mặt phẳng nghiêng bằng phía bên dụng cụ cắt.
12. Profile Milling: Phay các mặt bên đứng hoặc nghiêng. Điều khiển 3 đến 5 trục.
13. Pocketing: Phay hốc điều khiển 2.5 trục. gia công các thành đứng, ngang hoặc các
mặt nghiêng.
14. Trajectory: Chuyển động chạy dao theo đường dẫn, điều khiển 3 đến 5 trục.
15. Custom Trajectory. Định nghĩa đường chạy dao từ 3 đến 5 trục theo đường dẫn bằng
cách tương tác xác định theo quỷ đạo điển điều khiển của dụng cụ cắt.
16. Engraving: Khắc chử, tạo hoa văn trên bề mặt bằng cách chuyển động dao dọc theo
đối tượng Groove cosmetic hoặc theo 1 đường Curve.
17. Thread Milling: Chuyển động chạy dao theo đường xoắn ốc 3 Axis.
18. Drilling: Khoan lỗ, ta rô.
19. Round and Chamfer: Điều khiển 3-5 Axis. Bo tròn và vát dọc theo các cạnh.

Training CAD/CAM/CAE/CNC Creo Parametric
Gv-Ks: Nguyễn Đình Thắng_0984499008 Page | 4
VI. Hiệu chỉnh máy xuất chƣơng trình CNC
VII. Xuất chƣơng trình CNC và hiệu chỉnh chƣơng trình.
Xuất chương trình và hiệu chỉnh chương trình là khâu cuối cùng cũng là khâu quan trọng
nhất để kết thúc 1 quá trình, để hoàn thiện chương trình CNC đòi hỏi người học phải nắm
vững bộ môn CAD/CAM/CNC và hệ thống cấu trúc ngôn ngử máy CNC đang sử dụng.

Training CAD/CAM/CAE/CNC Creo Parametric
Gv-Ks: Nguyễn Đình Thắng_0984499008 Page | 5
BÀI 1: CHUẨN BỊ CÔNG CỤ CHO QUÁ TRÌNH GIA CÔNG
1. Gọi chi tiết gia công
File / New
2. Nhập chi tiết gia công Reference Models
Click Manufacturing / Reference Model.
Assemble Reference Model. Gọi chi tiết
vào môi trường lắp ráp
Gọi chi tiết ra và lắp ráp theo mặc định
Default
3. Thiết lập phôi Workpieces
Có 5 cách cơ bản để thiết lập phôi như Auto-Workpiace…, Assembly và Create
Nhưng có 2 cách chúng ta thường dùng là tạo 1 phôi bằng các lệnh vẽ cơ bản Create
Workpiece và tạo phôi tự động Automatic Workpiece
Cách thức thực hiện
Chọn biểu tượng
B1. Chọn tạo phôi bằng phương pháp Create
B2. Đặt tên Phôi
B3. Chọn Solid / Protrucsion. Sử dụng các lệnh Extrude , revolve… để tạo phôi cho khối
/Done
B4. Vào môi trường Sketch tạo Section /Ok

