
TRƯỜNG ĐẠI HỌC KINH TẾ - ĐẠI HỌC ĐÀ NẴNG
128
VAI TRÒ CỦA QUẢN TRỊ TRI THỨC TRONG XÂY DỰNG CHIẾN LƢỢC
KINH DOANH ĐIỆN TỬ
THE ROLE OF KNOWLEDGE MANAGEMENT IN BUILDING E- BUSINESS
STRATEGY
ThS. Trần Thị Trương
Trường Đại học Tài chính Kế toán
tranthitruong@tckt.edu.vn
TÓM TẮT
Chiến lược kinh doanh điện tử là một quá trình để hướng dẫn các tổ chức lựa chọn chính xác
những công cụ và các giải pháp để đạt được các mục tiêu của tổ chức và nội dung của các ứng dụng
trên Internet. Bài nghiên cứu này sẽ làm sáng tỏ vai trò của quản trị tri thức (KM) trong chiến lược kinh
doanh điện tử, và sự phụ thuộc của chiến lược kinh doanh điện tử mới trên chiến lược kinh doanh khác
đ tồn tại và mối quan hệ của nó với chiến lược kinh doanh tổng thể. Mục đích của bài viết này là để
xác định tất cả những lợi ích có thể có từ KM và sự đóng góp của các công cụ để tạo ra các chiến lược
kinh doanh điện tử. Bài viết kết luận rằng KM có những tác động quan trọng và những lợi ích có thể
hướng các tổ chức xây dựng chiến lược mới hoặc phát triển hiệu quả của quá trình kinh doanh và hỗ
trợ quá trình ra quyết định.
Từ khóa: . Chiến lược kinh doanh điện tử, kiến thức cơ sở tổ chức, nguồn lực vô hình , những công
cụ quản trị tri thức, quản trị tri thức.
ABSTRACT
E – business strategy is a roadmap to guide the organizations to a correct seletion of both tools and
solutions to achieve the organizations’ goals and context of applications on internet. This research paper
will clarify the role of Knowledge Management (KM) in e- business strategy, and the dependency of new
e- business strategy on other exist strategies and its relationship with the overall corporate strategy. The
purposes of the paper are to identify all possible benefits from KM and the contribution of its tools to
create e- business stratery. The paper concludes that the KM has important effects and benefits could
lead the organizations to build new stratery or develop the efficiency of the business processes and
support the decision making processes.
Keywords: e- Business Strategy, Organizational Knowledge Base, Intangible Resource, Knowledge
Management Tools, Knowledge Management.
1. Giới thiệu
Xây dựng chiến lƣợc kinh doanh điện tử là dự án kinh doanh dựa vào Công nghệ thông
tin. Mục tiêu quan trọng của việc xây dựng chiến lƣợc kinh doanh điện tử là để giải quyết
cách làm thế nào công nghệ Internet có thể hỗ trợ tổ chức và cung cấp lợi thế cạnh tranh
thông qua cấu hình của nguồn lực sẵn có của mình để đáp ứng nhu cầu của thị trƣờng và
khách hàng, cũng nhƣ hỗ trợ quản trị quan hệ khách hàng (CRM) và quản trị chuỗi cung ứng
(SCM) [1].
Tổ chức cơ sở tri thức là một trong những thành phần thiết yếu cho việc xây dựng dự
án chiến lƣợc kinh doanh điện tử thành công trong bất kỳ công ty nào, bởi vì nó có chứa dữ
liệu, thông tin và một tập hợp các tài sản tri thức về công ty. Nhƣ vậy, công ty phải sử dụng
nguồn này nhƣ là một bƣớc cơ bản để thực hiện một số nhiệm vụ chiến lƣợc một cách dễ
dàng và hiệu quả [4]. Tạo chiến lƣợc kinh doanh điện tử dựa trên bốn giai đoạn: 1) Khởi
xƣớng, 2) Chẩn đoán, 3) Đột phá, và 4) Chuyển đổi [2].
1.1. Nguồn tri thức trong chiến lược kinh doanh điện tử
Tri thức cơ bản của tổ chức bao gồm tri thức hiện hữu có giá trị trong công ty và tri
thức ẩn (ví dụ nhƣ khả năng quản lý, kinh nghiệm mà cƣ trú trong tâm trí của mỗi ngƣời ) nên

HỘI THẢO KHOA HỌC - QUẢN TRỊ VÀ KINH DOANH (COMB-2014)
129
đƣợc sử dụng trong những giai đoạn để giúp các bên liên quan tham gia dự án và thực hiện tất
cả các nhiệm vụ chiến lƣợc kinh doanh điện tử hiệu quả [3], [4].
Xây dựng chiến lƣợc kinh doanh điện tử mới cho bất kỳ tổ chức nào là nhiệm vụ của
nhà quản trị cấp cao (Giám đốc điều hành) [7], phân bổ các nguồn lực cần thiết để thực hiện
dự án thành công. Các nguồn lực đó bao gồm:
1. Nguồn lực hữu hình. Ví dụ Máy tính cấu hình mạnh.
2. Nguồn lực vô hình. Ví dụ: Tài sản tri thức.
3. Nguồn nhân lực (HR). Ví dụ ngƣời thiết kế trang Web (Web Designer)
Nguồn lực vô hình có giá trị nhất cho yêu cầu của chiến lƣợc là tri thức [7].
Trong kinh doanh điện tử, tri thức cũng là nguồn lực chiến lƣợc quan trọng nhất [21],
chẳng hạn nhƣ thông số kỹ thuật, thƣơng hiệu, khả năng sản xuất và khả năng quản lý, khách
hàng và các mối quan hệ với nhà cung cấp, văn hóa tổ chức, chính sách, và uy tín [6].
1.2. Tổng quan về quản trị tri thức trong kinh doanh điện tử
Kinh doanh điện tử là việc sử dụng của tất cả các khả năng Công nghệ thông tin trong
kinh doanh, nó không có nghĩa là chỉ là mua và bán (thƣơng mại điện tử) nó cũng bao gồm
các quy trình kinh doanh khác nhƣ phục vụ khách hàng / nhà cung cấp và quản lý các mối
quan hệ của họ bằng điện tử (e-CRM ), quản lý tất cả các hoạt động cung cấp cho đến cung
cấp sản phẩm / dịch vụ cho khách hàng (e-SCM), thông tin liên lạc nội bộ giữa các nhân viên
và cộng tác với các đối tác kinh doanh khác ở bên ngoài 2], [8].
Rõ ràng, tất cả những hoạt động này là tài sản vô hình, trong đó có nghĩa là các giải
pháp thƣơng mại điện tử tập trung vào việc quản trị tri thức (tài sản vô hình) [6]. Chiến lƣợc
thƣơng mại điện tử dựa trên việc chia sẻ công việc của các cấp quản trị, các nhóm khác nhau
và các phòng ban, tích hợp chúng lại với nhau là tri thức [9].
Ví dụ: thỏa mãn ý kiến phản hồi của khách hàng sẽ liên kết bộ phận tiếp thị với bộ phận
sản xuất. Do đó nó kết nối các nhiệm vụ giữa các cá nhân, bộ phận , và các cấp bậc của tổ
chức.
2. Tại sao phải quản trị tri thức?
Bởi vì sự tràn ngập một số lƣợng lớn thông tin về quy trình kinh doanh, các quy tắc,
các mối quan hệ của nó [17]. Nhiều tổ chức đang bị quá tải thông tin, và muốn tìm kiếm
thông tin hữu hiệu để đạt lợi ích. Quản trị tri thức hiệu quả là một sự thành công của công ty
cho chiến lƣợc kinh doanh điện tử. Chiến lƣợc thƣơng mại điện tử có nhiều thách thức để đạt
hiệu quả và những lợi ích từ quản trị tri thức nhƣ sau:
- Trong lĩnh vực chăm sóc khách hàng (CRM), nó mang lại ý nghĩa sâu sắc, cho phép
tổ chức biết nhiều hơn về khách hàng, nhà cung cấp, các đối tác, và các mối quan hệ của họ,
và liên kết với các tổ chức [9], [20].
- Trong lĩnh vực của quản trị nhà cung cấp (SCM), nó cho phép tổ chức biết đƣợc
những nguyên vật liệu có giá trị, những nhà cung cấp có gía trị, những yêu cầu về nguyên vật
liệu, cách thức quan hệ với nhà cung cấp, [21].
KM liên kết tất cả các bên tham gia dự án và các cấp quản trị với nhau, và hỗ trợ làm
việc nhóm bằng cách chia sẻ những kinh nghiệm và khả năng quản lý.
Quá trình KM là tổ chức, phân phối, lọc, và lƣu trữ một lƣợng lớn dữ liệu của tổ chức,
thông tin và tri thức trong cơ sở tri thức phân phối nằm ở những vị trí khác nhau. Kiến thức
này hỗ trợ quá trình ra quyết định và cải thiện hiệu suất dự án [20], [21].
2.1. Lợi ích của những công cụ quản trị tri thức (KM) trong quản trị thông tin kinh doanh

TRƯỜNG ĐẠI HỌC KINH TẾ - ĐẠI HỌC ĐÀ NẴNG
130
điện tử
Những công cụ quản trị tri thức là tất cả các công nghệ và nguồn lực cho phép chuyển
giao tri thức cho các thế hệ, và hệ thống hóa [4]. Nó không có nghĩa rằng tất cả các công cụ
KM là những ứng dụng dựa trên máy tính; tri thức có thể đƣợc chuyển qua điện thoại [14].
Sau đây là những lợi ích có thể có của các công cụ quản trị tri thức trong quản trị thông tin
kinh doanh điện tử:
a) Tổ chức đánh giá nhu cầu khách hàng, nhà cung cấp và các mối quan hệ
(khuynh hƣớng khách hàng-nhà cung cấp )
Bản câu hỏi nhƣ là một công cụ để thu thập dữ liệu và thông tin là một trong những
phƣơng pháp phổ biến để có đƣợc thông tin. Tuy nhiên, nhận đƣợc thông tin không có gì mới
đối với tổ chức [17]. Các quá trình phân loại và đánh giá dựa trên các thông tin thu thập đƣợc
từ khách hàng, nhà cung cấp, và các đối tác nhƣ sự hài lòng, những đề nghị, những kiến nghị,
và các yêu cầu mới quan trọng. Hệ thống kiến thức cơ sở (KBS) là công cụ quản trị tri thức để
tổ chức thu thập thông tin và đánh giá chúng theo cách nhƣ vậy để trở thành "tri thức".
Tầm quan trọng của quá trình này là cho phép các tổ chức đáp ứng và đƣa ra quyết định
chính xác đối với các nhu cầu của khách hàng hoặc nhà cung cấp. Đây là bƣớc đầu tiên cho
'chiến lƣợc mới‖cho những thay đổi của tổ chức . [12], [13].
Ví dụ: sau khi phân loại các tri thức liên quan đến phản hồi của khách hàng, tổ chức
phát hiện ra rằng, khách hàng không nhận đƣợc thông tin cập nhật về các sản phẩm mới, giá
cả, và chào hàng. Điều đó sẽ làm cho tổ chức suy nghĩ về công cụ "tiếp thị mới" để cải thiện
chƣơng trình khuyến mãi, nhƣ quảng cáo điện tử (e-Brochures) hoặc e-mail tiếp thị.
b) Hỗ trợ quá trình ra quyết định (dự báo)
Hệ thống kiến thức cơ sở KBS cho khách hàng và nhà cung cấp hiện tại giúp các tổ
chức tiếp tục cập nhật nhu cầu của họ (khai báo tri thức), cũng nhƣ đƣợc hƣởng lợi từ các
công nghệ internet nhƣ công cụ quản trị tri thức chẳng hạn nhƣ công cụ tìm kiếm, cũng có khả
năng tổ chức nắm bắt thêm thông tin về thị trƣờng cạnh tranh, nhu cầu của khách hàng mới,
nhân khẩu học của khách hàng, đối thủ cạnh tranh, vv ...(hành vi tri thức).
Khai báo và hành vi tri thức sẽ hỗ trợ các nhà sản xuất quyết định (quản lý điều hành)
trong những lợi ích sau đây [10] nhằm sắp xếp cơ cấu tổ chức trên Internet:
1. Chọn mô hình kinh doanh điện tử thích hợp. ( bƣớc tiến trong chiến lƣợc kinh doanh
điện tử)
2. Kế hoạch marketing điện tử (e-marketing) phù hợp.
3. Dự đoán mức độ của cạnh tranh sau khi thực hiện hệ thống kinh doanh điện tử nhƣ
một công cụ toàn cầu cho doanh nghiệp.
c) Lọc và lƣu trữ tất cả tri thức của tổ chức trong kho tri thức (Xu hƣớng tổ
chức)
Kho tri thức lƣu trữ các thông tin xử lý đƣợc chụp, đƣợc tổ chức, đƣợc lọc và đƣợc
đánh giá và lƣu chúng nhƣ là tri thức, cũng nhƣ lƣu trữ tất cả những tri thức có liên quan với
các chiến lƣợc khác của tổ chức nhƣ chiến lƣợc tiếp thị và chiến lƣợc hệ thống thông tin (IS)
[11], [13]. Kho tri thức làm quá trình đơn giản cho nhân viên khi lƣu, lấy, truy cập, và tổ chức
tất cả tri thức.
3. Đóng góp của KM trong các giai đoạn của chiến lƣợc kinh doanh điện tử
Theo [10] có một số lƣợng các tổ chức quốc tế nổi tiếng tích hợp KM vào các hoạt
động kinh doanh điện tử nhƣ Sun Microsystems. Nhƣ đã đề cập trƣớc đây, xây dựng chiến
lƣợc kinh doanh điện tử dựa trên bốn giai đoạn nhƣ sau:

HỘI THẢO KHOA HỌC - QUẢN TRỊ VÀ KINH DOANH (COMB-2014)
131
3.1. Giai đoạn Khởi xướng
Theo [2] các mục tiêu của giai đoạn này là:
1. Phác thảo phạm vi dự án.
2. Xác định các bên liên quan của dự án.
3. Xác định tiến độ dự án.
Phạm vi dự án và tiến độ công việc với các dữ liệu và thông tin không có gì hữu hình,
chúng là về dự báo và nghiên cứu chung [10].
KM có những đóng góp vô cùng quan trọng đối với hai nhiệm vụ này bởi vì cả hai phụ
thuộc vào thu thập dữ liệu / thông tin "Kiến thức khai báo ' về khách hàng và nhà cung cấp,
cũng nhƣ "kiến thức về hành vi ' về tài liệu tổ chức, cạnh tranh thị trƣờng, và dự báo phân
phôí. Tất cả những nhiệm vụ có thể đƣợc thực hiện có hiệu quả bởi các công cụ KM sau:
• Tri thức nền của tổ chức.
• Khai thác tri thức.
• Xác định tri thức.
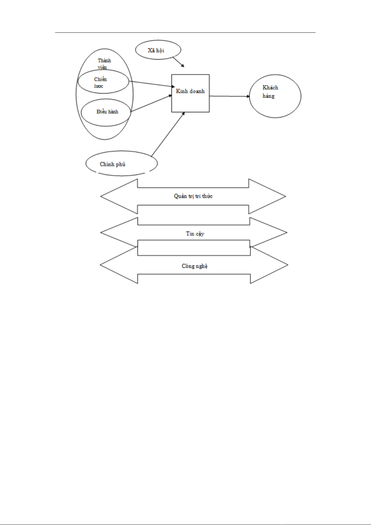
Đối với nhiệm vụ xác định các bên liên quan của dự án, cũng có vai trò quan trọng của
KM. Theo [3] KM là một trong ba vấn đề chính đƣợc thể hiện trong hình 1 để quản lý các mối
quan hệ giữa các bên liên quan. Chuyển giao tri thức các bên liên quan với nhau và hỗ trợ
việc tạo ra các đề xuất giá trị. Kho tri thức có tất cả các tri thức cần thiết cho phép các công ty
xác định ảnh hƣởng khách hàng, nhân viên, nhà cung cấp, các ngành, xã hội và khu vực tƣ
nhân trong hệ thống mới.
3.2. Giai đoạn Chẩn đoán
Mục đích của giai đoạn này là để tìm ra điểm mạnh; điểm yếu, cơ hội và thách thức
(SWOT) của chiến lƣợc kinh doanh hiện tại [16], có thể đƣợc thực hiện bằng cách:
1) Phân tích vị trí tổ chức đối với các đối thủ cạnh tranh của nó, và
2) Xem lại chiến lƣợc hiện tại để hiểu các mối quan hệ hiện nay giữa tổ chức với các
nhà cung cấp và khách hàng [2].
Để phân tích và đánh giá vị trí tổ chức hiện nay có một số công cụ phân tích có thể
đƣợc sử dụng cho phép các công ty để đánh giá vị thế của mình, các công ty có kích thƣớc
nhỏ có thể sử dụng phân tích ngành kinh doanh, trung bình / kích thƣớc lớn có thể sử dụng
phân tích chuỗi cung ứng [1], [2 ], [16]. Đối với mối quan hệ của khách hàng -nhà cung cấp
'có một công cụ gọi là Vòng đời khách hàng / Nhà cung cấp cho phép các công ty đánh giá
mối quan hệ có giá trị của nó [16].
Tất cả công việc trong giai đoạn này cần kiến thức cơ bản về tổ chức và kho kiến thức
đƣợc thực hiện, bởi vì về tình trạng hiện tại của tổ chức có nghĩa là không cần thiết cho việc
thu thập dữ liệu / thông tin và không có dự đoán tốt cho các hành vi trong tƣơng lai.
3.3. Giai đoạn đột phá (Breakout)
Mục tiêu của giai đoạn này là để đƣa ra một chiến lƣợc mới (chiến lƣợc đột phá điện
tử) từ chiến lƣợc kinh doanh tổng thể để phù hợp với mục tiêu của tổ chức. Chiến lƣợc kinh
doanh điện tử có thể là phụ thuộc hay độc lập trong chiến lƣợc khác của tổ chức . Đó là lý do
tại sao nó đƣợc khuyến khích nên tìm hiểu mối quan hệ giữa chiến lƣợc kinh doanh điện tử
đƣợc đề xuất và các chiến lƣợc khác trƣớc khi tạo [1], [3]. Chiến lƣợc kinh doanh điện tử mới
nên sẵn sàng để hình thành dựa trên (giai đoạn chẩn đoán) đánh giá các chiến lƣợc tổ chức
(SWOT) và phân tích các vị trí [2] của nó, đây đều là những tài sản trí tuệ của tổ chức.

TRƯỜNG ĐẠI HỌC KINH TẾ - ĐẠI HỌC ĐÀ NẴNG
132
Hình 1. Mô hình các bên liên quan trong kinh doanh điện tử [3]
Việc rút ra quy trình của chiến lƣợc mới là nhiệm vụ của nhà quản trị dự án để phân bổ
nhân viên, phân phối nhiệm vụ, xác định các yêu cầu CNTT, thêm / xóa các tính năng mới để
tối ƣu hóa các chiến lƣợc kinh doanh tổng thể của công ty, đáp ứng sự thiếu hụt của SWOT
[7]. Hơn nữa, là trách nhiệm của các nhà quản trị dự án trực tiếp với sự năng động của con
ngƣời của công ty và có liên quan về công nghệ cần thiết. Tóm lại, xây dựng chiến lƣợc kinh
doanh điện tử là về chuyển đổi tài sản trí tuệ của công ty (tri thức) vào một lộ trình mới về
những gì công ty cần phải làm, bởi sắp xếp lại các chiến lƣợc kinh doanh của công ty dựa trên
cơ sở hạ tầng công nghệ thông tin.
Theo [18] vai trò chính của Giám đốc tri thức (CKO) là chuyển đổi tri thức vào lợi
nhuận có giá trị bằng cách quản lý và kiểm soát tài sản trí tuệ của công ty. Vì vậy, CKO có
thể quản trị dự án chiến lƣợc kinh doanh điện tử.
3.4. Giai đoạn chuyển tiếp
Trong giai đoạn này, công ty phải thực hiện lộ trình đề xuất chiến lƣợc mới. Quá trình
chuyển đổi có nghĩa là công ty sẽ chuyển từ trạng thái hiện tại sang trạng thái đề xuất, phong
trào này sẽ đƣợc hỗ trợ bởi các nguồn lực và khả năng mới [2].
Trong trƣờng hợp này, nó đƣợc khuyến khích cho các công ty thực hiện phân tích lỗ
hổng để tránh những thay đổi, rủi ro, và xung đột giữa các chiến lƣợc hiện tại và chiến lƣợc
mới để hiểu và xác định sự khác biệt giữa chúng.

