
B NH LÝ ĐÔNG MÁU Ệ
HUY T T NG Ế ƯƠ
I.Phaàn giôùi thieäu
II.Beänh lyù Ñoâng maùu huyeát töông di truyeàn
III. Beänh lyù Ñoâng maùu huyeát töông maéc phaûi
TS Huøynh Nghóa
B moân Huyeát hoïc, Ñ H Y D .ộ

MÔÛ ÑAÀU
I. Beänh lyù ÑMHT di truyeàn : Do thieáu 1 yeáu
toá
- Beänh Hemophie A (VIII) , B (IX), Von-
wiilerbrand.
- Ít gaëp: Beänh Rosenthal (XI), Heagement ( XII)
- Beänh thieáu huït nhieàu yeáu toá ÑMHT di
truyeàn
II. Beänh lyù ÑMHT maéc phaûi: Do thieáu nhieàu
yeáu toá
- Thieáu Vitamin K
- Suy gan

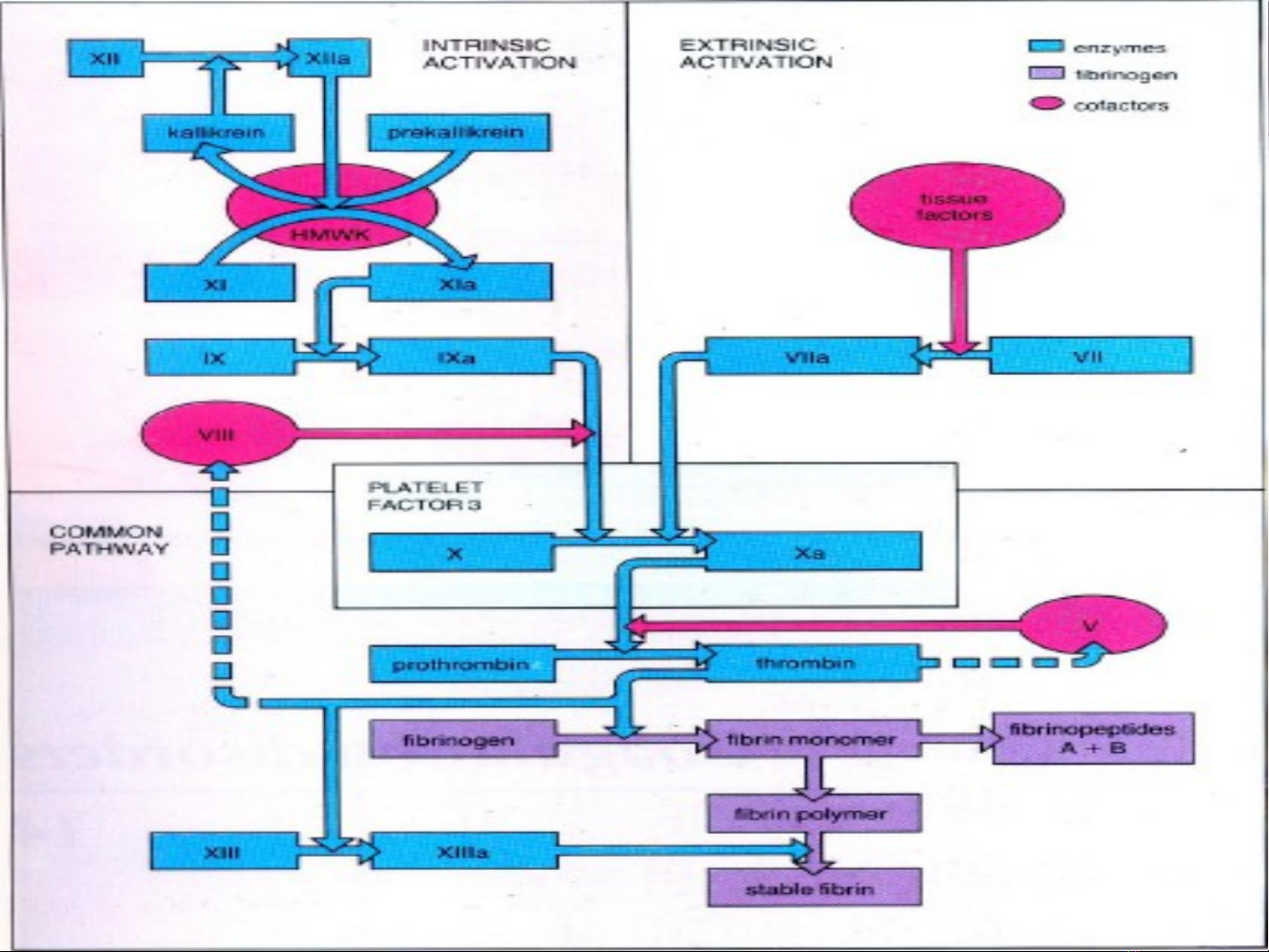
•SINH LYÙ ÑOÂNG VAØ CAÀM MAÙU
1.Sinh lyù ñoâng caàm maùu laø söï thaêng
baèng kyø dieäu 2 quaù trình :
Ñoâng maùu Chaûy maùu
2.bao goàm 3 giai ñoaïn :
•* Giai ñoaïn caàm maùu sô khôûi
* Giai ñoaïn ñoâng maùu huyeát töông
* Giai ñoaïn Tieâu sôïi huyeát



