
ĐIỀU KHIỂN LẬP TRÌNH 1
TRANG–35
CHƯƠNG 5: THIẾT KẾ CHƯƠNG TRÌNH THEO LƯU ĐỒ
5.1 GIỚI THIỆU.
Một quá trình có các bước xử lý tuần tự sẽ thích hợp khi sử dụng lưu đồ để thiết kế
chương trình. Các bước trong lưu đồ được thực hiện theo một trình tự đơn giản. các ký
hiệu dùng trong lưu đồ bao gồm:
Hình 5.1: Ký hiệu dùng trong lưu đồ
Các khối được nối với nhau bằng các mũi tên nhằm chỉ ra các bước thực hiện tuần tự.
Các khối khác nhau diễn tả các lệnh khác nhau.
Chương trình PLC luôn bắt đầu bằng khối Start và ít khi sử dụng khối Stop vì chương
trình luôn chạy liên tục.
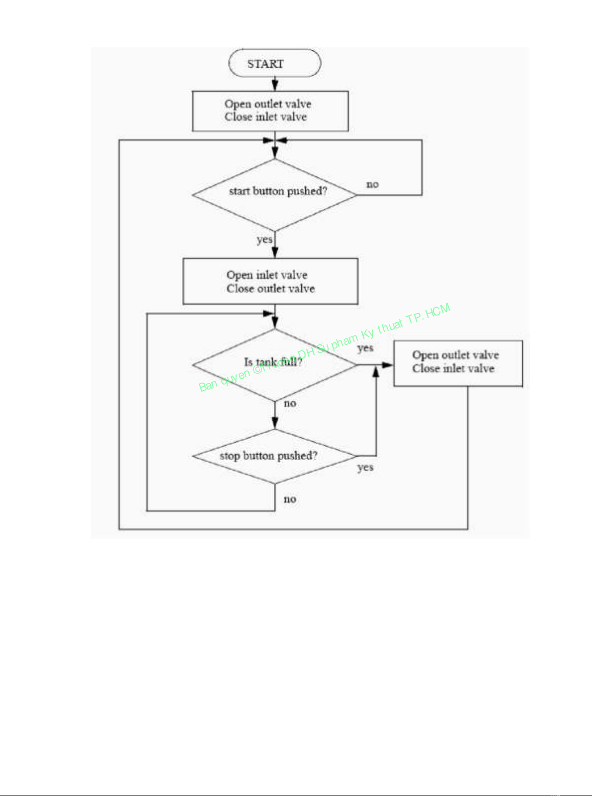
Hình 5.2 mô tả lưu đồ của hệ thống điều khiển một bồn nước.
Ban quyen © Truong DH Su pham Ky thuat TP. HCM

ĐIỀU KHIỂN LẬP TRÌNH 1
TRANG–36
Hình 5.2: Lưu đồ điều khiển bồn nước
Khi nhấn nút Start, bồn bắt đầu cho nước vào và tắt đường chảy ra.
Khi bồn đầy nước, hoặc nhấn nút Stop sẽ mở đường chảy ra và đóng đường chảy vào.
Trong lưu đồ, quá trình bắt đầu từ trên cùng. Đầu tiên là mở van ngõ ra và đóng van
ngõ vào. Tiếp theo, khối Decision sẽ chờ xem có nút nào được nhấn không. Nếu có nút
được nhấn, theo nhánh Yes sẽ mở van vào và đóng van ra. Tiếp theo đến một vòng
gồm hai khối Decision để chờ đến khi bồn đầy hoặc nhấn nút Stop. Nếu một trong hai
trường hợp xảy ra thì đóng van vào và mở van ra. Và hệ thống sẽ quay lại chờ nút Start
nhấn lần nữa. Khi vận hành, chương trình sẽ luôn chạy nên chỉ cần khối Start.
Ban quyen © Truong DH Su pham Ky thuat TP. HCM

ĐIỀU KHIỂN LẬP TRÌNH 1
TRANG–37
PHƯƠNG PHÁP CHUNG ĐỂ XÂY DỰNG LƯU ĐỒ:
- Hiểu quá trình hoạt động của hệ thống.
- Xác định các hoạt động chính, vẽ thành các khối.
- Xác định tuần tự vận hành, vẽ bằng các mũi tên.
- Khi tuần tự này thay đổi thì sử dụng các khối Decision để rẽ nhánh.
Mỗi lưu đồ sẽ được viết thành một chương trình LAD. Có 2 kỹ thuật cơ bản được sử
dụng cho việc này:
- Sử dụng các khối mã logic bậc thang.
- Sử dụng logic bậc thang thông thuờng.
5.2 PHƯƠNG PHÁP BLOCK LOGIC.
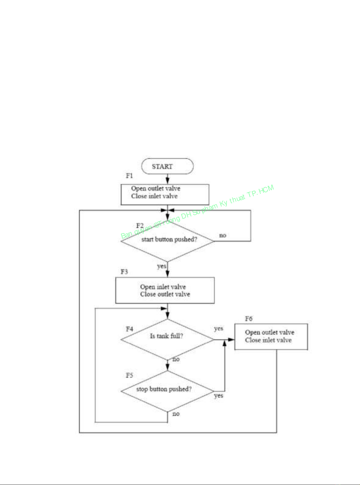
Bước đầu tiên của phương pháp này là đặt tên các khối trong lưu đồ, như hình 5.3. Mỗi
bước đã được đánh dấu sẽ đượ chuyển thành chương trình logic bậc thang.
BƯỚC 1: ĐẶT TÊN CÁC KHỐI TRONG LƯU ĐỒ
Hình 5.3: Đặt tên các khối trong lưu đồ.
Ban quyen © Truong DH Su pham Ky thuat TP. HCM

ĐIỀU KHIỂN LẬP TRÌNH 1
TRANG–38
Mỗi khối trong lưu đồ được chuyển thành một khối của logic bậc thang. Để thực hiện
việc này ta sử dụng lệnh MCR (Master Control Relay). Lệnh này được trình bày ở hình
5.4, bao gồm một cặp ngõ ra MCR.
Nếu dòng MCR đầu tiên trong lệnh này đúng thì các logic bậc thang trong các dòng
tiếp theo sẽ được quét bình thường cho đến lệnh MCR thứ hai.
Nếu dòng MCR đầu sai thì các dòng logic bậc thang tiếp theo sẽ tắt. Nếu trong khối
MCR có sử dụng một ngõ ra bình thường thì nó cũng bị tắt, nên ta phải sử dụng các
lệnh chốt đối với phương pháp này.
Hình 5.4: Lệnh MCR
BƯỚC 2: VIẾT LOGIC BẬC THANG ĐỂ PLC Ở TRẠNG THÁI ĐẦU TIÊN
Như hình 5.5.
Ban quyen © Truong DH Su pham Ky thuat TP. HCM

ĐIỀU KHIỂN LẬP TRÌNH 1
TRANG–39
Hình 5.5: Đặt logic bậc thang vào trạng thái đầu tiên
BƯỚC 3: VIẾT LOGIC BẬC THANG CHO CÁC HÀM TRONG LƯU ĐỒ
Hình 5.6: Logic bậc thang cho bước F1.
Ban quyen © Truong DH Su pham Ky thuat TP. HCM

