
Bài giҧng môn hӑc MÔ HÌNH HÓA MÔI TRѬӠNG Trѭӡng Ĉҥi hӑc Cҫn Thѫ-----------------------------------------------------------------------------------------------------------
-------------------------------------------------------------------------------------------------------
TS. Lê Anh Tuҩn
9
Chѭѫng 2. PHÂN LOҤI VÀ TIӂN TRÌNH MÔ HÌNH
2.1 Phân loҥi mô hình
2.1.1 Mөcÿích phân loҥi mô hình
Có nhiӅu cách phân loҥi mô hình môi trѭӡng, viӋc phân loҥi có thӇ dӵa vào ÿһcÿiӇm tính
toán, cách mô phӓng, phѭѫng pháp vұn hành, phép so sánh hoһc dӵa vào giҧÿӏnh. ViӋc
phân loҥi mô hình nhҵm:
ThӇ hiӋn ý tѭӣng kiӇu mô phӓng nào ÿѭӧc sӱ dөng
Trình bày phѭѫng pháp và mӭcÿӝ toán hӑcӭng dөng
BiӇu hiӋn dҥng xuҩt kӃt quҧ cӫa mô hình
ĈӅ xuҩt loҥi dӳ liӋu nào cҫnÿѭa vào ÿӇ có thông tin
Ĉӏnh danh thành phҫn nào trong hӋ thӕng cҫn mô phӓng
2.1.2 Các nhóm mô hình
Mӝt mô hình có thӇ có các tên gӑi khác nhau, tùy theo tác giҧ, nhѭ là:
oMô hình vұt lý (physical model)
oMô hình toán hӑc (mathematical model)
oMô hình sӕ (numerical model)
oMô hình giҧi tích (analysis model)
oMô hình xác ÿӏnh (deterministic model)
oMô hình khái niӋm (conceptual model)
oMô hình ngүu nhiên (stochatic model)
oMô hình tham sӕ (parametric model)
oMô hình әnÿӏnh (steady-state model)
oMô hình bҩtәnÿӏnh (unsteady-state model)
oMô hình dӵa vào các giҧÿӏnh sinh hóa (biochemical assumption model)
oMô hình ÿánh giá tác ÿӝng (impact assessment model)
oMô hình dӵ báo (forecast model)
ov.v….
Mӝt mô hình có thӇ phân loҥi theo quy mô ӭng dөng:
xTheo không gian (spatial): ӣ mӝt vùng nhӓ hay mӝt khu vӵc lӟn.
xTheo thӡi gian (temporal): ngҳn hҥn hay dài hҥn
xTheo giá trӏ mô hình (model validity): cho giӟi hҥnÿӝ chính xác cӫa mô hình
xTheo giá trӏ cӫa dӳ liӋu (data validity): tùy theo mӭcÿӝ và quy mô thu thұp dӳliӋu (ví dө lҩy mүu theo mӝtÿiӇmÿo cөc bӝ, hay lҩy nhiӅu mүu trong mӝt khu
vӵc lӟn).

Bài giҧng môn hӑc MÔ HÌNH HÓA MÔI TRѬӠNG Trѭӡng Ĉҥi hӑc Cҫn Thѫ-----------------------------------------------------------------------------------------------------------
-------------------------------------------------------------------------------------------------------
TS. Lê Anh Tuҩn
10
NӃu dӵa vào cҩu trúc, mô hình có thӇ có 3 nhóm:
Mô hình “hӝp trҳng” (white box): là mô hình mà ngѭӡi sӱ dөng có thӇ thҩy –
hiӇu tҩt cҧ các tiӃn trình tính toán xҧy ra, quá trình trӳ dӳ liӋu, thông tin phҧn hӗi/
phҧn tiӃn. Nhóm mô hình này thѭӡng dùng các phѭѫng trình vi phân riêng
(partial differential equation) chӫÿҥo các thay ÿәi tiӃn trình vұt lý và phѭѫng
trình liên tөc (equations of continuity) cho các dòng nѭӟc mһt và nѭӟc trong ÿҩt.
Mô hình vұt lý và mô hình xác ÿӏnh nҵm trong nhóm mô hình “hӝp trҳng”.
Mô hình “hӝpÿen” (black box): là mô hình mà ngѭӡi sӱ dөng chӍ biӃtÿҫu vào
(inputs) và ÿҫu ra (outputs) mà hoàn toàn không biӃt nhӳng gì xҧy ra bên trong
quá trình chuyӇn hoá trong mô hình. Dӳ liӋuÿҫu vào và dӳ liӋuÿҫu ra là nhӳng
giá trӏ mang ý nghƭa vұt lý. Thѭӡng các nhà giҧi thuұt dùng các phѭѫng trình toán
hӑcÿѫn và phép phân tích chuӛi thӡi gian (time series)ÿӇ tҥo ra mô hình “hӝp
ÿen”. Mô hình ngүu nhiên nҵm trong nhóm này.
Mô hình “hp xám” (grey box): là mô hình mà ngѭӡi sӱ dөng hiӇuÿѭӧc mӝt
phҫn tiӃn trình xӱ lý dӳ liӋu. Mô hình tham sӕ và mô hình khái niӋm thuӝc nhóm
mô hình “hӝp xám”.
Mô hình môi trѭӡng, ÿһc biӋt là môi trѭӡng nѭӟc, thѭӡng mang ít nhiӅuÿһcÿiӇm cӫa
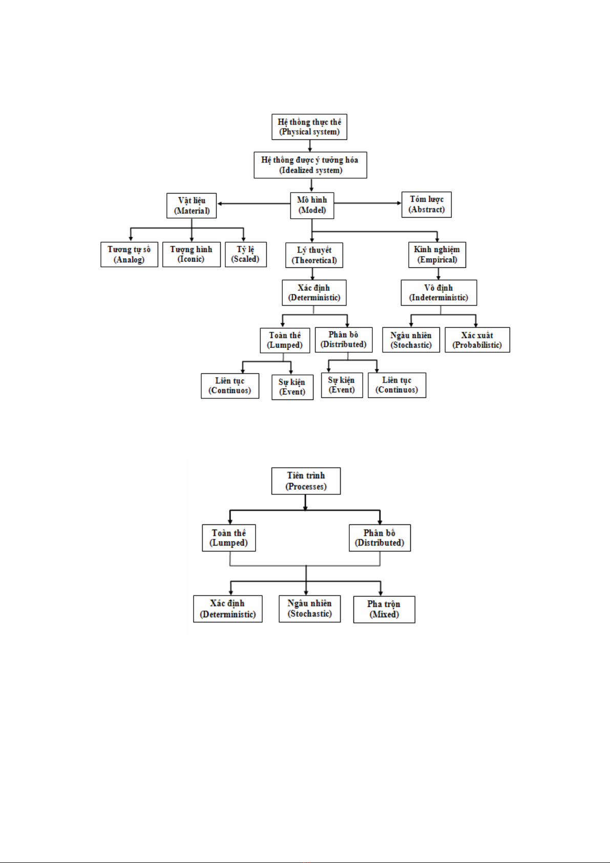
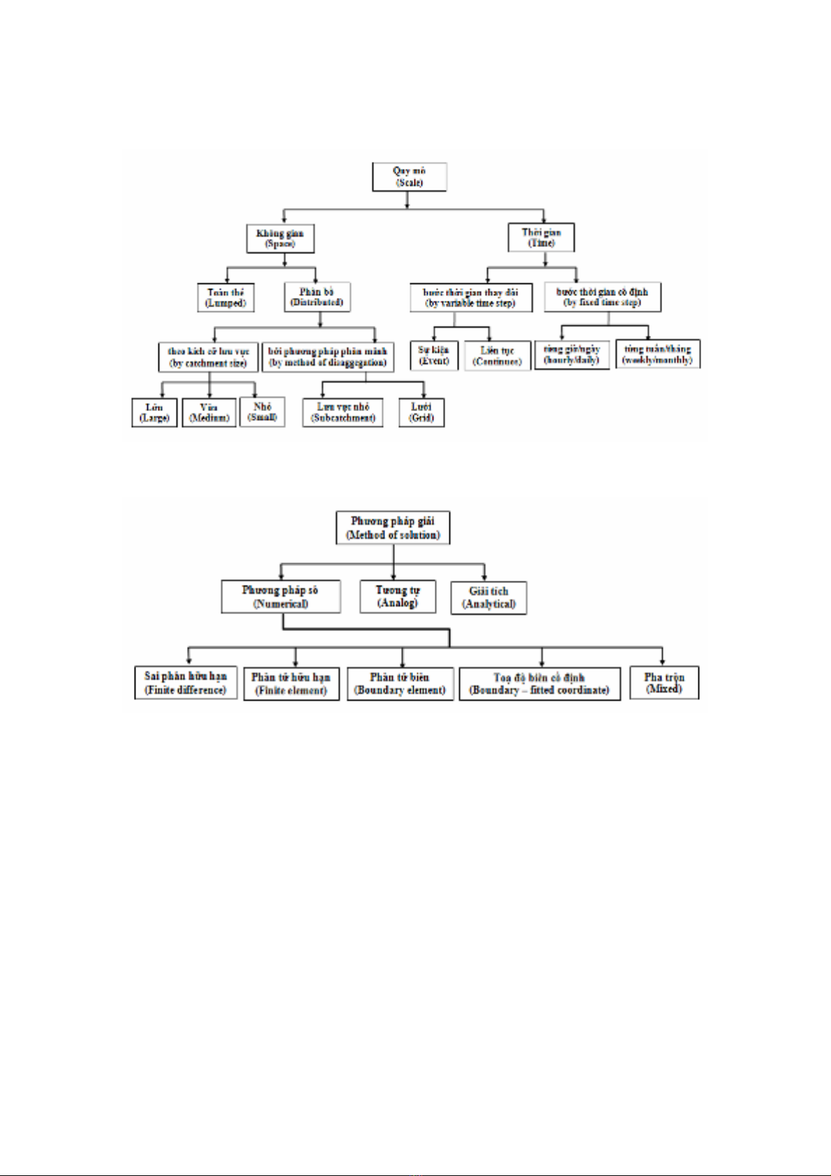
mӝt mô hình thӫy văn hӑc (hydrological model) có thӇ phân loҥi nhѭ hình 2.1 và ÿѭӧc
giҧi quyӃt theo 3 kiӇu mô tҧ:
¾TiӃn trình cӫa mô hình (process); (hình 2.2)
¾Tӹ lӋ thӡi gian và không gian (time and space scales); (hình 2.3)
¾Kӻ thuұt giҧi toán (solution techniques); (hình 2.4)

Bài giҧng môn hӑc MÔ HÌNH HÓA MÔI TRѬӠNG Trѭӡng Ĉҥi hӑc Cҫn Thѫ-----------------------------------------------------------------------------------------------------------
-------------------------------------------------------------------------------------------------------
TS. Lê Anh Tuҩn
11
Hình 2.1. Phân loҥi mô hình tәng quát (theo Tim, 1995)
Hình 2.2. Phân loҥi mô hình dӵa theo mô tҧ tiӃn trình (theo Singh, 1995)

Bài giҧng môn hӑc MÔ HÌNH HÓA MÔI TRѬӠNG Trѭӡng Ĉҥi hӑc Cҫn Thѫ-----------------------------------------------------------------------------------------------------------
-------------------------------------------------------------------------------------------------------
TS. Lê Anh Tuҩn
12
Hình 2.3. Phân loҥi mô hình dӵa vào quy mô không gian và thӡi gian (theo Singh, 1995)
Hình 2.4. Phân loҥi mô hình dӵa vào phѭѫng pháp giҧi toán (theo Singh, 1995)
2.2 TiӃn trình vұn hành mô hình
Tҩt cҧ các phҫn mӅm mô hình thѭӡng ÿѭӧc vұn hành và thӱ nghiӋm theo mӝt tiӃn trình
tәng quát nhѭ hình 2.5 sau:

Bài giҧng môn hӑc MÔ HÌNH HÓA MÔI TRѬӠNG Trѭӡng Ĉҥi hӑc Cҫn Thѫ-----------------------------------------------------------------------------------------------------------
-------------------------------------------------------------------------------------------------------
TS. Lê Anh Tuҩn
13
Thu thұp dӳ liӋu và xӱ lý
(
Data collection and
p
rocessin
g)
Mô hình khái niӋm
(
Conce
p
tual model
)
Mô hình giҧi tích hoһc mô hình sӕ
(
Anal
y
tical or numerial model
)
HiӋu chӍnh
(
Calibration
)
KiӇmÿӏnh
(
Verification
)
Tiên ÿoán hoһc Tӕiѭu
(
Prediction or O
p
timisation
)
Hình 2.5. TiӃn trình cӫa mӝt mô hình
2.2.1 Thu thұp dӳ liӋu
Tҩt cҧ các mô hình muӕn vұn hành ÿѭӧcÿӅu phҧi có nguӗn dӳ liӋu ban ÿҫu và các ÿiӅu
kiӋn cҫn thiӃt (ÿiӅu kiӋn biên và ÿiӅu kiӋn ban ÿҫu). Các dӳ liӋu thѭӡng bao gӗm sӕ liӋu
ÿӏa hình (cao ÿӝ,ÿӝ dӕc,…) , các kích thѭӟc lѭu vӵc cҫn tính toán (chiӅu dài, chiӅu rӝng,
diӋn tích,…) , các diӉn biӃn vӅ khí tѭӧng (mѭa, bӕc hѫi, bӭc xҥ, vұn tӕc và hѭӟng
gió,…), nguӗn ô nhiӉm (nhà máy, khu dân cѭ, ruӝng vѭӡn, hҫm mӓ, khu công nghiӋp…),
các biӃn sӕ môi trѭӡng (pH, nhiӋtÿӝ,ÿӝ mһn, ÿӝÿөc, nhu cҫu oxy sinh hóa, các chҩt phú
dѭӥng, vi khuҭn,…), các thông sӕ liên quan, … tѭѫng ӭng vӟi chuӛi thӡi gian xuҩt hiӋn
hoһc không gian xuҩt phát.
2.2.2 Mô hình khái niӋm
Mô hình khái niӋm là mӝt dҥng ý tѭӣng hoá nhҵm tӕi giҧn nhӳng yӃu tӕ phӭc tҥp ngoài
thӵc tӃӣ dҥng mӝt lѭuÿӗ hoһc sѫÿӗ. Trong ÿó các mNJi tên ÿѭӧc sӱ dөng ÿӇ chӍ các mӕi

