
Bài 1.1:
Xác định tổng trở hai đầu a-b của mạch hình 1?
Bài 1.2:
Xác định giá trị điện trở x trên hình 2 để tổng trở hai
đấu a-b bằng Rv(ab)=1,5 Ohm

Bài 1.3:
Xác định Ux và Ix trên mạch hình 1.3a và hình 1.3b.

Bài 1.4:
Cho mạch điện nhƣ hình 1.4. Biết I1 =1A, xác định
dòng điện trong các nhánh và công suất cung cấp bởi
nguồn dòng 2A.
Bài 1.5: Trong mạch điện hình 1.5. Xác định E để nguồn
áp 16V cung cấp công suất 32W.

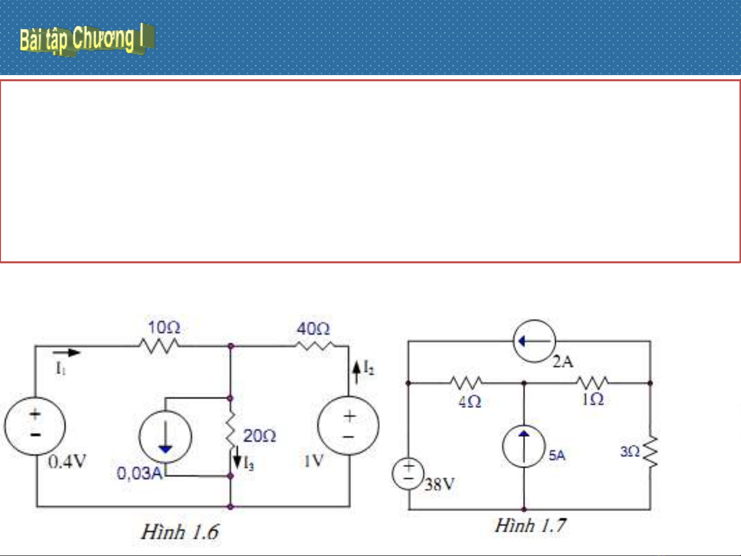
Bài 1.6:
Tìm dòng điện trong các nhánh ở mạch điện hình 1.6.
Bài 1.7:
Cho mạch hình 1.7. Tính dòng và áp trên các phần tử,
và nghiệm lại sự cân bằng công suất trong mạch.

Bài 1.8:
Xác định u1 và công suất tiêu tán trên điện trở 8Ώở
mạch điện hình 1.8.
Bài 1.9:
Tìm hệ số khuếch đại k =E/Uoở mạch điện hình 1.9.

