
Chương 9- Control Techniques Drives and Controls Handbook –Page 199->201
HTTP://DT05.NET – Dientau05@yahoo.com – Dientau05@gmail.com
DCH TÀI LIU TRUYN ðNG ðIN
(Chương 9)
Translator:
1. Vũ Ngc Sáng (Page 199 ->205)
2. Hà Huy Sn (Page 206->211)
Lp:
DT05
Edit and Convert :
Nguyn Hoàng Sơn
Nguyn Vũ Hip
May 12, 2008
CHƯƠNG 9
ðIU KHIN ðNG CƠ BNG HÀM ðIU HÒA
1.TNG QUÁT
2. S ðIU CHNH
3. NHNG PHÁT SINH CA HÀM ðIU HÒA BÊN TRONG B BIN
ðI TC ð
4. HIU NG CA HÀM ðIU HÒA
5. S TÍNH TOÁN HÀM ðIU HÒA
6. K THUT SA CHA

Chương 9- Control Techniques Drives and Controls Handbook –Page 199->201
HTTP://DT05.NET – Dientau05@yahoo.com – Dientau05@gmail.com
------------------------------Vũ Ngc Sáng-------------------------------
1. TNG QUÁT
Nhng s hòa âm cung cp ñưc to ra bi dòng xoay chiu chiu nó to ra nhiu
trên nhng thit b làm cho ti thit b ri khi t hình dng sóng hình sin lý tưng.
Chúng ñưc ly ra bt kì mch phi tuyn nào, nhưng ña s thông thưng bi nhng
s tinh chnh.
Nhng dao ñng hin thi cung cp nói chung ñưc ño dưi dng nhng s hòa âm
(ca) tn s cung cp mà nó cha ñng. Nhng dòng sóng hài gây ra ñin áp hoà âm
hc s ñưc tri qua bi thit b khác ñưc ni ti cùng s cung cp.Bi vì ñin áp
hòa âm có th gây ra nhiu hoc làm ri lon cho các thit b khác trong cùng h
thng, ñó là kim soát bi nhng s ñiu chnh ng dng vào h thng cung cp ca
h thng. B bin ñi tc ñ ñưc s p ñt mt t l bin ñi cao như tiêu chu!n UPS
chúng phi ñưc tha mãn mt ñiu kin nht ñnh, thông qua nó ta có th bin ñi
dòng din và ñin áp mt cách thu"n li phù hp trưc khi ñưa ñn b ph"n hot
ñng.
Cũng như tuân theo s ñiu chnh, ngưi s$ dng cn ñiu chnh ñm bo mt cách
phù hp vi tng loi ti tránh hin hin tưng quá mc.
Vài vn ñ khi thc hành có th xut hin ñiu hòa quá mc:
• H s khuch ñi thp, không ñáp ng ñ cho ti hot ñng
• Dòng ñin hot dng ln giao thoa vi thit b nhy cm giác sóng ñin áp
• S hot ñng quá mc,quá ti ca các thit b ñiu khin(s cháy,n-s quá
ti)
• Quá ti ca mô tơ
• S %n ào,tp âm to ra t nhng máy bin áp,trong các thanh góp,và các thit
b ni kèm theo, hp s chuyn ñi..
• S hot ñng bt thưng ca máy bin áp và các thit b khác
• T hng trong quá trình ñiu khin
Mt thuc tính quan trng ca hàm ñiu hòa là chúng to ra cưng ñ dòng ñin ln
cho h thng t nhiu ngu%n ghép li.Nó là tiêu chu!n ñánh giá v s tương
thích(EMC) ca nhng b ñin t cao tn do tháng năm gây ra, kh năng to s giao
thoa trên d liu và phát hin nhng ñưng dây kt ni sai. Tn s cao mà nhng hiu
ng to ra s ñưc ñơn gin và tích lũy mt cách không ñáng k.
2.Nhng s diu chnh:
Có 2 loi diu chnh mà ta có th xét.
Nhng s ñiu chnh có s sp ñt
Nhng s ñiu chnh ñưc s p ñt ñưc nhà sn xut qui ñnh và ñt ra theo tiêu
chu!n an toàn ñin, nh'm bo v khách hàng trưc nhng hiu ng ñin khi có s
hòa âm quá mc.Chúng thông thưng da vào s bin dng ca ñin áp ñn mt giói
hn cho phép nào ñó có th chp nh"n ñưc gn vi thit k chính xác ca thit
b.Nó ñưc ch rõ dưi s méo dng ca sóng hài(THD).Mc tương thích (THD)
ñưc ph bin toàn cu trong mt h thng ñin áp thp là 8% và s ñt ñưc ñiu
này vi mt d tin c"y cao,thông thưng ngưi ta còn mun nh hơn na hơn như
mc ñiu chnh ñin hình 5%..Nhng s hòa âm riêng l( cũng tùy thuc vào gii hn.
Mt s tiêu chu!n liên quan và nhng s ñiu chnh ñưc cho bên trong thit b.T quan
ñim ca nhà cung cp liên quan ca ñin áp ti ñim ni chung(PCC) vi nhng khách
hàng ln khác.Nhng hiu ng hài hòa gây ra cho khách hàng như nhà c$a có th cao

Chương 9- Control Techniques Drives and Controls Handbook –Page 199->201
HTTP://DT05.NET – Dientau05@yahoo.com – Dientau05@gmail.com
hơn bi vì tr kháng, ca nhng cáp và nhng máy bin th. . Trong nhng s cài ñt
ln. nhng bin pháp có th cn thit ti ngăn nga nhng vn ñ hài hòa. bên trong mt
ch). T ñó không có nhng yêu cu theo lu"t, Mt. nhng phiên bn ci m (ca) gii
hn nhà chc trách có th ñưc áp dng. ni ti. Không thích hp cho phép 8 %( THD.)
mc tương thích s ñưc vưt hơn, vì phn ln ca. thit b s ñã ñưc thit k ñ ch
min dch lên trên ti. mc này.Tính toán s bin dng ñin áp là mt vic rt khó vì nó
yêu cu nhng s hòa âm hin hu ñ là ng dng (ca) nhng bin pháp thích hp.
!"#
#$%&#'()*$**%+',-./0%
1$(&2!),345-.6,..'
73*89ư:;2.0%'<5-.6=3>?)
9ư**!@ 0A'.5-.6)8#>+B'
#%#'()$%%%+%=%$*<5-.6+C<
3DE> nhng trưng hp ñơn gin.Mt s phân tích ñy ñ.
Nhng s ñiu chnh theo tiêu chu!n UK G5/33 (s ñưc thay th bi G5/ 4,. có l trong
thi gian 2001) cung cp ñưc ñơn gin hóa ñưc trình din nhng th tc. ñ cho phép
kt ni ñưc ñt cơ s ch trên d liu dòng hài, mà có th ñang ñưc t%n ti s*n sàng t
nhng nhà sn xut s liu k+ thu"t. (Cái) này bao g%m làm ñơn gin hóa nhng s gi
thit. mà ñưc thit l"p trong mt hưng nht ñnh. ">F)#..?3D
1G>-H*E-)<!
Nhng s ñiu chnh và nhng tiêu chun cho thit b
Mt s ñơn gin háo na nhng nguyên t c thit k có th ñưc làm nu )I
JKI%L.H*3##$5M6%3D
.3)(&2!I(>.B>+BHNO
P%QR@ONSSSTUTVI@R"RWR@<%R"ONSSSTUTV
"&#ư*)I3*%0%>+B
ươ2%1X3D
%! Trong EU, EN61000-3-2 u, nhim cho thit b. bên trong phm vi sn xut
ca nó ti 2001.S truyn ñng bin tc nh ñiu khin danh ñnh ít hơn khoan3g650W
bên trong phm vi ca tiêu chu!n này và có th ñưc làm ñ phù hp vi nó bi. Trong
tương lai s có mt tiêu chu!n hơn na, IEC61000-3-12. (EN61000-3-12) .Vic bao trùm
danh ñnh thit b lên trên ti 75 A (tiêu chu!n. IEC61000-3-4).
3..Dòng hài hòa phát sinh bên trong máy bin tc A.C
ðiu khin A.C
Dòng hài ñưc sinh ra bi s tinh chnh ñu vào cu mt b ñiu khin A.C Ngoi l duy
nht (cho) mt giai ñon ñu vào tích cc,. ñâu PWM ñưc dùng ñ to ra mt e.m.f
sau hình sin và ñó theo nguyên lí không co dòng ñiu hòa Duy nht. dòng không cn
ñn ti tn s mang PWM, nào ñ ñ cao mt cách tương ñi d dàng ñ lc. Y
%+%=0&0&.!

Chương 9- Control Techniques Drives and Controls Handbook –Page 199->201
HTTP://DT05.NET – Dientau05@yahoo.com – Dientau05@gmail.com
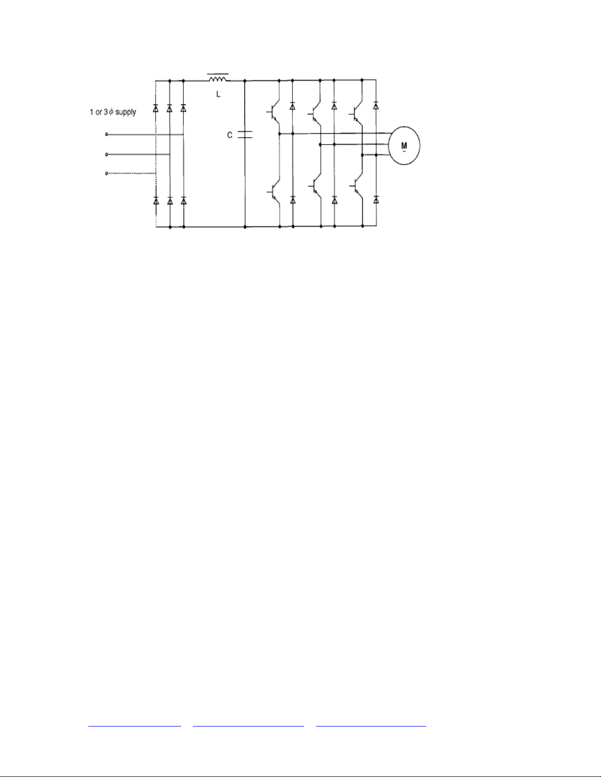
Hình 9.1:Nhng ñc tính quan trng b truyn ñng bin tc A.C
Z?(./P!@+$
[Y\ư.0%! Hình 9.1. ðu vào ñưc s$a li bi cái cu ñiôt và kt qu dòng D.C ñưc
gim bt di nh t ñin và cho nhng s chuyn ñng danh ñnh ñin hình hon
2,2KW,cun
cm.Nó ñưc ñt lên trên bên trong tng ño s$ dng PWM ñ to ra mt. ñin áp ñu ra
ñin áp có th ñiu chnh và tn s hình sin.Nhng s hào âm cung cp không phi tuy
nhiên b t ngu%n bên trong tn ño hay b ñiu khin nó nhưng trong s tinh chnh du
vào. . ðu vào có th là bài hát hay ba pha. (Cho) tính bình d. trưng hp mt pha ñưc
bao trùm ñu tiên. Nhng lưu lưng dòng vào trong s tinh chnh trong nhng xung ti
nhng ñnh ca. ñin áp cung cp như ñưa vào Hình 9.2
]M^!U2JH_K-.#+
]M ^!V! 5 ` a 2 ) * L 2 b M ) *
A!K!cdVE5%6!!-./**!6
Hình G%m có. nhng hàng ti nhng chiu ca 50 Hz, và vì sóng ñi xng trong nhng
n$a chu kỳ dương và lch v mt bên. t nhng s không hoàn ho, nhng s hòa âm
mnh lnh- ch*n ch có mt. ti mt mc rt thp. Nhng s hòa âm mnh lnh- l( hoàn
toàn cao.Nhưng s hòa âm th t l( thì quá cao nhưng chúng ng n li vi th t sóng hài
ngày càng tăng bi 25
th
sóng hài không dáng k.Tn s ca sóng hài này cho mt s cung
cp 50Hz là 1250Hz mà trong b ph"n cu phm vi ñin t$ tn s âm thanh tt bên
dưi truyn ñi b'ng radio tn s, mà ñưc xem xét b t ñu 150Khz.
Vic này rt quan trng +70M#2bL.J2#%
'<?E%%%3*e'<RZ@E.D!
K+ thu"t ng nhng t ñin nhân t (h s) sc mnh ñưc ñiu hưng. chuyn nhng
nhng máy bin th dch chuyn pha. . ðây không nên nhm l/n vi khác nhau k+ thu"t
ñưc dùng ti ñiu khin ñin. giao thoa t nhng thit b chuyn mch nhanh, s ñánh
l$a. nhng s tip xúc ñin vân vân. Nhng s truyn ñng ba pha gây ra ít dòng hài hơn.
Hình 9.4 nhng biu din. sóng dòng vào (cho) mt 1.5 kW ba pha ñiu khin dòng qua
dây d/n ít hơn và có hai ñnh trong m)i chu trình phn ch yu cu tng cái khong 20%
cu nhng ñnh trong s truyn ñng 1 pha. Hình 9.5 cho thy phm vi tương ng. So
sánh. vi trưng hp mt pha nhng mc nói chung thp hơn. ">
5-.6L.J'0%>3>>.ñ3!ð+
f\!@. liên kt ñin dung và ñin cm.Bi v"y hàng cung cp. phi ñưc tin
c"y ñ cung cp d liu hài hòa.

Chương 9- Control Techniques Drives and Controls Handbook –Page 199->201
HTTP://DT05.NET – Dientau05@yahoo.com – Dientau05@gmail.com
Hình 9.2 Sóng dòng vào tiêu biu (cho) mt 1.5 kW mt pha ñiu khin (vi ñin áp ñ%
tip t).
Hình 9.3 Phm vi Tương ng (cho) Hình 9.2.
Hình 9.4 Sóng dòng vào tiêu biu (cho) mt 1.5 kW ba pha ñiu khin

