
CH NG 1. ƯƠ Đ I T NG VÀ PH NG PHÁP NGHIÊN C UỐ ƯỢ ƯƠ Ứ
MÔN H CỌ
1.1 Khái ni m, b n ch t và n i dung c a logistics kinh doanh th ngệ ả ấ ộ ủ ươ
m i ạ
" Logistics th t là đ c đáo: nó không bao gi d ng l i !Logistics di n ra kh p qu đ aậ ộ ờ ừ ạ ễ ắ ả ị
c u, 24 h m t ngày, 7 ngày m t tu n, và kéo dài su t 52 tu n trong m t năm".ầ ộ ộ ầ ố ầ ộ
1.1.1 Khái ni m ệ
Logistics là m t thu t ng có ngu n g c Hil p (logistikos), đ ph n ánh m t khoaộ ậ ữ ồ ố ạ ể ả ộ
h c v n d ng các phép t duy, suy lu n, ph ng pháp và k thu t logic h tr cho các quáọ ậ ụ ư ậ ươ ỹ ậ ỗ ợ
trình ch ch t. ủ ố Nh v y, t t ng c a logistics là m t khoa h c nghiên c u các tínhư ậ ư ưở ủ ộ ọ ứ
ch t quy lu t c a các ho t đ ng cung ng và đ m b o các y u t t ch c, v t ch t vàấ ậ ủ ạ ộ ứ ả ả ế ố ổ ứ ậ ấ
k thu t ỹ ậ (do v y, m t s t đi n đ nh nghĩa là logistics) ậ ộ ố ừ ể ị đ cho quá trình chính y uể ế
đ c ti n hành đúng m c tiêu. ượ ế ụ
Thu t ng Logistics đ c đ c p nhi u trong lĩnh v c quân s , bao g m các ho tậ ữ ượ ề ậ ề ự ự ồ ạ
đ ng đ m b o ngu n l c v t ch t, nhân l c cho quân đ iộ ả ả ồ ự ậ ấ ự ộ
Logistics là ngành khoa h c quân s có liên quan đ n các ho t đ ng t p trung, d trọ ự ế ạ ộ ậ ự ữ
và v n chuy n v t t , con ng i và các ph ng ti n v t ch t. ậ ể ậ ư ườ ươ ệ ậ ấ
(Guralnik, David B, ed, Webster/s mw wold Dictionary of American language. 2nd
College edition - New york Simon & Schusten, 1980).
Đ nh nghĩa này không phù h p v i lĩnh v c kinh doanh do khác nhau v m c tiêu vàị ợ ớ ự ề ụ
ho t đ ng. Theo H i đ ng qu n tr logistics c a M (CLM - Council of Logisticạ ộ ộ ồ ả ị ủ ỹ
Management) thì:
Logistics là quá trình ho ch đ nh, th c thi và ki m tra dòng v n đ ng và d tr m tạ ị ự ể ậ ộ ự ữ ộ
cách hi u qu c a v t li u thô, d tr trong quá trình s n xu t, thành ph m và thôngệ ả ủ ậ ệ ự ữ ả ấ ẩ
tin t đi m kh i đ u đ n đi m tiêu dùng nh m tho mãn nh ng yêu c u c a kháchừ ể ở ầ ế ể ằ ả ữ ầ ủ
hàng.
Các chuyên gia v marketing và logistics cũng có đ nh nghĩa t ng t . Nh v y,ề ị ươ ự ư ậ
logistics là m t h th ng b t đ u t ngu n cung c p v t li u và k t thúc khi đã phân ph iộ ệ ố ắ ầ ừ ồ ấ ậ ệ ế ố
hàng hoá cho ng i tiêu dùng cu i cùng. Tham gia h th ng logistics bao g m nhi u tườ ố ệ ố ồ ề ổ
ch c. Các trung gian th ng m i th c hi n các ho t đ ng logistics trong kênh phân ph i.ứ ươ ạ ự ệ ạ ộ ố
V y: ậ
Logistics kinh doanh th ng m i là quá trình phân ph i hàng hoá thông qua các hànhươ ạ ố
vi th ng m i (mua, bán), bao g m vi c ho ch đ nh, th c thi và ki m tra dòng v nươ ạ ồ ệ ạ ị ự ể ậ
đ ng c a hàng hoá, d ch v và thông tin t lĩnh v c s n xu t đ n lĩnh v c tiêu dùngộ ủ ị ụ ừ ự ả ấ ế ự
nh m tho mãn nhu c u mua hàng c a khách hàng và thu đ c l i nhu n. ằ ả ầ ủ ượ ợ ậ
Thông qua đ nh nghĩa, chúng ta nh n th y: ị ậ ấ
- Logistics là quá trình qu n tr , là ch c năng qu n tr c b n c a doanh nghi pả ị ứ ả ị ơ ả ủ ệ
th ng m i; kinh doanh th ng m i là kinh doanh d ch v logistics. ươ ạ ươ ạ ị ụ
- Logistics th ng m i là quá trình d ch v khách hàng thông qua các hành vi mua, bánươ ạ ị ụ
hàng hoá.
1

- Nhu c u c a khách hàng trong logistics là nhu c u mua hàng: nh ng l i ích có đ cầ ủ ầ ữ ợ ượ
trong khi mua hàng - d ch v m t hàng v s l ng, c c u, và ch t l ng; nhu c u d chị ụ ặ ề ố ượ ơ ấ ấ ượ ầ ị
v v th i gian c v t c đ , đ n đ nh, và tính linh ho t; nhu c u d ch v v đ a đi m;ụ ề ờ ả ề ố ộ ộ ổ ị ạ ầ ị ụ ề ị ể
nhu c u l a ch n hàng hoá; và nhu c u d ch v b sung. ầ ợ ọ ầ ị ụ ổ
1.1.2 B n ch t c a logistics kinh doanh th ng m i ả ấ ủ ươ ạ
Thông qua đ nh nghĩa, thì rõ ràng, b n ch t c a logistics là d ch v khách hàị ả ấ ủ ị ụ ng - là quá
trình cung c p các giá tr gia tăng cho khách hàng trong h th ng kênh phân ph i hàng hoáấ ị ệ ố ố
v i hi u l c chi phí cao nh t. ớ ệ ự ấ
Khách hàng c a logistics là b t kỳ nh ng ai đ c cung ng hàng hoá. Trong kinhủ ấ ữ ượ ứ
doanh th ng m i, khách hàng c a logistics bán l (và cũng là c a kinh doanh th ng m iươ ạ ủ ẻ ủ ươ ạ
bán l ) là ng i tiêu dùng và h gia đình; khách hàng c a logistics bán buôn (và cũng là c aẻ ườ ộ ủ ủ
kinh doanh th ng m i bán buôn ) là các doanh nghi p th ng m i bán l , ho c các doanhươ ạ ệ ươ ạ ẻ ặ
nghi p th ng m i bán buôn khác, các khách hàng công nghi p, khách hàng chính ph . S nệ ươ ạ ệ ủ ả
ph m c a logistics là d ch v khách hàng và do đó s n ph m c a kinh doanh th ng m iẩ ủ ị ụ ả ẩ ủ ươ ạ
chính là d ch v logistics-d ch v khách hàng. Khác v i các lo i d ch v thông th ng, d chị ụ ị ụ ớ ạ ị ụ ườ ị
v logistics luôn luôn g n v i đ i t ng v t ch t h u hình - hàng hoá, là quá trình sáng t o,ụ ắ ớ ố ượ ậ ấ ữ ạ
cung ng các giá tr gia tăng trong h th ng kênh phân ph i hàng hoá. ứ ị ệ ố ố
1.1.3 N i dung c a qu n tr logistics kinh doanh th ng m i ộ ủ ả ị ươ ạ
Nh đã trình bày trên, kinh doanh th ng m i là kinh doanh d ch v logistics, và doư ở ươ ạ ị ụ
đó toàn b ho t đ ng t o ra giá tr c a doanh nghi p n m trong quá trình logistics. Các ho tộ ạ ộ ạ ị ủ ệ ằ ạ
đ ng logistcs kinh doanh th ng m i th hi n trên hình 1.1.ộ ươ ạ ể ệ
Hình 1.1. Quá trình logistics trong doanh nghi p th ng m iệ ươ ạ
Có nhi u cách phân lo i nghi p v logistics: Theo khách hàng (logistics bán buôn vàề ạ ệ ụ
logistics bán l ); theo quá trình nghi p v (logistics n i b và logistics bán hàng) và theoẻ ệ ụ ộ ộ
m c đ nh h ng (ho t đ ng c b n và ho t đ ng h tr ). ứ ộ ả ưở ạ ộ ơ ả ạ ộ ỗ ợ
Theo m c đ và vai trò nh h ng c a các quy t đ nh logistics trong doanh nghi p thìứ ộ ả ưở ủ ế ị ệ
có th phân lo i thành nh ng ho t đ ng c b n và b tr nh sau: ể ạ ữ ạ ộ ơ ả ổ ợ ư
Cung
Cung
ngứngứDN
DN
TM
TM
Kh¸ch H
Mua hàng Bán hàng
VËn chuyÓn, dù
tr÷
Xö lÝ §§H, kho
b·i
Bao gãi, chÊt
VËn chuyÓn, dù
tr÷
Xö lÝ §§H, kho
b·i
Bao gãi, chÊt
2

a. Qu n tr các ho t đ ng then ch t: ả ị ạ ộ ố
a.1. Các tiêu chu n d ch v khách hàng k t h p v i marketing đ : ẩ ị ụ ế ợ ớ ể
- Xác đ nh nhu c u và mong mu n c a khách hàng v d ch v logistics. ị ầ ố ủ ề ị ụ
- Xác đ nh s đáp ng c a khách hàng v d ch v . ị ự ứ ủ ề ị ụ
- Ch n m c d ch v khách hàng. ọ ứ ị ụ
a.2. Qui ho ch các c s Logistics KDTMạ ơ ở
-M ng l i bán l hàng hoáạ ướ ẻ
-M ng l i kho hàng hoáạ ướ
a.3. V n chuy n: ậ ể
- Ch n ph ng th c v n chuy nọ ươ ứ ậ ể
- L a ch n ph ng ti n v n t i. ự ọ ươ ệ ậ ả
- Xác đ nh tuy n đ ng v n chuy n. ị ế ườ ậ ể
- Ph i h p v n chuy n. ố ợ ậ ể
- Thi t k quá trình nghi p v v n chuy nế ế ệ ụ ậ ể
- X lý các yêu c u. ử ầ
- Ki m soát c c phí. ể ướ
a.4. Qu n tr d tr . ả ị ự ữ
- Phân lo i hàng hóa và các m c tiêu d tr ạ ụ ự ữ
- Xác đ nh h th ng d tr ị ệ ố ự ữ
- Các mô hình ki m tra và xác đ nh qui mô lô hàngể ị
- Xác đ nh d tr b o hi mị ự ữ ả ể
a.5. Quá trình cung c p hàng hoá cho khách hàng ấ
- Cung ng hàng hoá cho khách mua buôn. ứ
- Quá trình công ngh trong c a hàng bán lệ ử ẻ
b. Các ho t đ ng h tr ạ ộ ỗ ợ
b.1. Qu n tr nghi p v kho: ả ị ệ ụ
- Thi t k quá trình nghi p v khoế ế ệ ụ
- Qui ho ch di n tích khoạ ệ
- Cung ng thi t b khoứ ế ị
- T ch c lao đ ng khoổ ứ ộ
b.2. Qu n tr mua hàng: ả ị
- Ch n ngu n hàngọ ồ
- Xác đ nh chính sách muaị
- Quá trình nghi p v muaệ ụ
b.3. Qu n tr nghi p v bao bì và bao gói: ả ị ệ ụ
- Ch c năng Logistics và marketing ứ
- Thi t k và l a ch n bao bìế ế ự ọ
- Quá trình nghi p v bao bìệ ụ
b.4. Đ m b o thông tin: ả ả
- H th ng thông tin ệ ố
Dßng hµng
ho¸
Dßng th«ng
tin
Inbound
logistics
Outbound
logistics
3

- Dòng thông tin
1.2 Nh ng đ c tr ng c b n c a logistics kinh doanh th ng m i. ữ ặ ư ơ ả ủ ươ ạ
Logistics kinh doanh th ng m i là m t lo i hình d ch v khách hàng, và do đó cóươ ạ ộ ạ ị ụ
nh ng đ c đi m chung c a các lo i d ch v . T ng h p nh ng đ c đi m chung và riêngữ ặ ể ủ ạ ị ụ ổ ợ ữ ặ ể
c a logistics kinh doanh th ng m i là nh ng đ c tr ng sau: ủ ươ ạ ữ ặ ư
1.2.1 Luôn luôn g n li n v i s v n đ ng c a hàng hoá. ắ ề ớ ự ậ ộ ủ
Đây là đ c tr ng c b n c a logistics. Logistics kinh doanh th ng m i tuy là d ch v ,ặ ư ơ ả ủ ươ ạ ị ụ
nh ng luôn luôn đ c ti n hành cùng v i hàng hoá - đ i t ng v t ch t h u hình. Như ượ ế ớ ố ượ ậ ấ ữ ư
v y, d ch v logistics ph thu c vào nhu c u tiêu dùng v hàng hoá c a khách hàng, đ ngậ ị ụ ụ ộ ầ ề ủ ồ
th i thúc đ y nhu c u tiêu dùng v hàng hoá. Chính vì v y, qu n tr hi u qu logistics kinhờ ẩ ầ ề ậ ả ị ệ ả
doanh th ng m i tr c h t ph i qu n tr t t d ch v m t hàng kinh doanh, bao g m cươ ạ ướ ế ả ả ị ố ị ụ ặ ồ ả
vi c mua hàng và d tr hàng hoá. ệ ự ữ
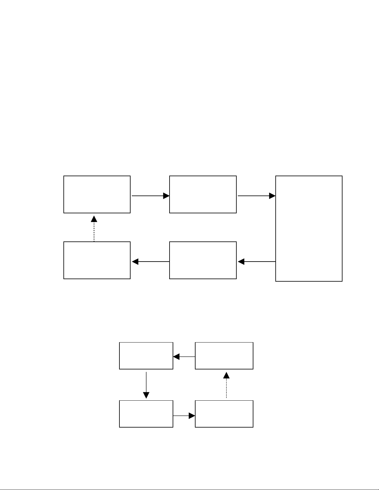
1.2.2 Đ c tr ng th ng nh t c a các nghi p v logistics ặ ư ố ấ ủ ệ ụ
Quá trình logistics kinh doanh th ng m i là h th ng các nghi p v có m i liên hươ ạ ệ ố ệ ụ ố ệ
ch t ch , th ng nh t, b t đ u t vi c mua hàng ngu n hàng, v n chuy n, b o qu n ặ ẽ ố ấ ắ ầ ừ ệ ở ồ ậ ể ả ả ở
trong kho, c a hàng và k t thúc khi hàng hoá đ c phân ph i và bán cho khách hàng. Quáử ế ượ ố
trình nghi p v logistics th ng nh t vào dòng d tr và thông tin, th hi n hình 1.2. ệ ụ ố ấ ự ữ ể ệ ở
Hình 1.2. Đ cặ tr ng th ng nh t c a các nghi p v Logisticsư ố ấ ủ ệ ụ
Dòng d tr là quá trình v n đ ng c a hàng hoá t khi mua hàng các ngu n hàng vàự ữ ậ ộ ủ ừ ở ồ
k t thúc khi hàng hoá đ c bán cho khách hàng. Dòng thông tin logistics (LIS) bao g m:ế ượ ồ
dòng ho ch đ nh ph i h p và dòng nghi p v . Nh v y, gi a các y u t c a quá trìnhạ ị ố ợ ệ ụ ư ậ ữ ế ố ủ
qu n tr và nghi p v có m i liên h thông tin ch t ch . ả ị ệ ụ ố ệ ặ ẽ
1.2.3 Đ c tr ng chu kỳ c a quá trình logistics ặ ư ủ
Chu kỳ nghi p v logistics là đ n v c s đ phân tích h th ng logistics. Nghiên c uệ ụ ơ ị ơ ở ể ệ ố ứ
chu kỳ nghi p v logistics cho ta t ng quan đ ng thái, ranh gi i và các quy t đ nh liên quan,ệ ụ ổ ộ ớ ế ị
ph i h p v i nhau đ tăng c ng h th ng nghi p v . c p c s , ngu n hàng, doanhố ợ ớ ể ườ ệ ố ệ ụ Ở ấ ơ ở ồ
nghi p th ng m i và khách hàng liên k t v i nhau b ng truy n tin và v n chuy n. Nh ngệ ươ ạ ế ớ ằ ề ậ ể ữ
v trí h p lý mà các chu kỳ ho t đ ng nghi p v liên k t v i nhau đ c coi là "nút". cácị ợ ạ ộ ệ ụ ế ớ ượ Ở
"nút", chu kỳ nghi p v đòi h i ph i có d tr . ệ ụ ỏ ả ự ữ
4
Dòng d trự ữ
Nghi p vệ ụ
Mua h trỗ ợ Bán
Dòng thông tin
Khách
hàng
Ngu nồ
hàng

V b n ch t, c u trúc chu kỳ nghi p v logistics là h th ng th c thi logistics th ngề ả ấ ấ ệ ụ ệ ố ự ố
nh t; chu kỳ nghi p v logistics là đ n v c s đ thi t k và ki m tra nghi p v ấ ệ ụ ơ ị ơ ở ể ế ế ể ệ ụ
Có 3 quan đi m quan tr ng đ n m v ng c u trúc h th ng logistics th ng nh t: ể ọ ể ắ ữ ấ ệ ố ố ấ
- Chu kỳ nghi p v là đ n v c s đ phân tích các ch c năng logistics. ệ ụ ơ ị ơ ở ể ứ
- C u trúc chu kỳ nghi p v v c b n là không thay đ i dù chúng có liên h v i cácấ ệ ụ ề ơ ả ổ ệ ớ
chu kỳ khác nhau.
- B t k c u trúc h th ng logistics có r ng và ph c t p nh th nào đi chăng n a thìấ ể ấ ệ ố ộ ứ ạ ư ế ữ
ranh gi i b n ch t và quá trình qu n tr ph i đ c xác đ nh và đánh giá trong ph m vi t ngớ ả ấ ả ị ả ượ ị ạ ừ
chu kỳ khi nghiên c u t ng h p quá trình. Trong h th ng logistics kinh doanh th ng m i,ứ ổ ợ ệ ố ươ ạ
v c b n có 3 lo i chu kỳ: ề ơ ả ạ
a. Chu kỳ bán hàng trong th ng m i: ươ ạ
Chu kỳ logistics bán buôn đ c th hi n trên hình 1.3. ượ ể ệ
Hình 1.3. Chu kỳ bán buôn hàng hóa
b. Chu kỳ bán l hàng hoáẻ
Chu kỳ bán l hàng hóa đ c th hi n trên hình 1.4ẻ ượ ể ệ
Hình 1.4. Chu kỳ bán l hàng hóaẻ
5
Chu n b hàng ẩ ị
đ bánểT p h p nhu ậ ợ
c u khách hàng ầ
Chuy n hàng ể
ra v trí t p ị ậ
k tế
Bán hàng cho
khách hàng
TËp hîp, xö
lý ®¬n hµng
X©y dùng ch
¬ng tr×nh
giao hµng
ChuÈn bÞ
giao hµng
Giao
hµng
Th«ng b¸o,
kiÓm tra,
®¸nh gi¸

