
MỐI QUAN HỆ CỦA TÂM LÝ ĐƯỢC TRAO QUYỀN, ĐỘNG LỰC BÊN TRONG VÀ SỰ SÁNG TẠO:
NGHIÊN CỨU TẠI CÁC ĐƠN VỊ THÀNH VIÊN CỦA TỔNG CÔNG TY PHÁT ĐIỆN 3
Nguyễn Thanh Tùng*1
TÓM TẮT: Nghiên cứu này được thực hiện nhằm tìm hiểu vai trò trung gian của Động lực bên trong (xét trên
hai khía cạnh Thưởng thức và Thách thức) trong mối quan hệ giữa Tâm lý được trao quyền và Sự sáng tạo
của người lao động. Để kiểm định mô hình, nghiên cứu sử dụng phương pháp phân tích mô hình cấu trúc
tuyến tính SEM với số liệu sơ cấp gồm 500 bảng hỏi thu thập qua nghiên cứu khảo sát tại 10 đơn vị thành
viên của Tổng công ty Phát điện 3. Kết quả nghiên cứu định lượng đã chỉ ra tác động tích cực của Tâm lý được
trao quyền tới Sự sáng tạo. Cụ thể hơn, khía cạnh Thách thức của Động lực bên trong chính là cơ chế trung
gian mà qua đó Tâm lý được trao quyền tác động đến Sự sáng tạo của người lao động.
Từ khóa: Tâm lý được trao quyền; Sự sáng tạo; Động lực bên trong; Khía cạnh Thách thức; Khía cạnh Thưởng thức…
1. GIỚI THIỆU
Nguồn nhân lực là năng lực nội sinh và là nguồn lực chính chi phối toàn bộ các nguồn lực khác của doanh
nghiệp. Đồng thời, trong bối cảnh cạnh tranh hiện nay cùng sự phát triển và thay đổi không ngừng của công
nghệ, nhiều bằng chứng cho thấy sự sáng tạo của nhân viên góp phần không nhỏ vào sự đổi mới, hiệu quả hoạt
động và sự sống còn của tổ chức (Shalley & cộng sự, 2004). Trong đó, sự sáng tạo được hiểu là những ý tưởng
mới và hữu ích của một cá nhân hoặc một nhóm các cá nhân làm việc cùng nhau (Zhou & Shalley, 2003).
Sự sáng tạo của nhân viên đòi hỏi quá trình tham gia tích cực vào công việc cũng như cần được sự
khuyến khích liên tục trong dài hạn. Những năm gần đây, xu hướng khám phá nền tảng trung tâm của động
lực bên trong xuất hiện ngày càng nhiều (Linke & cộng sự, 2010) cũng như nghiên cứu về vai trò trung gian
của động lực bên trong để lý giải tác động của các biến ngoại biên tới sự sáng tạo, đặc biệt khi động lực bên
trong được chứng minh là một trong những ảnh hưởng quan trọng và có tác động lớn nhất đối với sự sáng
tạo của nhân viên (Amabile, 1996).
Tuy nhiên, cũng tồn tại một số bằng chứng thực nghiệm không nhất quán về vai trò trung gian của
động lực bên trong (Shalley & cộng sự, 2004). Tiêu biểu như, Shalley & Perry-Smith (2001)đã đề xuất kết
quả trái chiềuvề Động lực bên trong có tác động không đáng kể đến sự sáng tạo và không làm trung gian
cho những ảnh hưởng của các nhân tố thuộc về môi trườngvà cá nhân đối với sự sáng tạo. Theo đó, George
& cộng sự (2007) đã đề xuất: thay vì giả định rằng động lực bên trong làm nền tảng cho sự sáng tạo, các
nhà nghiên cứu cần phải giải quyết mối liên kết lý thuyết này trực tiếp hơn, mở rộng hơn và sâu hơn khi đặt
trong mối quan hệ với các nhân tố khác.
* Công ty Mua bán điện, Tập đoàn Điện lực Việt Nam, tác giả nhận phản hồi: Tel.: +84906363986. E-mail address:tungnt.
it2k@gmail.com

688 HỘI THẢO KHOA HỌC QUỐC TẾ KHỞI NGHIỆP ĐỔI MỚI SÁNG TẠO QUỐC GIA
Ngoài ra, nghiên cứu về mối quan hệ giữa động lực bên trong và sự sáng tạo thường trên giác độ
động lực bên trong là khái niệm đơn nhất, tuy nhiên Amabile & cộng sự (1994) đã xác định hai khía
cạnh khác nhau của động lực bên trong là Thách thức (Challenge intrinsic motivation) và Thưởng thức
(Enjoyment intrinsic motivation). Hai khía cạnh động lực bên trong này cho thấy các mối quan hệ khác
nhau với các biến khác, bao gồm cả sự sáng tạo (Amabile & cộng sự, 1994). Leung & cộng sự (2014)
cũng ủng hộ quan điểmnày để lý giải về mối quan hệ không ổn định giữa Động lực bên trong và Sáng tạo.
Mục tiêu chính của nghiên cứu này là phát triển mô hình lý thuyết dựa trên vai trò khác nhau của Động
lực bên trong, cụ thể là khía cạnh Thách thức và Thưởng thức đóng vai trò là trung gian giữa mối quan hệ
của các biến ngoại biên đối với sự sáng tạo. Trong đó biến ngoại biên được lựa chọn trong nghiên cứu này
là Tâm lý được trao quyền. Khái niệm này được xác định là quá trình mà trạng thái tâm lý được thể hiện ở
bốn khía cạnh nhận thức: ý nghĩa, năng lực, quyền tự quyết và tầm ảnh hưởng (Spreitzer, 1995). Các lập
luận lý thuyết cho rằng việc Tâm lý được trao quyền đóng góp quan trọng cho sự Sáng tạo của nhân viên
thông qua việc ảnh hưởng tích cực đến Động lực bên trong (Amabile, 1996; Spreitzer, 1995), song vẫn còn
thiếu các bằng chứng thực nghiệm về sự tác động đó (Shalley & cộng sự, 2004).
Theo lộ trình xây dựng thị trường điện cạnh tranh (QĐ số 63/2013/QĐ-TTg ngày 08/11/2013 của Thủ
tướng Chính phủ), vai trò chi phối và sở hữu của nhà nước tại lĩnh vực phát điện sẽ ngày càng giảm và diễn
ra khẩn trương hơn nhằm khuyến khích sự tham gia của các nhà đầu tư trong nước và quốc tế, đồng thời
với sức ép từ thị trường điện và hiệu quả hoạt động của các IPP tư nhân, bản thân các đơn vị nhà nước như
EVN, PVN, Vinaconmin cũng không thể nằm ngoài cuộc mà buộc phải đổi mới và tái cơ cấu để đạt hiệu
quả tốt hơn. Đầu năm 2018, Tổng công ty phát điện 3 (Genco 3 - EVN) đã thực hiện cổ phần hóa, tiếp tục
sắp xếp, tái cơ cấu một cách triệt để với tiêu chí hiệu quả là nhân tố quyết định. Điều này đòi hỏi Genco 3
và các đơn vị thành viên phải không ngừng đổi mới, thúc đẩy sáng tạo, phát huy tối đa tính tự chủ và năng
động trong sản xuất kinh doanh, liên tục đẩy mạnh việc tối ưu hóa chi phí, phát huy sáng kiến, cải tiến kỹ
thuật, đặc biệt tập trung khai thác và khuyến khích sự say mê, cống hiến và sáng tạo trong công việc nhằm
đạt được các mục tiêu nêu trên cũng như đáp ứng linh hoạt các yêu cầu của lộ trình phát triển thị trường
điện. Vì vậy, chính sách đãi ngộ người lao động và cách thức quản trị mới luôn được cập nhật, nghiên cứu
và áp dụng, đồng thời là đơn vị đã cổ phần hóa nên cơ chế trao quyền và sáng tạo trong công việc cũng được
quan tâm và khuyến khích tích cực.
Xuất phát từ nhu cầu lý luận và thực tiễn nêu trên, nghiên cứu sẽ tìm hiểu về mối quan hệ giữa Tâm lý
được trao quyền, Động lực bên trong và Sự sáng tạo của nhân viên: Nghiên cứu tại các đơn vị thành viên
của Tổng công ty Phát điện 3.
2. CƠ SỞ LÝ LUẬN VÀ MÔ HÌNH NGHIÊN CỨU
2.1. Mối quan hệ giữa tâm lý được trao quyền và sự sáng tạo
Về bản chất của sự sáng tạo, sự trao quyền giúp thiết lập môi trường làm việc mà người lao động được
khuyến khích và được trao quyền để khám phá các phương án sáng tạo đa dạng trước khi giải quyết vấn đề
dựa trên một phương pháp sáng tạo khả thi (Amabile & cộng sự, 1996).
Spreitzer (1995) lập luận rằng tâm lý được trao quyền là một yếu tố dự báo có ý nghĩa đến hành vi
sáng tạo. Nghiên cứu của Knol & Linge (2009) cũng xác nhận tâm lý được trao quyền có ảnh hưởng tích
cực đến sự sáng tạo. Ngoài ra, Zhang & Bartol (2010) cũng tìm thấy mối tương quan đáng kể giữa tâm lý
được trao quyền và sự sáng tạo.

689
INTERNATIONAL CONFERENCE STARTUP AND INNOVATION NATION
Thực tế, trong công việc, thường sẽ xảy ra những vấn đề phức tạp, không rõ ràng. Kết quả là, không
thể dựa vào các khuôn mẫu đã định sẵn để đưa ra phương án giải quyết hay dự đoán kết quả chính xác. Thay
vào đó, cần phải khuyến khích để nhân viên có động lực tự giải quyết vấn đề và cho phép nhân viên nắm
quyền kiểm soát tình hình để tìm hiểu và phát hiện ra những phương án giải quyết mới.
Do đó, nghiên cứu đề xuất:
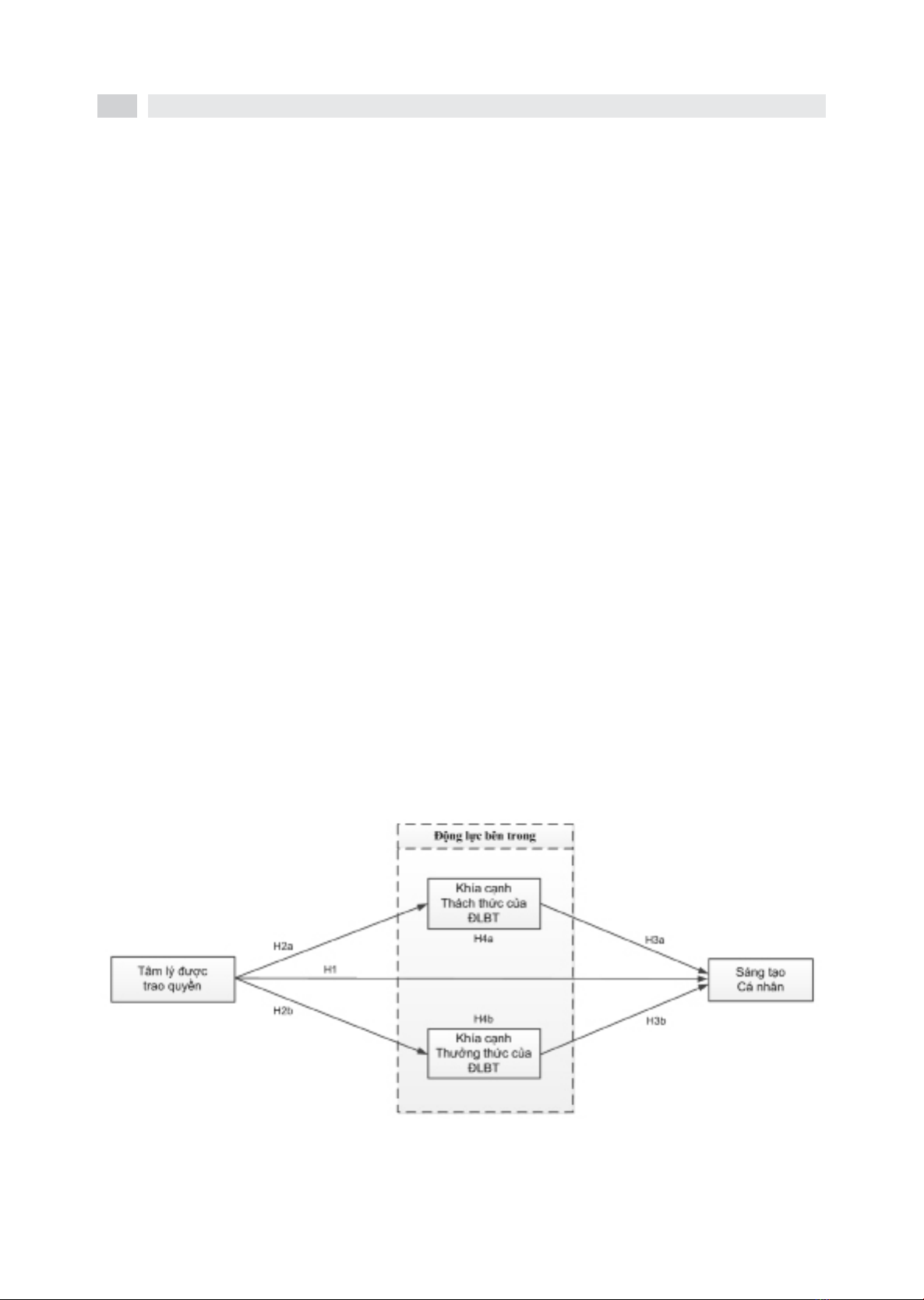
Giả thuyết H1, Tâm lý được trao quyền có tác động tích cực đến sự sáng tạo.
2.2. Mối quan hệ giữa tâm lý được trao quyền và động lực bên trong
Theo thuyết các thành phần sáng tạo của Amabile (1983), Động lực bên trong là một trong những ảnh
hưởng quan trọng và có tác động lớn nhất đối với sự sáng tạo của nhân viên (Amabile, 1988, 1996). Thomas
& Velthouse khẳng định rằng trao quyền được cho là “động cơ gốc rễ của động lực thực hiện nhiệm vụ từ
bên trong và sự hài lòng”. Gagne & cộng sự (1997) đã chứng minh mối quan hệ tích cực và quan trọng giữa
việc cảm thấy có ý nghĩa và động lực thực hiện nhiệm vụ của bản thân.
Như vậy, có thể thấy sự liên kết tích cực giữa Tâm lý được trao quyền và Động lực bên trong được ghi
nhận khá rõ ràng, tuy nhiên các nghiên cứu trước đây trong lĩnh vực này đã không phân biệt rõ ràng và xem
xét trên khía cạnh Thách thức và khía cạnh Thưởng thức của động lực bên trong. Do vậy, nghiên cứu đề
xuất, Tâm lý được trao quyền liên quan tích cực đến cả 02 khía cạnh Động lực bên trong bởi sự trao quyền
có thể khiến nhân viên cảm thấy tự chủ và được tin tưởng trong công việc, đặc biệt họ cảm thấy các quyết
định xuất phát từ mong muốn của họ thay vì do người khác yêu cầu. Điều này có thể tạo ra sự thích thú khi
thoả mãn cái tôi cá nhân và nhu cầu khẳng định và tự thể hiện bản thân của khía cạnh Thưởng thức. Ngoài
ra, khi đối mặt với tình huống công việc khó khăn, phức tạp, đột xuất và không như thông thường, hành
vi trao quyền sẽ tạo cho nhân viên cảm giác được kiểm soát công việc và chủ động đề xuất các hướng giải
quyết trong phạm vi quyền hạn nhất định, thúc đẩy sự nỗ lực và cảm giác thích thú của nhân viên để tạo ra
các kết quả công việc khác biệt, qua đó tác động đến khía cạnh Thách thức.
Do vậy, nghiên cứu đề xuất:
Giả thuyết H2a: Tâm lý được trao quyền tác động tích cực đến khía cạnh Thách thức của Động lực
bên trong
Giả thuyết H2b: Tâm lý được trao quyền tác động tích cực đến khía cạnh Thưởng thức của Động lực
bên trong
2.3. Vai trò trung gian của Động lực bên trong đối với tâm lý được trao quyền và sự sáng tạo của cá nhân
Nhiều nghiên cứu đã chỉ ra mối quan hệ tích cực giữa Động lực bên trong với Sự sáng tạo (Hennessey
và Amabile, 2010). Amabile T.M (1983) cho rằng Động lực bên trong có lợi cho Sự sáng tạo. Trong mẫu
khảo sát 290 nhân viên công nghệ cao của Hàn Quốc từ 46 công ty, Shin & Zhou (2003) thấy rằng Động
lực bên trong của nhân viên giải thích cho Sự sáng tạo của họ. Trong một nghiên cứu khác của George &
Zhou (2001) và Scott & Bruce (1994) về đặc trưng hành vi sáng tạo khác nhau, kết quả cho thấy Động lực
bên trong là một tiền đề quan trọng của người lao động sáng tạo.
Tuy nhiên, mối quan hệ giữa 02 khía cạnh của Động lực bên trong và Sự sáng tạo không đơn giản.
Amabile & cộng sự (1994) đã phát hiện thấy mối quan hệ giữa khía cạnh Thách thứcvà khía cạnh Thưởng thức
của động lực bên trong và sáng tạo. Trọng tâm của động lực bên trong khía cạnh Thách thức hướng đến nhận
thức vượt qua những thử thách và giải quyết các vấn đề phức tạp, các cá nhân bị ảnh hưởng bởi khía cạnh động
lựcnày sẽ có động lực nhiều hơn để giải quyết các vấn đề gặp phải trong quá trình sáng tạo, điều này cho thấy
khía cạnh động lực bên trong này có mối quan hệ rất tích cực với hoạt động sáng tạo. Một số nghiên cứu chỉ

690 HỘI THẢO KHOA HỌC QUỐC TẾ KHỞI NGHIỆP ĐỔI MỚI SÁNG TẠO QUỐC GIA
ra rằng, khía cạnh thưởng thức mặc dù ít hướng đến việc giải quyết mục tiêu của nhiệm vụ nhưng lại có ảnh
hưởng tích cực đến hiệu quả, đặc biệt là tính mới của sản phẩm sáng tạo (Hirt & cộng sự, 1996).
Do vậy, nghiên cứu đề xuất:
Giả thuyết H3a: Khía cạnh Thách thức của Động lực bên trong tác động tích cực đến Sự sáng tạo
Giả thuyết H3b: Khía cạnh Thưởng thức của Động lực bên trong tác động đến Sự sáng tạo
Các giải pháp sáng tạo có thể được đưa ra khi cá nhân tập trung đáng kể vào vấn đề và lựa chọn tham
gia toàn tâm toàn ý vào quá trình sáng tạo – khi đó, nhân viên đó sẽ xác định được vấn đề một cách toàn
diện từ nhiều khía cạnh khác nhau; thu thập được các thông tin đa dạng nhưng phù hợp và đưa ra được nhiều
giải pháp khác nhau (Gilson và Shalley, 2004; Jabri, 1991). Hơn nữa, khi nhân viên tin rằng họ có khả năng
hoàn thành tốt công việc, có quyền tự quyết định ở một mức độ nhất định đối với việc thực hiện công việc
và có thể hình dung kết quả mong muốn thông qua hành vi của mình, thì nhân viên đó có xu hướng tập trung
vào ý tưởng hay vấn đề một cách kiên trì hơn (Deci và Ryan, 1992; Spreitzer, 1995).
Bên cạnh đó, Simon (1967) cho thấy rằng chức năng cơ bản của Động lực bên trong là kiểm soát sự
chú ý. Khi cá nhân chủ động tham gia vào công việc, họ thường có xu hướng tập trung toàn tâm toàn ý vào
vấn đề mà họ gặp phải. Sự tập trung như vậy sẽ dẫn dắt họ tham gia vào quá trình sáng tạo thông qua sự
tự điều chỉnh nhận thức (Kanfer, 1990). Do vậy, Động lực bên trong ảnh hưởng đến mức độ kiên trì của cá
nhân khi tham gia quá trình sáng tạo (Shalley, 1995; Shalley & cộng sự, 2000).
Các nghiên cứu của Amabile (1988), Amabile & cộng sự (2004) về Sự sáng tạo rõ ràng cho thấy rằng
tham gia vào việc ra quyết định và nhận thức về sự tự chủ là tiền đề quan trọng để có được các kết quả sáng tạo.
Trên cơ sở phân tích về ảnh hưởng của Tâm lý được trao quyền đến Động lực bên trong và mối quan
hệ giữa các khía cạnh của Động lực bên trong và Sự sáng tạo, nghiên cứu đề xuất:
Giả thuyết H4a: Khía cạnh Thách thức của Động lực bên trong là trung gian giữa Tâm lý được trao
quyền và Sự sáng tạo
Giả thuyết H4b: Khía cạnh Thưởng thức của Động lực bên trong là trung gian giữa Tâm lý được trao
quyền và Sự sáng tạo
Từ những giả thuyết được xây dựng ở trên, chúng ta có mô hình nghiên cứu như sau:
Hình 1.Mô hình nghiên cứu đề xuất
Trong đó, các biến và thang đo của mô hình được tổng hợp theo bảng dưới đây:

691
INTERNATIONAL CONFERENCE STARTUP AND INNOVATION NATION
Bảng 1. Thang đo các biến trong mô hình nghiên cứu
STT Tên biến và thang đo Nguồn
1Tâm lý được trao quyền
TQ1. Công việc mà tôi làm quan trọng đối với tôi
TQ2. Công việc mà tôi làm có ý nghĩa với tôi
TQ3. Tôi tự tin về năng lực thực hiện công việc của mình
TQ4. Tôi có các kĩ năng cần thiết để làm việc
TQ5. Tôi có quyền quyết định sẽ thực hiện công việc của mình
TQ6. Tôi có nhiều cơ hội tự triển khai công việc của mình một cách độc lập
TQ7. Tôi có tác động lớn đến những gì diễn ra ở phòng/ban nơi tôi làm việc
TQ8. Tôi được nhiều quyền kiểm soát đối với những gì diễn ra ở phòng/ban mà tôi làm việc
TQ9. Tôi có tầm ảnh hưởng đáng kể đến những gì diễn ra ở phòng/ban nơi tôi làm việc
Chỉnh sửa và
điều chỉnh
từ Spreitzer
(1995)
2 Động lực bên trong khía cạnh Thách thức
DL11. Tôi thích giải quyết các vấn đề hoàn toàn mới
DL12. Tôi thích cố gắng giải quyết các vấn đề phức tạp
DL13. Vấn đề càng khó khăn, tôi càng cảm thấy thích thú khi cố gắng giải quyết nó
DL14. Tôi muốn công việc có thể đem đến cho tôi những cơ hội giúp nâng cao kiến thức và
kỹ năng của tôi
DL15. Tò mò là động lực thúc đẩy tôi làm việc
DL16. Tôi thích làm những công việc mà tôi có thể làm tốt trong khả năng của tôi (R)
Chỉnh sửa và
điều chỉnh từ
Amabile &
cộng sự (1994)
3 Động lực bên trong khía cạnh Thưởng thức
DL21. Tôi muốn khám phá xem tôi có thể làm tốt đến đâu khi thực hiện công việc của mình
DL22. Tôi thích tự mình phát hiện ra mọi thứ
DL23. Điều quan trọng nhất đối với tôi là cảm giác thích thú với những gì tôi làm
DL24. Bất kể kết quả của công việc như thế nào, tôi hài lòng nếu cảm thấy mình đã có được
một trải nghiệm mới
DL25. Tôi cảm thấy thoải mái hơn khi tôi có thể đặt ra mục tiêu cho công việc của mình
4Sáng tạo cá nhân
ST1. Tôi đề xuất cách thức mới để đạt được mục tiêu công việc
ST2. Tôi có các ý tưởng mới và thực tế để nâng cao hiệu suất
ST3. Tôi tìm kiếm ý tưởng công nghệ, quy trình, kỹ thuật, và/hoặc các ý tưởng về sản phẩm
mới
ST4. Tôi thể hiện tính sáng tạo trong công việc khi có cơ hội
ST5. Tôi xây dựng các kế hoạch và lịch trình làm việc đầy đủ, nghiêm túc để triển khai thực
hiện ý tưởng mới
ST6. Tôi đưa ra ra các giải pháp sáng tạo để giải quyết vấn đề
ST7. Tôi đề xuất các cách thức thực hiện công việc mới để nâng cao chất lượng
ST8. Tôi là nguồn sáng tạo ý tưởng mới của công ty
ST9. Tôi làm mới các cách tiếp cận để giải quyết vấn đề
ST10. Tôi liên tục tìm kiếm các giải pháp tốt hơn để giải quyết vấn đề
Chỉnh sửa và
điều chỉnh từ
Zhou và George
(2001)

