
Nguyên lý hoạt động chung của
EFI
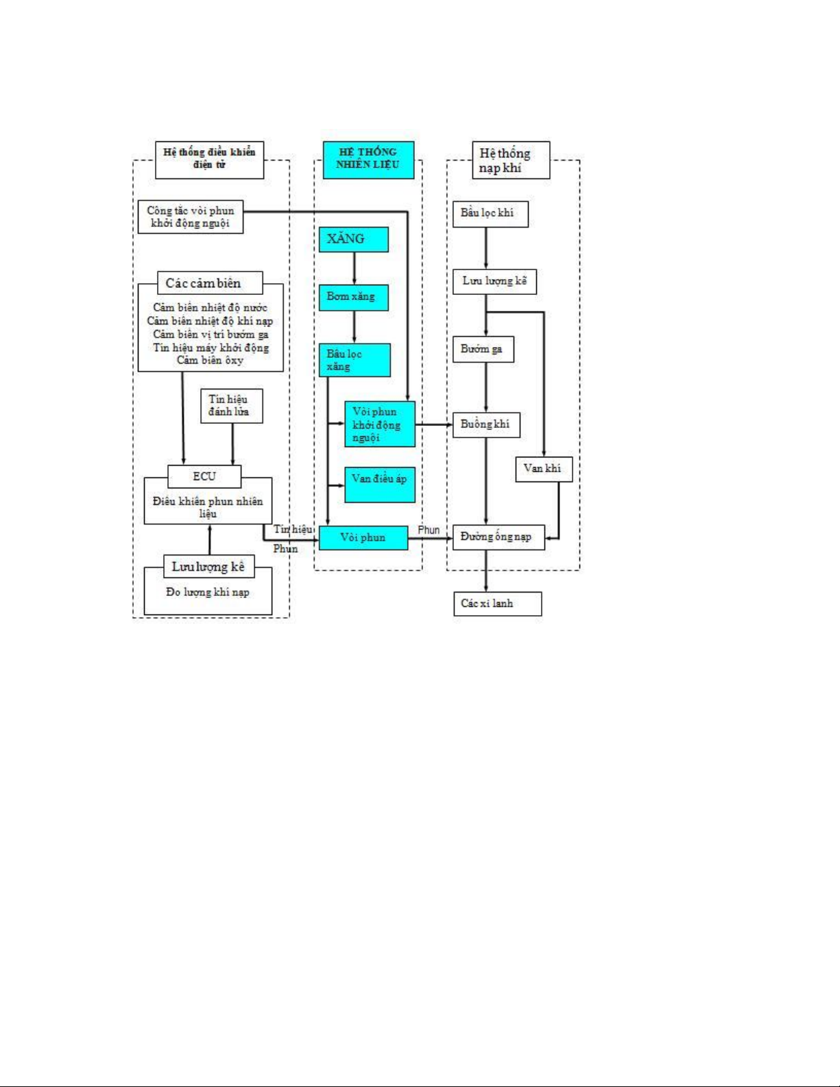
Hệ thống phun xăng điện tử rất phức tạp và gồm nhiều bộ phận hợp thành.
Ta có thể chia EFI ra thành 3 hệ thống nhỏ: hệ thống điều khiển điện tử, hệ thống
nhiên liệu và hệ thống nạp khí. Nguyên lý hoạt động của hệ thống có thể được thể
hiện dưới dạng sơ đồ khối như trên hình dưới.
+ Hệ thống điều khiển điện tử là đảm bảo hỗn hợp khí cháy có tỷ lệ lý tưởng
(15:1). Bộ phận chính của hệ thống điều khiển điện tử là bộ Điều khiển trung tâm

(ECU), nó nhận thông tin từ các cảm biến (nhiệt độ nước, nhiệt độ khí nạp, vị trí
bướm ga, tín hiệu khởi động và cảm biến ô xy) cùng với tín hiệu đánh lửa và
thông tin từ bộ phận đo lượng khí nạp. Sau khi xử lý các tín hiệu thu được ECU sẽ
phát tín hiệu điều khiển vòi phun (thông tin về thời điểm phun và lượng phun).
Nhờ đó mà lượng nhiên liệu phun vào luôn luôn tỷ lệ với lượng khí nạp.
+ Hệ thống nhiên liệu : bao gồm một bơm điện, nó hút xăng từ thùng chứa và đẩy
vào hệ thống qua một bầu lọc. Như vậy, khi động cơ hoạt động, trong đường ống
phân phối nhiên liệu tới các vòi phun luôn luôn thường trực một áp suất khôg đổi
(khoảng 2,5 ¸ 3 kG/cm2), đây cũng chính là áp suất phun. Khi nhận được tín hiệu
điều khiển từ ECU, van điện mở và nhiên liệu được phun vào trong đường ống
nạp. Để giữ áp suất ổn định trên đường ống nhiên liệu cấp tới các vòi phun, người
ta bố trí một van điều áp. Ngoài ra đường ống nhiên liệu còn được nối tới vòi phun
khởi động nguội bố trí trong buồng khí nạp. Tín hiệu điều khiển vòi phun này
được lấy từ công tắc báo khởi động nguội. Công tắc này đặt trong áo nước của xi
lanh và đóng, mở tuỳ theo nhiệt độ nước
+ Hệ thống nạp khí : bắt đầu từ một bộ lọc khí, sau khi đi qua nó không khí được
lọc sạch và được dẫn qua một bộ đo lưu lượng khí nạp (lưu lượng kế hoặc cảm
biến đo lưu lượng) rồi đi qua bướm ga, đi tiếp tới buồng khí và đi vào cụm ống
nạp của động cơ. Tại đây, nhiên liệu được phun vào, hoà trộn với không khí tạo

thành hỗn hợp rồi được hút vào các xi lanh.

