
Qun tr ngun nhân lực xanh và hiu qu bền vng
ca các doanh nghip nhỏ và vừa tại Thành ph H Chí Minh
Trnh Đoàn Tun Linh*, H Th Hương My, Đinh Trương Tường Vân
Trường Đi học Công nghiệp Thành ph H Chí Minh, Việt Nam
TỪ KHÓA TÓM TẮT
TẠP CHÍ PHÁT TRIỂN VÀ HỘI NHẬP
Số 82 (2025) 84-92 jdi.uef.edu.vn
Mục đích ca nghiên cứu này là đnh gi tc đng ca qun tr ngun nhân lực xanh (GHRM)
đn hiệu qu bền vững ca cc doanh nghiệp nhỏ và vừa ti Thành ph H Chí Minh. Bài
vit s dụng lý thuyt Kh năng – Đng lực – Cơ hi (AMO), mô hình cu trc (PLS-SEM)
và dữ liệu kho st từ 230 nhân viên, qun lý đn từ cc doanh nghiệp nhỏ và vừa (SMEs)
ti TP.HCM. Kt qu cho thy GHRM có tc đng đng k đn hiệu qu bền vững. Bên cnh
đó, nghiên cứu cũng ch ra hành vi công dân tổ chức đi với môi trường (OCBE) và văn hóa
tổ chức xanh (GOC) đóng vai trò trung gian mô t mi liên kt giữa GHRM và hiệu qu bền
vững ca cc doanh nghiệp nhỏ và vừa (SMEs) ti TP.HCM. Những pht hiện ca nghiên cứu
này mang li gi tr thit thực cho cc nhà qun lý trong việc lựa chọn GHRM, đng thời nâng
cao OCBE và GOC nhm thc đẩy tính bền vững cho doanh nghiệp.
GHRM,
GOC,
OCBE,
Hiệu qu bền vững,
SME.
1. Gii thiu
Mi quan tâm ngày càng tăng về môi trường và
nhu cu pht trin bền vững đã dn đn lời kêu gọi
thực hiện bền vững về mặt môi trường, kinh t và xã
hi trong cc doanh nghiệp. Mọi doanh nghiệp hiện
nay đều có ngha vụ cân bng hiệu qu kinh t, xã hi
và môi trường ca mình. Qun tr ngun nhân lực xanh
(GHRM) như mt gii php hiệu qu, cc tổ chức ti
cc nước pht trin đã ch đng pht đng và không
ngừng thực hiện cc chin dch mang tính cch mng
với khẩu hiệu “Green HRM”. Nhiều nghiên cứu đã ch
ra mi quan hệ tích cực giữa GHRM và hiệu qu bền
vững cũng như GHRM giữ vai trò đóng góp thit yu
vào sự pht trin bền vững ca tổ chức (Zaid, 2018).
Bên cnh đó, văn hóa tổ chức xanh (GOC) cũng được
pht hiện có tc đng tích cực đn hiệu qu bền vững
ca tổ chức (Wang, 2019) và được gợi ý nên có nhiều
nghiên cứu xem xét vai trò trung gian ca GOC trong
mi quan hệ giữa GHRM và hiệu qu bền vững (Anwar
& cng sự, 2020). Thực t, đã có nhiều tổ chức đang p
dụng GHRM nhm thc đẩy GOC và điều này s gip
gim thiu tc đng đn môi trường trong k nguyên
pht trin công nghiệp tiên tin này.
Trên toàn cu, cc nhà hot đng môi trường và
cc nhà nghiên cứu đã đng thuận ch ra rng những
nguyên nhân sâu xa dn đn cc thch thức liên quan
đn môi trường, đều xut pht từ hành vi ca con người
(Anwar & cng sự, 2020). Nhận thức được điều đó,
cc tổ chức đã đưa ra hàng lot cc thuật ngữ mới liên
quan đn pht trin xanh, bao gm hành vi công dân
tổ chức đi với môi trường (OCBE) nhm bo vệ môi
trường thông qua kh năng tham gia ca nhân viên
được th hiện bng OCBE. Cc nghiên cứu trước đó
cũng đã ch ra OCBE có tc đng tích cực đn hiệu
qu bền vững và điều hòa đng k mi quan hệ giữa
cc hot đng GHRM và hiệu qu bền vững (Malik &
cng sự, 2021).
*Tc gi liên hệ. Email: trinhdoantuanlinh@iuh.edu.vn
https://doi.org/10.61602/jdi.2025.82.11
Ngày np bài: 09/8/2024; Ngày chnh sa: 11/10/2024; Ngày duyệt đăng: 19/10/2024; Ngày online: 25/4/2025
ISSN (print): 1859-428X, ISSN (online): 2815-6234
Tạp chí Phát triển và Hội nhập s 82 (2025)
84

Nhìn chung, có kh nhiều nghiên cứu đã ch ra mi
quan hệ mật thit giữa GHRM và hiệu qu bền vững.
Tuy nhiên, những tài liệu liên quan đn tc đng ca
GHRM đn GOC và OCBE cũng như tc đng ca
GOC và OCBE đn hiệu qu bền vững còn kh khan
him, đặc biệt là v trí trung gian ca chng trong mi
quan hệ này. Bên cnh đó, d vai trò quan trọng ca
cc thực tin qun tr ngun nhân lực trong việc thc
đẩy đổi mới và hiệu qu tổ chức đã được khng đnh ở
cc doanh nghiệp lớn. Th nhưng, tc đng cụ th ca
nó đi với cc SME vn còn là ch đề cn được nghiên
cứu sâu hơn (Shahzad & cng sự, 2022). Ti Việt Nam,
GHRM hiện vn còn là mt khi niệm mới mẻ và có ít
nghiên cứu chuyên sâu về đề tài này, nht là ti Thành
ph H Chí Minh, nơi tập trung nhiều SMEs đng thời
đóng vai trò là đu tàu cho nền kinh t Việt Nam.
Nghiên cứu này đnh gi tc đng ca GHRM đn
hiệu qu bền vững ca cc SMEs ti TP.HCM. Đim
mới ca nghiên cứu này là chng tôi sữ dụng dữ liệu
kho st mới nht từ cc doanh nghiệp nhỏ và vừa ti
TP.HCM và đnh gi tc đng ca GHRM đn hiệu qu
bền vững với vai trò trung gian ca GOC và OCBE.
Kt qu nghiên cứu cung cp thông tin hữu ích cho
cc nhà qun lý SMEs về tm quan trọng ca GHRM,
GOC và OCBE đi với hiệu qu bền vững ca doanh
nghiệp. Kt qu này cũng góp phn nâng cao nhận thức
về tm quan trọng ca pht trin bền vững trong cng
đng doanh nghiệp Việt Nam.
2. Cơ s l thuyt
2.1. Qun trị ngun nhân lực xanh và hiệu qu bn
vững
Qun tr ngun nhân lực xanh (GHRM) là sự kt
hợp giữa cc hot đng nhân sự truyền thng và cc
mục tiêu môi trường ca tổ chức. Nó đề cập đn cc
chính sch, thực tin và hệ thng gip nhân viên trong
tổ chức trở nên thân thiện với môi trường, vì lợi ích
ca c nhân, xã hi, môi trường tự nhiên và c doanh
nghiệp. Cc tài liệu nghiên cứu thường phân tích mức
đ “xanh” ca HRM trên mt lot cc hot đng nhân
sự truyền thng như tuyn dụng xanh, đào to xanh,
qun lý hiệu qu xanh và sự tham gia xanh ca nhân
viên (Renwick & cng sự, 2013).
Hiệu qu bền vững là khi niệm được đng tình
phổ bin nht là đề cập đn sự pht trin đp ứng được
nhu cu ở hiện ti mà không làm nh hưởng đn nhu
cu ca cc th hệ tương lai. Cc nghiên cứu trước
đây mô t ba khía cnh ca tính bền vững, đó là hiệu
qu môi trường, hiệu qu kinh t và xã hi (Chapman,
2021). Hiệu qu kinh t có ngha là gii quyt cc vn
đề tài chính, hiệu qu môi trường gip gim thiu cc
vn đề liên quan đn môi trường và hiệu qu xã hi
cho thy cch cc công ty đi x với nhân viên, cc
bên liên quan và phc lợi ca nhân viên, xã hi và cng
đng. Nhiều tài liệu nghiên cứu trước đã nhn mnh
tm quan trọng ca tính bền vững trên cc lnh vực
kinh doanh khc nhau, chng hn như sn xut, qun
lý chui cung ứng.
GHRM đóng vai trò thit yu trong việc đt được
mục tiêu về hiệu qu bền vững. GHRM có th ci thiện
hiệu qu ca tổ chức xanh bng cch tuyn dụng những
người có nhận thức về tính bền vững môi trường, cung
cp đào to xanh đ truyền cm hứng và thc đẩy nhân
viên tham gia cc hot đng xanh, và thit lập hệ thng
khen thưởng và đnh gi hot đng xanh.
2.2. L thuyt Kh năng - Động lực - Cơ hội
Mô hình Kh năng - Đng lực - Cơ hi (AMO)
đóng vai trò quan trọng và được ứng dụng rng rãi
trong qun tr ngun nhân lực, gip đnh gi tc đng
ca việc thực hiện GHRM lên hiệu qu ca tổ chức.
Tuy nhiên, s lượng nghiên cứu p dụng đy đ khuôn
khổ AMO còn hn ch (Anwar & cng sự, 2020). Trong
nghiên cứu này khung phân tích Kh năng - Đng lực
- Cơ hi (AMO) được mô t là cc hot đng qun
lý ngun nhân lực đo lường bng việc nâng cao kh
năng, thc đẩy đng lực ca nhân viên và to ra cc
cơ hi cho nhân viên trong tổ chức. Hot đng qun tr
ngun nhân lực ở cc SME có sự khc biệt so với cc
công ty lớn, và mi quan hệ giữa cc thực hành AMO
và hiệu qu trong SMEs có th thay đổi ty thuc vào
đặc đim cụ th ca từng doanh nghiệp. Vận dụng lý
thuyt AMO, cc nhà qun lý có th xây dựng và đào
to đi ngũ nhân viên hiệu qu, từ đó đp ứng yêu cu
ca tổ chức.
2.3. Gi thuyt và mô hnh nghiên cu
Zhu và cng sự (2013) cho rng doanh nghiệp có
th đt được mt s lợi ích kinh t thông qua cc n lực
gim thiu cc loi chi phí mua vật liệu, s dụng năng
lượng hoặc tuân th cc quy đnh về môi trường. Đng
thời, Renwick và cng sự (2013) đã chứng minh mi
quan hệ trực tip và tích cực giữa GHRM và hiệu qu
môi trường. Theo đó, GHRM được cho là góp phn
nâng cao nhận thức và hành vi bo vệ môi trường ca
nhân viên, đng thời nâng cao hiệu qu môi trường ca
doanh nghiệp. Cc doanh nghiệp có kh năng đt hiệu
qu môi trường cao hơn nu p dụng hệ thng qun lý
môi trường chính thức bao gm cc chính sch và thực
tin GHRM. Doanh nghiệp tham gia vào cc hot đng
mang li lợi ích cho cng đng gip nâng cao tính bền
vững và việc thực hiện GHRM thc đẩy hiệu qu xã
hi (Amrutha & Geetha, 2020). Vì vậy, ta có cc gi
thuyt sau:
Giả thuyết H1a: GHRM có tác đng tch cực đến
hiệu quả kinh tế
Giả thuyết H1b: GHRM có tác đng tch cực đến
hiệu quả môi trường
Giả thuyết H1c: GHRM có tác đng tch cực đến
hiệu quả xã hi
Tạp chí Phát triển và Hội nhập s 82 (2025) 85
Trnh Đoàn Tun Linh và cng sự

Attaianese (2012) cho thy rng nhân viên được
đào to và khuyn khích tham gia cc hot đng thân
thiện với môi trường đã gip pht trin và thc đẩy văn
hóa xanh trong toàn công ty. Khi nhân viên tương tc
và hợp tc đ gii quyt cc thch thức về môi trường,
theo thời gian, những hành vi này trở thành thói quen
và mt văn hóa thân thiện với môi trường xut hiện
trong tổ chức và cc hot đng ca GHRM nh hưởng
tích cực đn GOC.
Giả thuyết H2: GHRM có tác đng tch cực đến
GOC
OCBE là hành vi tự nguyện ca nhân viên, không
nhm mục đích khen thưởng nhưng có tc đng đn
việc ci thiện môi trường, được coi là yu t quan trọng
đóng góp vào tính bền vững và bo vệ môi trường ca
công ty. GHRM có tc đng đng k đn OCBE (Malik
& cng sự, 2021).
Giả thuyết H3: GHRM có tác đng tch cực đến
OCBE
GOC bao gm cc gi tr, chuẩn mực chung ph
hợp với đặc đim ca tổ chức. GOC có th gip doanh
nghiệp khc biệt so với đi th, thu ht khch hàng
và nhà đu tư, và to dựng v th vững chắc trên th
trường, thc đẩy năng sut lao đng, pht trin hình
nh thương hiệu tích cực, tăng cường đổi mới và sng
to, và góp phn vào tính bền vững tổng th ca doanh
nghiệp. Zhu và cng sự (2013) cho thy mi quan hệ
tích cực giữa GOC và hiệu qu bền vững ca tổ chức.
Giả thuyết H4a: GOC có tác đng tch cực đến
hiệu quả kinh tế
Giả thuyết H4b: GOC có tác đng tch cực đến
hiệu quả môi trường
Giả thuyết H4c: GOC có tác đng tch cực đến
hiệu quả xã hi
Aggarwal và Agarwala (2022) cho rng văn hóa tổ
chức nh hưởng đn kt qu hot đng thông qua trung
gian như chuyn đổi kin thức, qun lý kin thức và
tính đổi mới. Kt qu từ nghiên cứu này cũng h trợ cc
nghiên cứu thực nghiệm cho thy tc đng gin tip ca
văn hóa tổ chức đn hiệu qu ca doanh nghiệp.
Giả thuyết H5: GOC làm trung gian giữa GHRM
và hiệu quả bền vững
Giả thuyết H5a: GOC làm trung gian giữa GHRM
và hiệu quả kinh tế
Giả thuyết H5b: GOC làm trung gian giữa GHRM
và hiệu quả môi trường
Giả thuyết H5c: GOC làm trung gian giữa GHRM
và hiệu quả xã hi
Hành vi công dân tổ chức (OCBE) có nh hưởng
đn hiệu qu môi trường, ci thiện hiệu qu tài chính
và hiệu qu bền vững ca doanh nghiệp (Anwar &
cng sự, 2020).
Giả thuyết H6a: OCBE có tác đng tch cực đến
hiệu quả kinh tế
Giả thuyết H6b: OCBE có tác đng tch cực đến
hiệu quả môi trường
Giả thuyết H6c: OCBE có tác đng tch cực đến
hiệu quả xã hi
Hiệu qu bền vững ca doanh nghiệp không phụ
thuc trực tip vào việc p dụng cc chính sch nhân
sự, mà thay vào đó, nó xut pht từ những n lực tự
nguyện ca nhân viên. Mặc d không được yêu cu
hoặc công nhận trực tip, những hành vi tự nguyện và
ngoài vai trò này có th góp phn đng k vào việc ci
thiện hot đng và hiệu qu ca tổ chức (MacKenzie
& cng sự, 1998).
Giả thuyết H7: OCBE làm trung gian giữa GHRM
và hiệu quả bền vững
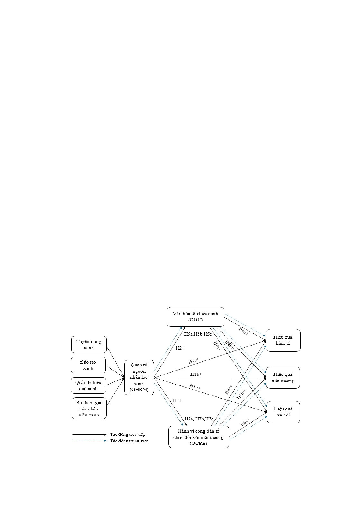
Hnh 1. Mô hnh nghiên cu đề xut
Tạp chí Phát triển và Hội nhập s 82 (2025)
86
Trnh Đoàn Tun Linh và cng sự

Tạp chí Phát triển và Hội nhập s 82 (2025) 87
Trnh Đoàn Tun Linh và cng sự
Giả thuyết H7a: OCBE làm trung gian giữa GHRM
và hiệu quả kinh tế
Giả thuyết H7b: OCBE làm trung gian giữa GHRM
và hiệu quả môi trường
Giả thuyết H7c: OCBE làm trung gian giữa GHRM
và hiệu quả xã hi
Từ cc cơ sở lý thuyt trên, tc gi đã thit lập
được mô hình nghiên cứu đề xut cng với những gi
thuyt liên quan và được trình bày như Hình 1.
3. Phương pháp nghiên cu
3.1. Thang đo
Dựa trên những tài liệu nghiên cứu và cc bài bo
có liên quan trước đó, nhóm tc gi đã k thừa, thit
lập thang đo cho cc nhân t trong mô hình nghiên cứu
đề xut và mã hóa thang đo, chi tit được trình bày ti
Bng 1.
3.2. Mẫu và dữ liệu
Tổng th nghiên cứu là SMEs ti TP.HCM. Mu
nghiên cứu được thit k với ti thiu n = 5*46 = 230
đ đm bo mu kho st đ lớn và đng tin cậy. Ban
đu, chng tôi thu thập 50 mu đ điều chnh mô hình,
sau đó mở rng lên 350 người và chọn 230 mu thích
hợp đ phân tích (t lệ thu hi 65,7%).
Phương php chọn mu theo xc sut, mu kho
st được chọn ngu nhiên đ đm bo đi diện và
khch quan, bao gm cc nhóm về giới tính, đ tuổi,
trình đ học vn và thu nhập. Kho st nhân viên, cn
b qun lý đn từ cc doanh nghiệp nhỏ và vừa (SMEs)
ti TP.HCM.
Kt qu thu về được 230 quan st đt yêu cu. Do
đó, s quan st được đưa vào phân tích là 230. Cc
bin quan st được thu thập bng cch s dụng thang
đo Likert 5 mức đ, cho phép người tham gia đnh gi
đ tin cậy ca cc yu t liên quan đn GHRM. Dữ
liệu được x lý ch yu trên phn mềm SmartPLS 4.0
theo cc công đon sau: Kim đnh đ tin cậy thang
đo, kim đnh mô hình đo lường, đnh gi mô hình cu
trc (PLS-SEM).
4. Kt qu và tho luận
Nghiên cứu này s dụng phương php nghiên cứu
đnh lượng thông qua mô hình cu trc tuyn tính bình
phương ti thiu riêng phn (PLS-SEM. Mô hình kim
tra mức tc đng với sự tham gia ca 9 yu t, bao gm
(1) Tuyn dụng xanh; (2) Đào to xanh; (3) Qun lý
hiệu qu xanh; (4) Sự tham gia xanh ca nhân viên; (5)
Văn hóa tổ chức xanh; (6) Hành vi công dân tổ chức
đi với môi trường; (7) Hiệu qu kinh t; (8) Hiệu qu
môi trường; (9) Hiệu qu xã hi. 46 thang đo đo lường
chính xc 09 yu t này bởi chng đã được đnh gi
sơ b thông qua nghiên cứu đnh tính. Theo quan đim
ca Hair và cng sự (2014), bin quan st được đnh
gi là cht lượng khi hệ s tài ngoài (outer loading) có
gi tr >= 0,7. Dựa vào kt qu dữ liệu phân tích trên
phn mềm SmartPLS 4.0, tt c cc bin quan st đều
thỏa mãn điều kiện (>= 0,7) và dao đng từ 0,730 –
0,941. Ngoài việc s dụng outer loading, tc gi còn
s dụng hệ s đ tin cậy tổng hợp (CR), trung bình
phương sai trích xut (AVE) đ đnh gi thêm đ tin
cậy ca thang đo. Điều kiện đ đm bo thang đo đt
chuẩn đ tin cậy là khi hệ s CR phi >=0,7 và AVE
phi >=0,5. Theo đó, kt qu x lý dữ liệu cho thy cc
thang đo đều đt ngưỡng tin cậy khi cc ch s CR đều
>0,7 và AVE đều >0,5. Khi đó, bin tiềm ẩn mẹ trung
bình gii thích được ít nht 50% sự bin thiên ca từng
bin quan st con và cc bin đo lường đều được giữ
li đ tip tục kim đnh đ phân biệt.
Tính phân biệt được đm bo vì căn bậc hai ca
AVE cho cc bin tiềm ẩn DTX, HQKT, HQMT,
HQXH, OCBE, QLX, TDX, TGX, GOC (ln lượt là
0,846, 0,865, 0,842, 0,869, 0,801, 0,897, 0,920, 0,834,
0,802) cao hơn tt c tương quan giữa cc bin tiềm ẩn
với nhau. nh hưởng ca cc nhân t được phn nh
thông qua ch s f-Square (f2), cho thy tc đng trung
bình ca OCBE đn HQXH khi có f2 = 0.204, OCBE
cũng có tc đng nhỏ đn HQKT (f2=0,101) và HQMT
(f2=0,084). Cng với đó, bin GOC có mức tc đng
nhỏ đn c ba bin bao gm HQKT, HQMT và HQXH
với cc gi tr f2 ln lượt là 0,023, 0,031 và 0,083. Kt
qu chi tit được trình bày trong Bng 2.
Kt qu được trình bày ti Bng 3, cc ch s P
values ca cc tc đng đều nhỏ hơn mức 0,05, vậy nên
cc gi thuyt ca nghiên cứu được xc đnh là có ý
ngha thng kê (Hair & cng sự, 2014). Ch s Original
sample (O) là hệ s tc đng chuẩn hóa ca dữ liệu
gc, cho thy tc đng ca cc yu t lên cc bin và
cc bin này có tc đng như sau: Bin GHRM có tc
đng mnh đn GOC (0,584), theo sau là tc đng ca
GHRM đn HQXH và HQMT với ch s O ln lượt là
0,524 và 0,327. Tip đn là tc đng ca OCBE đn
HQKT (0,292) và HQXH (0,283); GHRM đn OCBE
(0,269); OCBE đn HQMT (0,248); GOC đn HQXH
(0,214); GHRM đn HQKT (0,185). Cui cng, mức
tc đng ít hơn ca GOC đn HQMT và HQKT (ln
lượt là 0,179 và 0,164). Như vậy, cc gi thuyt H1a,
H1b, H1c, H2, H3, H4a, H4b, H4c, H6a, H6b, H6c đều
được chp nhận với đ tin cậy 95%.
Kt qu trình bày ti Bng 4, cc ch s P values
đều <0,05. Do đó, cc gi thuyt nghiên cứu đặt ra đều
có ý ngha thng kê. Từ đó cho thy GOC giữ vai trò
trung gian cho mi quan hệ giữa GHRM và hiệu qu
bền vững (HQKT, HQMT, HQXH), vì vậy chp nhận
cc gi thuyt H5a, H5b, H5c. Cng với đó, kt qu
cho thy OCBE cũng đóng vai trò trung gian trong mi
liên hệ giữa GHRM và hiệu qu bền vững. Th nên,
cc gi thuyt H7a, H7b, H7c được chp nhận.
Mức đ gii thích giữa cc bin đc lập với cc
bin phụ thuc OCBE, GOC, HQKT, HQMT, HQXH

Tạp chí Phát triển và Hội nhập s 82 (2025)
88
Trnh Đoàn Tun Linh và cng sự
Bng 1. Mô t thang đo
Thang đo Mã hóa Bin quan st
Tuyn
dụng xanh
TDX1 Nhân viên được tuyn dụng dựa trên tiêu chí môi trường ca công ty
TDX2 Thu ht nhân viên thông qua cam kt môi trường
TDX3 Công ty chng tôi tuyn dụng nhân viên có nhận thức về xanh
Đào to
xanh
DTX1 Cung cp đy đ đào to về cc vn đề môi trường cho nhân viên
DTX2 Nhân viên có cơ hi được đào to về cc vn đề môi trường
DTX3 Nhân viên được đào to về môi trường thường xuyên
DTX4 Nhân viên s dụng đào to về môi trường mt cch hiệu qu
DTX5 Nhân viên có nhiều cơ hi được đào to về môi trường
DTX6 Có đnh gi đy đ về hiệu qu làm việc ca nhân viên sau đào to về môi trường
Qun lý
hiệu qu
xanh
QLX1 Công ty tôi đặt ra mục tiêu, mục đích và trch nhiệm xanh cho người qun lý và nhân viên
QLX2 Công ty ca tôi s dụng cc ch s hiệu qu xanh trong đnh gi hiệu qu
QLX3 Công ty ca tôi xem xét cc hành vi xanh ti nơi làm việc ca nhân viên trong việc thăng tin
QLX4 Trong công ty ca chng tôi, hệ thng qun lý hiệu qu có những bt lợi nu không tuân th hoặc không đp ứng
Sự tham
gia
xanh ca
nhân viên
TGX1 To cơ hi cho nhân viên tham gia vào cc chương trình gợi ý xanh và tham vn chung đ gii quyt vn đề môi trường
TGX2 Tổ chức cung cp cc hi tho hoặc din đàn cho nhân viên đ ci thiện hành vi môi trường và trao đổi kin thức ngm ca họ
TGX3 Người qun lý duy trì giao tip cởi mở với nhân viên về cc vn đề môi trường
TGX4 Nhân viên được phép đưa ra quyt đnh liên quan đn vn đề môi trường
TGX5 Nhân viên được tham gia vào cc nhóm gii quyt vn đề liên quan đn vn đề môi trường
Văn hóa
tổ chức
xanh
GOC1 Công ty chng tôi n lực phi hợp đ làm cho mọi nhân viên hiu được tm quan trọng ca bo tn môi trường
GOC2 Công ty chng tôi có tuyên b chính sch rõ ràng thc đẩy nhận thức về môi trường trong mọi lnh vực
GOC3 Bo vệ môi trường là hot đng được ưu tiên hàng đu ti công ty chng tôi
GOC4 Bo vệ môi trường là gi tr ct lõi ca công ty chng tôi
GOC5 Công ty chng tôi liên kt cc mục tiêu môi trường với cc mục tiêu khc ca công ty
GOC6 Công ty chng tôi pht trin cc sn phẩm và quy trình gim thiu tc đng đn môi trường
Hành vi
công dân
tổ chức
đi với
môi trường
OCBE1 Trong công việc, tôi cân nhắc hành đng ca mình trước khi làm điều gì đó có nh hưởng đn môi trường
OCBE2 Tôi đưa ra gợi ý cho đng nghiệp về những cch bo vệ môi trường hiệu qu hơn, thậm chí đó không phi là trch nhiệm
trực tip ca tôi
OCBE3 Tôi luôn cập nhật thông tin về cc sng kin môi trường ca công ty mình
OCBE4 Tôi thực hiện cc hot đng vì môi trường góp phn tích cực vào hình nh ca tổ chức tôi
OCBE5 Tôi tình nguyện tham gia cc dự n, n lực hoặc cc sự kiện gii quyt cc vn đề môi trường trong tổ chức ca tôi
OCBE6 Tôi tự nguyện dành thời gian ca mình đ gip đng nghiệp quan tâm đn môi trường trong mọi việc họ làm ở nơi làm việc
OCBE7 Tôi khuyn khích cc đng nghiệp ca mình p dụng những hành vi có ý thức bo vệ môi trường hơn
Hiệu qu
kinh t
HQKT1 Công ty chng tôi gim chi phí mua vật liệu
HQKT2 Công ty chng tôi gim chi phí s dụng năng lượng
HQKT3 Công ty chng tôi gim phí x lý cht thi
HQKT4 Công ty chng gim phí x thi
HQKT5 Công ty chng tôi gim mức x pht vi phm môi trường
Hiệu qu
môi trường
HQMT1 Gim lượng hóa cht đc hi thi vào nước
HQMT2 Ít cht thi và ti ch vật liệu trong qu trình sn xut
HQMT3 Tăng cường s dụng năng lượng ti to và nhiên liệu bền vững
HQMT4 Ci thiện tình trng môi trường ca công ty
HQMT5 Gim tn sut sự c môi trường
Hiệu qu
xã hi
HQXH1 Sức khỏe và an toàn ca nhân viên
HQXH2 Ci thiện sức khỏe và an toàn cng đng
HQXH3 Pht trin cc hot đng kinh t
HQXH4 Khuyn khích và gắn kt cho việc làm đa phương
HQXH5 Gim cc tc đng bt lợi ca sn phẩm và quy trình đi với với cng đng đa phương

